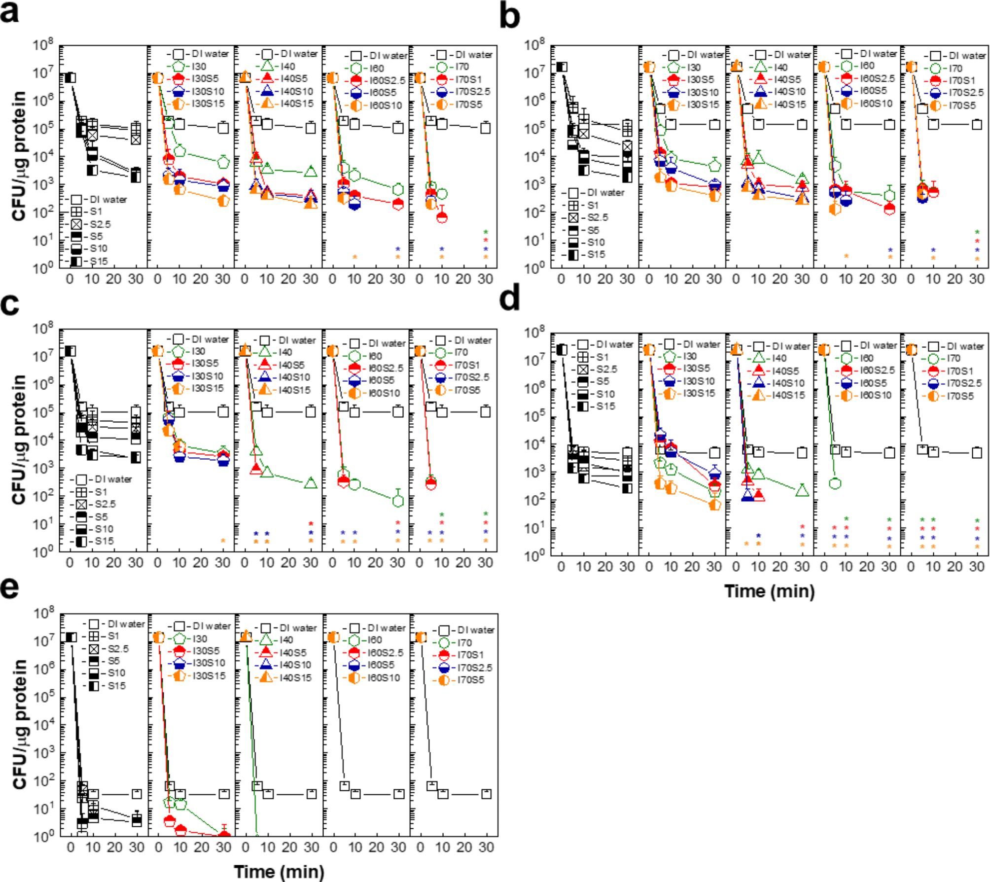
Fig. 9
From: Enhanced biocidal efficacy of alcohol based disinfectants with salt additives

Antibacterial effects of alcohol-salt spray on MRSA-contaminated surfaces after long-term incubation. IPA-NaCl solution (a: 0.5 day, b: 1 day, c: 5 days, d: 7 days, and e: 14 days). (Mean ± SD, n = 3). The y-axis represents CFU/µg protein, and the x-axis represents time (min). 0 min represents the initial MRSA suspension in DI water. *: Below detection limit. MRSA suspension in DI water was sprayed onto Petri dishes (4.14 ± 0.8 mg/cm2) and incubated for 0.5, 1, 5, 7, and 14 days at RT. Subsequently, alcohol-salt spray was applied, and bacteria were resuspended from the plastic surface 5, 10, and 30 min post-spraying. See Fig. S8 for EtOH-NaCl solution.