Abstract
Surfaces contaminated with pathogens pose a significant risk of disease transmission and infection. Alcohol-based disinfectants are widely utilized to decontaminate high-touch areas across various settings. However, their limited antimicrobial activity and the emergence of alcohol-tolerant strains necessitate the development of highly efficient disinfectant formulations. In this work we test the broad-spectrum antimicrobial activities of the salt-incorporated alcohol solution disinfectant against enveloped and non-enveloped viruses, spore-forming and non-spore-forming bacteria, and mold and yeast fungi. Specifically, the disinfection capability of the isopropanol (IPA) and ethanol (EtOH) solutions containing NaCl salts was evaluated by measuring (1) antibacterial activity against Gram-positive bacteria (methicillin-resistant Staphylococcus aureus), Gram-negative bacteria (Pseudomonas aeruginosa, Escherichia coli), and an alcohol-tolerant strain of E. coli; (2) sporicidal activity against Clostridioides difficile; (3) the antiviral activity against enveloped A/PR8/34 H1N1 influenza virus and non-enveloped adenovirus VR-5; and (4) the antifungal efficacy against Aspergillus niger and Cryptococcus neoformans from the time-dependent viability assays. Additionally, the biocidal activity of the disinfectant formulation was tested by spraying it on the biocontaminated surfaces, including plastics, stainless steel, and glass. Overall, the inclusion of salt in alcohol solutions significantly enhanced their disinfection activities, positioning these solutions as promising candidates for long-term disinfection and maintenance of hygienic environments. This method, which employs mild salt instead of toxic materials, offers a simpler, more cost-effective, and safer alternative to conventional alcohol-based disinfectants. This research is expected to significantly impact on disease prevention and contribute greatly to public health and safety.
Similar content being viewed by others
Introduction
The importance of effective disinfection methods has been highlighted by Severe Acute Respiratory Syndrome Coronavirus 2 (SARS-CoV-2) pandemic. Disinfectant sprays are chemical agents widely used for surface decontamination in various settings, from healthcare facilities to households, designed to eliminate or reduce harmful microorganisms on surfaces and objects1. They encompass various types, including alcohol-based, chlorine-based, quaternary ammonium compounds, hydrogen peroxide, and phenolic solutions, each with distinct uses, benefits, and limitations2. Alcohol-based disinfectants, typically containing isopropanol (IPA) or ethanol (EtOH), are favored for their rapid action and broad-spectrum efficacy against bacteria, viruses, and fungi3. Although IPA and EtOH are commonly used as the alcohol-based disinfectant, they differ in chemical structure, antimicrobial spectrum, evaporation rate, toxicity, and cost3,4,5,6. IPA evaporates more quickly than EtOH4, potentially reducing contact time and effectiveness as a disinfectant, while EtOH may provide longer-lasting disinfection due to its slower evaporation rate than IPA. IPA’s higher lipophilicity enhances its penetration and disruption of bacterial lipid membranes, making it particularly effective against bacteria3,5. However, the antiviral activity of EtOH is higher than that of IPA against non-enveloped viruses because EtOH is more effective at denaturing proteins and disrupting the capsid proteins of these viruses, which lack the lipid envelope that IPA primarily targets6. These distinctions underscore the unique strengths of each alcohol type in antimicrobial applications, with IPA being particularly effective against bacteria and enveloped viruses, while EtOH excels against non-enveloped viruses6.
The advantages of alcohol-based disinfectants include their broad-spectrum disinfecting effects against enveloped pathogens, fast action, versatility on various surfaces, and non-toxicity3. However, they are not effective against spore-type bacteria and act slowly against non-enveloped viruses7. This inefficacy against spore-type bacteria such as gram-positive Clostridioides difficile (C. difficile) and Bacillus species, and other spore-forming genera (e.g., Paenibacillus, Geobacillus, Lysinibacillus), is due to protective layers of spores that prevent alcohol from penetrating and denaturing essential proteins and enzymes8,9,10. Additionally, alcohol-based disinfectants act slowly against non-enveloped viruses like norovirus and poliovirus, which lack a lipid envelope and have a protein capsid that resists alcohol’s action11. It must be noted that non-enveloped viruses exhibit higher resistance to drying or desiccation, leading to easier spread compared to enveloped viruses12. For instance, hepatitis A virus (HAV), rotavirus, and astrovirus, non-enveloped viruses, can remain infectious on surfaces for up to 2 months, while enveloped viruses usually survive for several hours to several days on surfaces.13,14 These factors underscore the limitations of alcohol-based disinfectants in certain applications and environments. Ultimately, the choice between IPA and EtOH depends on factors such as availability, cost, and specific requirements of the disinfection application, including the type of microorganisms being targeted, surface compatibility, and evaporation rate3,5,11. Government guidelines, such as those from the Centers for Disease Control and Prevention (CDC) and World Health Organization (WHO), recommend specific disinfection methods for enveloped and non-enveloped viruses based on their susceptibility to different disinfectants15,16. For enveloped viruses like SARS-CoV-2 and influenza viruses, alcohol-based disinfectants containing at least 60% EtOH or 70% IPA are highly effective due to their ability to disrupt the lipid envelope15,16. In contrast, for non-enveloped viruses, the CDC recommends more potent disinfectants, including chlorine-based solutions (1,000 ppm sodium hypochlorite, NaOCl) and accelerated hydrogen peroxide (AHP), which can effectively inactivate these pathogens15.
Spore-forming bacteria have the unique capability to form endospores, highly resilient structures that protect their genetic material from harsh environmental conditions, including heat, desiccation, and chemical disinfectants17. The protective nature of endospores confers greater resistance to disinfection upon spore-forming bacteria when compared to their non-spore-forming bacteria18. Endospores can endure for extended periods in the environment, even in the presence of disinfectants, and can germinate under favorable conditions to give rise to vegetative cells18. This ability to sporulate and resuscitate enables spore-forming bacteria to persist in various environments, posing challenges for effective disinfection and sterilization practices19.
Chemical disinfectants, including alcohol-based solutions and oxidizing agents, are effective against non-spore-forming bacteria by disrupting their cell membranes, denaturing proteins, and interfering with essential metabolic processes20. However, these disinfectants have been shown to be less effective against spore-forming bacteria due to the protective properties of their endospores, which include thick protective layers, core dehydration, the presence of dipicolinic acid and calcium ions, small acid-soluble spore proteins (SASPs) that protect DNA, and efficient DNA repair mechanisms, enabling them to survive extreme conditions such as heat, desiccation, radiation, and chemical exposure18,19,21. For example, Bacillus strains survived for 12 months in 80% EtOH, while E. coli did not survive in concentrations lower than 25% EtOH22. Additionally, for the sporicidal effect of C. difficile, 70% IPA or EtOH were not highly effective in reducing spores, with a 30 min exposure to 70% IPA resulting in 0.2-log reduction in colony-forming unit (CFU), whereas 2% glutaraldehyde or 0.26% peracetic acid achieved more than 4-log reduction in CFU23,24. Interestingly, spore-forming bacteria such as B. cereus can contaminate 70% EtOH disinfectants, which may raise serious concerns for disinfection25. Overall, understanding the differences between spore-forming and non-spore-forming bacteria is essential for developing effective disinfection strategies. While spore-forming bacteria pose challenges for disinfection, proper selection and application of disinfectants, along with adherence to established protocols for sterilization and decontamination, can help mitigate the risks associated with these resilient pathogens. For spore-forming bacteria, high-concentration chlorine-based disinfectants such as chlorine dioxide and bleach, glutaraldehyde, and peracetic acid with extended disinfection time (5 to 20 min) are recommended to ensure rapid and effective inactivation15.
Fungi, unlike bacteria and viruses, have a complex cell wall made of chitin, glucans, and glycoproteins, providing significant structural integrity and protection26. Their cell membrane contains ergosterol, distinguishing them from the cholesterol in human cell membranes27. Some fungi exhibit dimorphism, allowing them to switch between yeast and mold forms, enhancing their adaptability and complicating disinfection efforts28. Practical concerns regarding fungi to human safety include their potential to cause severe invasive infections and chronic conditions, the development of antifungal resistance, high medical costs, challenges in sterilization, outbreak risks, and the influence of climate change on the spread of pathogenic fungi29. Certain fungal species, such as Candida albicans, Aspergillus spp., Cryptococcus neoformans, and Pneumocystis jirovecii, can cause opportunistic infections, particularly in immunocompromised individuals, leading to serious health complications such as invasive fungal diseases30. Additionally, fungi like Aspergillus spp., Penicillium chrysogenum, Stachybotrys chartarum, and Fusarium spp., produce toxins or allergens that can trigger respiratory issues, allergic reactions, or mycotoxicosis in humans31. Fungal contamination in food or food processing facilities by strains such as A. flavus, P. expansum, F. verticillioides, and Rhizopus stolonifer poses a significant threat to public health due to the potential for foodborne illness32. Fungal infections represent a significant global health burden, affecting millions and incurring substantial economic costs. For instance, fungal diseases in the United States alone cost over $7.2 billion in 2017, according to the CDC. Effective disinfection of fungi is crucial to prevent their spread and mitigate their impact on public health, reducing the incidence of fungal infections, lowering healthcare costs, and improving overall safety in healthcare and community settings15.
A. niger and C. neoformans are major fungal strains in disinfectant research due to their roles as opportunistic pathogens and their resilience to certain disinfection methods, such as lower concentrations of formaldehyde, alcohol, and chlorhexidine33. A. niger, a prevalent environmental mold, poses a risk of respiratory infections, especially in individuals with weakened immune system, due to its widespread distribution and ability to produce aerosolized spores34. Similarly, C. neoformans, an encapsulated yeast fungus responsible for cryptococcosis, is reported to cause 1 million cases of infections each year35. This fungus thrives in environments contaminated with bird droppings and can be transmitted via inhalation of airborne spores or yeast cells36. Its encapsulated nature provides protection against environmental stressors and immune defenses, enhancing its pathogenicity and resistance to disinfection33. Given their clinical significance and environmental resilience, A. niger and C. neoformans serve as crucial models for evaluating the efficacy of disinfectants against fungal pathogens, facilitating the development of strategies to mitigate fungal contamination and prevent disease transmission. The CDC and other guidelines recommend using ≥ 2% aqueous solutions of glutaraldehyde, 0.5% AHP, 200–500 ppm peracetic acid, or 1–5% NaOCl for fungi disinfection15,37,38. The antifungal activity of alcohol-based disinfectants differs between IPA and EtOH, with EtOH being more effective against the majority of target fungus species39. For the disinfection of A. niger, it is usually recommended to use 1–5% NaOCl ; however, treatment with 5% NaOCl for 1 min did not completely inactivate A. niger37. Disinfection with 2.5% NaOCl exhibited complete inactivation of A. niger, but extended exposure time (more than 30 min) was required for disinfection40. Proper disinfection techniques are crucial in controlling the transmission of harmful fungi within hospitals, food processing facilities, and indoor spaces, thereby minimizing the chances of healthcare-associated infections and fungal outbreaks.
To address the need for effective inactivation of biologically contaminated metal, plastic, and glass surfaces, we proposed the salt-incorporated alcohol solution for universal pathogen inactivation41. The salt crystals that form as the sprayed IPA-NaCl solution dries have been proven to exhibit higher levels of biocidal effects against certain selected bacteria and enveloped viruses. The combined effects of the physical destruction from salt recrystallization and chemical inactivation from the alcohol effectively inactivates pathogens, including alcohol-resistant bacteria. Our initial study demonstrated the concept of an alcohol-salt disinfectant against enveloped pathogens. However, a systematic investigation is required to evaluate the universal applicability of the salt-alcohol disinfectants. To this end, this investigation assesses the efficacy of different alcohol-based spray formulations (IPA-NaCl and EtOH-NaCl) against various resistant pathogens. Specifically, we compared the antimicrobial performance of these sprays against a variety of microorganisms with different structural features (non-spore-forming bacteria vs. spore-forming bacteria, non-enveloped viruses vs. enveloped viruses, and mold vs. yeast fungi) to evaluate the universal applicability of salt-alcohol disinfectants.
Results and discussion
Time-dependent crystallization behavior of the alcohol-salt (IPA-NaCl and EtOH-NaCl) solutions after spraying
In alcohol-salt disinfectant, pathogen inactivation on the surface depends on the evaporation rate of alcohol solution and subsequent salt recrystallization (Fig. 1). As shown in Fig. 2a, evaporation-induced crystallization begins in 10 and 5 min post-spraying S5 and S10 (i.e., salt-only formulations), respectively. The NaCl peaks observed in the XRD spectra correspond to specific crystallographic planes: (200), (111), (220), (400), and (222), which indicative of the face-centered cubic (FCC) structure of NaCl (Fig. 2a). On the other hand, alcohol-salt formulations (IPA-NaCl, EtOH-NaCl) display characteristic NaCl peaks earlier than 5 min, indicating more rapid crystallization than salt-only formulations (compare Fig. 2b and c with Fig. 2a). The XRD spectra (i.e., crystalline peak intensity and appearance of crystalline peaks) showed that the increasing salt and/or alcohol content in the disinfectant formulation accelerates salt recrystallization process, achieving crystallization within 3 min after spraying. This was further supported by microscope images taken 30 min post-spraying, which visually confirmed the formation of salt recrystallization on different surfaces including plastic, stainless steel, and glass (Supplementary Figs. S1–S6).
Schematic representation of the pathogen inactivation via spraying alcohol-salt solution disinfectant over biologically contaminated surface. (i, ii) Contamination of the surface through pathogen carrying aerosols, droplets, and splashes, (iii) Spraying alcohol-salt disinfectant formulation over the biocontaminated surface, and (iv) pathogen inactivation due to evaporation-induced salt-recrystallization and chemical inactivation by alcohol component..
Evaporation-induced crystallization of an alcohol-salt solution spray (i.e., alcohol-salt spray) on plastic surfaces. Time-dependent X-ray diffraction (XRD) analysis of samples collected post-spraying onto Petri dishes (4.14 ± 0.8 mg/cm2): (a) i: S5 and ii: S10; (b) i: I60S5, ii: I60S10, iii: I70S5; and (c) i: E60S5, ii: E60S10, iii: E70S5. The NaCl peaks observed in the XRD spectra are associated with specific crystallographic planes, including (200), (111), (220), (400), and (222), which are characteristic of the FCC structure of NaCl. S, I, and E denote salt (specifically NaCl), IPA, and EtOH, respectively. The numbers following each specify the concentration of NaCl salt (w/v%) and the concentration of IPA/EtOH in DI water (v/v%). Colors indicates the progression of crystallization over time: black lines represent baseline (without solutions), red lines represent to 0 min, blue lines correspond to 3 min after spraying, pink lines to 5 min, green lines to 10 min, and purple lines to 15 min.
The accelerated crystallization observed in alcohol-salt formulations can be attributed to various influences. Firstly, higher salt concentrations in the solution enhance crystallization speed due to increased supersaturation42. Additionally, the solvent’s evaporation rate plays a crucial role; as the solvent evaporates, the salt concentration increases, leading to supersaturation and subsequent crystallization43. Notably, the difference in evaporation times between water and alcohol significantly impacts crystallization rates. For instance, 1 µL of water requires approximately 12 min to evaporate completely, whereas increasing ethanol concentration reduces the evaporation time significantly (e.g., 20% EtOH ~ 8 min, 40% EtOH ~ 4 min, and 70% EtOH ~ 2 min at 40–50% RH)44. Our previous study corroborates these findings, demonstrating that higher concentrations of IPA result in markedly reduced evaporation times on various surfaces41. This rapid evaporation in alcohol-salt formulations likely enhances the physical pathogen inactivation process by quickly achieving the necessary salt crystallization. However, the rapid evaporation also decreases the alcohol exposure time, potentially leading to reduced chemical inactivation by alcohol. Therefore, optimizing the balance of alcohol and salt in disinfectant formulations can significantly improve their efficacy, particularly in environments requiring swift and reliable pathogen control.
After confirming the alcohol-induced accelerated salt recrystallization in the alcohol-salt disinfectant formulation, the effects of salt crystallization on the viability of bacteria were investigated against diverse non-spore-forming bacteria over a 30-min incubation period. The biocidal efficiency of the formulation was compared between Gram-positive and Gram-negative bacteria, i.e. Methicillin-resistant Staphylococcus aureus (MRSA) vs. Pseudomonas aeruginosa (P. aeruginosa), and between wild type and alcohol-resistant strains, i.e. E. coli MG1655 vs. alcohol-resistant E. coli (Fig. 3a–d). Additionally, to evaluate the alcohol-type-dependent inactivation efficiency, antibacterial effects of IPA-NaCl and EtOH-NaCl disinfectant sprays were compared on bacteria-contaminated plastic surfaces (i: IPA-NaCl, ii: EtOH-NaCl).
Characterization of the antimicrobial activity of alcohol-NaCl spray against non-spore forming bacteria. (a) MRSA, (b) P. aeruginosa, (c) E. coli MG1655, and (d) alcohol-resistant E. coli. (i) IPA-NaCl solution and (ii) EtOH-NaCl solution; mean ± SD, n = 3. *: below detection limit. Bacterial suspensions in DI water were sprayed onto Petri dishes (4.14 ± 0.8 mg/cm2) and left to dry for one hour at room temperature (RT). Following spraying with alcohol-NaCl solution (4.14 ± 0.8 mg/cm2), bacteria were eluted at each time point (5, 10, and 30 min) for time-dependent viability measurement. The y-axis represents CFU/µg protein, and the x-axis represents time (min). 0 min represents the initial bacterial suspensions.
Figure 3a shows time-dependent viability of MRSA on the plastic surface following treatment with salt-only (S1, S2.5, S5, S10 and S15), alcohol-only (I30, I40, I60, I70; E30, E40, E60, E70), and alcohol-salt solutions (I30S5, I30S10, I30S15, I40S5, I40S10, I40S15, I60S2.5, I60S5, I60S10, I70S1, I70S2.5, I70S5; E30S5, E30S10, E30S15, E40S5, E40S10, E40S15, E60S2.5, E60S5, E60S10, E70S1, E70S2.5, E70S5). Spraying salt-only formulations resulted in a gradual decrease in viability over time, achieving approximately 1.5-log reduction with increasing salt concentration up to 15 w/v% in 30 min of incubation. The higher alcohol amount ranging from 30 v/v% to 70 v/v% resulted in the lower viability for both IPA and EtOH. We also found that alcohol-salt formulations exhibited more rapid and greater viability loss compared to alcohol-only disinfectant solutions. As a result, for MRSA (Fig. 3a-i), no significant reduction in CFU was observed with deionized (DI) water-suspended bacteria (One-way ANOVA, P = 0.5096). The effect of salt-only treatment (i.e., S1, S2.5, S5, S10, S15) on MRSA demonstrated a significant reduction proportional to salt concentration (GLM, P = 0.0167). However, combining alcohol with salt resulted in an enhanced reduction in MRSA. For example, I30S5 resulted in a 1-log reduction after 5 min of exposure, while I40S5 achieved a 2.3-log reduction. In comparison, IPA-only treatments, I30 and I40, showed reductions of 0.5-log and 1.4-log, respectively. These results indicate that the combination of IPA and salt is more effective in reducing MRSA than either component alone. Similar trends were observed with higher alcohol concentrations and salt combinations. For example, I40S15 resulted in a 3.6-log reduction within 30 min, and with I60S5, no CFU was observed after 30 min of incubation. Notably, with I30S15, there was a rapid reduction in viability, achieving a 1.4-log CFU reduction within 5 min compared to I30 and a 1.9-log reduction within 30 min from the initial CFU. The inclusion of salt in I70 solutions further enhanced the efficacy, with I70S5 showing no detectable CFU after 10 min of incubation. In the case of P. aeruginosa (Fig. 3b-i), significant reductions in CFU were noted with alcohol-salt solutions compared to alcohol-only solutions (GLM, P < 0.0001). In salt-only and alcohol-only treatments, bacterial viability decreased as the concentration increased; however, the reductions were relatively limited. Specifically, alcohol-only treatments achieved 3.4-log and 5.8-log reductions within 30 min for I30 and I60, respectively, while EtOH treatments showed 2.3-log and 4.9-log reductions for E30 and E60, respectively. For instance, I30S15 achieved a 4.3-log reduction within 10 min compared to 3-log reduction from I30. The addition of salt markedly improved the antimicrobial activity, with I60S5 and I70S5 both achieving about a complete inactivation within 30 min and 10 min, respectively. Similar to IPA-NaCl, EtOH-NaCl solutions demonstrated comparable time-dependent viability decrease trends, with significant reductions in bacterial viability with increasing salt amounts and alcohol concentrations (Fig. 3b-ii, GLM, P < 0.0001). The alcohol-salt formulations showed increased viability loss of E. coli MG1655 with higher salt amounts and alcohol concentrations for both IPA and EtOH (Fig. 3c-i and ii). Significant reductions in viability were observed with increasing concentrations of both IPA and EtOH (GLM, P < 0.0001 for both IPA and EtOH). For IPA, a 5-min incubation resulted in reductions of 1.3-log for I40, 2.9-log for I60, and 2.8-log for I70. A 30-min incubation resulted in reductions of 3.7-log for I40 and no detection for both I60 and I70. For EtOH, a 5-min incubation resulted in reductions of 0.8-log for E40, 1.9-log for E60, and 3.5-log for E70, while a 30-min incubation resulted in reductions of 2.7-log for E40, and E60 and E70 were under the detection limit (200 colonies/µg). The alcohol-resistant E. coli strain also showed notable reductions in viability with the alcohol-salt solutions. As shown in Fig. 3d, the presence of salt in the alcohol-salt formulation significantly enhanced inactivation, resulting in more rapid and greater inactivation of alcohol-resistant E. coli strains, compared to the alcohol-only disinfectant for both IPA and EtOH (Fig. 3d-i and ii).
These findings clearly demonstrate that the incorporation of salt in alcohol-based disinfectant not only leverages the antimicrobial properties of alcohol but also introduces a mechanical mechanism of action that significantly enhances the overall efficacy against wide range of pathogens. This dual-action mechanism is particularly effective against both gram-positive and gram-negative bacteria, including strains that have developed resistance to alcohol-based disinfectants. The evidence clearly supports the hypothesis that salt crystallization contributes to the physical disruption of pathogens, including resistant strains, regardless of their mutation, providing a robust method for enhancing disinfectant effectiveness.
Effective sporicidal activity of alcohol-NaCl solutions against Clostridioides difficile
Disinfection of C. difficile is particularly challenging due to the resilient nature of its spores, which can survive harsh conditions and resist many conventional disinfectants. Effective disinfection of C. difficile is crucial in healthcare settings to prevent infections that cause severe gastrointestinal issues and are associated with high morbidity and mortality rates. From the observation of time-dependent viability loss of C. difficile, it was noted that salt-only treatments resulted in minimal reductions proportional to the salt concentration, with S10 and S15 achieving less than 1-log reduction within 30 min (Fig. 4). Alcohol-only treatments up to 60 v/v% alcohol (i.e., I60 and E60) showed no significant biocidal activity (one-way ANOVA, P = 0.8277 for IPA, P = 0.5993 for EtOH) while 70 v/v% alcohol solutions (i.e., I70 and E70) achieved around a 0.6-log reduction. Comparison of bactericidal activity against non-spore-forming and spore-forming bacteria showcases the high resistance of spore-forming bacteria to alcohol-based disinfectants (compare Figs. 3 and 4). On other hand, IPA-NaCl and EtOH-NaCl showed significant sporicidal activity, with higher salt concentrations generally leading to better results. Alcohol solutions with 60% and 70% concentrations showed more noticeable effects of salt concentration on the viability of bacteria. Especially, under our testing conditions, 60% alcohol with 10w/v% of NaCl and 70% alcohol with 5w/v% NaCl (i.e., I60S10, I70S5, E60S10, and E70S5) achieved around a 1.8-log reduction in SFU within 30 min. Besides, as the salt concentration in the disinfectant solution increases (i.e., I30S20, I40S17, I60S11, I70S6), the enhanced amount of salt improves the sporicidal effects (see Supplementary Fig. S7). For example, I30S20 reduced C. difficile spore counts by 0.7-log more than I30S15 (I30S15: 1-log reduction, I30S20: 1.7-log reduction), and I40S17 achieved a 1.8-log reduction compared to the 1.3-log reduction observed with I40S15 after a 30-min incubation. Due to the solubility limitations of salt in alcohol, there was a constraint on increasing salt amounts in I60 and I70 formulations. However, I60S11 and I70S6 also demonstrated slight increases in sporicidal effects against C. difficile spores. Enhanced sporicidal effects from the I70S5 and E70S5 are further demonstrated by the morphological change/structural damage inflicted on C. difficile spores (Fig. 4b). This structural damage highlights the effectiveness of the physical disruption caused by the alcohol-NaCl solutions in targeting resilient spore-forming bacteria.
Sporicidal effect of alcohol-NaCl solution spray against spore-forming bacteria, C. difficile (a) Sporicidal activity of (i) IPA-NaCl solution spray, (ii) EtOH-NaCl solution spray (mean ± SD, n = 3). The y-axis represents spore forming unit (SFU/mL), and the x-axis represents time (min). 0 min represents the initial C. difficuile spore suspension in DI water. (b) Negative-stain transmission electron microscopy (TEM) images after 30 min of incubation at RT following exposure to alcohol-NaCl spray.
Spore-forming bacteria present significant challenges for disinfection due to the structural differences of their spores18. Traditional disinfectants, such as glutaraldehyde, peracetic acid, and chlorine, have limitations including the need for longer exposure times, higher concentrations, and associated toxicity15. 2% Glutaraldehyde rapidly inactivates Gram-positive and Gram-negative bacteria within 1 min; however, inactivating spore-forming bacteria such as Bacillus and Clostridioides species requires an extended exposure time of approximately 2 h45,46. While 100 ppm of Peracetic acid can inactivate bacteria in less than 5 min, spore-forming bacteria require 2,000 ppm with a 12-min exposure time; similarly, chlorine is effective against spore-forming bacteria at concentrations exceeding 5,000 ppm, though only 100 ppm is needed for non-spore-forming bacteria, making the high concentrations required for spore inactivation relatively less efficient and more corrosive15.
Alcohol-salt solutions (IPA-NaCl and EtOH-NaCl) effectively overcome the limitations of traditional disinfectants. These formulations demonstrate substantial reductions in spore counts within just 30 min, significantly faster than the prolonged contact times needed for traditional disinfectants. They cause notable structural damage to spores, enhancing overall sporicidal activity. Moreover, they are less corrosive and safer to handle compared to traditional disinfectants. Therefore, our findings suggest that IPA-NaCl and EtOH-NaCl solutions are not only more effective but also more practical for use in healthcare settings. These solutions offer a promising alternative for improving infection control practices and reducing the incidence of challenging infections, such as C. difficile.
Enhanced antiviral efficacy of alcohol-NaCl solutions against enveloped and non-enveloped viruses
Enveloped viruses and non-enveloped viruses differ significantly in their structure, impacting their susceptibility to disinfectants. Enveloped viruses, such as the H1N1 influenza virus, possess a lipid membrane that alcohols easily disrupt. In contrast, non-enveloped viruses, like adenovirus, have a robust protein capsid in their outermost layer that protects their genetic material, making them more resistant and challenging to disinfect. Therefore, effective disinfection of non-enveloped viruses is more challenging and crucial for ensuring comprehensive viral control.
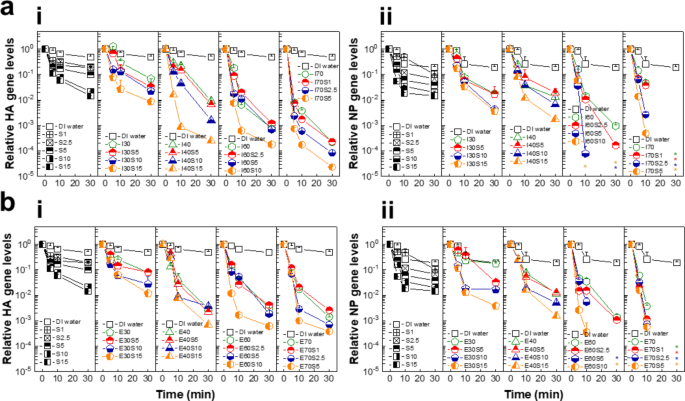
For the PR8 virus, salt-only treatments resulted in a reduction in gene expression levels of less than 1.2-log across all salt concentrations after 10 min of incubation, which was lower compared to alcohol-salt formulation (Fig. 5). Alcohol-only solutions, such as I70 and E70, showed moderate reductions, achieving approximately a 2.41-log reduction in 5 min and 3.66-log reduction in 30 min (GLM, P < 0.0001). However, significant reduction in the hemagglutinin (HA) and nucleoprotein (NP) gene expression levels were observed across all the IPA-NaCl solutions (GLM, P < 0.0001 for both HA and NP genes). As with bacteria, the greater levels of virucidal effects were observed with increasing alcohol and salt amounts (Fig. 5a). As a result, the alcohol-salt mixture showed a greater inactivation rate compared to the alcohol-only solution spray. Specifically, I70S5 showed approximately a 3.6-log reduction in 5 min (GLM. P < 0.0001) and 4.6-log reduction in 30 min (GLM, P = 0.0001) post-spraying, significantly higher than I70 (2.41-log in 5 min and 3.66-log reductions in 30 min) from the HA gene analysis (Fig. 5a-i). In parallel, I70S5 and I70 showed approximately 1.8-log and 0.7-log reductions, respectively, in 5 min. Subsequently, gene expression was undetectable 30 min post-spraying according to the NP gene analysis (Fig. 5a-ii). Similarly, the EtOH-NaCl solution also demonstrated comparable antiviral activity against the PR8 virus (Fig. 5b).
Antiviral effect of alcohol-salt spray solution against enveloped virus, A/PR/8/34 H1N1 influenza virus (PR8). (a) IPA-NaCl solution (i: HA gene, ii: NP gene) and (b) EtOH-NaCl solution (i: HA gene, ii: NP gene) (mean ± SD, n = 3). *: below detection limit. The virus suspension in DI water (0.1 mg/mL) was sprayed onto the plastic surface and dried for 1 h at RT. The alcohol-NaCl solution was sprayed onto the PR8-contaminated surface and exposed for 5, 10, and 30 min. Gene expression levels were determined using HA and NP genes, and the relative gene expression was calculated relative to the virus stock incubation on the surfaces. The x-axis represents time (min).
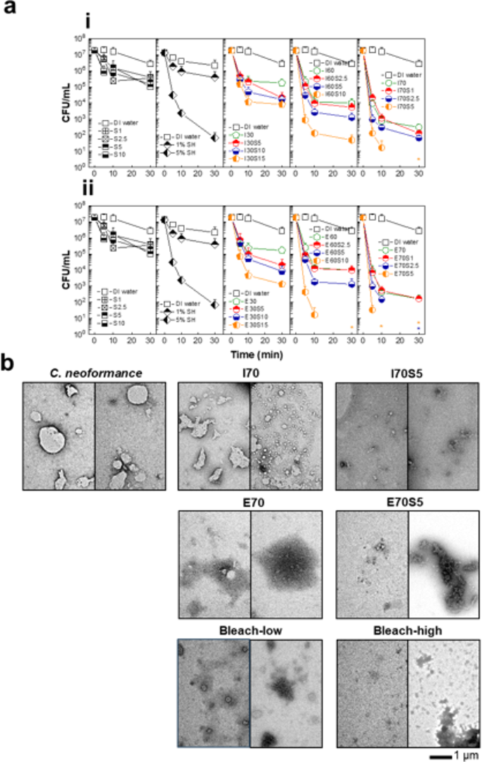
In the case of the adenovirus VR-5, salt-only spray resulted in minimal reductions in hexon and E1A gene expression levels, achieving less than a 1.1-log reduction across all incubation periods (Fig. 6). Alcohol-only spray (e.g., I70 and E70) demonstrated enhanced antiviral effects, with reductions of approximately 1.5-log for hexon and 1.9-log for E1A gene expression levels after 30 min. In contrast, significant reductions in hexon and E1A gene expression levels were observed across all incubation periods when testing the antiviral effects of the IPA-NaCl solution (GLM, P < 0.0001 for both hexon and E1A genes). As shown in Fig. 6a, the most substantial reductions in gene expression levels were observed with I70S5, achieving a 2.4-log reduction in both Hexon and E1A gene expression within 30 min (GLM, P = 0.0006 for Hexon and P = 0.0016 for E1A genes). The EtOH-NaCl solution also demonstrated significant antiviral activity, with E60S10 achieving about a 2.8-log reduction in both genes within 30 min (Fig. 6b, GLM, P = 0.0006 for Hexon and P = 0.0018 for E1A genes). E70S5 demonstrated a 3-log reduction in Hexon and E1A gene expression within 30 min (Fig. 6b-i and ii, GLM, P = 0.0007 for Hexon and P = 0.0016 for E1A genes). Importantly, EtOH-NaCl exhibited higher levels of antiviral activity than IPA-NaCl at all alcohol-salt formulations tested in this work (compare Fig. 6a with 6b). From the comparison of morphological changes, it is clear that exposure to E70 spray caused more structural damage and integrity loss to the adenovirus VR-5 than I70 (Fig. 6c). However, substantial structural destabilization of the virus was observed from the salt-incorporated alcohol solution sprays compared to the alcohol-only solution. Thus, E70S5 showed complete destruction of the virus compared to partial damage or destruction observed from other formulations.
Antiviral effect of alcohol-NaCl solution spray against non-enveloped virus, adenovirus VR-5 (Type 5). (a) IPA-NaCl solution spray (i: Hexon gene, ii: E1A gene) and (b) EtOH-NaCl solution spray (i: Hexon gene, ii: E1A gene) (mean ± SD, n = 3). Adenovirus suspended in DI water (0.1 mg/mL) was sprayed onto Petri dishes and dried for 1 h at RT. The alcohol-NaCl solutions were then sprayed onto the contaminated surface, and samples were recovered after incubation for 5, 10, and 30 min. Gene expression levels were determined using the Hexon and E1A genes, with relative gene expression calculated by normalizing to the the virus stock on the surfaces. The x-axis represents time (min). (c) Negative-stain TEM images of adenovirus after 30 min of exposure to alcohol-NaCl spray. The top right images show magnified views (×2).
Our findings in Figs. 5 and 6 clearly illustrate that alcohol-salt solutions can effectively reduce the viability of both enveloped and non-enveloped viruses. The reduction in gene expression levels with increasing NaCl concentration in the alcohol solutions demonstrates that evaporation-induced salt recrystallization enhances virus inactivation compared to alcohol-only sprays. The inclusion of salt in the alcohol solutions significantly boosts the antiviral activity, making these alcohol-salt solutions promising candidates for effective viral disinfection, particularly against non-enveloped viruses that are typically more resistant to alcohol-based disinfectants.
Chlorine-based disinfectants, hydrogen peroxide, ultraviolet (UV) radiation, and extreme pH solutions are commonly used to disinfect non-enveloped viruses47. Chlorine and chlorine compounds, such as NaOCl, are highly effective due to their ability to denature viral proteins and inactivate nucleic acids48. However, chlorine can be corrosive to metals, produce toxic by-products, and cause skin and respiratory irritation49. Hydrogen peroxide generates free radicals that attack and destroy viral proteins and nucleic acids, offering broad-spectrum activity and environmental friendliness47. Still, it can be unstable, may cause bleaching or damage to surfaces, and can be irritating to skin and eyes at higher concentrations50. While UV-C light effectively inactivates non-enveloped viruses by damaging their nucleic acids and preventing replication51, UV radiation’s effectiveness depends on exposure time and distance, and poses safety risks to skin and eyes51. Acidic and alkaline solutions, such as citric acid or sodium hydroxide, can denature viral proteins and nucleic acids but are corrosive, damaging to surfaces, and pose handling and safety risks52. Compared to conventional methods, our alcohol-salt solutions offer several advantages. They combine the chemical inactivation via alcohol with physical inactivation via salt recrystallization, resulting in a more potent disinfectant against non-enveloped viruses. As such, alcohol-salt solutions avoid some drawbacks of chlorine-based disinfectants, such as corrosiveness and toxic by-products, as well as the instability and surface damage issues associated with hydrogen peroxide.
Enhanced antifungal efficacy of alcohol-NaCl solutions
To confirm the antifungal efficacy of alcohol-NaCl solutions, we evaluated the time-dependent viability of A. niger and C. neoformans on contaminated plastic surfaces. When A. niger-contaminated surface was sprayed with DI water, there was no significant impact on CFU (Fig. 7a and b, one-way ANOVA, P = 0.1094). In addition, exposure to NaCl-only solution (1–10 w/v%) resulted in < 2.5-log reduction in CFU. However, the currently recommended disinfection solution, sodium hypochlorite (SH) spray, showed 1.8-log and 5.4-log CFU reductions in 5 and 30 min, respectively, with 1% SH spray. Moreover, a 5% SH spray caused a rapid decrease in A. niger viability (~ 4.5-log reduction) within 5 min post-spraying, and complete viability loss was observed within 30 min (Fig. 7a and b). Notably, similar high fungicidal activity was observed with 60% alcohol with 10 w/v% salt (i.e., I60S10 and E60S10) and 70% alcohol with 2.5 and 5 w/v% salt (i.e., I70S2.5, I70S5, E70S2.5, and E70S5). I60S10 and E60S10 showed 1.45-log greater reduction compared to both I60 and E60 after 10 min of exposure to A. niger (Fig. 7a and b). Comparing the formulations w/ and w/o salt, it is evident that the presence of salt in the disinfectant formulation achieved more rapid and greater reduction in viability. As a result, no detectable CFU was observed from spraying with 60% alcohol with 10 w/v% salt (i.e., I60S10 and E60S10) and 70% alcohol with 2.5 and 5 w/v% salt (i.e., I70S2.5, I70S5, E70S2.5, and E70S5) 30 min post-spraying. This indicates that alcohol-salt solutions can excel in their fungicidal efficiency against mold-like fungal strains compared to conventional hypochlorite disinfectant.
Antifungal activity of alcohol-salt solution spray against A. niger. Fungicidal effect of alcohol-salt solution spray (a: IPA-NaCl solution, b: EtOH-NaCl solution) (mean ± SD, n = 3). The y-axis represents CFU/mL, and the x-axis represents time (min). 0 min represents the initial A. niger suspension. *: Below detection limit.
The antifungal activity of the alcohol-salt disinfectant was tested using the yeast-like fungus C. neoformans, which has a thick capsule composed of polysaccharides. As shown in Fig. 8a, a 1% SH spray did not cause a noticeable decrease in CFU compared to the control (~ 1-log reduction), but C. neoformans exposed to a 5% SH spray resulted in a 5.8-log reduction 30 min post-spraying (Fig. 8a). To test antifungal activity of the alcohol-salt formulations, C. neoformans-contaminated surfaces were exposed to various concentrations of alcohol and salts, and the remaining viability was characterized. It is noted that regardless of the type of alcohol, salt-incorporated alcohol disinfectant solutions displayed significantly higher levels of fungicidal effects more rapidly compared to alcohol-only solutions. Specifically, spraying with I70S5 and E70S5 resulted in more than a 5-log reduction within 5 min (t-test, P = 0.0013 for I70S5 and P = 0.001 for E70S5), and no detectable CFU after 30 min of exposure (Fig. 8a-i and ii). These reductions were statistically significant (GLM, P < 0.001) across all time points and formulations. TEM images revealed more significant morphological alterations and disruption of cellular integrity when exposed to the alcohol-NaCl solutions compared to those exposed to alcohol-only solutions (Fig. 8b). Considering the difficulty of disinfecting fungi, alcohol-salt disinfectant solutions can be effectively used as a control measure to prevent the spread of disease in healthcare settings.
Antifungal effects of alcohol-salt solution spray against C. neoformans. (a) Fungicidal activity of alcohol-salt spray (i: IPA-NaCl solution, ii: EtOH-NaCl solution) (mean ± SD, n = 3). *: Below detection limit. The y-axis represents CFU/mL, and the x-axis represents time (min). 0 min represents the initial C. neoformance suspension. (b) Negative-stain TEM images after 30 min of exposure to alcohol-salt spray.
Fungal spores are highly resilient and can survive for extended periods on surfaces, withstanding harsh environmental conditions and making it difficult to eliminate them completely through standard cleaning procedures53,54. Surfaces can act as reservoirs for fungi, facilitating cross-contamination between patients, healthcare workers, and medical equipment, leading to the spread of infections within healthcare facilities41. Fungi can also form biofilms on surfaces, enhancing their resistance to disinfectants and making eradication more challenging53. Healthcare facilities must comply with stringent infection control regulations and guidelines to ensure patient safety, with effective surface disinfection being a key component of these regulations to maintain high standards of hygiene and infection control15. Moreover, some fungal species are developing resistance to commonly used antifungal agents, making effective surface disinfection crucial in mitigating the spread of resistant strains and reducing the reliance on antifungal medications33.
Our findings emphasize the potent antifungal activity of alcohol-NaCl solutions against both A. niger and C. neoformans. The significant reductions in CFU levels from both fungi strains highlight the broad-spectrum antifungal efficacy of these formulations. The principle of physical destruction via salt recrystallization was proven to enhance antimicrobial effects of alcohol-based disinfectants, making them effective against spore-forming/non-spore-forming bacteria, enveloped/non-enveloped viruses, and mold-like/yeast-like fungi. The inclusion of salt in the alcohol solutions significantly enhances the antifungal activity, making these alcohol-NaCl solutions promising candidates for effective fungal disinfection. Therefore, alcohol-salt solutions represent a promising advancement in bacterial, viral, and fungal disinfection, providing an efficient and practical option for comprehensive microbial control, particularly against resistant spore-forming-bacteria, non-enveloped viruses, and fungi. This innovative approach leverages the strengths of both alcohol and salt, offering a superior alternative to conventional disinfection methods.
Antibacterial and antiviral effects of alcohol-salt sprays on MRSA- or influenza- contaminated surfaces after long-term incubation
In the above experiments, surfaces contaminated with bacteria, viruses, and fungi were incubated for one hour after contamination prior to testing the sterilizing effect of the alcohol-salt solution spray. However, an important but uncontrollable parameter in determining the effectiveness of a disinfectant in the real-world scenarios is the amount of time that has elapsed since contamination. Therefore, based on the successful demonstration of the antimicrobial effect of the alcohol-salt solution spray, it is crucial to verify its effectiveness over extended periods on biologically contaminated surfaces. This verification is an essential step in determining the practical applicability of the disinfectant.
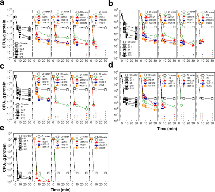
To demonstrate the sterilizing effect of the alcohol-salt solution on surfaces contaminated for extended periods, surfaces were first contaminated with MRSA (see Fig. 9 for IPA-NaCl and Supplementary Fig. S8 for EtOH-NaCl). They were then sprayed with the disinfectant solution after 0.5 days (a), 1 day (b), 5 days (c), 7 days (d), and 14 days (e), followed by measurements of viability. As MRSA was found to survive on dried plastic surfaces for 14 days in our experimental conditions, antimicrobial activities of alcohol-salt sprays were characterized using the MRSA-contaminated surfaces incubated for up to 14 days. Compared to MRSA-contaminated plastics with 1-hour incubation (Fig. 3a), we measured greater level of inactivation from the long-term incubated samples, upon exposure to all testing conditions: alcohol-only, salt-only, and alcohol-salt solution sprays (see Fig. 9 and S8). Additionally, it is observed that samples incubated for longer periods exhibit a greater decrease in viability when exposed to the spray. This suggests that bacteria remaining on contaminated surfaces become structurally more vulnerable as incubation time increases. Moreover, the antimicrobial effect of alcohol-salt disinfectants is observed to be significantly higher than that of alcohol solution alone, which is consistent with our experimental results shown in Fig. 3a.
Antibacterial effects of alcohol-salt spray on MRSA-contaminated surfaces after long-term incubation. IPA-NaCl solution (a: 0.5 day, b: 1 day, c: 5 days, d: 7 days, and e: 14 days). (Mean ± SD, n = 3). The y-axis represents CFU/µg protein, and the x-axis represents time (min). 0 min represents the initial MRSA suspension in DI water. *: Below detection limit. MRSA suspension in DI water was sprayed onto Petri dishes (4.14 ± 0.8 mg/cm2) and incubated for 0.5, 1, 5, 7, and 14 days at RT. Subsequently, alcohol-salt spray was applied, and bacteria were resuspended from the plastic surface 5, 10, and 30 min post-spraying. See Fig. S8 for EtOH-NaCl solution.
The effectiveness of the alcohol-salt disinfectant was measured on surfaces contaminated with the PR8 influenza virus after long-term incubation for 0.5 and 1 day (Fig. S9, a: IPA-NaCl, b: EtOH-NaCl; i: 0.5 day, ii: 1 day). Similar to MRSA-contaminated surface, PR8 showed greater reductions in HA gene expression levels compared to the case of 1 h incubation upon exposure to alcohol-only, salt-only, and alcohol-salt solution sprays (compare Fig. S9 with Fig. 5). Alcohol-NaCl solutions consistently exhibited higher levels of antiviral activity than alcohol-only solution sprays, as demonstrated by significantly lower HA gene expression levels (GLM, P < 0.0001). The results in Fig. 9 and S9 indicate that alcohol-NaCl solutions maintain strong antibacterial and antiviral activity even after prolonged drying of MRSA and PR8 on surfaces.
Antifungal and antiviral effects of alcohol-salt sprays on different surfaces
Testing the pathogen inactivation of alcohol-based disinfectants on various surfaces is essential for evaluating their efficacy, safety, and suitability in real-world environments3,55. This ensures that disinfectants can be effectively used in a wide range of situations. Disinfectants used in environments such as hospitals, homes, and public places should be tested on different surfaces to better reflect their effectiveness under various conditions3,55. Different surfaces can impact the performance of disinfectants due to variations in texture, porosity, and material properties, making it crucial to verify their efficacy on each surface type20. Previous studies have shown that the material composition and surface characteristics can significantly influence the interaction between disinfectants and pathogens. For instance, porous surfaces can harbor microorganisms within their crevices, providing protection from disinfectants, whereas smooth, non-porous surfaces like stainless steel and glass may not offer such protection15,20. Additionally, the presence of organic and inorganic matter on surfaces can affect the activity of disinfectants20. Organic matter such as blood, mucus, and feces can react with disinfectants and reduce their efficacy56. This highlights the necessity of testing disinfectants under conditions that closely mimic real-world environments.
The effectiveness of disinfectants can also be influenced by the type of pathogen. Bacteria, viruses, and fungi exhibit different susceptibilities to various disinfectants, which can further vary based on the surface they are present on57,58. For example, studies have demonstrated that viruses such as adenovirus can persist on surfaces like stainless steel and glass for extended periods, necessitating the use of potent disinfectants to achieve effective inactivation59. Similarly, fungal spores like those of A. niger are known for their resilience and can survive on surfaces for long durations, posing a significant challenge for disinfection33.
Given these considerations, we examined the alcohol and alcohol-NaCl disinfectant sprays on different types of surfaces, including stainless steel (T) and glass (B), with adenovirus VR-5 and A. niger (see Supplementary Fig. S10a for adenovirus VR-5 and b for A. niger). The antiviral effects of alcohol-salt solution disinfectants (i: IPA-NaCl, ii: EtOH-NaCl) against adenovirus VR-5 (a) and A. niger (b) on both stainless steel (T) and glass (B) surface showed significant reductions in E1A gene expression and CFU levels (GLM, P < 0.0001 for both Supplementary Fig. S10a and b). Despite the type of substrate material, alcohol-NaCl solutions maintained their effectiveness in disinfecting stainless steel and glass surfaces contaminated with non-enveloped viruses and fungi, just as effectively as on plastic substrates (compare Fig. S10 with Fig. 6). These results demonstrate the effectiveness of alcohol-salt solutions in reducing microbial viability on various surfaces, making them effective agents for maintaining hygienic environments. This broad-spectrum disinfecting effect, high reliability, and safety on various surfaces are crucial in real-world applications. The persistence of bacteria, viruses, and fungi on frequently touched inanimate surfaces can lead to their easy transfer to individuals through direct contact, increasing infection rates56,57. Thus, effective surface disinfection is crucial to preventing the transmission of infectious diseases, thereby protecting public health20,56. Therefore, alcohol-salt solutions are expected to significantly contribute to the development of optimal disinfection protocols and guidelines in various environments.
Conclusions
This study provides a comprehensive characterization of the antibacterial, antiviral, and antifungal efficacy of IPA-NaCl and EtOH-NaCl disinfectant sprays across a wide range of pathogens. The evaporation-induced salt recrystallization of the alcohol-salt spray proved to be an effective mechanism, enhancing pathogen inactivation on various surfaces (metal, plastic, glass) contaminated with enveloped and non-enveloped viruses, spore-forming and non-spore-forming bacteria, and both mold and yeast fungi. The alcohol-salt formulations demonstrated significantly greater disinfection capability compared to an alcohol-only solutions, particularly on surfaces with prolonged incubation. Our findings suggest that the application range of the alcohol-salt sanitizers can be significantly expanded, not only matching the effectiveness of conventional alcohol-based sanitizers but also effectively targeting resistant pathogens beyond their usual scope. Overall, the results underscore the effectiveness of alcohol-NaCl solutions in reducing bacterial, viral, and fungal viability on contaminated surfaces, highlighting their potential as promising disinfects for long-term disinfection and maintenance of sterile environments. This innovative approach leverages the strengths of both alcohol and salt crystallization, offering a superior alternative to conventional disinfection methods and addressing the critical need for effective long-term disinfection in various settings.
Methods
Preparation of the disinfectant solution and solid surface materials
In this study, we prepared 36 different disinfectant formulations using IPA (A516-4, Fisher Chemical, Pittsburgh, PA, USA), EtOH (A962-4, Fisher Chemical), NaCl (Sigma-Aldrich, Oakville, ON, Canada), and DI water. The surface materials used in this study, including 60 mm polystyrene Petri dishes (FB0875713A, Thermo Fisher Scientific), stainless steel 304 L (McMaster-Carr, Douglasville, GA, USA), and glass slides (12-550-A3, Thermo Fisher Scientific), were cleaned with 70% IPA and DI water. Stainless steel and glass were autoclaved and dried before use.
X-ray diffraction analysis
Time-dependent crystallization of the NaCl-IPA and NaCl-EtOH spray on plastic surface was analyzed using X-ray diffractometer (Ultima IV, Rigaku, Japan; 20–80°, scan speed: 100° per min). 4.14 ± 0.8 mg/cm2 of eight different alcohol-salt solutions (S5, S10, I60S5, I60S10, I70S5, E60S5, E60S10, E70S5) were sprayed onto the surface. S, I, and E denote NaCl, IPA, and EtOH, respectively. The numbers following each indicate the concentration of NaCl salt (w/v%) and IPA/EtOH in DI water (v/v%).
Preparation of bacteria, virus, and fungus strains
Bacterial strains used in this study for the inactivation test of disinfectant spray included methicillin-resistant S. aureus (MRSA; ATCC 33592, Manassas, VA, USA), Pseudomonas aeruginosa (ATCC 15442), E. coli MG1655, and alcohol-resistant E. coli strains41. The alcohol-resistant E. coli was obtained through serial transfer evolution by gradually increasing the EtOH concentration in the broth medium and selecting the most tolerant cells as previously described. Briefly, a single colony of E. coli MG1655 was cultured in LB broth with glucose, and EtOH concentration was gradually increased by 1 v/v% up to 25 v/v%, followed by incremental increases until bacteria survived in 40 v/v% EtOH. Genomic DNA was extracted, and the 16 S rRNA gene was amplified via PCR using universal primers for strain identification41. The bacterial strains, including MRSA, E. coli MG1655, and alcohol-resistant E. coli, were cultured in Mueller Hinton broth (MH broth; BD, Sparks, MD, USA), while P. aeruginosa was cultured in tryptic soy broth (TSB; BD).
A single colony of bacterial strains was inoculated into the broth medium at 37 °C overnight with agitation at 200 rpm. Subsequently, the culture broth was transferred to fresh broth medium with a 1:500 ratio and incubated until the early-exponential phase. The cultured cells were washed twice in 1× PBS, resuspended in DI water, and the bacterial cells were diluted to 107 to 108 cells/mL in DI water prior to the spray test.
For the preparation of virus strains, the method from previous reports was followed for influenza A/Puerto Rico/8/34 (PR8, H1N1)60. The type 5 adenovirus (ATCC VR-5) was cultured in HeLa cells (ATCC CRL-1985) in Dulbecco’s Modified Eagle Medium (DMEM; Corning, Corning, NY) enriched with 10% fetal bovine serum (FBS; Thermo Fisher Scientific, Waltham, MA), 100 U/mL penicillin G, and 100 µg/mL streptomycin (Thermo Fisher Scientific). Once the cells reached 80% confluency, the culture medium was switched to DMEM containing 2% FBS, 100 U/mL penicillin G, and 100 µg/mL streptomycin sulfate. Adenovirus was then added at a multiplicity of infection (MOI) of 0.1, and the culture was gently rocked for 20 min. Subsequently, the cells were incubated at 37 °C in a 5% CO2 atmosphere for five days. Virus harvesting involved collecting the medium followed by purification through low-speed centrifugation (2,800 rpm, 4 °C, 15 min), filtration (0.2 μm; Fisher Scientific), and high-speed centrifugation (30,000 rpm, 4 °C, 1 h). To collect viruses from cells, the cells were subjected to trypsinization (Thermo Fisher Scientific) and were freeze-thawed three times. The virus was further purified using the same purification steps of low-speed centrifugation, filtration, and high-speed centrifugation.
For the germination of C. difficile, overnight culture of C. difficile on brain heart infusuion (BHI) agar was transferred to germination plates (BHI broth 37 g/L, Yeast extract 5 g/L, Bacto agar 15 g/L, 10 w/v% Taurocholic acid 10 mL, and 10 w/v% L-cysteine 10 mL) and incubated at 37 °C for 48 h under anaerobic conditions utilizing a CO2 generator. Germinated C. difficile was harvested with autoclaved DI water and the L-shaped cell spreader (Thermo Fisher Scientific). Harvested C. difficile was transferred onto sporulation plates (Bacto peptone: 63 g/L, Proteose peptone: 3.5 g/L, Ammonium sulfate: 0.7 g/L, Tris base: 1.06 g/L, BHI broth: 11.1 g/L, Yeast extract: 1.5 g/L, Bacto agar: 15 g/L, and 10 w/v% L-cysteine: 3 mL) and incubated at 37 °C for 4–5 days under anaerobic conditions as described previously. Sporulated C. difficile was harvested with 1 mL of autoclaved DI water using a cell spreader and transferred into 1.5 mL Eppendorf tubes. Harvested cells were incubated at 4 °C for 24 h for spore release from mother cells. The incubated C. difficile cells were carefully added into 10 mL of autoclaved sucrose solution (50 w/v%) and centrifuged at 4,000 rpm for 20 min (4 °C). The supernatant (i.e., upper solution containing mother cell debris) was discarded and the pellet (i.e., spore) was resuspended with 1 mL autoclaved DI water. Prior to testing, the spores were diluted to 1:10, 1:100, and 1:1000 with DI water, and 20 µL of diluted spore was placed on Petroff-Hausser counting slides. The spore concentration was measured using a microscope and adjusted to 108 cells in 200 mL DI water.
For the antifungal activity test, two fungal strains were utilized, including A. niger (ATCC 6275) and C. neoformans (ATCC 90112). The culture of A. niger was streaked on potato dextrose agar (PDA; BD) and incubated for 48 h at 30 °C until melanin pigment was produced. A. niger spores were collected in 2 mL of DI water using an L-shaped spreader and transferred into 2 mL centrifugal tubes. The collected A. niger spores were centrifuged at 14,000 rpm for 15 min at 4 °C, the supernatant was discarded, and the spores were resuspended in 1 mL of DI water. A. niger spores were serially diluted and spread onto PDA plates, which were subsequently incubated for 48 h at 30 °C to confirm spore density. Spore densities ranging from 106 to 107 cells/mL were used for the antifungal activity assay. For C. neoformans, the strain was streaked onto yeast mold agar (YM agar; BD) and incubated overnight at 30 °C. A single colony was transferred into 5 mL of yeast mold broth (YM broth; BD) and incubated overnight at 30 °C with shaking (200 rpm). Then, 0.4 mL of the culture broth was inoculated into 200 mL of fresh YM broth at a ratio of 1:500 and incubated for 5 h at 37 °C with shaking (200 rpm). C. neoformans cells were centrifuged at 12,000 rpm for 15 min at 4 °C and washed twice with DI water. The cells were resuspended in DI water, and the cell density was adjusted to an OD600 = 1 (approximately 107 cells/mL) prior to utilization in the spray test.
Time-dependent viability assay and biocidal activity on biocontaminated surfaces
The time-dependent viability test and biocidal activity on biocontamination surfaces were conducted as described in our previous publication41. Briefly, the efficiency of the disinfectant solution was evaluated using a modified ASTM E1153 guideline for nonporous surfaces, with specific adjustments to the spray setup and pathogen concentration. Spray bottles were positioned at a 45° angle, 8 inches from the surface, targeting the bottom outer surface of Petri dishes to ensure even coating. Pathogen solutions (bacteria: 107–10⁸ cells/mL, fungi: 107 cells/mL, virus: 0.1 mg/mL in DI water) were spray-deposited (4–5 mg/cm²) on surfaces (glass, plastic, stainless steel) and dried for 1 h at room temperature. The disinfectant was then applied at an equal amount, and time-dependent inactivation was monitored at 5, 10, and 30 min. Pathogens were recovered using DI water, and bacterial viability was assessed through CFU counting after protein normalization. Viral RNA was isolated, quantified, and analyzed using reverse transcription quantitative PCR (RT-qPCR)41. To determine adenovirus stability after exposure to disinfectant spray, adenovirus DNA was isolated with viral DNA/RNA isolation kit ((Invitrogen, Carlsbad, CA, USA) according to the manufacturer’s instructions. The DNA concentration was normalized after quantification using a Nanodrop spectrophotometer (Nanodrop 1000, Thermo Scientific). Gene expression levels were quantified using qPCR (7500 Fast Real-Time PCR System, Applied Biosystems) with SYBR green-based polymerase (Applied Biosystems). The gene expression levels were determined using primer sets (Table 1) targeting the hemagglutinin (HA) and nucleoprotein (NP) genes for the influenza virus, and the hexon (major virus capsid protein) and E1A (viral DNA transcription) genes, which represent structural integrity and infectivity disruption of adenovirus. The stability of C. difficile, A. niger, and C. neoformans was determined using the direct plating method on agar medium after serial dilution.
Microscope analysis
To assess the effects of alcohol evaporation and NaCl crystallization, various surface materials, including sterilized Petri dishes, stainless steel, and glass, were prepared. Stainless steel and glass surfaces were cleaned with 70% IPA, autoclaved, dried in a dry oven, and cooled to room temperature before use. MRSA suspension was then sprayed onto the prepared surfaces and air-dried at room temperature for 1 h. The MRSA suspension was prepared as described in the ‘Preparation of bacteria, virus, and fungus strains’ section. After applying the disinfectant solution, the surface samples were immediately observed (0 min) using an optical microscope (Omax G223A-CA, OMAX Corporation, Kent, WA, USA) equipped with a camera system (Moticam, Motic, Schertz, TX, USA). Subsequently, the surface samples were monitored again after 30 min of exposure to the disinfectant spray.
TEM analysis
Transmission electron microscopy (TEM) analysis was conducted at 200 kV using a JEM-2100 F microscope (JEOL, Peabody, MA). TEM samples were negatively stained by using a phosphotungstic acid (PTA) solution following the procedure reported elsewhere62. Briefly, the virus suspension in DI water was applied to a formvar-carbon-coated grid for 3 min, blotted with filter paper, and stained with 1.5% phosphotungstic acid (pH 7.0) for 30 s.
Statistical analysis
Statistical analyses using the general linear model (GLM), one-way ANOVA, and t-test with a 95% confidence interval were performed using SPSS version 29 (IBM, Armonk, NY, USA), with a significance level of P < 0.05.
Data availability
All data generated or analyzed during this study are included in this published article (and its supplementary information file).
References
Dhama, K. Patel, S. K., Kumar, R., Masand, R., Rana, J., Yatoo, M. I., Tiwari, R., Sharun, K., Mohapatra, R. K., Natesan, S., Dhawan, M., Ahmad, T., Emran, T. B., Malik, Y. S. & Harapan, H. The role of disinfectants and sanitizers during COVID-19 pandemic: advantages and deleterious effects on humans and the environment. Environ. Sci. Pollut. Res. 28, 34211–34228 (2021).
Xiao, S., Yuan, Z. & Huang, Y. Disinfectants against SARS-CoV-2: a review. Viruses 14, 1721 (2022).
McDonnell, G. & Russell, A. D. Antiseptics and disinfectants: activity, action, and resistance. Clin. Microbiol. Rev. 12, 147–179 (1999).
Akterian, S. Evaluating the vapour evaporation from the surface of pure organic solvents and their mixtures. Food Sci. Appl. Biotechnol. 3, 77–84 (2020).
Russell, A. D. Similarities and differences in the responses of microorganisms to biocides. J. Antimicrob. Chemother. 52, 750–763 (2003).
Singh, D., Joshi, K., Samuel, A., Patra, J. & Mahindroo, N. Alcohol-based hand sanitisers as first line of defence against SARS-CoV-2: a review of biology, chemistry and formulations. Epidemiol. Infect. 148, e229 (2020).
Rutala, W. A. & Weber, D. J. Selection of the ideal disinfectant. Infect. Control Hosp. Epidemiol. 35, 855–865 (2014).
Nerandzic, M. M., Sankar, C.T., Setlow, P. & Donskey, C. J. A cumulative spore killing approach: Synergistic sporicidal activity of dilute peracetic acid and ethanol at low pH against Clostridium difficile and Bacillus subtilis spore. Open Forum Infect. Dis. 3(1):ofv206 (2015)
Uwamahoro, M. C., Massicotte, R., Hurtubise, Y., Gagné-Bourque, F., Mafu, A. A. & Yahia, L. Evaluating the sporicidal activity of disinfectants against Clostridium difficile and Bacillus amyloliquefaciens spores by using the improved methods based on ASTM E2197-11. Front. Public. Health. 6, 18 (2018).
Gupta, R. S., Patel, S., Saini, N. & Chen, S. Erratum: Robust demarcation of seventeen distinct Bacillus species clades, proposed as novel Bacillaceae genera, by phylogenomics and comparative genomic analyses: description of Robertmurraya kyonggiensis sp. nov. and proposal for emended genus Bacillus limiting it only to the members of the subtilis and cereus clades of species. Int. J. Syst. Evol. Microbiol. 70, 6531–6533 (2020).
Wanguyun, A. P., Oishi, W. & Sano, D. Sensitivity evaluation of enveloped and non-enveloped viruses to ethanol using machine learning: a systematic review. Food Environ. Virol. 16, 1–13 (2024).
Vasickova, P., Pavlik, I., Verani, M. & Carducci, A. Issues concerning survival of viruses on surfaces. Food Environ. Virol. 2, 24–34 (2010).
Howie, R., Alfa, M. J. & Coombs, K. Survival of enveloped and non-enveloped viruses on surfaces compared with other micro-organisms and impact of suboptimal disinfectant exposure. J. Hosp. Infect. 69, 368–376 (2008).
Duizer, E., Bijkerk, P., Rockx, B., De Groot, A., Twisk, F. & Koopmans, M. Inactivation of caliciviruses. Appl. Environ. Microbiol. 70, 4538–4543 (2004).
Rutala, W. A. & Weber, D. J. Guideline for disinfection and sterilization in healthcare facilities, 2008. update: May 2019. (2019).
World Health Organization. Cleaning and disinfection of environmental surfaces in the context of COVID-19: interim guidance, 15 May 2020 (2020).
Romero-Rodríguez, A., Ruiz-Villafán, B., Martínez-de la Peña, C. F. & Sánchez, S. Targeting the impossible: a review of new strategies against endospores. Antibiot. 12, 248 (2023).
Leggett, M. J., McDonnell, G., Denyer, S. P., Setlow, P. & Maillard, J. Y. Bacterial spore structures and their protective role in biocide resistance. J. Appl. Microbiol. 113, 485–498 (2012).
Checinska, A., Paszczynski, A. & Burbank, M. Bacillus and other spore-forming genera: variations in responses and mechanisms for survival. Annual Rev. food Sci. Technol. 6, 351–369 (2015).
Artasensi, A., Mazzotta, S. & Fumagalli, L. Back to basics: choosing the appropriate surface disinfectant. Antibiot. 10, 613 (2021).
Henriques, A. O. & Moran, C. P., Jr. Structure, assembly, and function of the spore surface layers. Annu. Rev. Microbiol. 61, 555–588 (2007).
Thomas, P. Long-term survival of Bacillus spores in alcohol and identification of 90% ethanol as relatively more spori/bactericidal. Curr. Microbiol. 64, 130–139 (2012).
Edwards, A. N., Karim, S. T., Pascual, R. A., Jowhar, L. M., Anderson, S. E. & McBride, S. M. Chemical and stress resistances of Clostridium difficile spores and vegetative cells. Front. Microbiol. 7, 1698 (2016).
Wullt, M., Odenholt, I. & Walder, M. Activity of three disinfectants and acidified nitrite against Clostridium difficile spores. Infect. Control Hosp. Epidemiol. 24, 765–768 (2003).
Hsueh, P. R., Teng, L. J., Yang, P. C., Pan, H. L., Ho, S. W. & Luh, K. T. Nosocomial pseudoepidemic caused by Bacillus cereus traced to contaminated ethyl alcohol from a liquor factory. J. Clin. Microbiol. 37, 2280–2284 (1999).
Garcia-Rubio, R., de Oliveira, H. C., Rivera, J. & Trevijano-Contador, N. The fungal cell wall: Candida, Cryptococcus, and Aspergillus species. Front. Microbiol. 10, 2993 (2020).
Beauvais, A. & Latgé, J. P. Membrane and cell wall targets in Aspergillus fumigatus. Drug Resist. Updat. 4, 38–49 (2001).
Richardson, M. D. & Warnock, D. W. Fungal Infection: Diagnosis and Management. John Wiley & Sons (2012).
Fisher, M. C., Alastruey-Izquierdo, A., Berman, J., Bicanic, T., Bignell, E. M., Bowyer, P., Bromley, M., Brüggemann, R., Garber, G., Cornely, O. A., Gurr, S. J., Harrison, T. S., Kuijper, E., Rhodes, J., Sheppard, D. C., Warris, A., White, P. L., Xu, J., Zwaan, B. & Verweij, P. E. Tackling the emerging threat of antifungal resistance to human health. Nat. Rev. Microbiol. 20, 557–571 (2022).
Abdoli, A., Falahi, S. & Kenarkoohi, A. COVID-19-associated opportunistic infections: a snapshot on the current reports. Clin. Exp. Med. 22, 327–346 (2022).
Kuhn, D. M. & Ghannoum, M. A. Indoor mold, toxigenic fungi, and Stachybotrys chartarum: infectious disease perspective. Clin. Microbiol. Rev. 16, 144–172 (2003).
Vankudoth, K. R., Boda, A., Sivadevuni, G. & Solipuram, M. R. Effect of indigenous fungi on ochratoxin A produced by two species of Penicillium. Anim. Nutr. 2, 225–228 (2016).
Meade, E., Slattery, M. A. & Garvey, M. Biocidal resistance in clinically relevant microbial species: a major public health risk. Pathogens 10, 598 (2021).
Al Hallak, M., Verdier, T., Bertron, A., Roques, C. & Bailly, J. D. Fungal contamination of building materials and the aerosolization of particles and toxins in indoor air and their associated risks to health: a review. Toxins 15, 175 (2023).
Iyer, K. R., Revie, N. M., Fu, C. & Robbins, N. & Cowen, L. E. Treatment strategies for cryptococcal infection: challenges, advances and future outlook. Nat. Rev. Microbiol. 19, 454–466 (2021).
Kumar, P., Kausar, M. A., Singh, A. B. & Singh, R. Biological contaminants in the indoor air environment and their impacts on human health. Air Qual. Atmos. Health. 14, 1723–1736 (2021).
Sauer, D. & Burroughs, R. Disinfection of seed surfaces with sodium hypochlorite. Phytopathol. 76, 745–749 (1986).
Bandara, H. M. H. N. & Samaranayake, L. P. Emerging strategies for environmental decontamination of the nosocomial fungal pathogen Candida Auris. J. Med. Microbiol. 71, 001548 (2022).
Visconti, V., Coton, E., Rigalma, K. & Dantigny, P. Effects of disinfectants on inactivation of mold spores relevant to the food industry: a review. Fungal Biol. Rev. 38, 44–66 (2021).
Lopes, L. G., Csonka, L. A., Castellane, J. A. S., Oliveira A. W., de Almeida-Júnior, S., Furtado, R. A., Tararam, C., Levy, L. O., Crivellenti, L. Z., Moretti, M. L., Giannini, M. J. S. M. & Pires, R. H. Disinfectants in a hemodialysis setting: antifungal activity against Aspergillus and Fusarium planktonic and biofilm cells and the effect of commercial peracetic acid residual in mice. Front. Cell. Infect. Microbiol. 11, 663741 (2021).
Oh, E., Choi, S. J., Han, S., Lee, K. H. & Choi, H. J. Highly effective salt-activated alcohol-based disinfectants with enhanced antimicrobial activity. ACS nano. 17, 17811–17825 (2023).
Misyura, S. Y. The crystallization behavior of the aqueous solution of CaCl2 salt in a drop and a layer. Sci. Rep. 10, 256 (2020).
Shahidzadeh, N., Schut, M. F., Desarnaud, J., Prat, M. & Bonn, D. Salt stains from evaporating droplets. Sci. Rep. 5, 10335 (2015).
Liu, C., Bonaccurso, E. & Butt, H. J. Evaporation of sessile water/ethanol drops in a controlled environment. Phys. Chem. Chem. Phys. 10, 7150–7157 (2008).
Russell, A. D. Glutaraldehyde: current status and uses. Infect. Control Hosp. Epidemiol. 15, 724–733 (1994).
Dyas, A. & Das, B. C. The activity of glutaraldehyde against Clostridium difficile. J. Hosp. Infect. 6, 41–45 (1985).
Lin, Q. Lim, J. Y. C., Xue, K., Yew, P. Y. M., Owh, C., Chee, P. L. & Loh, X. J. Sanitizing agents for virus inactivation and disinfection. View 1, e16 (2020).
Block, M. S. & Rowan, B. G. Hypochlorous acid: a review. J. Oral Maxillofac. Surg. 78, 1461–1466 (2020).
Huang, B., Lei, C., Wei, C. & Zeng, G. Chlorinated volatile organic compounds (Cl-VOCs) in environment—sources, potential human health impacts, and current remediation technologies. Environ. Int. 71, 118–138 (2014).
Walsh, L. J. Safety issues relating to the use of hydrogen peroxide in dentistry. Aust. Dent. J. 45, 257–269 (2000).
Blatchley, III, E. R., Brenner, D. J., Claus, H., Cowan, T. E., Linden, K. G., Liu, Y., Mao, T., Park, S. J., Piper, P. J., Simons, R. M. & Sliney, D. H. Far UV-C radiation: an emerging tool for pandemic control. Crit. Rev. Environ. Sci. Technol. 53, 733–753 (2023).
Dvorak, G. Disinfection 101. Center for food security and public health (2008).
Romero-Rodríguez, A., Ruiz-Villafán, B., Martínez-De la Peña, C. F. & Sánchez, S. Targeting the impossible: a review of new strategies against endospores. Antibiotics 12, 248 (2023).
Malyshev, D. Dahlberg, T., Wiklund, K., Andersson, P. O., Henriksson, S. & Andersson, M. Mode of action of disinfection chemicals on the bacterial spore structure and their Raman spectra. Anal. Chem. 93, 3146–3153 (2021).
Vasickova, P., Pavlik, I., Verani, M. & Carducci, A. Issues concerning survival of viruses on surfaces. Food Environ. Virol. 2, 24–34 (2010).
Kramer, A., Schwebke, I. & Kampf, G. How long do nosocomial pathogens persist on inanimate surfaces? A systematic review. BMC Infect. Dis. 6, 1–8 (2006).
Howie, R., Alfa, M. & Coombs, K. Survival of enveloped and non-enveloped viruses on surfaces compared with other micro-organisms and impact of suboptimal disinfectant exposure. J. Hosp. Infect. 69, 368–376 (2008).
Gerlach, M., Wolff, S., Ludwig, S., Schäfer, W., Keiner, B., Roth, N. J. & Widmer, E. Rapid SARS-CoV-2 inactivation by commonly available chemicals on inanimate surfaces. J. Hosp. Infect. 106, 633 (2020).
Rabenau, H., Kampf, G., Cinatl, J. & Doerr, H. W. Efficacy of various disinfectants against SARS coronavirus. J. Hosp. Infect. 61, 107–111 (2005).
Kumaran, S., Oh, E., Han, S. & Choi, H. J. Photopolymerizable, universal antimicrobial coating to produce high-performing, multifunctional face masks. Nano Lett. 21, 5422–5429 (2021).
Gall, A. M., Shisler, J. L. & Mariñas, B. J. Analysis of the viral replication cycle of adenovirus serotype 2 after inactivation by free chlorine. Environ. Sci. Technol. 49, 4584–4590 (2015).
Rubino, I., Han, S., Oh, E., Kumaran, S., Lawson, M., Jung, Y. J., Kim, K. H., Bhatnagar, N., Lee, S. H., Kang, H. J., Lee, D. H., Chu, K. B., Kang, S. M., Quan, F. S. & Choi, H. J. Study of the pathogen inactivation mechanism in salt-coated filters. ACS Appl. Mater. Interfaces. 13, 16084–16096 (2021).
Acknowledgements
This research was financially supported by the Natural Sciences and Engineering Research Council of Canada (NSERC) Discovery Grant (RGPIN-2018-04314), the Brain Pool program, funded by the National Research Foundation of Korea (RS-2023-00283369), and Basic Science Research Program through the National Research Foundation of Korea funded by the Ministry of Education (NRF-2019R1A6A1A11055660).
Author information
Authors and Affiliations
Contributions
E.O. and S.H. performed the experiments, curated the data, and wrote the manuscript; H.S. performed TEM analysis and edited manuscript; S.J.D and J.H.P performed time-dependent XRD analysis and edited manuscript. Y.S. and Y. K. performed the disinfectant activity experiments and edited manuscript. K.H.L. and D.-H.K provided resources, designed the experiments, and edited the manuscript; H.-J.C conceived the experiments, designed the experiments, curated the data, analyzed the data, provided resources, supervised the research, managed the project, wrote the manuscript. All authors reviewed the manuscript.
Corresponding author
Ethics declarations
Competing interests
H.-J.C., E.O., and K.H.L. have filed a patent related to the salt-alcohol disinfectant formulation. This potential conflict of interest has been disclosed and is being managed by both the University of Alberta and Yonsei University. H.S., S.H., S.J.D., Y.S., J.H.Pi, Y.K., and D.-H.Ko declare no conflicts of interest.
Declaration of competing interest
H.-J.C., E.O., and K.H.L. have filed a patent related to the salt-alcohol disinfectant formulation. This potential conflict of interest has been disclosed and is being managed by both the University of Alberta and Yonsei University.
Additional information
Publisher’s note
Springer Nature remains neutral with regard to jurisdictional claims in published maps and institutional affiliations.
Electronic supplementary material
Below is the link to the electronic supplementary material.
41598_2025_87811_MOESM1_ESM.pdf (download PDF )
Optical microscope images after spraying disinfectant solutions; Sporicidal effects of alcohol-salt spray with various salt amounts; Antibacterial effects of alcohol-salt spray on MRSA-contaminated surfaces after long-term incubation; Antiviral effects of alcohol-salt spray on A/PR8/34 influenza virus-contaminated surfaces after long-term incubation; Antifungal effects of alcohol-salt spray solutions against adenovirus VR-5 and A. niger on the surface of different materials.
Rights and permissions
Open Access This article is licensed under a Creative Commons Attribution-NonCommercial-NoDerivatives 4.0 International License, which permits any non-commercial use, sharing, distribution and reproduction in any medium or format, as long as you give appropriate credit to the original author(s) and the source, provide a link to the Creative Commons licence, and indicate if you modified the licensed material. You do not have permission under this licence to share adapted material derived from this article or parts of it. The images or other third party material in this article are included in the article’s Creative Commons licence, unless indicated otherwise in a credit line to the material. If material is not included in the article’s Creative Commons licence and your intended use is not permitted by statutory regulation or exceeds the permitted use, you will need to obtain permission directly from the copyright holder. To view a copy of this licence, visit http://creativecommons.org/licenses/by-nc-nd/4.0/.
About this article
Cite this article
Oh, E., Shin, H., Han, S. et al. Enhanced biocidal efficacy of alcohol based disinfectants with salt additives. Sci Rep 15, 3950 (2025). https://doi.org/10.1038/s41598-025-87811-0
Received:
Accepted:
Published:
Version of record:
DOI: https://doi.org/10.1038/s41598-025-87811-0
Keywords
This article is cited by
-
Food safety culture and the control of microbial communities in food production environments
npj Antimicrobials and Resistance (2026)











