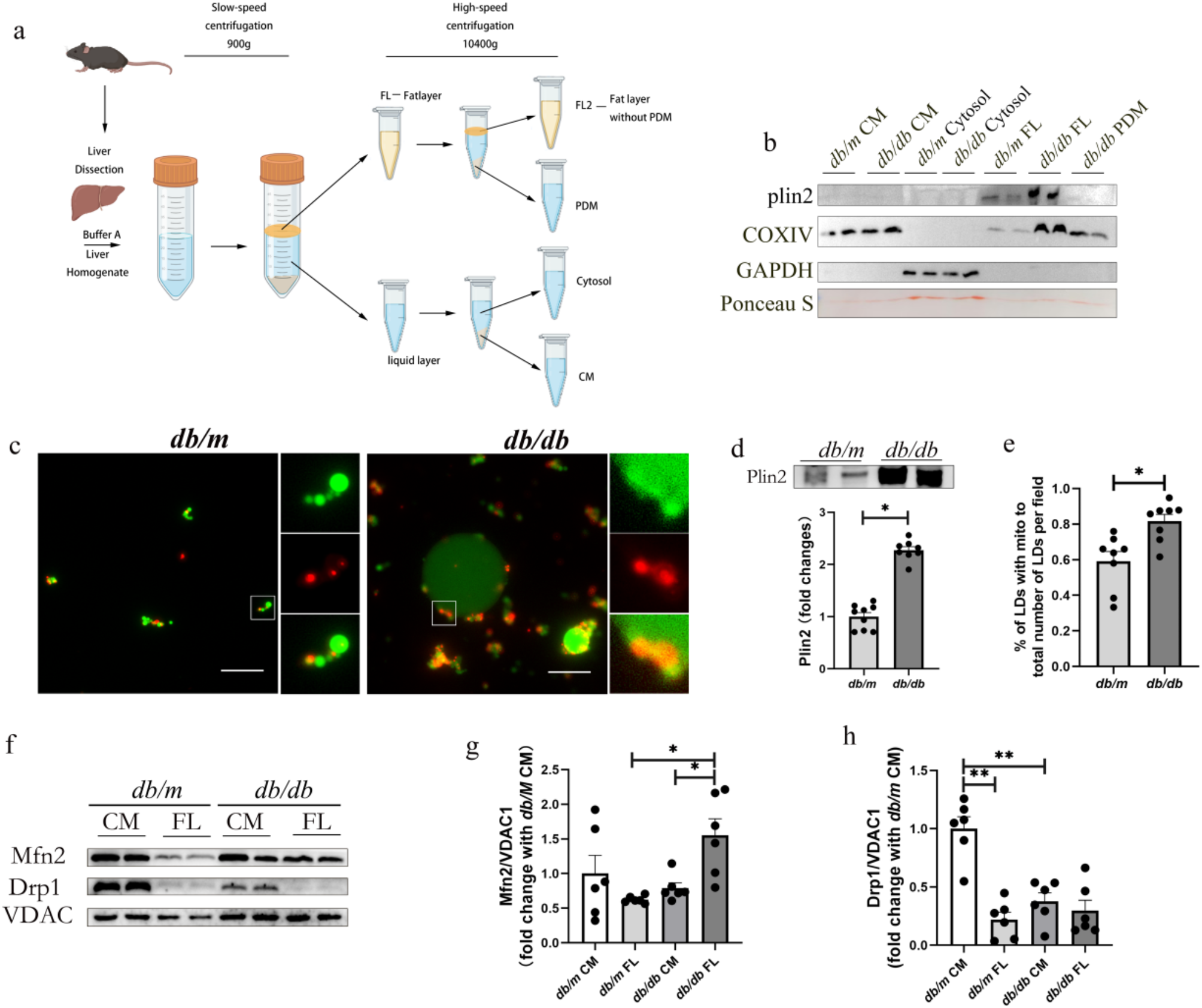
Fig. 3

Increased LD-Mito contacts in isolated fat layer in db/db mice livers. (a) Schematic representation of the method to isolate FL, PDM, and CM from mice liver, the BioRender license is presented in Supplementary File 2 Fig. 6. (b) Representative western blot images for Plin2, CoxIV, and GAPDH, along with corresponding results from the Ponceau S staining, are shown. Original blots can be found in Supplementary File 2, Fig. 3. (c) Representative images of mitochondria and LDs in FL are shown (scale bars = 20 μm). LDs were marked by the neutral BODIPY 493/503 fluorescent dye (BODIPY) and mitochondria by MitoTracker deep red dye (MitoTracker). (d) Representative western blot images and levels of Plin2 in FL, original blot is presented in Supplementary File 2 Fig. 2a. (e) Percentage of lipid droplets in contact with mitochondria relative to the total number of lipid droplets. (f) Representative western blot maps of mitochondria protein, original blots are presented in Supplementary File 2 Fig. 4 (g) Protein level of Mfn2. (h) Protein level of Drp1. Data are mean ± SEM. n = 3 (2–3 images analyzed per sample for fluorescent images). n = 6–8 per group (western blotting). Student’s t-test and one-way analysis of variance (ANOVA) were performed. *P < 0.05, ** P < 0.01.