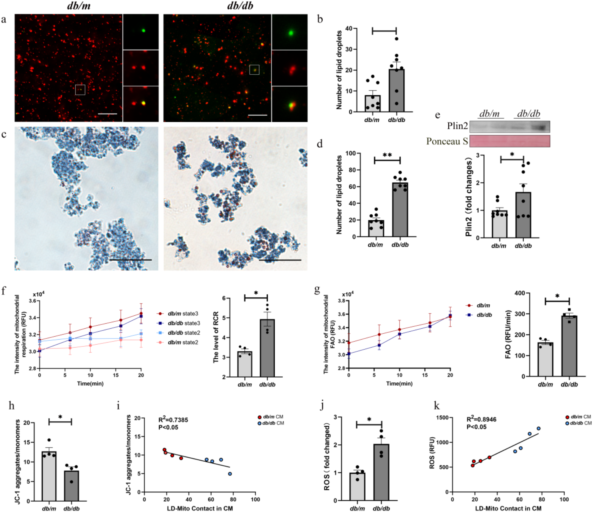
Fig. 4

Morphological characteristics and status of isolated CM in normal liver and MASLD. (a) Representative images of mitochondria and LDs in isolated CM in db/m and db/db mice livers (scale bars = 20 μm) are shown. (b) Number of lipid droplets in CM isolated in fluorescent pictures. (c) Representative images of mitochondria and LDs in isolated CM in db/m and db/db mice livers are shown (scale bars = 20 μm). (d) Number of lipid droplets in CM isolated in the optical microscope. (e) Representative western blot images and levels of Plin2 in CM, original blot is presented in Supplementary File 2 Fig. 2b. (f) Signal curve of succinate-driven respiration from CM of db/m and db/db mice, measured in the presence (State 3) and absence (State 2) of ADP. RCR levels in the CM of db/m and db/db mice. (g) Signal curve of oxygen consumption from CM of db/m and db/db mice, driven by CoA/carnitine/malate in the presence of ADP. FAO levels in the CM of db/m and db/db mice. (h) Mitochondrial membrane potential is represented by the ratio of JC-1 aggregates to monomer. (j) ROS levels in CM. (i) LD-Mito contacts normalized to the total number of LDs in correlation between LD-Mito contacts and mitochondrial membrane potential and (k) ROS levels. Data are mean ± SEM. n = 3 (2–3 images analyzed per sample for fluorescent and bright-field images). n = 4 per group (mitochondrial RCR, FAO, membrane potential, and ROS analyses). n = 8 per group (western blotting). Student’s t-test and Pearson’s correlation coefficient were performed.* P < 0.05, ** P < 0.01.