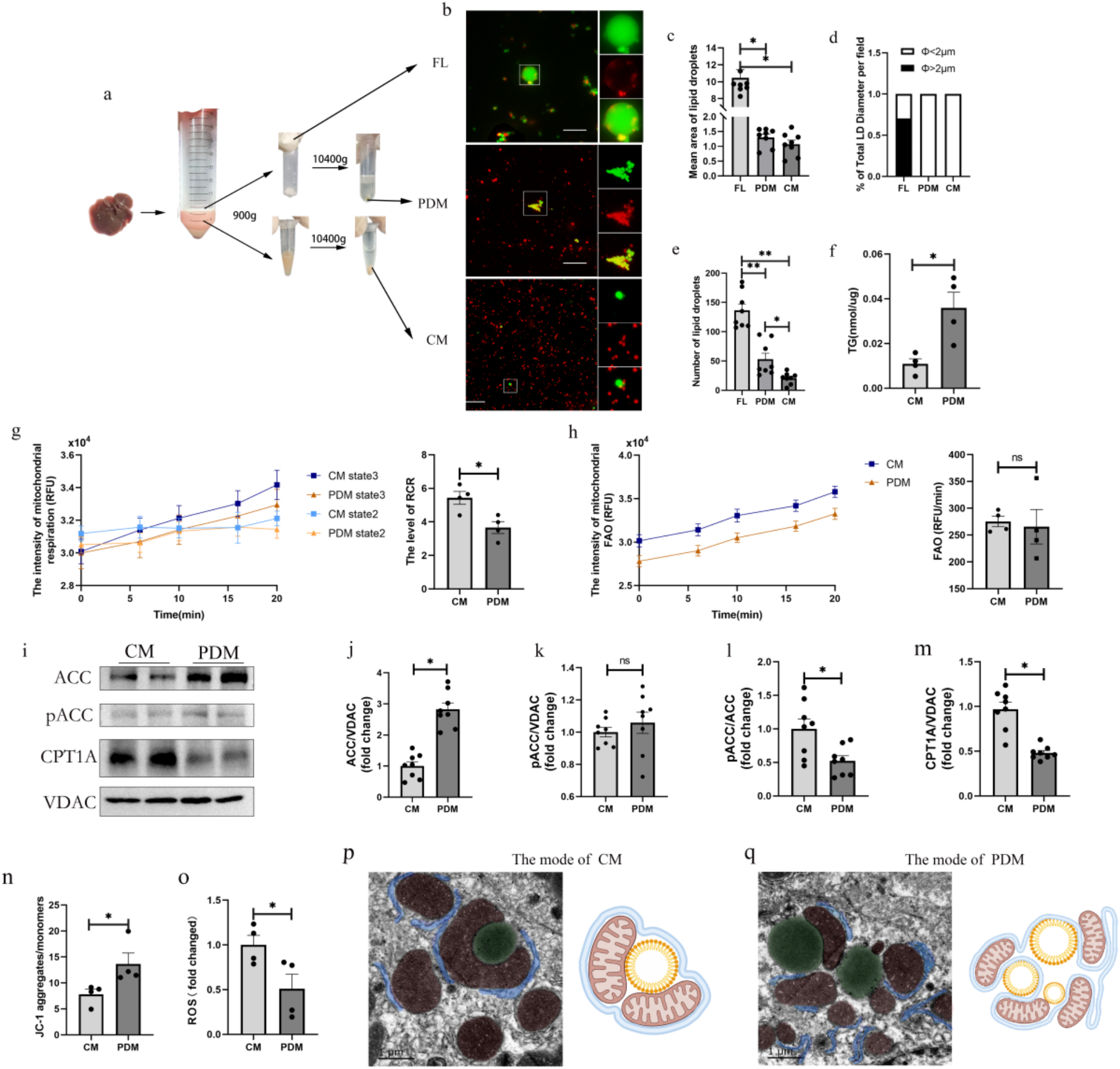
Fig. 5

Morphological characteristics of small lipid droplets and mitochondria contacts among isolated from CM and PDM in MASLD-model mice. (a) Schematic representation of FL, PDM, and CM isolated from db/db mice livers. (b) Representative images of mitochondria and lipid droplets in FL, PDM, and CM isolated from db/db mice liver are shown (scale bars = 20 μm). (c) Size of lipid droplets in fluorescent pictures. (d) Graph showing lipid droplet diameter in FL, PDM, and CM. (e) Number of lipid droplets in fluorescent pictures. (f) TG content in CM and PDM of db/db mice. (g) Signal curve of succinate-driven respiration from CM and PDM of db/db mice, measured in the presence (State 3) and absence (State 2) of ADP. RCR levels in the CM and PDM of db/db mice. (h) Signal curve of oxygen consumption from CM and PDM of db/db mice, driven by CoA/carnitine/malate in the presence of ADP. FAO levels in the CM and PDM of db/db mice. (i) Representative western blot maps of mitochondrial protein, original blots are presented in Supplementary File 2 Fig. 5. (j) Protein level of ACC. (k) Protein level of pACC. (l) Expression level of pACC/ACC. (m) Protein level of CPT1A. (n) Mitochondrial membrane potential in the CM and PDM of db/db mice. (o) ROS levels in the CM and PDM of db/db mice. (p) Ultrastructure and schematic of single LD interaction with mitochondria and ER in the mode of CM. (q) Ultrastructure and schematic of multiple lipid droplets interacting with mitochondria and ER in the mode of PDM. The BioRender license is presented in Supplementary File 2 Fig. 7. Data are mean ± SEM. n = 3 (2–3 images analyzed per sample for fluorescent images). n = 4 per group (mitochondrial RCR, TG content, FAO, membrane potential, and ROS analyses). n = 8 per group (western blotting). Student’s t-test and one-way analysis of variance (ANOVA) were performed. * P < 0.05, ** P < 0.01.