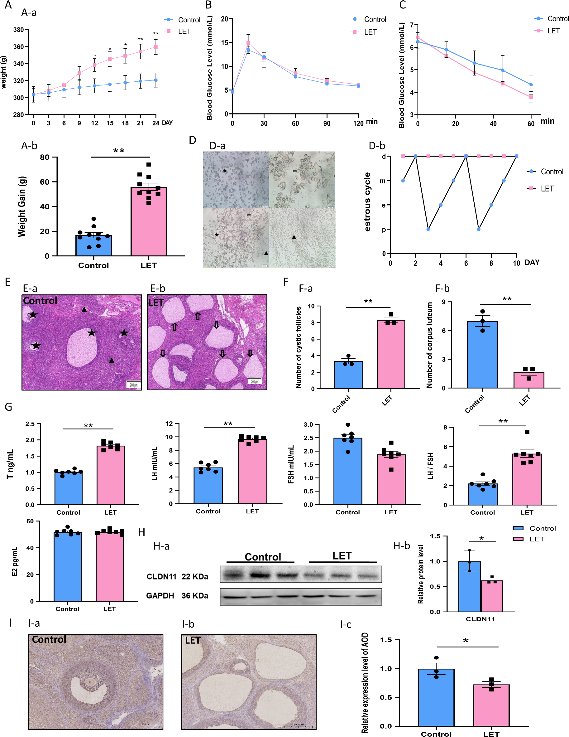
Fig. 2

A PCOS rat model was established through the letrozole-induced methodology. (A) Body weight (a) and weight gain (b) of rats in the LET group and control group (n = 10). (B) IPGTT: Evaluating an individual’s glucose tolerance (n = 10). (C) ITT was used to evaluate insulin resistance (n = 10). (D) Representative vaginal smears of the estrus cycle (a) and estrus status (b) of rats in the LET and control groups (n = 10), including the nucleated epithelial cells (★), keratinized epithelial cells (⇨), and leukocytes (▲). (Scale bar, 100 μm). (E) Comparison of the typical histological characteristics of rat ovaries between the control group (a) and the LET group (b), including the corpus luteum (▲), follicles with cystic expansion (⇨), and sinus follicles (★). Fewer corpus luteum and more cystic follicles were observed in animals in the LET group. (Scale bar, 200 μm). (F) Cystic expanded follicles (a) and corpus luteum (b) in rat ovarian tissue (n = 3). (G) ELISA was used to measure the concentrations of hormones in the serum of the two groups of rats (n = 7). (H) Western blot assessment (a with accompanying quantification analysis (b) of CLDN11 in follicular GCs. (I) Representative image (a, b) of IHC showing the expression of CLDN11 in ovarian GCs, CLDN11 was robustly expressed in the GCs of the control group, whereas its levels were markedly diminished in the GCs of the LET rats (c). (Scale bar, 200 μm). LET: letrozole; IPGTT: Intraperitoneal glucose tolerance test; ITT: insulin tolerance test; T: testosterone; E2: estrogen; LH: luteinizing hormone; FSH: follicular stimulating hormone; GCs, granulosa cells; IHC: immunohistochemical.