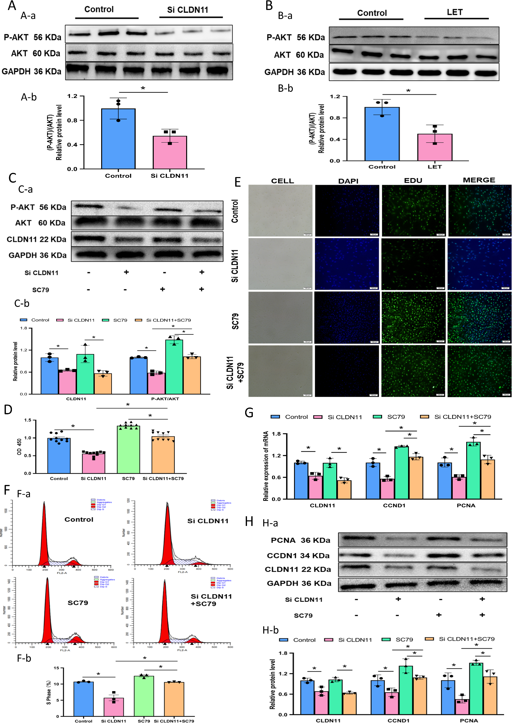
Fig. 5

The proliferation of GCs was modulated by CLDN11 via the PI3K/AKT signalling pathway. (A) Western blot assessment (a) with accompanying quantification analysis (b) of AKT and P-AKT in the control group and the Si CLDN11 group (n = 3). (B) Western blot assessment (a) with accompanying quantification analysis (b) of AKT and P-AKT in both the control group and LET group (n = 3). (C) Western blot assessment (a) with accompanying quantification analysis (b) of AKT and P-AKT in the control, Si CLDN11, SC79, and Si CLDN11 + SC79 groups (n = 3). (D) CCK8 was used to detect cell viability (n = 10). (E) EdU was used to quantify cellular proliferation (scale bar, 100 μm). (F) Flow cytometry analysis was employed to quantify the fractions of cells residing in the cell cycle (a) overall progression and specifically within the S phase (b) (n = 3). (G) mRNA expression levels were confirmed through RT‒qPCR analysis of CCND1 and PCNA (n = 3). (H) Western blot assessment (a) with accompanying quantification analysis (b) of CLDN11, CCND1, and PCNA (n = 3). GCs, granulosa cells; LET: letrozole.