Fig. 9

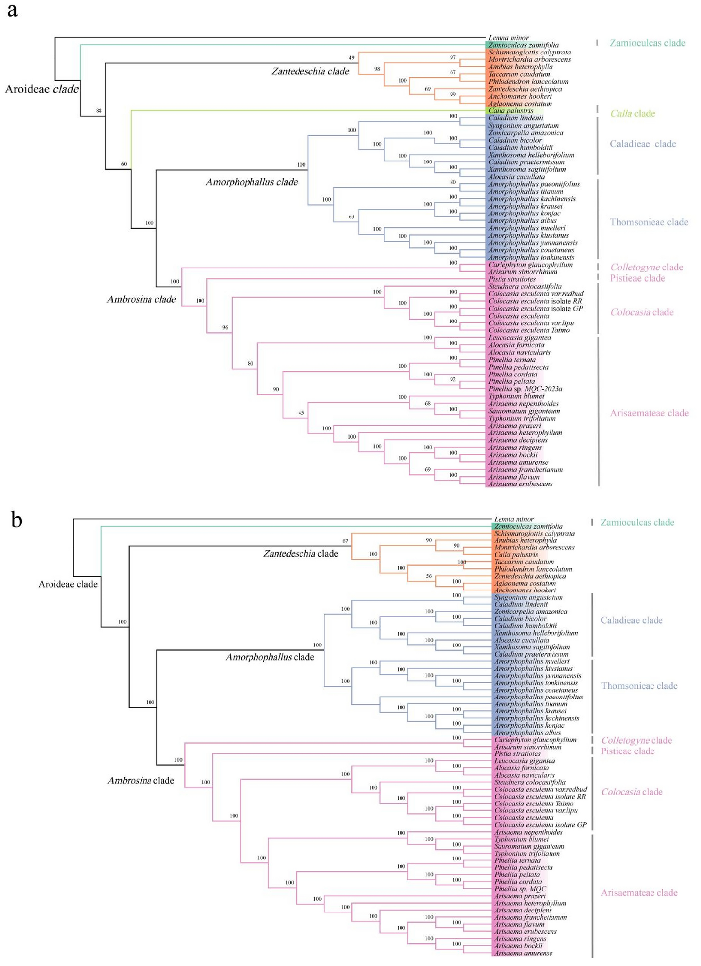
Phylogenetic analysis of 61 Aroideae species. Lemna minor was used as an outgroup. (a) phylogenetic tree based on filtered CDS; (b) phylogenetic tree based on CPG.

Phylogenetic analysis of 61 Aroideae species. Lemna minor was used as an outgroup. (a) phylogenetic tree based on filtered CDS; (b) phylogenetic tree based on CPG.