Abstract
Wild carnivores may be important sources of emerging zoonotic pathogens worldwide, however, specific data concerning their presence in large carnivores are limited. The genus Trypanosoma (protozoan parasites) comprises numerous species adapted to all classes of vertebrates. This genus includes highly pathogenic species, such as T. brucei ssp., T. congolense or T. vivax. The aim of this study was to expand on the ecological or zoonotic significance of detecting Trypanosoma in large carnivores. Samples from free-living carnivores (n = 26) were collected. The diversity and occurrence of Trypanosoma species among wildlife in Europe were investigated through the analysis of 18S rRNA gene sequences. The phylogenetic analysis showed three new haplotypes of the 18S rRNA gene of Trypanosoma sp. isolated from two grey wolves (Canis lupus) and two brown bears (Ursus arctos). To the best of our knowledge, this this study represents the first detection of trypanosomes in large carnivores in Europe. The detection of Trypanosoma sp. was achieved through nested- PCR amplification. Furthermore, the identification of new haplotypes of these protozoan highlights variability within Trypanosoma sp., which could lead to the emergence of new, potentially more virulent variants of these parasites in wild animal populations, posing a potential threat to their health. Moreover, these findings underscore the need for further research to comprehensively understand the diversity, distribution, and potential impact of Trypanosoma species on the populations of large carnivores.
Similar content being viewed by others
Introduction
Predators play a key role in ecosystem functioning, disease regulation, and biodiversity maintenance1. Over the years, a massive decline in wild carnivore populations has been observed in Europe due to hunting, overexploitation, prey extermination, and habitat loss2. Recently, long-term protection, changes in public opinion, and the recovery of forests and wild herbivores have led to a slow revival of apex predators. However, their population still remains limited and endangered in many European countries3. Therefore, it is crucial to monitor the state of the population, its condition, and the emergence of new potential health threats.
According to recent data, wild carnivores may be important sources of emerging zoonotic pathogens worldwide4,5. However, specific data concerning the presence of these pathogens in wolves, bears, lynx, or wildcats, especially in relation to vector-borne diseases, remain limited.
The genus Trypanosoma comprises numerous species adapted to all classes of vertebrates (mammals, birds, fish, amphibians, reptiles) and some hematophagous invertebrates such as insects and leeches that may act as vectors worldwide6,7. Most trypanosomes are generally transmitted by biting vectors, including mosquitoes, sandflies, tsetse flies, and blood-sucking flies from the Tabanidae and Hippoboscidae families6,8,9,10,11. Due to their developmental mode and infection route, trypanosomes are divided into two distinct groups: - Salivaria (subgenera: Duttonella Chalmers, 1918; Nannomonas Hore, 1964; Trypanozoon Lühe, 1906; Pycnomonas Hoare, 1964) and Stercoraria (subgenera: Megatrypanum Hoare, 1964; Herpetosoma Doflein, 1901; Schizotrypanum Hoare, 1972)6. Salivarian trypanosomes develop in the anterior part of the insect gut and enter the salivary glands during their developmental cycle, allowing them to be transmitted through the saliva of their arthropod vector. This group includes highly pathogenic species, such as Trypanosoma brucei ssp. (agents of sleeping sickness, the human African trypanosomiasis [HAT]), T. congolense, and T. vivax (causing “Nagana” or animal African trypanosomosis [AAT]), T. evansi (causative agent of “Surra”), and T. equiperdum (causative agent of “Dourine”). In turn, stercorarian trypanosomes develop in the posterior section of the digestive tract of the insect-vector. The metacyclic forms leave the vector organism in the insect faeces and are transmitted to the vertebrate host via a contamination route6. One of the most important pathogenic stercorarian trypanosome species is Trypanosoma cruzi, the etiological agent of Chagas disease (American trypanosomiasis).
Two patterns of Trypanosoma transmission are recognized: cyclical transmission and mechanical transmission. In cyclical transmission, trypanosomes actively multiply within their vectors, such as tsetse flies. This is typical for species like T. congolense, T. simiae, T. vivax, T. brucei, and the human-infective species (T. rhodesiense and T. gambiense). Conversely, mechanical transmission can occur through tsetse flies and alternative vectors, including blood-sucking flies from the Tabanidae family and species of Stomoxys. Both T. evansi and T. vivax can be transmitted mechanically, even in regions not infested by tsetse flies12,13.
Despite the potential for infection when feeding on the blood of infected animals, reports of trypanosome presence in blood-sucking arthropods in Europe are limited. Flies from the Hippoboscidae family are recognized as potential vectors for Trypanosoma. For example, Trypanosoma melophagium has been documented in sheep keds (Melophagus ovinus; Hippoboscidae) in Croatia and Poland14,15. Additionally, deer keds, specifically Lipoptena cervi and Lipoptena fortisetosa, may serve as potential vectors for these protozoa in Poland16. The presence of trypanosomes in deer keds was confirmed by Böse and Petersen17 in Germany. Ganyukova et al.18 reported infections by T. theileri-like trypanosomes in various tabanid flies (including Hybomitra tarandina, H. muehlfeldi, H. bimaculata, and Chrysops divaricatus) in Northwest Russia. Additionally, Böse et al.8 found infective metacyclic forms of trypanosomes in the guts and feces of tabanids, such as H. pluvialis, H. italica, Hybomitra micans, and Tabanus bromius in Germany. Molecular analyses have confirmed the presence of these flagellates in some species of tabanid flies in Poland19.
Climate changes (mild winters, rainy summers, heatwaves, droughts, hurricanes, etc.) impact arthropod diversity in the environment, influencing factors such as habitat distribution and abundance, population dynamics, activity, and the abundance of natural enemies20. Simultaneously, climate change affects on the rate of development, survival and reproduction of pathogens. Moreover, it plays significant roles in altering the geographical distribution of vectors, which can lead to the spread of various pathogenic microorganisms associated with them to new areas, thus posing a threat to humans and other mammals21. Multiple Trypanosoma species and genotypes contribute to a large reservoir of parasite diversity22. Therefore, there is a significant risk of spillover and cross-transmission of invective species and strains of Trypanosoma between livestock and wildlife populations and human23. A diverse range of autochthonous non-pathogenic stercorarian Trypanosoma species has been documented in Europe among both domestic and wild animals24. Endemic trypanosomes infecting mammals in Europe include Trypanosoma lewisi, Trypanosoma grosi, Trypansoma musculi, and Trypanosoma evotomys, which are responsible for infections in small rodents; Trypanosoma vespertilionis and Trypanosoma dionisi, found in bats; and Trypanosoma theileri, Trypanosoma melophagium, Trypanosoma stefanskii, Trypanosoma cervi, and Trypanosoma wrublewskii, which infect wild and domestic ungulates. Additionally, Trypanosoma ornata has been described in insectivores, while Trypanosoma pestenei has been identified in badgers (Meles meles). Due to their limited pathogenic effects on hosts, these species are more frequently reported as incidental findings during parasitological surveys24.
In Poland, five species of Trypanosoma (belonging to Megatrypanum) have been described: T. wrublewskii, Wladimiroff and Yakimoff, 1909 in the blood of European bison (Bison bonasus bonasus L., 1758), T. theileri, Laveran 1902 in cattle (Bos taurus L., 1758) and in Eurasian moose (Alces alces)25, T. stefanskii, Kingston, Bobek, Perzanowski, Wita and Maki, 1992 in roe deer (Capreolus capreolus L., 1758), T. cervi, Kingston and Morton, 1975 in red deer (Cervus elaphus L., 1758), and T. ornata, in water shrew [Neomys fodiens (Pennant, 1771)]26,27,28,29.
In Central Europe, with a temperate climate, stercorarian trypanosome infection in wildlife species is typically subclinical and considered non-pathogenic. Their impact on the host’s condition has been reported sporadically and is often associated with co-infection with other pathogens, such as bovine leukemia virus or Theileria orientalis30,31. In cattle infected with T. theileri some clinical symptoms such as anemia, fever, leucocytosis, neonatal death weight loss, and drop in milk production has been observed31,32. Kingston et al.33 have reported neurological symptoms associated with Trypanosoma wrublewskii infection in European bison from Poland. However, such symptoms in European bison infected with trypanosome have never been observed again. Limited data are regarding on the occurrence of trypanosomes in wild carnivores in Europe. The presence of Trypanosoma pestanai in Europen badgers (Meles meles) has been documented in France34 the United Kingdom35,36, Ireland37 and Italy38, as well as in a dog in Germany39. There are no reports on the occurrence and impact of Trypanosoma infection in other large carnivore species, especially those protected and crucial for maintaining ecosystem balance.
The aim of this study was to investigate Trypanosoma sp. in free-living carnivores, in Poland. Phylogenetic analysis revealed three new haplotypes of the 18 S rRNA gene of Trypanosoma species isolated from two grey wolves (Canis lupus) and two brown bears (Ursus arctos). To the best of our knowledge, this is the first study on trypanosomes in large carnivores in Europe. We have no data on the impact of trypanosome presence on the condition of the examined animals.
Results
Among the 26 tested free-living carnivores, the genetic material of Trypanosoma sp. was detected in two brown bears (R14, R15) and two out of twenty grey wolves (W38, W40) (Table 1). No positive samples were detected in Eurasian lynx (Lynx lynx) and European wildcat (Felis silvestris). The female wolf (W40), which died due to a road accident, was emaciated. The other Trypanosoma-positive animals were in good condition without any macroscopically visible lesions.
Molecular and phylogenetic data
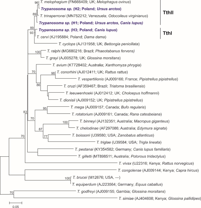
We have found three haplotypes belonging to the T. theileri TthI and TthII major lineages. Phylogenetic analysis placed haplotypes H1 and H2 in lineage II, and the haplotype H3 in lineage I. The obtained sequences of an 18S rRNA gene fragment yielded three new haplotypes of Trypanosoma. We identified 527-bp long haplotypes of Trypanosoma sp. obtained from brown bear and wolf (H1 from brown bear and wolf, H2 from brown bear). These sequences were characterized by four polymorphic sites, all of which were transitions. The pairwise distance between H1 and H2 haplotypes was 0.008. The haplotype H1 was found to be identical to sequences of T. melophagium obtained from sheep ked (Melophagus ovinus; GenBank accession no.: MK719543, MK719544, MK719546, MK719547, MK719551, data unpublished) from Mexico. The haplotype H1 shared the highest similarity with the sequence of T. trinaperronei (GenBank accession no.: MN752212; p-distance: 0.008) from Venezuela with which it created a clade on the phylogenetic tree. The haplotype H2 (GenBank accession no.: PQ203380) showed 99.81% similarity with the haplotype of T. melophagium found in sheep ked (M. ovinus) from Mexico (GenBank accession no.: MK719545, MK719550, data unpublished), from Czech Republic (GenBank accession no.: OM25670040), Croatia (GenBank accession no.: HQ66491241), and in the United Kingdom (GenBank accession no.: FN66640942 ). The pairwise distances between the H2 and GenBank haplotypes was 0.002. One haplotype with a length of 566 base pairs representing haplotype H3 of Trypanosoma sp. was found in our survey of wolf. This sequence was identical to T. theileri obtained from cattle (Bos taurus) from the USA (JX85318543), and Poland (GenBank accession no.: KF924257, KF765799, data unpublished), and additionally from European bison (Bison bonasus) from Poland (KJ397592, data unpublished). The H3 haplotype grouped on the phylogenetic tree with a haplotype belonging to the T. cervi (GenBank accession no.: KJ195884; data unpublished) from Poland. The pairwise distance between these two haplotypes was 0.006. The pairwise distances between haplotypes H3 and H1 were 0.017, while between H3 and H2 were 0.023.
Discussion
Our research indicates the presence of trypanosome genetic material in large carnivores in Poland. So far, we have detected Trypanosoma DNA in four out of twenty-six investigated carnivores (15.38%). However, these parasites have not been found in lynx or wildcat. The number of tested felids is too small to draw any definitive conclusions.
The maximum-likelihood phylogenetic tree was created based on 18S rRNA gene sequences including GenBank sequences of different Trypanosoma species and the haplotypes of our Trypanosoma sp. isolates from brown bear and/or wolves (Trypanosoma sp. H1 from brown bear and wolf, Trypanosoma sp. H2 from a brown bear, and Trypanosoma sp. H3 from a wolf). Our 18 S rRNA haplotypes belonged to the T. theileri TthI and TthII major phylogenetic lineages, and formed a highly supported distinct clades together with sequences of T. melophagium, T. cervi and T. trinaperronei downloaded from GenBank (Fig. 1). The haplotype H1 grouped together with the sequence of T. trinaperronei, which belongs to the T. theileri TthII lineage44. The haplotype H2 was identical with T. melophagium sequences belonged to the T. theileri TthII phylogenetic lineage41,42. The close genetic relationship of T. melophagium and T. theileri suggests that T. melophagium represents a lineage of T. theileri that adapted to wide transmission by herbivorous and carnivorous mammals hosts. The haplotype H3 was identical to sequences of T. theileri obtained from cattle and belonged to the T. theileri TthI phylogenetic lineage43. The major T. theileri lineages mainly groups protozoa occurring in wild and domesticated ruminants in Europe19 as well as in wild cervid species44. Our study is the first to confirm the presence of Trypanosoma protozoa DNA in wolves and bears in Europe. The similarity, and in some cases even identity, of the Trypanosoma 18S rRNA haplotypes found in both herbivorous and carnivorous mammals suggests a high infectious potential for these protozoan parasites. A larger sample of the animals studied could confirm both the occurrence of haplotypes detected in this study and their frequency within the predator population. Additionally, it cannot be ruled out that studies involving a larger number of individuals might reveal the presence of other haplotypes of Trypanosoma spp., not yet described in these animals in different regions of Poland. Moreover, a larger sample could provide more accurate on the prevalence of infections with these protozoa among predators, which would be valuable for assessing the pathogenicity of these parasites.
Phylognetic analysis of Trypanosoma haplotypes of the 18S small subunit ribosomal RNA gene identified in present study, compared sequences from the literature. The analysis used the GTR + I + G model of substitution evolution. Numbers listed at the nodes indicate the percent support for the node from 1000 bootstrap replicates. Bootstrap values are indicated at the nodes if found in more than 70% of 1000 bootstrap trees. Haplotypes identified in this study are marked in navy blue. Haplotypes H1 and H2 belonged together with sequences of T. melophagium (FN666409) and T. trinaperronei (MN752212) to the T. theileri phylogenetic lineage II, while the haplotype H3 and hapotype of T. cervi (KJ195884) to the T. theileri lineage I.
The classification of the Trypanosomatidae family remains questionable due to the lack of morphological differences between phylogenetically distinct taxa and the inconsistent approach to classification9. According to morphological and molecular studies, Megatrypanum species in wild and domestic ruminants and various blood-sucking flies (i.e. tabanids, deer keds) have been described as Trypanosoma theileri group8,16,18,25. This group includes several species (T. theileri, T. cervi, T. melophagium, and T. trinaperronei) and various trypanosome genotypes41,44,45. Close genetic similarity has been shown between T. melophagium and T. theileri, suggesting that T. melophagium represents a T. theileri lineage that has adapted to transmission by sheep42.
In Europe Megatrypanum species are generally considered non-pathogenic, althought there is limited research on their possible pathogenicity, especially in wildlife. In the presented study, the wolf (W40) positive for trypanosome infection also tested positive for Toxoplasma gondii, Trichinella sp., and antibody to Canine Distemper Virus and Canine Parvovirus (unpublished data). Genetic material of the Mycobacterium tuberculosis complex was detected in a throat swab of a bear diagnosed with trypanosomes in this study46. All animals positive for Trypanosoma infection showed no visible pathological lesions, which suggests no ongoing clinical infection. However, the collected tissues were not suitable for histopathological examination (tissues for histopathology examination should be collected, preferably immediately after death), which would allow for the assessment of micro-changes in the organs. Histopathological examinations would provide additional information on the health status of the animals studied. Subclinical infections can impact on movement behaviour and survival of the animal, what may be crutial for disease survelience47. Moreover, subclinical infections can impact the long-term health of the animal. In free-living animals, co-infections with various pathogens are common, making it challenging to clearly determine the specific effects of each pathogen on the animal’s health. It would be beneficial for future studies to collect more data on the animals, including age, coexisting pathogens, histopatology results, and blood smear evaluation. This would facilitate a more comprehensive assessment of the significance of Trypanosoma infection in the animals studied. Unfortunately, obtaining such extensive information, as well as assessing the long-term health impact of Trypanosoma infection, was not possible in our research.
Climate and weather alterations (temperature, rainfall and humidity) play a significant role in affecting the geographical distribution, reproduction and survival of animals and vectors, leading to the spread of various pathogenic microorganisms to new areas, thus posing a threat to both humans and animals2148. Climate change is expected to worsen in the foreseeable future, with models predicting a substantial expansion of regions with a suitable climate for many vector-borne diseases49. Temperature is one of several interrelated environmental factors that influence the complex transmission cycles of vector-borne infections in nature50. Higher temperatures accelerate metabolism in vectors, leading to increased biting and development rates, which in turn enhances their ability to transmit pathogens51. However, higher metabolic rates also have a downside as they can lead to faster depletion of energy reserves and increased vector mortality52. Longbottom et al.,53 support theories that certain areas within the Northern Zimbabwe will soon be too hot to sustain populations of tsetse flies (Glossina palpalis) vectors of sleeping sickness. They also showed that several high-elevation areas, previously considered too cold for tsetse flies, may now be suitable in terms of temperature. Their model predicts an increase in tsetse fly abundance over time and suggests a shift in tsetse populations from lower higher elevations53.
Trypanosoma pestenai, typical for European badger is the only trypanosome species observed in wild carnivores in several European countries. However no clinical signs were observed in the infected animals. In Europe, two outbreaks of T. evansi infection were detected in mainland France and Spain, associated with the importation of dromedary camels from the Canary Islands54. Chronic infection with T. evansi has also been described in a dog that returned to Germany following international travel55. Therefore, it is possible that highly pathogenic Trypanosoma species may appear in Europe. While it’s unclear if this poses a threat to wild animal populations, it highlights a potentially significant issue. The potential pathogenicity of T. evansi in domestic hosts highlights the need to examine the spread of Trypanosoma species in wild carnivores across Europe, in order to assess the risk of infection for domestic animals.
Further research is needed, which could be combined with initiatives to monitor the health and threats to the population of these animals in Europe. Due to elusiveness of wildlife and the fact that samples from protected wild animals are often taken when the animal is found dead, there is frequently a lack of information regarding clinical symptoms, animal’s history, histopathology findings, etc. This makes it impossible to determined whether and what extent specific infections contribute to disease occurrence in wildlife. Nevertheless, we obtained valuable preliminary information regarding the occurrence of pathogens in the environment. Our findings suggest that further studies of different European populations of wild carnivores are necessary to enhance our understanding of the Trypanosoma species circulating in European wild animals, as well as to examine their impact on the condition of populations of these valuable animals for the proper functioning of the ecosystem.
Over the past decades, populations of wild carnivores, including wolves, brown bears, and European lynx, have significantly increased in Europe and returned to areas where they were previously extinct56. The common occurrence of wild carnivores across Europe may have important implications for the transmission of infectious diseases, thereby affecting both human and animal health. In our study, a relatively small number of samples from wild carnivores were collected in a limited geographical area. Consequently, while our research does not provide a comprehensive overview of trypanosome spread among wild carnivore populations, it offers preliminary data on the occurrence of specific pathogens in these protected species. Research perspectives stemming from our study on Trypanosoma in large carnivores in Poland include expanding epidemiological surveys across Europe to determine prevalence and distribution, employing advanced molecular techniques to explore genetic diversity and evolutionary relationships of identified species, and investigating their pathogenic potential and impact on wildlife health.
It is difficult to determine whether new species or haplotypes infecting wild animals may cause pathological changes or diseases. However, Megatrymanum trypanosomes have been observed to infect cattle with some clinical manifestations such as anemia, fever, leucocytosis, neonatal death weight loss, and drop in milk production31,32. Wild carnivores even if not suffering from the disease, may serve as potential reservoir for parasites affecting livestock or domestic animals.
Further research should focus on understanding transmission dynamics within wildlife populations, particularly in relation to vector involvement and environmental factors, and assessing the influence of climate change on disease emergence and range expansion. Adopting a One Health approach will integrate studies across wildlife, domestic animals, vectors, and humans to comprehensively assess public health risks and develop integrated disease management strategies. Conservation implications necessitate evaluating the resilience of endangered carnivore populations to Trypanosoma infections and developing targeted conservation measures. Enhancing diagnostic tools and surveillance methods will be crucial for early detection and monitoring, supporting effective disease prevention and control efforts in wildlife populations.
Conclusion
Our study provides valuable insights into the presence and genetic diversity of Trypanosoma in European carnivores, highlighting gaps in knowledge and the need for continued investigation into these parasites’ ecology, pathogenicity, and potential implications for wildlife conservation and public health. Presented results represents a crucial step in understanding the presence and genetic diversity of Trypanosoma species in large carnivores in Poland, marking the first such investigation in Europe. We identified three new Trypanosoma haplotypes in gray wolves and brown bears, expanding our understanding of the genetic diversity and potential reservoirs of these parasites in wildlife. This variability in Trypanosoma species could contribute to the emergence of new, potentially more virulent strains, posing a health risk to wildlife populations as well as to domesticated animals and humans. Although the infections observed were subclinical in the animals studied, their presence underscores the importance of continued surveillance and research into wildlife health. Given the potential for climate change to influence pathogen distribution and the interconnectedness of ecosystems, further investigation such as long-term epidemiological studies or collaborative monitoring efforts across Europe, is warranted to assess the broader implications for wildlife and human health alike. Strengthening our understanding of these parasites in European wildlife is crucial for conservation efforts and maintaining ecosystem stability in the face of emerging health threats.
Materials and methods
Study area and material collection
Samples for Trypanosoma diagnosis from free-living carnivores (n = 26) were collected between 2018 and 2022 from three geographical areas: central Poland (The Kampinos Forest, 52°19′ N, 20°34′ E), southern Poland (The Gorce National Park, 49o 36’38"N; 20o 03’45"E), southeast Poland (The Bieszczady National Park, 49o 06’45"N; 22o 39’53"E).
Spleen and liver samples were collected from twenty-four deceased animals: nineteen grey wolves (Canis lupus), two brown bears (Ursus arctos), two Eurasian lynx (Lynx lynx), and one European wildcat (Felis silvestris). Most of the animals examined in this study died as a result of road accidents or animal fights. Some wolves were culled due of their potential danger to humans or livestock. All samples were collected in accordance with the approval of General Directorate of Environmental Protection in Poland (no. DZP-WG.6401.1.2022.EB).
In two cases, blood samples were collected to EDTA sterile tubes from live animals: one lynx (R17), which was kept in a wildlife sanctuary due to the loss of its mother, and one bear (R15). The blood sample from the lynx was taken during immobilization before being released into the wild. The bear (R15), due to bold behavior, was captured and immobilized by a specialist team qualified to handle problem bears, and then relocated. The bear was in very good physical condition. This bear was trapped with the consent of the Regional Director of Environmental Protection in Rzeszów (license number: WPN.6401.105.2019.ŁL.1). Samples obtained from live animals were taken during routine veterinary examinations performed to assess the animals’ health.
To minimize the risk of sample contamination, the deceased animals were dissected by officially designated veterinarians in the necropsy room as soon as possible, following standard dissection techniques. The animal was cut open along the abdominal wall. After assessing the position of the organs in the abdominal cavity, the esophagus and rectum were ligated, and the digestive tract, together with the spleen, was carefully removed from the abdominal cavity for further examination. The liver was excised from the abdominal cavity, and both the surface and cross-section of the organ were examined. Fragments (~ 30 mg) of the spleen and liver were then collected from the middle of the organs using sterile, disposable scalpels. The samples were placed in sterile tubes and containers, in accordance with hygienic and biosecurity regulations, and stored at -20 ºC until further analysis. All samples, including blood, spleen, and liver, were transported refrigerated to the Warsaw University of Life Sciences (WULS) laboratory. Detailed data on the studied animals are presented in Table 1.
Molecular analysis
DNA from spleen, liver, and blood samples was isolated using the GeneMATRIX Tissue DNA Purification KIT and Quick Blood DNA Purification KIT (Eurx®, Gdańsk, Poland), respectively, according to the manufacturer’s instructions. Samples were stored at – 20 ºC until further laboratory analysis.
The detection of Trypanosoma sp. was based on nested- PCR amplification of an 18S rRNA gene fragment approximately 523 bp. Two pairs of primers (TRY927F, TRY927R and, SSU561F, SSU561R) were used following the protocol by Noyes et al.57. These primers were homologous to the target of an 18 S rRNA gene fragment of Trypanosoma species, representing the complete range of trypanosomes found in avian and terrestrial vertebrate hosts and capable of amplifying other trypanosomes for which sequence data are not currently available. These primers are suitable for distinguishing known and novel Trypanosoma variants circulating in the environment. Taq DNA Polymerase (EURx, Gdańsk, Poland) was used for both reactions, a 4 µl DNA template was used for the primary reactions, and 1 µl of amplification product was used for the nested amplifications. PCR reactions were conducted as per the protocol described by Noyes et al.57.
Nested PCR products were visualized on 1% agarose gels stained with SimplySafe™ (EURx, Gdańsk, Poland). The gels were visualized using ChemiDoc and MP Lab software (Imagine, BioRad, Hercules, USA). The products of nested PCR were purified using the Agarose-Out DNA Purification Kit (EURx, Gdańsk, Poland) and sequenced by Genomed (Warsaw, Poland).
Phylogenetic analysis
The sequencing results of the 18S rRNA were aligned manually using BioEdit v.7.0.5.358, and compared to the GenBank references by BLAST (http://www.ncbi.nlm.nih.gov/, accessed on 22 February 2023) to determine the species. The sequence of the H2 18S rRNA gene obtained in this survey was submitted to GenBank. We calculated the number of polymorphic sites between identified haplotypes using the software package ARLEQUIN v3.5.1.259. To test the phylogenetic relationships among the 18S rRNA haplotypes derived in this survey and sequenced downloaded from GenBank, we constructed a phylogenetic tree using a maximum-likelihood (ML) algorithm in Mega v.11 software60 with 1,000 bootstrap replicates used to assess support for tree nodes. In the phylogenetic analyses, the nucleotide substitution model GTR + I + G was determined using Akaike information criterion61, implemented in jModelTest v. 0.1.162. Pairwise distances between sequences of Trypanosoma obtained in our survey and the GenBank haplotypes were calculated using the p-distance method60.
Data availability
The sequences analyzed during the current study are available in the National Center for Biotechnology Information (GenBank) under the accession numbers: OM 722131, OM722130, OM722129. The Fasta files of sequences analyzed during the current study are available in the corresponding authors.
References
Estes, J., Terborgh, J. & Brashares, J. Trophic downgrading of planet earth. Science 333, 301–306 (2010).
Stier, A. C. et al. Ecosystem context and historical contingency in apex predator recoveries. Sci. Adv. 27, e1501769 (2016).
Boitani, L. & Linnell, J. Bringing large mammals back: large carnivores in Europe. In: (eds Pereira, H. & Navarro, L.) Rewilding European Landscapes. Springer, Cham (2015).
Otranto, D. & Deplazes, P. Zoonotic nematodes of wild carnivores. Int. J. Parasitol. -Parasit Wild. 9, 370–383 (2019).
Battisti, E. et al. Molecular Survey on Vector-Borne pathogens in Alpine Wild carnivorans. Front. Vet. Sci. 7, 1 (2020).
Hoare, C. A. The Trypanosomes of Mammals 1st edn pp. 125–140 (Blackwell Scientific Publications: Oxford, Edinburgh, UK,, 1972). 219–245.
Podlipaev, S. A. Catalogue of World Fauna of Trypanosomatidae (Protozoa). Proc. Zool. Inst. USSR Acad. Sci. Leningrad. 217:1-177 (1990).
Böse, R. & Heiste, N. C. Development of Trypanosoma (M.) theileri in Tabanids. J. Eukaryot. Microbiol. 40, 788–792 (1993).
Votýpka, J. et al. A tsetse and tabanid fly survey of African great apes habitats reveals the presence of a novel trypanosome lineage but the absence of Trypanosoma Brucei. Int. J. Parasitol. 45, 741–748 (2015).
Calzolari, M. et al. Isolation of a trypanosome related to Trypanosoma Theileri (Kinetoplastea: Trypanosomatidae) from Phlebotomus Perfiliewi (Diptera: Psychodidae. Biomed. Res. Int. 3, 2597074 (2018).
Schoener, E. et al. Trypanosomatid parasites in Austrian mosquitoes. PLoS ONE. 13, e0196052 (2018).
Finelle, P. & Agriculture Organization of the United Nations. African animal trypanosomiasis. In: World Animal Review. Rome: Food and p. 5. Available online at: (1983). http://www.fao.org/3/ah809e/AH809E00.htm#Contents
Büscher, P. et al. Equine trypanosomosis: enigmas and diagnostic challenges. Parasit. Vectors. 12, 19 (2019).
Martinković, F., Matanović, K., Rodrigues, A. C., Garcia, H. A. & Teixeira, M. M. G. Trypanosoma (Megatrypanum) melophagium in the sheep ked Melophagus ovinus from organic farms in Croatia: phylogenetic inferencessupport restriction to sheep and sheep keds and close relationship withtrypanosomes from other ruminant species. Eukaryot. Microbiol. 59, 134–144 (2012).
Werszko, J. et al. The role of sheep ked (Melophagus ovinus) as potential vector of protozoa and bacterial pathogens. Sci. Rep. 11, 15468 (2021).
Werszko, J. et al. Molecular detection of Trypanosoma spp. in Lipoptena cervi and Lipoptena Fortisetosa (Diptera: Hippoboscidae) and their potential role in the transmission of pathogens. Parasitol 147, 1629–1635 (2020).
Böse, R. & Petersen, K. Lipoptena cervi (Diptera), a potential vector of Megatrypanum trypanosomes of deer (Cervidae). Parasitol. Res. 77, 723–725 (1991).
Ganyukova, A. I., Zolotarev, A. V., Malysheva, M. N. & Frolov, A. O. First record of Trypanosoma Theileri-like flagellates in horseflies from Northwest Russia. Protistology 12, 223–230 (2018).
Werszko, J. et al. Molecular detection of Megatrypanum trypanosomes in tabanid flies. Med. Vet. Entomol. 34, 69–73 (2020).
Sharma H.C. & Dhillon MK. Climate Change effects on Arthropod Diversity and its implications for Pest Management and sustainable crop production. Agron. Monogr. https://doi.org/10.2134/agronmonogr60.2016.0019 (2018).
Tidman, R., Abela-Ridder, B. & de Castañeda, R. R. The impact of climate change on neglected tropical diseases: a systematic review. Trans. Royal Soc. Trop. Med. Hygiene. 28, 147–168. https://doi.org/10.1093/trstmh/traa192 (2021).
Kasozi, K. I. et al. Epidemiology of Trypanosomiasis in Wildlife-implications for humans at the Wildlife Interface in Africa. Front. Vet. Sci. 14, 8:621699. https://doi.org/10.3389/fvets.2021.621699 (2021).
Barbosa, A. et al. Prevalence, genetic diversity and potential clinical impact of blood-borne and enteric protozoan parasites in native mammals from northern Australia. Vet. Parasitol. 238, 94–105. https://doi.org/10.1016/j.vetpar.2017.04.007 (2017).
Magri, A., Galuppi, R. & Fioravanti, M. Autochthonous Trypanosoma Spp. In European mammals: a brief journey amongst the neglected trypanosomes. Pathogens 10, 334 (2021).
Filip-Hutsch, K. et al. Molecular identification of Trypanosoma Theileri complex in eurasian moose Alces alces (L). Int. J. Parasitol. Parasites Wildl. 19, 317–322 (2022).
Kingston, N. & Morton, J. K. TrypanCervi cervi sp.n. from elkn(Cervus canadensis) in Wyoming. J. Parasitol. 61, 17–23 (1975).
Karbowiak, G., Rychlik, L. & Wita, I. Trypanosoma (Megatrypanum) ornata sp. n., pasożyt ryjówki wodnej Neomys fodiens (Pennant, 1771). Acta Protozool. 44, 363–363 (2005).
Demiaszkiewicz, A., Lachowicz, J. & Trypanosoma theileri Laveran-1902 pasozytem bydla w Polsce. Med. Wet. 47, 112–113 (1991).
Yakimoff, W. A. Bemerkung Zur Vorstehenden Mitteilung Wrublewski’s. - CbL Bakt. (I Orig). 48, 164 (1908).
Iwata, A. et al. On the Trypanosoma isolated from highly anemic cows- a case of mixed infection with small piroplasma J. Jpn. Vet. Med. Assoc. 12, 22–28 (1959).
Matsumoto, Y. et al. A case of a Japanese black cow developing trypanosomosis together with enzootic bovine leukosis. J. Jpn Vet. Med. Assoc. 640, 941–945 (2011).
Kingston, N., Swift, B. & Nelms, G. Experimental and natural transplacental transmission of Trypanosoma Theileri and its possible effects on the bovine fetus. Proc. Helminthol Soc. Wash. 49, 161–164 (1982).
Kingston, N., Dróżdż, J., Rutkowska, M., Wita, I. & Maki, L. Redescription of Trypanosoma (Megatrypanum) Wrublewskii Wladimiroff et Yakimoff, 1909 from the European bison, Bison bonasus L., from Puszcza Białowieska (Poland). Acta Parasitol. 37, 163–168 (1992).
Rioux, J. A., Albaret, J. L., Bres, A. & Dumas, A. Presence of Trypanosoma Pestanai Bettencourt and Franca, 1905, in badgers from the south of France. Ann. Parasitol. Hum. Comp. 41, 281–288 (1966).
Peirce, M. A., Neal, C. & Trypanosoma Megatrypanum) pestanai in British badgers (Meles meles). Int. J. Parasitol. 4, 439–440 (1974).
Ideozu, E. J. et al. High prevalence of trypanosomes in European badgers detected using ITs-PRC. Parasit. Vect. 8, 480 (2015).
McCarthy, G. et al. Bronchoalveolar lavage cytology from captive badgers. Vet. Clin. Pathol. 38, 381–387 (2009).
Sgroi, G. et al. Trypanosoma (Megatrypanum) pestanai in Eurasian badgers (Meles meles) and Ixodidae ticks. Italy Parasitol. 148, 1516–1521 (2021).
Dyachenko, V. et al. Co-infection of Trypanosoma Pestanai and Anaplasma phagocytophilum in a dog from Germany. Vet. Parasitol. Reg. Stud. Rep. 9, 110–114 (2017).
Brotánková, A., Fialová, M., Čepička, I., Brzoňová, J. & Svobodová, M. Trypanosomes of the Trypanosoma Theileri group: phylogeny and new potential vectors. Microorganisms 10, 294 (2022).
Garcia, H. A. et al. Multilocus phylogeographical analysis of Trypanosoma (Megatrypanum) genotypes from sympatric cattle and water buffalo populations supports evolutionary host constraint and close phylogenetic relationships with genotypes found in other ruminants. Int. J. Parasitol. 41, 1385–1396 (2011).
Gibson, W., Pilkington, J. G. & Pemberton, J. M. Trypanosoma Melophagium from the sheep ked Melophagus ovinus on the island of St Kilda. Parasitol 137, 1799–1804 (2010).
Fisher, A. C. et al. Molecular characterization of Trypanosoma (Megatrypanum) spp. infecting cattle (Bos taurus), white-tailed deer (Odocoileus virginianus), and elk (Cervus elaphus canadensis) in the United States. Vet. Parasitol. 197, 29–42 (2013).
Garcia, H. A. et al. Pan-american Trypanosoma (Megatrypanum) trinaperronei n. sp. in the white-tailed deer Odocoileus virginianus Zimmermann and its deer ked Lipoptena mazamae Rondani, 1878: morphological, developmental and phylogeographical characterisation. Parasit. Vectors. 13, 308 (2020).
Rodrigues, A. C. et al. Phylogeny of Trypanosoma (Megatrypanum) theileri and related trypanosomes reveals lineages of isolates associated with artiodactyl hosts diverging on SSU and ITS ribosomal sequences. Parasitol 132, 215–224 (2006).
Orłowska, B. et al. Detection of Mycobacterium tuberculosis Complex Genetic Material in a free-living Brown Bear (Ursus arctos). J. Wildl. Dis. 59, 539–541 (2023).
Grabow, M. et al. Sick without signs. Subclinical infections reduce local movements, alter habitat selection, and cause demographic shifts. Commun. Biol. 7, 1426. https://doi.org/10.1038/s42003-024-07114-4 (2024).
de Souza, W. M. & Weaver, S. C. Effects of climate change and human activities on vector-borne diseases. Nat. Rev. Microbiol. 22, 476–491. https://doi.org/10.1038/( (2024).
Rocklöv, J. & Dubrow, R. Climate change: an enduring challenge for vector-borne disease prevention and control. Nat. Immunol. 21, 479–483. https://doi.org/10.1038/s41590-020-0648-y (2020).
Forsyth, C. et al. Climate change and Trypanosoma Cruzi transmission in North and central America. Lancet Microbe. 5 (10), 100946 (2024).
Charnley, G. E. C. & Kelman, I. Perspectives on climate change and infectious disease outbreaks: is the evidence there? Npj Clim. Action. 3, 61. https://doi.org/10.1038/s44168-024-00115-3 (2024).
Lafferty, K. D. The ecology of climate change and infectious diseases. Ecology 90, 888–900 (2009).
Longbottom, J. et al. Modelling the impact of climate change on the distribution and abundance of tsetse in Northern Zimbabwe. Parasites Vectors. 13, 526. https://doi.org/10.1186/s13071-020-04398-3 (2020).
Gutierrez, C., Desquesnes, M., Touratier, L. & Büscher, P. Trypanosoma Evansi: recent outbreaks in Europe. Vet. Parasitol. 174, 26–29 (2010).
Defontis, M. et al. Moritz, A. Canine Trypanosoma Evansi infection introduced into Germany. Vet. Clin. Pathol. 41, 369–374 (2012).
Cimatti, M. et al. Large Carnivore expansion in Europe is associated with human population density and land cover changes. Divers. Distrib. 27, 602–617 (2021).
Noyes, H. A., Stevens, J. R., Teixeira, M., Phelan, J. & Holz, P. Corrigendum to A nested PCR for the ssrRNA gene detects trypanosoma binneyi in the platypus and trypanosoma sp. in wombats and kangaroos in Australia. Int J Parasitol. ;30(2):228. (2000). https://doi.org/10.1016/s0020-7519(00)00026-6. PMID: 10704607.
HallT.A. BioEdit: a user-friendly biological sequence alignment editor and analysis program forWindows 95/98/NT. Nucleic Acids Symp. Ser. 41, 95–98 (1999).
Excoffier, L. & Lischer, H. E. Arlequin suite ver 3.5: a new series of programs to perform population genetics analyses under Linux and Windows. Mol. Ecol. Resour. 10, 564–567 (2010).
Tamura, K., Stecher, G. & Kumar, S. MEGA11: Molecular Evolutionary Genetics Analysis version 11. Mol. Biol. Evol. 38, 3022–3027 (2021).
Akaike, H. Maximum likelihood identification of Gaussian Autoregressive moving average models. Biometrika 60, 255–265 (1973).
Posada, D. jModelTest: phylogenetic Model Averaging. Mol. Biol. Evol. 25, 1253–1256 (2008).
Acknowledgements
We thank Katarzyna Zabiega from the Veterinary Clinic in Bukowsko, Poland; Marek Pasiniewicz from the Forest Inspectorate, Komańcza, Poland; Stanisław Kaczor from County Veterinary Inspectorate in Sanok, Poland; Mirosław Welz from Provincial Veterinary Inspectorate, Krosno, Poland; Jan Loch, Paweł Armatys and Paweł Czarnota from Gorce National Park for their assistance in collecting samples from wild carnivores.
Funding
Not applicable.
Author information
Authors and Affiliations
Contributions
BO research design. MS statistical analysis. MA data analysis. DM, KFH, KA, revision of the manuscript, AO collecting samples from the Kampinos National Park. JW writing—original draft, molecular analysis.
Corresponding authors
Ethics declarations
Competing interests
The authors declare no competing interests.
Ethical approval
The experimental protocols were approved by The Regional Director of Environmental Protection (license number: WPN.6401.105.2019.ŁL.1) and General Directorate of Environmental Protection in Poland (license number: DZP-WG.6401.1.2022.EB). All methods were carried out in accordance with relevant guidelines and regulations. All methods are reported in accordance with ARRIVE guidelines (https://arriveguidelines.org).
Consent for publication
All authors have read and agreed to the published version of the manuscript.
Additional information
Publisher’s note
Springer Nature remains neutral with regard to jurisdictional claims in published maps and institutional affiliations.
Rights and permissions
Open Access This article is licensed under a Creative Commons Attribution-NonCommercial-NoDerivatives 4.0 International License, which permits any non-commercial use, sharing, distribution and reproduction in any medium or format, as long as you give appropriate credit to the original author(s) and the source, provide a link to the Creative Commons licence, and indicate if you modified the licensed material. You do not have permission under this licence to share adapted material derived from this article or parts of it. The images or other third party material in this article are included in the article’s Creative Commons licence, unless indicated otherwise in a credit line to the material. If material is not included in the article’s Creative Commons licence and your intended use is not permitted by statutory regulation or exceeds the permitted use, you will need to obtain permission directly from the copyright holder. To view a copy of this licence, visit http://creativecommons.org/licenses/by-nc-nd/4.0/.
About this article
Cite this article
Orłowska, B., Świsłocka-Cutter, M., Filip-Hutsch, K. et al. First detection and phylogenetic analysis of Trypanosoma species in European wolves and bears: discovery of novel haplotypes. Sci Rep 15, 4160 (2025). https://doi.org/10.1038/s41598-025-88397-3
Received:
Accepted:
Published:
Version of record:
DOI: https://doi.org/10.1038/s41598-025-88397-3
Keywords
This article is cited by
-
Trypanosomatids in European bison (Bison bonasus): insights from biting midges and tissue screening
European Journal of Wildlife Research (2025)



