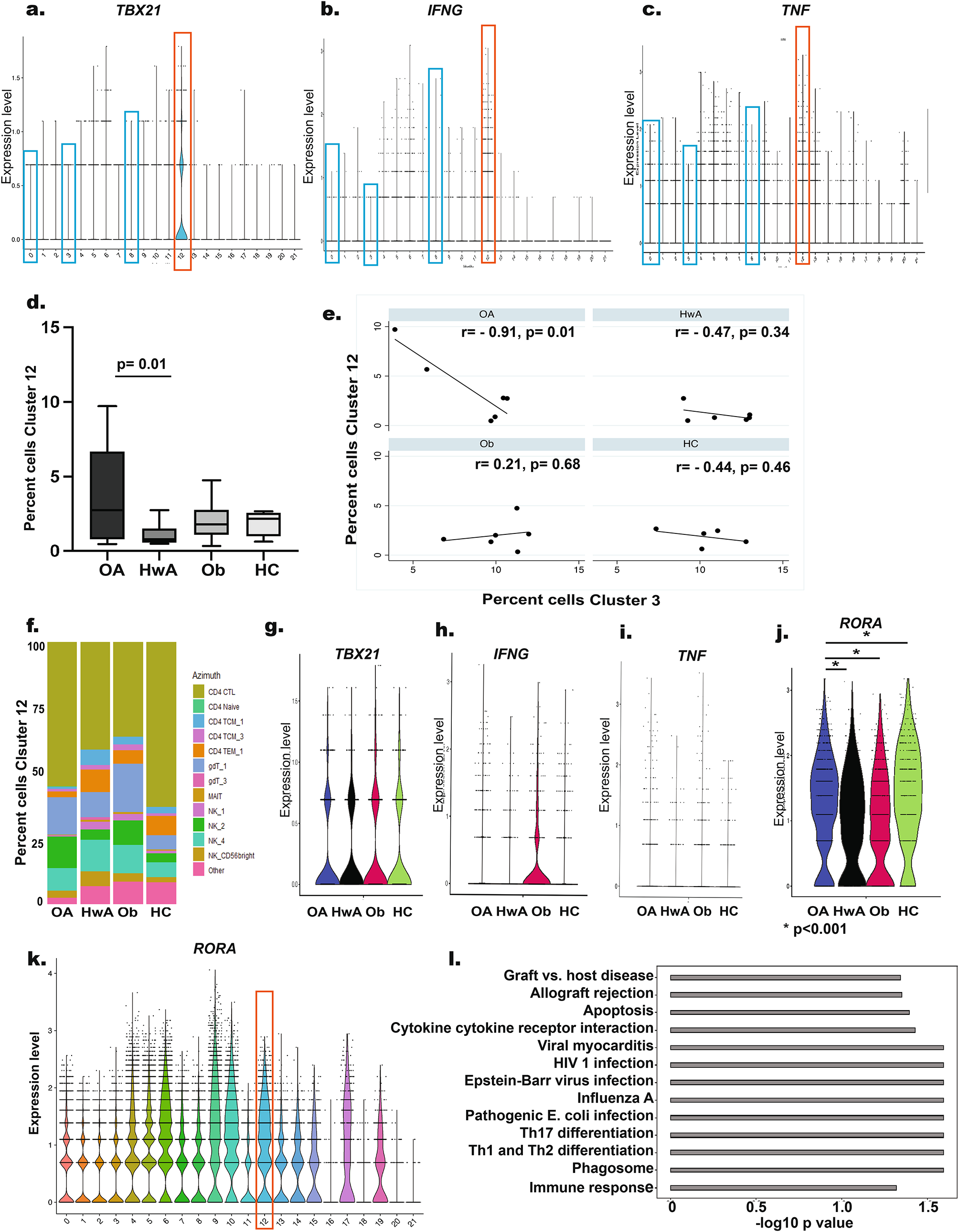
Fig. 5

a)TBX21 expression, the transcription factor for Th1 cells, was enriched in Cluster 12, marked in red box, as compared to Clusters 0, 3, and 8, that are marked in blue boxes. There was corresponding enrichment of Th1 cytokines b)IFNG and c)TNF in Cluster 12. d) Comparisons of cell proportions in Cluster 12 between study-groups (obese asthma (OA), healthy-weight asthma (HwA), obese no-asthma (Ob) and healthy-weight controls (HC) revealed significantly higher proportion of cells in OA in Cluster 12. e) Study-group specific correlations between cellular proportions in clusters 3 and 12 revealed significant correlation only in OA. f) Stacked bar plot summarizing study-group specific distribution of Azimuth-based CD4 + T cell subtypes revealed several different effector cells enriched in cluster 12. Comparison of g)TBX21 expression, h)IFNG expression, and i)TNF expression showed absence of differences between study groups. j) Between-study group comparison of RORA expression revealed its enrichment in OA compared to other three groups. k) Violin plot of RORA expression in all clusters revealed that it was not enriched in Cluster 12, marked in a red box, as compared to other clusters. l) KEGG pathway analysis of 27 conserved genes in cluster 12 that were differentially regulated in OA as compared the other three groups revealed enrichment for Th1, Th2, and Th17 differentiation, cytokine-cytokine receptor interaction, graft vs. host disease, apoptosis, and phagosome pathway.