Abstract
Pediatric obesity-related asthma is characterized by non-atopic T helper 1 (Th1) inflammation and steroid resistance. CDC42 upregulation in CD4 + T cells underlies Th1 inflammation but the CD4 + T cell subtype(s) with CDC42 upregulation and their contribution to steroid resistance are not known. Compared to healthy-weight asthma, obesity-alone and healthy-weight controls, single-cell transcriptomics of obese asthma CD4 + T cells revealed CDC42 upregulation in 3 clusters comprised of naïve and central memory T cells, which differed from the cluster enriched for Th1 responses that was comprised of effector T cells. NR3C1, coding for the glucocorticoid receptor, was downregulated, while genes coding for NLRP3 inflammasome were upregulated, in clusters with CDC42 upregulation and Th1 responses. Conserved genes in these clusters correlated with pulmonary function deficits in obese asthma. These findings suggest that several distinct CD4 + T cell subtypes are programmed in obese asthma for CDC42 upregulation, Th1 inflammation, and steroid resistance, and together contribute to the obese asthma phenotype.
Similar content being viewed by others
Introduction
Asthma is one of the most common chronic diseases in children1. Its pathobiology is heterogeneous and is broadly grouped into atopic and non-atopic asthma2. Traditionally, the majority of pediatric asthma has been considered to be of atopic phenotype. However, there is evidence to suggest that up to 50% of pediatric asthma is non-atopic3. Non-atopic asthma, best defined in the context of obesity-related asthma3, is more severe with worse pulmonary function deficits that are influenced by adiposity and non-atopic inflammation rather than atopic sensitization4,5,6. Obese asthma burden is poorly responsive to asthma medications, including inhaled and systemic steroids, which suggests steroid resistance7,8. Unlike the well-investigated pathobiology of atopic asthma that has informed therapeutics9, the pathobiology of pediatric non-atopic asthma is poorly elucidated which has impeded development of targeted therapies.
Initial exploration of the pathobiology of obesity-related asthma has identified non-atopic systemic immune responses, with high CD4 + T helper (Th) Th1/Th2 cell ratio and elevated non-atopic cytokines (tumor necrosis factor (TNF), interleukin (IL)-6, interferon (IFN)γ, and interferon-induced protein (IP)-10) in obese children with asthma that correlate with pulmonary function deficits10,11. Transcriptome-based investigation of mechanistic pathways underlying non-atopic immune responses in Th cells revealed upregulation of several genes in the Cell Division Cycle 42 (CDC42) pathway, which correlated with pulmonary function deficits in obesity-related asthma12,13. Small interfering RNA (siRNA)-mediated CDC42 silencing in CD4 + T cells downregulated IFNγ and TNF but not IL-4, expression verifying the role of CDC42 in Th1 polarization13. Since CDC42 plays a seminal role in CD4 + T cell chemotaxis and adhesion14,15, migration of obese asthma CD4 + T cells with CDC42 upregulation was resistant to CDC42 inhibition, and these cells adhered more to airway smooth muscle (ASM) from obese donors and upregulated pathways associated with ASM contractility and proliferation16. These observations suggest that CD4 + T cell with CDC42 upregulation is relevant to the pathobiology of non-atopic pediatric obesity-related asthma. Since steroids are more effective against atopic inflammation17, we speculate that CDC42-mediated non-atopic Th1 inflammation is one mechanism that underlies steroid resistance in obese asthma. In addition, upregulation of NOD-like receptor family pyrin domain containing 3 (NLRP3) inflammasome, that activates IL-17 producing innate lymphoid cells and contributes to steroid resistance18, has been reported in a murine model of obese asthma19. While these investigations highlight the role of non-Th2 CD4 + T cells in obese asthma pathobiology, the cellular characteristics of CD4 + T cells that underlie CDC42 upregulation, steroid resistance, and inflammasome activation in pediatric obese asthma are not known. To address this gap in knowledge, we used single-cell transcriptomics to define the characteristics of CD4 + T cell(s) with CDC42 upregulation, including their enrichment for Th1 responses, steroid resistance and inflammasome activation18,20,21,22,23,24, and their association with pulmonary function deficits in obesity-related asthma10,11.
Results
Characteristics of the study cohort
Demographic characteristics did not differ between the four study groups and clinical characteristics, including medication use, did not differ between the two asthma groups in the full cohort [Table 1] or in the subset of 24 samples (6 per group) that underwent CITE-Seq analysis [Table S1]. Children with obese asthma had lower FEV1/FVC ratio compared to other groups and higher IC compared to obesity-alone and healthy-weight controls in the full cohort; no differences were observed in the subset of 24 children.
sc-RNA-seq based analysis of CD4 + cells from obese asthma, healthy-weight asthma, obesity-alone or healthy-control groups.
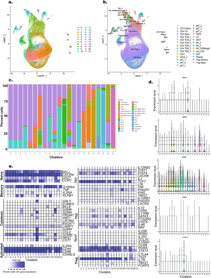
CITE-seq analysis of CD4 + T cells for all study groups combined identified 22 cell clusters (clusters 0 to 21) [Fig. 1a].Azimuth-based cell classification25 across samples verified 95-99.9% of sequenced cells were CD4 + T cells, and included naïve T cells, three subsets of αβ central memory T (TCM) cells, three subsets of αβ effector memory (TEM), four subsets of γδ (gdT) T cells, naïve and memory T regulatory (Tregs) cells, and two subsets of double negative (dnT) T cells. The remaining 0.01-5% of cells included cytotoxic lymphocytes (CTL), five subsets of natural killer (NK) cells, innate lymphoid cells (ILCs), plasmacytoid, transitional, and two subsets of conventional dendritic cells (pDCs, ASDCs, and cDCs), mucosal-associated invariant T (MAIT) cells, plasma cells, hematopoetic stem and progenitor cells (HSPC), and CD14 and CD16 monocytes for all but two participants, one with obese asthma and one with obesity-alone, where these cells subtypes comprised 6 to 10% cells [Fig. 1b, Table S2]. There was lack of complete overlap between clusters and Azimuth-based cell classification and most clusters were comprised of more than two Azimuth cell subtypes [Fig. 1c, Table S3]. Using transcription factors to classify clusters into Th cell subsets, we identified enrichment of the TBX21 transcription factor for Th1 cells in cluster 12, and of the FOXP3 transcription factor for Tregs in cluster 10. Other transcription factors were enriched in multiple clusters, including the GATA3 transcription factor for Th2 cells enriched in clusters 5, 6, 10, 12, 15, 17, and 19, and relative enrichment, despite limited expression, of the RORC transcription factor for Th17 cells in clusters 5, 9, 10 and 15 [Fig. 1d]. These classifications overlapped with a published reference set for CD4 + T cell subsets26 [Fig. 1e], and in keeping with failure of Azimuth and transcription factor approach to classify the majority of clusters into a single known CD4 + T cell subtype, highlighted CD4 + T cell heterogeneity.
CITE-Seq analysis. (a) UMAP plot of CITE-Seq analysis revealed 22 clusters (0 to 21) within CD4 + T cells from all four study groups. (b) Azimuth-based classification of CD4 + T cells revealed CD4 + T cell subtypes do not completely overlap with the 22 clusters. (c) Stacked bar plot summarizes the proportions of Azimuth-based CD4 + T cell subtypes in each cluster. (d) Cluster-specific expression of Th cell subset-specific transcription factors reveal generalized lack of any cluster for a specific Th cell subset other than cluster 12 for Th1 and cluster 10 for T regulatory cells. (e) Azimuth-based T cell classification overlapped to a large extent with those published by Ding et al.26.
Investigation of sc-RNA Seq footprint of obese asthma identified 2,474 differentially expressed genes in obese asthma compared to the other groups [Table S4]. Among these genes, 68% overlapped with one αβ TCM subset, 11% with second αβ TCM subset, and 37% with naïve T cells [Fig. 2a]. Kyoto Encyclopedia of Genes and Genomes (KEGG) and Gene Ontology (GO) biological process pathway analyses of these genes identified enrichment for T cell differentiation, particularly of αβ T cells and Th17 cells, and αβ T cell activation, as well as enrichment for T cell receptor signaling pathway [Fig. 2b, c].
Analysis of genes differentially expressed in obese asthma as compared to the study groups. (a) Based on percent overlap with genes associated with the Azimuth based cell subtypes, differentially expressed genes in obese asthma were enriched in naïve and T cell memory CD4 + T cells. Enrichment of these genes in (b) top twenty Gene Ontology (GO) pathways for biological processes, and (c) top twenty Kyoto Encyclopedia of Genes and Genomes (KEGG) pathways, notable for T cell, particularly αβ T and Th17 cell differentiation, and αβ T cell activation, are summarized here.
Identification of clusters with CDC42 upregulation in obese asthma
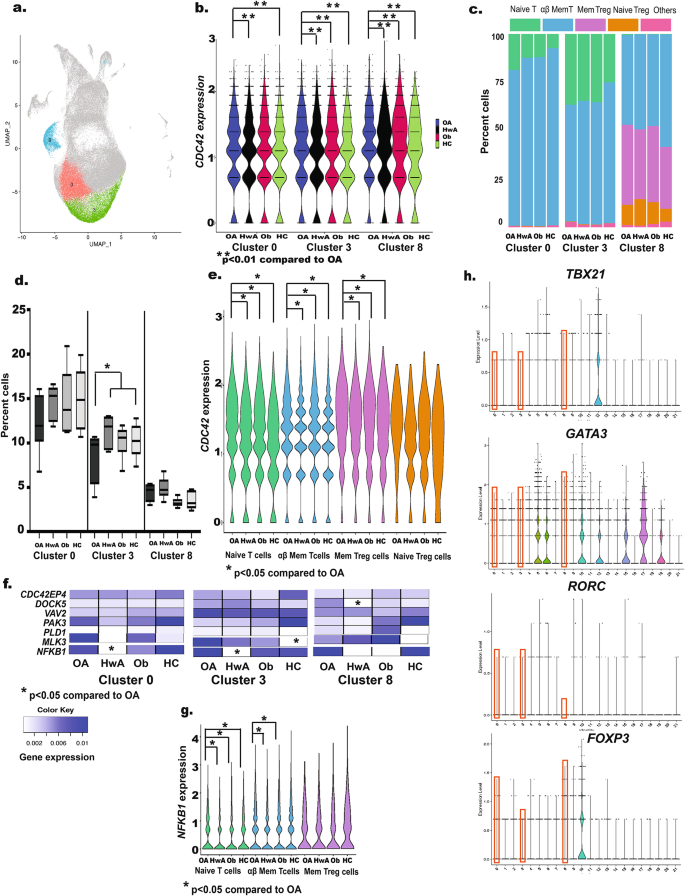
We next investigated for CDC42 enrichment in obese asthma and found that CDC42 expression was higher in obese asthma in clusters 0, 3, and 8 compared to healthy-weight asthma, obesity-alone, and healthy controls [Fig. 3a, b]. Azimuth-based classification revealed that clusters 0 and 3 were primarily comprised of αβ TCM (86% and 64.5%) and naïve T cells (13% and 33%) respectively, while cluster 8 was comprised of 49% αβ TCM cells, and 37% memory and 10% naïve Tregs [Fig. 3c]. There were fewer cells in cluster 3 in obese asthma [Fig. 3d] but this difference was not driven by a specific Azimuth subtype. Higher CDC42 expression in obese asthma was present in naïve and αβ TCM cells and memory Tregs but not in naïve T regs [Fig. 3e]. Between-group comparison of additional members of the CDC42 pathway including guanine exchange factors upstream of CDC42, Dedicator Of Cytokinesis 5 (DOCK5) and vav guanine nucleotide exchange factor 2 (VAV2), and kinases downstream of CDC42, including p21 activated kinase 3 (PAK3), mitogen activated protein kinase kinase kinase 11 (MAP3K11 or MLK3), and nuclear factor kappa B (NFKB1), revealed enrichment of DOCK5 in cluster 8, while NFKB1 was enriched in clusters 0 and 3 in obese asthma, specifically in comparison to healthy-weight asthma [Fig. 3f]. While NFKB1 was enriched in obese asthma compared to other study groups in naïve and αβ TCM cells [Fig. 3g], DOCK5 was not enriched in any specific Azimuth cell subtype. In keeping with classification of cells as naïve and central memory T cells, no transcription factor associated with effector Th cells (TBX21, GATA3, RORC or FOXP3) was enriched in clusters 0, 3, and 8 [Fig. 3h].
Identification of cell clusters with CDC42 enrichment in obese asthma. (a) The three clusters (0, 3, and 8) enriched for CDC42 in obese asthma are marked on the cell cluster UMAP. (b) Comparison of CDC42 expression between the four study groups (obese asthma (OA), healthy-weight asthma (HwA), obese no-asthma (Ob) and healthy-weight controls (HC) in clusters 0, 3, and 8 revealed its significant upregulation in OA in all three clusters. (c) Stacked bar plot summarizes the proportion of Azimuth-based CD4 + T cell subtypes in clusters 0, 3, and 8. (d) Between study-group comparisons of cell proportions in each cluster reveal significantly fewer cells in OA in Cluster 3 as compared to the other study groups. (e) Between-study group comparison of CDC42 expression in Azimuth-based CD4 + T cell subtypes in clusters 0, 3, and 8 suggest that CDC42 is enriched in naïve, αβ central memory T cells, and memory T regulatory cells but not in naïve T regulatory cells. (f)Between-study-group comparison of additional genes in the CDC42 pathway in clusters 0, 3, and 813. Higher intensity of blue denotes higher average expression of the specific gene in each study group. Absent expression is depicted in white. NFKB1 expression in Clusters 0 and 3 and DOCK5 expression in Cluster 8 were significantly higher in OA compared to HwA. (g) Among CD4 + T cell subtypes enriched for CDC42 expression, NFKB1 expression was higher in OA compared to the other groups in naïve T cells and in OA compared to HwA and Ob in αβ central memory T cells. (h) None of the known Th cell transcription factors (TBX21, GATA3, RORC and FOXP3) were enriched in clusters 0, 3, and 8 that are marked in red boxes.
Since CDC42 was enriched in three clusters in obese asthma, we investigated for overlap in conserved genes between these clusters. We found 20 genes, including 13 conserved genes for cluster 0, 3 conserved genes for cluster 3, and 4 conserved genes for cluster 8 that were differentially expressed in obese asthma compared to other groups in all three clusters [Fig. 4a]. Of these, 10 were downregulated while 10 were upregulated in obese asthma compared to other groups in all 3 clusters [Fig. 4a, Table S5]. Network analysis of the 20 genes [Fig. 4b] revealed enrichment for Th1 and Th2 differentiation, Primary Immunodeficiency, Hematopoetic cell lineage, and T cell receptor signaling pathway in KEGG pathways, and RNA polymerase II transcription regulator complex in GO Cellular Compartment analysis, suggesting redundancy of these CD4 + T cellular processes in clusters 0, 3, and 8.
(a) Heatmap of the 20 conserved genes in clusters 0, 3, and 8 that were up- or downregulated in obese asthma (OA) as compared to other three groups (Others). (b) Summary of KEGG (T cell receptor signaling pathway, hemopoetic cell lineage, primary immunodeficiency and Th1 and Th2 differentiation) and GO (RNA polymerase II transcription regulator complex) pathways enriched in these 20 genes.
Identification of clusters associated with Th1 polarization in obese asthma
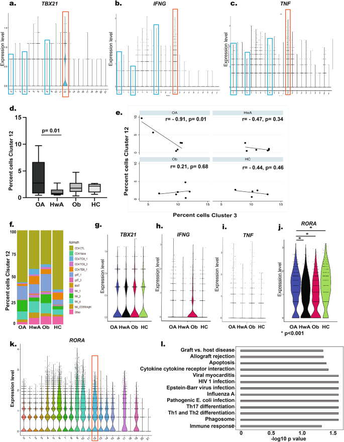
Since CDC42 enrichment in clusters 0, 3, and 8 did not overlap with Th1 polarization, we investigated other clusters and found enrichment of the TBX21 transcription factor for Th1 cells, and downstream Th1 cytokines, IFNG and TNF, uniquely in cluster 12 [Fig. 5a-c]. Cell proportions in cluster 12 were higher in obese asthma compared to other groups [Fig. 5d], and inversely correlated with proportions in cluster 3 only in obese asthma [Fig. 5e]. Based on Azimuth classification, cluster 12 was enriched for several types of effector T cells, including CTLs, two subsets of γδ T cells, a subset of αβ TEM cells, and NK cells, in addition to 2 subsets of TCM cells [Fig. 5f]. However, the between-group differences in cell proportions in cluster 12 were not explained by any of these cell subtypes. Given the diverse cell subtypes, we investigated differential enrichment of additional transcription factors in cluster 12. Although TBX21 was enriched in cluster 12 [Fig. 5a], its expression in obese asthma did not differ from the other groups [Fig. 5g], a pattern that was also observed for IFNG and TNF[Fig. 5h, i]. Conversely, while RORA transcription factor for Th17 cells was not enriched in cluster 12, its expression was higher in obese asthma compared to other groups [Fig. 5j, k]; no differences were observed for other transcription factors [Fig. 1d]. We also identified 27 conserved genes in cluster 12 enriched in obese asthma compared to other groups [Table S6], and their network analysis revealed enrichment for Th1, Th2, and Th17 differentiation, cytokine-cytokine receptor interaction, graft vs. host disease, apoptosis, and phagosome pathway in KEGG pathways, and immune response in GO Cellular Processes [Fig. 5l].
a)TBX21 expression, the transcription factor for Th1 cells, was enriched in Cluster 12, marked in red box, as compared to Clusters 0, 3, and 8, that are marked in blue boxes. There was corresponding enrichment of Th1 cytokines b)IFNG and c)TNF in Cluster 12. d) Comparisons of cell proportions in Cluster 12 between study-groups (obese asthma (OA), healthy-weight asthma (HwA), obese no-asthma (Ob) and healthy-weight controls (HC) revealed significantly higher proportion of cells in OA in Cluster 12. e) Study-group specific correlations between cellular proportions in clusters 3 and 12 revealed significant correlation only in OA. f) Stacked bar plot summarizing study-group specific distribution of Azimuth-based CD4 + T cell subtypes revealed several different effector cells enriched in cluster 12. Comparison of g)TBX21 expression, h)IFNG expression, and i)TNF expression showed absence of differences between study groups. j) Between-study group comparison of RORA expression revealed its enrichment in OA compared to other three groups. k) Violin plot of RORA expression in all clusters revealed that it was not enriched in Cluster 12, marked in a red box, as compared to other clusters. l) KEGG pathway analysis of 27 conserved genes in cluster 12 that were differentially regulated in OA as compared the other three groups revealed enrichment for Th1, Th2, and Th17 differentiation, cytokine-cytokine receptor interaction, graft vs. host disease, apoptosis, and phagosome pathway.
Identification of clusters with enrichment for genes associated with steroid resistance in asthma
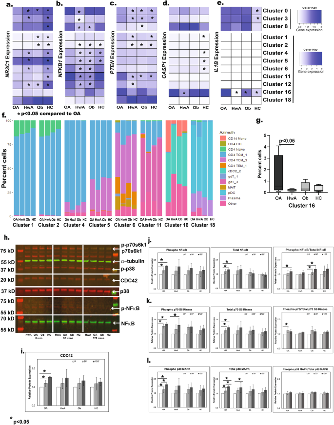
Given presence of steroid resistance and inflammasome activation in obese asthma7,19, we next investigated the overlap of CDC42 upregulation and Th1 polarization with steroid resistance and inflammasome activation. We found that clusters 0, 3, and 8 with CDC42 upregulation and cluster 12 with Th1 polarization were also enriched for steroid resistance and inflammasome activation, as were additional clusters 1, 2, 4, 5, 6, 11, 16 and 18. Focusing on steroid resistance, nuclear receptor subfamily 3 group C member 1 (NR3C1), the gene encoding for glucocorticoid receptor, was downregulated in obese asthma compared to other groups in clusters 0, 1, 2, 3, 4, 5, 6, 8, 11 and 12 [Fig. 6a], and its downstream target, NFKB1, was upregulated in all these clusters except cluster 1 [Fig. 6b]. Focusing on inflammasome activation, phosphatase and tensin homolog (PTEN) was upregulated in clusters 0, 1, 2, 3, 8, 11, and 12 [Fig. 6c], caspase 1 (CASP1)[Fig. 6d] was upregulated in clusters 1, 4, 5, and 6, and its downstream cytokine, IL1B, was upregulated in cluster 16 [Fig. 6e]. Azimuth classification revealed clusters 1, 2, 4, 5, and 6 were enriched for αβ TCM cells, cluster 11 was enriched for γδ T cells, cluster 16 was enriched for CD14 monocytes and cDCs, and cluster 18 was enriched for pDCs and plasma cells [Fig. 6f]. Cell proportions were higher in obese asthma group in cluster 16 as compared to healthy-weight asthma but did not differ from obesity-alone or healthy-control in cluster 16. [Fig. 6g] Cell proportions did not differ between obese asthma and other groups in the other clusters.
Investigation of steroid resistance and inflammasome activation between obese asthma (OA) and other three groups (healthy-weight asthma (HwA), obese no-asthma (Ob) and healthy-weight controls (HC)) revealed (a) downregulation of NR3C1, the gene coding for glucocorticoid receptor in clusters 0, 1, 2, 3, 4, 5, 6, 8, 11 and 12, (b) upregulation of NFKB1 in clusters 0, 2, 3, 4, 5, 6, 8, 11, and 12 and, (c) upregulation of PTEN, associated with inflammasome activation, in clusters 0, 1, 2, 3, 8, 11, and 12. Downstream of PTEN, d)CASP1 was upregulated in OA in clusters 1, 4, 5, and 6, while e)IL1B was upregulated specifically in cluster 16. As shown in the color keys, the intensity of blue denotes higher average expression of the specific gene in each study group. Absent expression is depicted in white. Statistically significant differences between OA and HwA, Ob and HC are denoted by the asterisk. f) Stacked bar plot summarizes proportions of the subset of Azimuth-based CD4 + cell subtypes enriched in clusters 1, 2, 4, 5, 6, 11, 16 and 18. g) Between-study group comparison of cell proportions in these clusters were only different between OA and other study groups in cluster 16 where cell proportions were the highest in OA. h) Protein bands from a representative blot of the 5 replicates is shown here. Each blot included protein lysates collected at 30 min and 2 h post TCR stimulation from one sample from each study group. Protein levels were quantified using the LICOR system, where secondary antibody to rabbit primary antibodies (CDC42, p- NFκB, p38 MAPK, p-p38 MAPK, and p70s6k1) fluoresced at 780 nm (red) and secondary antibody to mouse primary antibodies (total NFκB, p-p70s6k1 and α-tubulin) fluoresced at 680 (green). Protein levels for each of the study group normalized to α-tubulin for i) CDC42, j) phospho-, total, and phospho/total NFκB, k) phospho-, total, and phospho/total p70s6k1, and l) phospho-, total, and phospho/total p38 MAPK are summarized here. Phospho- and total NFκB, p70s6k1, and total p38 MAPK were increased at 30 min and 2 h in OA samples, such that phospho/total NFκB was increased at 2 h and p70s6k1 ratio was increased at 30 min. In addition, phospho-p70s6k1 and total p38 MAPK were also increased in HwA at 2 h but not at 30 min. Although phospho- or total NFκB did not differ at 30-minute and 120-minute timepoints, their ratio was significantly higher at both timepoints among obese-alone samples.
Protein-based verification of differential gene expression in obese asthma
As verification of CDC42 and NFKB1 enrichment in obese asthma, CDC42 and total and phospho-NFκB protein levels were increased only in obese asthma after 30-minute and 2-hour T cell receptor (TCR) stimulation [Fig. 6h-j]. Linking CDC42 upregulation with NFκB activation, phospho- and total p70s6k1 and phospho- and total p38 MAPK were upregulated in obese asthma at 30 min and 2 h, while phopho-p70s6k1 and total p38MAPK was upregulated in healthy-weight asthma at 2 h but not at 30 min [Fig. 6k, l]. These patterns persisted in comparison of phospho- to total ratio of NFκB and p70s6k1, but not for p38 MAPK, in obese asthma, while phospho- to total ratio of NFκB was significant in obesity-alone group. Neither phospho- nor total p70s6k1 or p38MAPK were increased in obesity-alone or healthy-weight controls.
Clinical relevance of genes associated with CDC42 upregulation, Th1 polarization, and steroid resistance.
To determine clinical relevance of differentially enriched genes in clusters 0, 3, 8 and 12 and those associated with steroid resistance and inflammasome, we correlated their expression measured with bulk RNA Seq in the full cohort with FEV1/FVC ratio and percent predicted ERV in obese asthma as compared to healthy-weight asthma. Compared to 5% genes correlating with FEV1/FVC ratio and percent predicted ERV by chance, 18% of conserved genes in cluster 8 correlated with FEV1/FVC ratio in obese asthma and 20% of conserved genes in clusters 3 and 8 correlated with ERV in healthy-weight asthma. Among the 20 genes conserved in clusters 0, 3, and 8, reticulophagy regulator 1 (RETREG1), and interleukin 7 receptor (IL7R), were upregulated, and among 27 genes conserved in cluster 12, dihydropyrimidine dehydrogenase (DPYD) and LPS responsive beige-like anchor protein (LRBA) were upregulated in obese asthma compared to other groups, and inversely correlated with FEV1/FVC ratio [Fig. 7a, b]. Among the inflammasome genes, CASP1, upregulated in obese asthma, was inversely correlated with FEV1/FVC ratio, while NR3C1, downregulated in obese asthma, directly correlated with ERV [Fig. 7c].
These heatmaps summarize the association of percent FEV1/FVC ratio and percent predicted ERV in obese asthma (OA) and healthy-weight asthma (HwA) with (a) 20 conserved genes in clusters 0,3, and 8 that were up- or downregulated in OA as compared to other three groups, (b) 27 conserved genes in cluster 12 differentially expressed in OA as compared to the other three groups, and (c) 6 genes that are markers of steroid resistance or inflammasome activation and were differentially expressed in OA as compared to other three groups. Expression of genes that significantly correlated with lung function indices in OA or HwA are marked with an asterisk. The color key summarizes the range of r values of the correlation and their directionality.
Discussion
Using single-cell RNA sequencing, we report for the first time on CD4 + T cell programming that underlies non-atopic T cell responses, including Th1 polarization with CDC42 upregulation, in pediatric obesity-related asthma12,13. Differentially expressed genes in obese asthma relative to other groups were enriched in naïve and αβ central memory CD4 + T cells for several KEGG and GO pathways, that included T cell receptor signaling, Th17 differentiation and αβ T cell differentiation and activation. Given the heterogeneity of CD4 + T cells, we identified twenty-two distinct clusters, of which three clusters comprised of memory T regulatory cells in addition to naïve and αβ central memory CD4 + T cells were enriched for CDC42 pathway in obese asthma compared to healthy-weight asthma, obesity-alone and healthy-weight controls. A fourth distinct cluster, comprised of several effector cell subtypes including cytotoxic T cells, αβ central memory, αβ effector memory, and γδ T cells, and NK cells, was enriched for Th1 polarization and had the highest proportion of cells in obese asthma samples. NR3C1 was downregulated and NFKB1as well as markers of inflammasome activation were upregulated in the three clusters with CDC42 upregulation and the one with Th1 polarization, directly linking CDC42 enrichment and Th1 polarization in obese asthma with inflammasome activation and steroid resistance20. Elevated protein levels of CDC42 and NFκB in obese asthma samples distinct from those that underwent sc-RNA Seq analysis verified the transcriptomic findings. Moreover, NFKB expression was enriched in 5 additional clusters, which were also comprised of naïve, αβ central memory, effector memory, and γδ CD4 + T cells suggesting that additional CD4 + T cell clusters are programmed for non-atopic pro-inflammatory responses. Lastly, several conserved genes in clusters with CDC42 upregulation, with Th1 polarization, and with steroid resistance, correlated with pulmonary function deficits verifying their clinical relevance in the obese asthma phenotype. Put together, CDC42 upregulation in obese asthma occurs in cells distinct from those with Th1 polarization, but both are enriched for steroid resistance and the inflammasome and correlate with the obese asthma phenotype, suggesting that several subtypes of CD4 + T cells, rather than a single subtype, are differentially programmed in obese asthma and link with its phenotype.
Enrichment of overall differential gene expression and CDC42 upregulation in naïve and αβ central memory CD4 + T cells in obese asthma samples suggests that obese asthma is associated with long-term CD4 + T cell programming capable of inducing rapid effector T cell responses27. However, despite enrichment for CDC42, cell proportions in the one cluster (cluster 3) that had the highest proportion of naïve CD4 + T cells, were lower in obese asthma, suggesting that naïve T cells are decreased in number but facilitate the pro-inflammatory state of obese asthma. This speculation was supported by upregulation of NFKB1in both naïve and αβ central memory CD4 + T cells in obese asthma, and the inverse correlation between cell proportions in cluster 3 with proportions of cluster 12, the cluster with Th1 polarization, wherein fewer cells in cluster with CDC42 upregulation directly correlated with higher proportion of cells with Th1 polarization, uniquely in obese asthma. These differences in cluster-specific gene expression and in cell proportions highlights the importance of qualitative as well as quantitative changes in cells that can be elucidated by sc-RNA-Seq28. In keeping with the overlap between gene expression and Azimuth-based cell subtypes, 20 conserved genes in the three clusters with CDC42 upregulation were consistently up- or downregulated in all three clusters in obese asthma relative to other three groups. Upregulated genes included several T cell activation genes such as CD69 and CD52, associated with T cell activation and proliferation29,30, FOS, a subunit of AP-1 complex that is pro-inflammatory31, SKAP1, Src Kinase-Associated Phosphoprotein 1, a T cell adaptor protein, that positively regulates T-cell receptor signaling and migration32, and TCF12, transcription factor 12, that causes lineage-specific transition from double negative to double positive T cells33. Conversely, genes that were downregulated have inhibitory effects on T cell activation and function. For example, FTH1, that encodes for heavy chain ferritin, decreases T cell inflammation by activating T regulatory cells34, SSH2, slingshot protein phosphatase 2, a regulator of actin polymerization35, controls T cell migration, IL7R, plays a critical role in lymphocyte development, interacts with CDC42 for T cell survival, and is downregulated with T cell receptor activation36, and SELENOK, selenoprotein K, controls T-cell proliferation and migration37. The directionality of gene expression in both up- and downregulated genes cumulatively was in favor of T cell activation, which was verified by the enrichment of Th1 and Th2 differentiation and T cell receptor signaling in network analysis of these genes. These observations suggest that these clusters, although enriched in naïve and central memory T cells, are intricately linked with Th cell differentiation and activation in obese asthma.
The cluster enriched for Th1 polarization was distinct from the clusters enriched for CDC42, had higher proportion of cells in obese asthma compared to the other groups, and was comprised of several types of effector T cells, including cytotoxic T cells, αβ central memory, αβ effector memory, and γδ T cells, and NK cells. No specific CD4 + T cell subtype underlay Th1 polarization or higher proportion of cells in this cluster in obese asthma. In keeping with the importance of qualitative and quantitative differences, while expression of TBX21, that encodes for T-bet, the transcription factor for Th1 cells, did not differ between obese asthma and other groups, RORA was most upregulated in obese asthma compared to the other three groups. RORAencodes for RORα that functions as a transcription factor and facilitates differentiation of ILCs to ILC3 and of naïve Th cells to Th17 cells, typically in the absence of or concurrently with RORγt, the classical transcription factor for Th17 cells38,39. Higher Th17 cells and IL-17 concentrations in serum and airway samples have been linked with severe asthma that is steroid resistant, likely due to neutrophil-dominant inflammation40,41. Our observations therefore suggest that augmented Th17 responses in presence of Th1 polarization in obese asthma likely distinguish it from the other three groups and underlie disease severity and steroid resistance7,8. Our speculations are verified by the contribution of IL-17 to steroid resistance in obese asthma by upregulation of glucocorticoid receptor-beta (GR-β), a dominant-negative inhibitor of GR-α, the classical active receptor for steroids42, in adipocytes and serum from obese adults with asthma43. RORA upregulation is also of high relevance in our study because it is intricately linked to HIF1α44, a key player in Th cell immunometabolism. Upon activation, Th cells transition from oxidative phosphorylation to glycolysis45. Hyperglycemia, one of the integral components of insulin resistance, facilitates Th1 cell activation by activating PI3k/Akt and downstream mTORC1 and HIF1α signaling46, which increases glycolysis47. These observations identify RORα and HIF1α as a potential molecules that link insulin resistance, Th1 polarization, and pulmonary function deficits found in obese asthma4,11.
The three clusters with CDC42 upregulation and the one with Th1 polarization had evidence of steroid resistance with NR3C1 downregulation and inflammasome activation with PTENupregulation48. These observations extend the known link of CDC42 upregulation and non-T2 immune responses with steroid resistance and inflammasome activation49,50 to the pathobiology of obesity-related asthma. NR3C1 downregulation was observed in seven clusters in addition to those with CDC42 upregulation and Th1 polarization and NFKB1 and/or PTENwas upregulated in a subset of these clusters, suggesting that steroid resistance in obese asthma is not driven by any one or a few CD4 + T cells subtypes but is due to generalized differential programming of CD4 + T cell transcriptome in obese asthma as compared to healthy-weight asthma, obese-alone or healthy controls. We verified these observations by demonstrating higher levels of phospho- and total NFκB protein levels at 30 min and 2 h after T cell stimulation in obese asthma compared to other three groups. Furthermore, in keeping with PTEN-mediated upregulation of IL-1β within the NRLP3 inflammasome pathway48, we found higher IL-1β in obese asthma that was driven exclusively by a cluster comprised of CD14 + and CD16 + monocytes. In light of prior reports of higher patrolling (CD14loCD16+) or activated monocytes in adolescents with obese asthma11, our findings link CD4 + T cell responses with monocyte activation in obese asthma via inflammasome activation in CD4 + T cells. These cellular mechanisms also likely underlie inflammasome activation reported in obese adults with asthma in response to diets enriched in saturated fats51, and its attenuation by involucrasin B, an isoflavinoid found in plants, in a murine model of obese asthma52, and are therefore targets for future investigations.
The functional relevance of the CD4 + T cell transcriptome in obese asthma was further supported by the enrichment between gene expression and FEV1/FVC ratio in obese asthma. RETREG1 and IL7R among genes in the clusters with CDC42 upregulation, and DPYD and LRBA in the cluster with Th1 polarization, and CASP1, among genes associated with the inflammasome, link pro-inflammatory T cell activation and infiltration with the obese asthma phenotype. Intriguingly, NR3C1, the gene coding for the glucocorticoid receptor, was the only gene that directly correlated with ERV, suggesting its downregulation correlated with lower ERV in obese asthma, further linking steroid resistance with lower ERV, a consistent and specific feature of obese asthma53. Since medication use did not differ between the asthma groups, it is unlikely to have contributed to the observed transcriptomic differences or their differential association with lung function indices.
Bringing all our observations together, using single-cell sequencing, we report on differential programming of obese asthma CD4 + T cells as compared to healthy-weight asthma, obesity alone and those that are healthy-weight without asthma. We identify the distinct CD4 + T cell subtypes that underlie CDC42 upregulation and Th1 polarization, but both are enriched for steroid resistance. Upregulation of NFκB in additional clusters support global changes in obese asthma CD4 + T cells rather than in any single cell subtype that may be targetable for therapeutics for obesity-related asthma. However, enrichment of specific genes that are known perpetrators of steroid resistance in distinct clusters of cells identify the potential to consider gene-targeted cellular therapies for obesity-related asthma.
While we report for the first time on distinct CD4 + T cell subtypes associated with CDC42 upregulation, Th1 polarization, and steroid resistance in pediatric obese asthma, our study has limitations. There was lack of complete correlation between cell clusters and cell subtypes defined by Azimuth classification, both of which are identified by computational analysis of gene expression rather than protein expression. While this is in keeping with the pleiotropic nature of CD4 + T cells, it limits our ability to use these observations to conduct targeted downstream functional analysis on a specific CD4 + T cell. Given the cross-sectional nature of our investigation, we are also unable to define which cell type initiated the observed cellular patterns. Few genes correlated with FEV1/FVC and only one correlated with ERV in obese asthma, an observation that differs from our prior findings13. These divergent observations are likely influenced by differences in our cohorts, where the current one included children ages 7–18 years as compared to the prior one where the age range was 7–11 years, as well as the fact that the majority of the recruitment of the current cohort occurred during the pandemic when asthma was better controlled among children and adolescents. We therefore speculate that better disease control decreased the likelihood of large proportions of circulating cells to be in an activated state54. This speculation is supported by the fact that between-group differences in CDC42 expression were small and limited to clusters with CDC42 upregulation comprised of naïve and central memory cells that, as compared effector memory cells, are quiescent but are poised to activate Th cells, an observation that emphasizes the chronicity of the disease. The smaller scale of gene expression difference is also explained by the fact that the cells that underwent CITE-Seq analysis did not undergo ex-vivo stimulation. This approach increases the biological relevance of this difference since it is more reflective of in-vivo expression. Lastly, our cohort is comprised solely of underserved children. Although their ancestry and exposure to social determinants of health may underlie some of our observations that may limit the generalizability of our findings, investigations like ours on obese asthma in these populations are needed to identify the distinct cellular footprints unique to these populations that may explain their higher disease burden.
In conclusion, there is substantial evidence to support that obesity-related asthma has a non-atopic phenotype. Contrary to our hypotheses that a single cell cluster or a few clusters underlie the non-atopic phenotype, we found that the majority of CD4 + T cells are qualitatively and quantitatively differently programmed in obese asthma as compared to healthy-weight asthma, obese alone and healthy-weight without asthma with distinct cell subtypes enriched for CDC42 upregulation and Th1 polarization, although both are associated with steroid resistance. These observations suggest that targeted therapeutics for obese asthma may be based on CD4 + T cells identified by their gene profiles and upregulation of signaling pathways associated with NFκB activation.
Methods
Study population
The study cohort comprised of 135 African American and Hispanic children, ages 7–18 years, including 54 children with obesity-related asthma, 27 with healthy-weight-asthma, 27 with obesity-alone, and 27 with healthy-weight without asthma (healthy-weight controls), that were recruited between June 2019 and June 2023. Obesity was defined as body mass index (BMI) > 95th percentile for age and sex55. Asthma was defined based on documentation of physician diagnosis, reversible airflow obstruction, and ongoing asthma therapy in the electronic medical records56. Informed consent was obtained from all participants and their primary care givers on the date of the study visit. As previously described, the children underwent anthropometric measurements, a fasting blood draw and pulmonary function testing at the study visit12. Pulmonary function indices retained for analysis included percent predicted values of forced vital capacity (FVC), forced expiratory volume in 1st second (FEV1), FEV1/FVC ratio, mid-expiratory flow rates (FEF25−75%), total lung capacity (TLC), residual volume (RV), RV/TLC ratio, expiratory reserve volume (ERV), functional residual capacity (FRC) and inspiratory capacity (IC). The study was approved by the Institutional Review Board at Albert Einstein College of Medicine and Children’s National Hospital, the two sites of study recruitment. All methods were carried out in accordance with the relevant guidelines and regulations.
CD4 + cell isolation
Peripheral blood mononuclear cells (PBMCs) separated from blood by Ficoll Hypaque method underwent CD4 + T cell separation using magnetic bead-based negative isolation (StemCell Technologies, Tukwila, WA) to prevent ex-vivo stimulation12.
Single-cell RNA seq analysis
Six biological replicates of CD4 + T cells from each study group underwent single-cell RNA-seq (sc-RNA-seq) on the 10X Genomics platform57,58, using the CITE-Seq approach that allowed cell surface labeling with antibody derived tags (ADTs), including CD4, CD25, CD127, CXCR3, CCR6, CCR10 and CCR4 (Biolegend, San Diego, US). Using Hash Tag Oligonucleotides (HTOs), 4 samples (one per group) were multiplexed on one lane and sequenced on Novaseq 6000 (Novogene Corporation, Sacramento, CA)59.
The sequencing results were run through the pipeline offered as part of CellRanger v7.1.0 (10X Genomics) for quality control (QC), barcode counting, and ADT quantification. SeuratR package v4.0 was used to demultiplex and assign samples to study groups, to classify cells into clusters, visualize using the UMAP feature, and calculate cluster-specific cell proportions and percent ADT expression60. One sample in the healthy-weight control group failed QC so was excluded from the analysis. Cluster-specific conserved genes, comprised of genes enriched in a cluster in all samples compared to other clusters, were identified using FindConservedMarkers function within the FindAllMarkers function. ADTs were expressed on more than 99% of the analyzed cells so they could not be used to distinguish T cell subtypes. We therefore applied Azimuth for unbiased CD4 + T cell subtype classification of clusters [Table S7]25. To classify clusters into known Th cell subsets61, we quantified cluster-specific gene expression of transcription factors (TFs), including TBX21, which encodes for the T-bet TF for Th1 cells, GATA3, which encodes for the GATA-3 TF for Th2 cells, RORA and RORC, which encode for the RORα and RORγt TFs for Th17 cells, and FOXP3, which encodes the FoxP3 TF for T regulatory cells26. Using canonical correlation analysis, we identified clusters in which CDC42was differentially expressed in obese asthma as compared to the three other groups and compared additional genes in the CDC42 pathway in these clusters12. We also compared between-group expression of 50 genes curated from the literature for their association with Th1 responses, steroid resistance, and NLRP3 inflammasome [Table S8]18,20,21,22,23,24. Conserved genes in clusters enriched for CDC42and Th1 responses were analyzed on NetworkAnalyst62. sc-RNA-seq data are available at GEO repository GSE274583.
Bulk RNA-seq
Five hundred nanogram of RNA from CD4 + T cells underwent bulk RNA-seq using KAPA stranded mRNA-Seq kit (KAPA Biosystems, Wilmington, MA). Transcripts were aligned to hg38 assembly using STAR aligner(v2.4.2a)63, annotated using GenCode (v19), and analyzed on DESeq2. Normalized gene counts were analyzed using linear regression modeling to elucidate between-group differences, adjusting for covariates associated with gene expression variance12. Bulk RNA-seq data are available at GEO repository GSE227915.
Immunoblot analysis
To verify differential expression of CDC42and elucidate its downstream signaling pathways, protein expression was quantified in 5 biological replicates of CD4 + T cells from each study group that were distinct from the 6 replicates that underwent sc-RNA-Seq analysis. To mimic physiologic activation, CD4 + T cells were stimulated with Dynabeads Human CD3/CD28 T-Activator (Thermo Fisher Scientific, MA) for 30 min and 2 h. Four microgram protein per sample was resolved on a 4–15% gel, was electro-blotted to a membrane, and was probed first with CDC42, phospho- and total p70-Ribosomal protein S6 kinase (p70S6K1), phospho-p38 mitogen-activated protein kinase (p38MAPK), and α-tubulin (loading control) antibodies. The blot was stripped and probed with phospho-NF-κB and total p38MAPK antibodies, and then stripped again and probed a third time with total NF-κB antibody. Protein levels were quantified using the LICOR system, where secondary antibody to rabbit primary antibodies (CDC42, p- NFκB, p38 MAPK, p-p38 MAPK, and p70s6k1) fluoresced at 780 nm (red) and secondary antibody to mouse primary antibodies (total NFκB, p-p70s6k1 and α-tubulin) fluoresced at 680 nm (green). Antibodies were purchased from Abcam, Cambridge, UK, or Cell Signaling, MA. Bands were quantified with LI-COR Odyssey System and images analyzed using ImageJ software64. Analysis of variance on GraphPad Prism v.10 was used to quantify between-group differences in protein levels normalized to α-tubulin.
Statistical analysis
Analyses of sc-RNA-seq, bulk RNA-seq, and immunoblotting are described above. To elucidate clinical relevance of genes identified in sc-RNA-seq analysis, we applied Pearson correlation tests to quantify the correlation between normalized gene counts from bulk-RNA-seq data and FEV1/FVC ratio and percent predicted ERV, since compared to healthy-weight asthma, children with obesity-related asthma most consistently have lower FEV1/FVC ratio among spirometry indices, and lower ERV among lung volume indices11,53. We applied repeated permutation analysis (100 times) to identify random association of genes with FEV1/FVC ratio and percent predicted ERV; the proportion of genes associated with FEV1/FVC ratio or percent predicted ERV higher than random association was used as measure of enrichment of association of gene expression with pulmonary function.
Data availability
Sequencing data has been made available in GEO NCBI database. sc-RNA-seq data are available at GEO repository GSE274583. Bulk RNA-seq data are available at GEO repository GSE227915.
References
Akinbami, L. J., Simon, A. E. & Rossen, L. M. Changing trends in Asthma Prevalence among children. Pediatrics 137, 1–7. https://doi.org/10.1542/peds.2015-2354 (2016).
Kuruvilla, M. E., Lee, F. E. & Lee, G. B. Understanding asthma phenotypes, endotypes, and mechanisms of Disease. Clin. Rev. Allergy Immunol. 56, 219–233. https://doi.org/10.1007/s12016-018-8712-1 (2019).
Lawson, J. A. et al. Prevalence, risk factors, and clinical outcomes of atopic and non-atopic asthma among rural children. Ann. Allergy Asthma Immunol. 118, 304–310 (2017).
Rastogi, D., Bhalani, K., Hall, C. B. & Isasi, C. R. Association of pulmonary function with adiposity and metabolic abnormalities in urban minority adolescents. Ann. Amer Thor. Soc. 11, 744–752 (2014).
Thompson, D., Wood, L. G., Williams, E. J., McLoughlin, R. F. & Rastogi, D. Endotyping pediatric obesity-related asthma: contribution of anthropometrics, metabolism, nutrients, and CD4(+) lymphocytes to pulmonary function. J. Allergy Clin. Immunol. 150, 861–871. https://doi.org/10.1016/j.jaci.2022.04.033 (2022).
Farhat, L., de Vos, G., De, A., Lee, D. S. & Rastogi, D. Atopy and pulmonary function among healthy-weight and overweight/obese children with asthma. Pediatr. Pulmonol. 56, 34–41. https://doi.org/10.1002/ppul.25005 (2021).
Forno, E. et al. Decreased response to inhaled steroids in overweight and obese asthmatic children. J. Allergy Clin. Immunol. 127, 741–749. https://doi.org/10.1016/j.jaci.2010.12.010 (2011).
McGarry, M. E. et al. Obesity and bronchodilator response in black and hispanic children and adolescents with asthma. Chest 147, 1591–1598 (2015).
Busse, W. W. et al. Randomized trial of omalizumab (anti-IgE) for asthma in inner-city children. N Engl. J. Med. 364, 1005–1015. https://doi.org/10.1056/NEJMoa1009705 (2011).
Rastogi, D. et al. Obesity-associated asthma in children: a distinct entity. Chest 141, 895–905 (2012).
Rastogi, D. et al. Inflammation, metabolic dysregulation and pulmonary function among obese Asthmatic Urban adolescents. Am. J. Resp. Crit. Care Med. 191, 149–160 (2015).
Rastogi, D. et al. CDC42-related genes are upregulated in T helper cells from obese asthmatic children. J. Allergy Clin. Immunol. 141, 539–548 (2018).
Rastogi, D. et al. Functional Genomics of the Pediatric obese asthma phenotype reveal Enrichment of Rho-GTPase pathways. Am. J. Respir Crit. Care Med. 202, 259–274. https://doi.org/10.1164/rccm.201906-1199OC (2020).
Guo, F. et al. Distinct roles of Cdc42 in thymopoiesis and effector and memory T cell differentiation. PLoS One. 6, e18002. https://doi.org/10.1371/journal.pone.0018002 (2011).
Rougerie, P. & Delon, J. Rho GTPases: masters of T lymphocyte migration and activation. Immunol. Lett. 142, 1–13. https://doi.org/10.1016/j.imlet.2011.12.003 (2012).
Yon, C., Thompson, D. A., Jude, J. A., Panettieri, R. A. Jr. & Rastogi, D. Crosstalk between CD4 + T cells and Airway Smooth Muscle in Pediatric obesity-related asthma. Am. J. Respir Crit. Care Med. 207, 461–474. https://doi.org/10.1164/rccm.202205-0985OC (2023).
Demarche, S. F. et al. Effectiveness of inhaled corticosteroids in real life on clinical outcomes, sputum cells and systemic inflammation in asthmatics: a retrospective cohort study in a secondary care centre. BMJ Open. 7, e018186. https://doi.org/10.1136/bmjopen-2017-018186 (2017).
Kim, R. Y. et al. Role for NLRP3 Inflammasome-mediated, IL-1beta-Dependent responses in severe, Steroid-Resistant Asthma. Am. J. Respir Crit. Care Med. 196, 283–297. https://doi.org/10.1164/rccm.201609-1830OC (2017).
Kim, H. Y. et al. Interleukin-17-producing innate lymphoid cells and the NLRP3 inflammasome facilitate obesity-associated airway hyperreactivity. Nat. Med. 20, 54–61 (2014).
Wadhwa, R. et al. Cellular mechanisms underlying steroid-resistant asthma. Eur. Respir Rev. 28, (2019).
Figueiredo, R. G., Costa, R. S., Figueiredo, C. A. & Cruz, A. A. Genetic determinants of poor response to treatment in severe asthma. Int. J. Mol. Sci. 22, 4251. https://doi.org/10.3390/ijms22084251 (2021).
Garcia-Menaya, J. M., Cordobes-Duran, C., Garcia-Martin, E. & Agundez, J. A. G. Pharmacogenetic Factors Affecting Asthma Treatment Response. Potential implications for drug therapy. Front. Pharmacol. 10, 520. https://doi.org/10.3389/fphar.2019.00520 (2019).
Keskin, O. et al. Genetic associations of the response to inhaled corticosteroids in asthma: a systematic review. Clin. Transl Allergy. 9, 2. https://doi.org/10.1186/s13601-018-0239-2 (2019).
Tao, T., Lan, J., Lukacs, G. L., Hache, R. J. & Kaplan, F. Importin 13 regulates nuclear import of the glucocorticoid receptor in airway epithelial cells. Am. J. Respir Cell. Mol. Biol. 35, 668–680. https://doi.org/10.1165/rcmb.2006-0073OC (2006).
Stuart, T. et al. Comprehensive Integration of Single-Cell Data. Cell 177, 1888–1902. https://doi.org/10.1016/j.cell.2019.05.031 (2019). e1821.
Ding, J. et al. Characterisation of CD4 + T-cell subtypes using single cell RNA sequencing and the impact of cell number and sequencing depth. Sci. Rep. 10, 19825. https://doi.org/10.1038/s41598-020-76972-9 (2020).
Gray, J. I., Westerhof, L. M. & MacLeod, M. K. L. The roles of resident, central and effector memory CD4 T-cells in protective immunity following infection or vaccination. Immunology 154, 574–581. https://doi.org/10.1111/imm.12929 (2018).
Seumois, G. & Vijayanand, P. Single-cell analysis to understand the diversity of immune cell types that drive disease pathogenesis. J. Allergy Clin. Immunol. 144, 1150–1153. https://doi.org/10.1016/j.jaci.2019.09.014 (2019).
Cibrian, D. & Sanchez-Madrid, F. CD69: from activation marker to metabolic gatekeeper. Eur. J. Immunol. 47, 946–953. https://doi.org/10.1002/eji.201646837 (2017).
Toh, B. H., Kyaw, T., Tipping, P. & Bobik, A. Immune regulation by CD52-expressing CD4 T cells. Cell. Mol. Immunol. 10, 379–382 (2013).
Shaulian, E. AP-1–The Jun proteins: oncogenes or tumor suppressors in disguise? Cell. Signal. 22, 894–899. https://doi.org/10.1016/j.cellsig.2009.12.008 (2010).
Wang, H., Wei, B., Bismuth, G. & Rudd, C. E. SLP-76-ADAP adaptor module regulates LFA-1 mediated costimulation and T cell motility. Proc. Natl. Acad. Sci. U S A. 106, 12436–12441. https://doi.org/10.1073/pnas.0900510106 (2009).
Liao, M. & Wang, J. Tcf12 balances the reconstitution and differentiation capacity of hematopoietic stem cell. Blood Sci. 3, 14–19. https://doi.org/10.1097/BS9.0000000000000059 (2021).
Gray, C. P., Arosio, P. & Hersey, P. Heavy chain ferritin activates regulatory T cells by induction of changes in dendritic cells. Blood 99, 3326–3334. https://doi.org/10.1182/blood.v99.9.3326 (2002).
Kim, J. S., Huang, T. Y. & Bokoch, G. M. Reactive oxygen species regulate a slingshot-cofilin activation pathway. Mol. Biol. Cell. 20, 2650–2660. https://doi.org/10.1091/mbc.e09-02-0131 (2009).
Guo, F. et al. Coordination of IL-7 receptor and T-cell receptor signaling by cell-division cycle 42 in T-cell homeostasis. Proc. Natl. Acad. Sci. U S A. 107, 18505–18510. https://doi.org/10.1073/pnas.1010249107 (2010).
Ma, C. & Hoffmann, P. R. Selenoproteins as regulators of T cell proliferation, differentiation, and metabolism. Semin Cell. Dev. Biol. 115, 54–61. https://doi.org/10.1016/j.semcdb.2020.11.006 (2021).
Chi, X. et al. RORalpha is critical for mTORC1 activity in T cell-mediated colitis. Cell. Rep. 36, 109682. https://doi.org/10.1016/j.celrep.2021.109682 (2021).
Hall, J. A. et al. Transcription factor RORalpha enforces stability of the Th17 cell effector program by binding to a Rorc cis-regulatory element. Immunity 55, 2027–2043 (e2029 (2022).
Chesne, J. et al. IL-17 in severe asthma. Where do we stand? Am. J. Respir Crit. Care Med. 190, 1094–1101. https://doi.org/10.1164/rccm.201405-0859PP (2014).
Ramakrishnan, R. K., Heialy, A., Hamid, Q. & S. & Role of IL-17 in asthma pathogenesis and its implications for the clinic. Expert Rev. Respir Med. 13, 1057–1068. https://doi.org/10.1080/17476348.2019.1666002 (2019).
Pujols, L. et al. Expression of glucocorticoid receptor alpha- and beta-isoforms in human cells and tissues. Am. J. Physiol. Cell. Physiol. 283, C1324–1331. https://doi.org/10.1152/ajpcell.00363.2001 (2002).
Al Heialy, S. et al. Contribution of IL-17 in Steroid Hyporesponsiveness in obese asthmatics through dysregulation of glucocorticoid receptors alpha and beta. Front. Immunol. 11, 1724. https://doi.org/10.3389/fimmu.2020.01724 (2020).
Schroeder, J. H., Howard, J. K. & Lord, G. M. Transcription factor-driven regulation of ILC1 and ILC3. Trends Immunol. 43, 564–579. https://doi.org/10.1016/j.it.2022.04.009 (2022).
Makhijani, P. et al. Regulation of the immune system by the insulin receptor in health and disease. Front. Endocrinol. (Lausanne). 14, 1128622. https://doi.org/10.3389/fendo.2023.1128622 (2023).
Wang, R. & Green, D. R. Metabolic reprogramming and metabolic dependency in T cells. Immunol. Rev. 249, 14–26. https://doi.org/10.1111/j.1600-065X.2012.01155.x (2012).
Wang, R. et al. The transcription factor Myc controls metabolic reprogramming upon T lymphocyte activation. Immunity 35, 871–882 (2011).
Huang, Y. et al. Myeloid PTEN promotes chemotherapy-induced NLRP3-inflammasome activation and antitumour immunity. Nat. Cell. Biol. 22, 716–727. https://doi.org/10.1038/s41556-020-0510-3 (2020).
de Torre-Minguela, C., Del Castillo, M., Pelegrin, P. & P. & The NLRP3 and pyrin inflammasomes: implications in the pathophysiology of Autoinflammatory diseases. Front. Immunol. 8, 43. https://doi.org/10.3389/fimmu.2017.00043 (2017).
Spel, L. et al. CDC42 regulates PYRIN inflammasome assembly. Cell. Rep. 41, 111636. https://doi.org/10.1016/j.celrep.2022.111636 (2022).
Wood, L. G. et al. Saturated fatty acids, obesity, and the nucleotide oligomerization domain-like receptor protein 3 (NLRP3) inflammasome in asthmatic patients. J. Allergy Clin. Immunol. https://doi.org/10.1016/j.jaci.2018.04.037 (2018).
Yang, Z. et al. Involucrasin B suppresses airway inflammation in obese asthma by inhibiting the TLR4-NF-kappaB-NLRP3 pathway. Phytomedicine 132, 155850. https://doi.org/10.1016/j.phymed.2024.155850 (2024).
Forno, E., Han, Y. Y., Mullen, J., Celedón, J. C. & Overweight Obesity, and lung function in children and Adults-A Meta-analysis. J. Allergy Clin. Immunol. Pract. 6, 570–581e510. https://doi.org/10.1016/j.jaip.2017.07.010 (2018).
Hamadneh, M., Alquran, A. & Manna, R. Impact of the COVID-19 on asthma control among children: a systematic review. J. Public. Health Res. 12, 22799036231197186. https://doi.org/10.1177/22799036231197186 (2023).
Center for Disease Control. https://www.cdc.gov/obesity/basics/childhood-defining.html
Expert Panel Report 3 (EPR-3). Guidelines for the diagnosis and management of Asthma-Summary Report 2007. J. Allergy Clin. Immunol. 120, 94–138. https://doi.org/10.1016/j.jaci.2007.09.043 (2007).
Stoeckius, M. et al. Simultaneous epitope and transcriptome measurement in single cells. Nat. Methods. 14, 865–868. https://doi.org/10.1038/nmeth.4380 (2017).
Stoeckius, M. et al. Cell hashing with barcoded antibodies enables multiplexing and doublet detection for single cell genomics. Genome Biol. 19, 224. https://doi.org/10.1186/s13059-018-1603-1 (2018).
Rizzetto, S. et al. Impact of sequencing depth and read length on single cell RNA sequencing data of T cells. Sci. Rep. 7, 12781. https://doi.org/10.1038/s41598-017-12989-x (2017).
Hao, Y. et al. Integrated analysis of multimodal single-cell data. Cell 184, 3573–3587 e3529 (2021). https://doi.org/10.1016/j.cell.2021.04.048
Sallusto, F. Heterogeneity of human CD4(+) T cells against microbes. Annu. Rev. Immunol. 34, 317–334. https://doi.org/10.1146/annurev-immunol-032414-112056 (2016).
Xia, J., Gill, E. E. & Hancock, R. E. NetworkAnalyst for statistical, visual and network-based meta-analysis of gene expression data. Nat. Protoc. 10, 823–844. https://doi.org/10.1038/nprot.2015.052 (2015).
Dobin, A. et al. STAR: ultrafast universal RNA-Seq aligner. Bioinformatics 29, 15–21 (2013).
Schneider, C. A., Rasband, W. S. & Eliceiri, K. W. NIH Image to ImageJ: 25 years of image analysis. Nat. Methods. 9, 671–675. https://doi.org/10.1038/nmeth.2089 (2012).
Acknowledgements
We would like to acknowledge the children and their caregivers who participated for their contributions to this study.
Author information
Authors and Affiliations
Contributions
DT analyzed the transcriptomic data. YBW, SD, LC, and KC contributed to study participant recruitment and processing of blood samples. CY and AR conducted wet bench experiments. JMG and DR conceived the study, and DR supervised the execution of the project and drafted the manuscript. All authors reviewed, edited, and approved the manuscript. None of the authors have any conflict of interest in relationship with this manuscript.
Corresponding author
Ethics declarations
Competing interests
The authors declare no competing interests.
Conflict of interest
The authors have no conflict of interest.
Additional information
Publisher’s note
Springer Nature remains neutral with regard to jurisdictional claims in published maps and institutional affiliations.
Electronic supplementary material
Below is the link to the electronic supplementary material.
Rights and permissions
Open Access This article is licensed under a Creative Commons Attribution-NonCommercial-NoDerivatives 4.0 International License, which permits any non-commercial use, sharing, distribution and reproduction in any medium or format, as long as you give appropriate credit to the original author(s) and the source, provide a link to the Creative Commons licence, and indicate if you modified the licensed material. You do not have permission under this licence to share adapted material derived from this article or parts of it. The images or other third party material in this article are included in the article’s Creative Commons licence, unless indicated otherwise in a credit line to the material. If material is not included in the article’s Creative Commons licence and your intended use is not permitted by statutory regulation or exceeds the permitted use, you will need to obtain permission directly from the copyright holder. To view a copy of this licence, visit http://creativecommons.org/licenses/by-nc-nd/4.0/.
About this article
Cite this article
Thompson, D.A., Wabara, Y.B., Duran, S. et al. Single cell analysis identifies distinct CD4 + T cells associated with the pathobiology of pediatric obesity related asthma. Sci Rep 15, 6844 (2025). https://doi.org/10.1038/s41598-025-88423-4
Received:
Accepted:
Published:
Version of record:
DOI: https://doi.org/10.1038/s41598-025-88423-4
Keywords
This article is cited by
-
Lung NR3C1+ and CXCR6high T cells distinguish immunopathogenesis of human emphysema
Communications Biology (2025)









