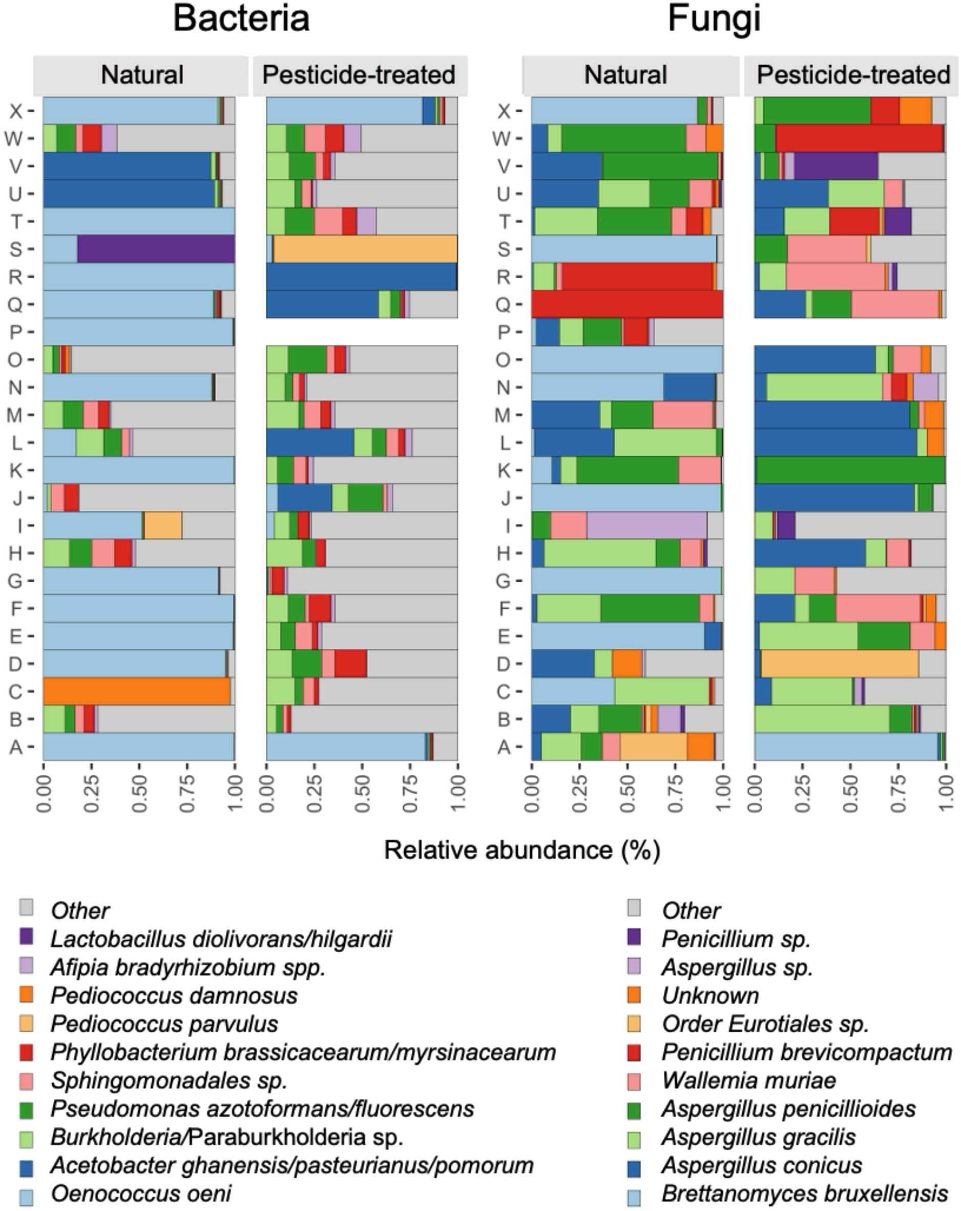
Fig. 2

Taxonomic composition in bacteria (left) or fungi (right) of pairs of natural and pesticide-treated wines at the species levels. Only the top 10 species levels are indicated to ensure readability. Further details on the taxonomic composition are available in supplementary material. Other, agglomerated abundance of bacteria found at lower abundance.