Abstract
Fermentation produces diverse consumables like bread, wine, beer, and cheese, with fungi playing a key role. This study sequenced fungal and bacteria DNA from 46 commercial wines, paired by vineyard proximity, harvest time, and grape variety. One in each pair was natural, while the other had pesticide treatments and microbial adjunctions. Bacteria profiles were studied using targeted sequencing of the V3-V4 region of the 16 S rRNA gene while fungal profiles were studied with ITS gene targeted sequencing. Significant variability was observed in the microbial content of these wines. We identified 19 unique fungal species in natural wines, absent in pesticide-treated ones. Some have known health roles. The most abundant was Penicillium jiangxiense in Lot-et-Garonne, known for its antitumor properties. Hyphopichia pseudoburtonii, with notable aromatic properties, was also detected, commonly found in insect and fish microbiota. Antrodia favescens, related to the medicinal Antrodia cinnamomea, was identified in another location, known for its role in Chinese herbal medicine against cancer and metabolic diseases. Ochrocladosporium elatum, recognized for its antioxidant and antibacterial activities, was found elsewhere. Additionally, natural wines exhibited greater bacterial biodiversity, contributing to unique tastes and potential health benefits.
Similar content being viewed by others
Introduction
Microbial communities, particularly fungi, play a crucial role in the fermentation-digestion processes of various foods and beverages. These communities initiate the transformation of plant-based substrates into natural products, generating a wide array of consumables such as bread, wine, beer, cheese, coffee, vanilla, and kefir. Beyond kickstarting fermentation, fungi significantly enhance the sensory qualities and shelf life of these products. Small quantities of alcohol produced during fermentation can inhibit the growth of certain pathogens, while fermentation within the gut microbiota contributes to digestion and the production of essential micronutrients. Current research underscores the vital symbiotic relationship between the gut microbiota and its host, impacting neurological functions, immunity, vitamin synthesis, and detoxification processes1.
The microbial communities associated with grapes and wine have been extensively studied, given their indispensable role in fermentation, a practice dating back at least 7,000 years2. Recent technological advancements have improved the selection and modification of microorganisms for commercial use, including CRISPR gene editing techniques3. In contrast, natural fermentations increasingly utilize atypical grape varieties worldwide, including regions like Chile4, India5, and Europe (Italy, Greece, Austria, France).
Natural fermentations, characterized by the absence of commercial fungi, bacteria, artificial compounds, or pesticides, promote a unique microbial biodiversity. This practice not only defines natural wines but also supports sustainable viticulture by enhancing ecological services and reducing dependence on external inputs6. Despite the recognized properties of these microbial communities, many potential benefits, including their roles against pathogenic agents, remain largely unexplored7.
Wine bottles harbor a complex array of microorganisms originating from fermentation and winemaking practices. During fermentation, indigenous yeasts, predominantly Saccharomyces cerevisiae and non-Saccharomyces species such as Hanseniaspora and Candida, drive the conversion of sugars into ethanol, alongside bacteria like Oenococcus oeni8. Emerging evidence suggests natural fermentation supports a richer microbial ecosystem, including Enterobacteriaceae, Pseudomonas, Sphingomonas, and Methylobacterium which could contribute to wine characteristics directly or indirectly9. In contrast, conventional winemaking often relies on inoculated commercial starters that either include Saccharomyces or lactic acid bacteria (e.g. Oenococcus oeni) and controlled microbial activity to standardize fermentation and ensure consistency10. Despite these differences, no comprehensive study has compared the microbial composition of naturally fermented wines to conventional wines derived from pesticide-treated grapes.
In this novel investigation, we performed a comparative analysis of the microbiota composition in natural wines and for the first time those neighbouring derived from grapes treated with pesticides. Uniquely, each sample pair originated from the same grape variety, same harvest year, and vineyard geolocation (acting as very close plots within a similar ecosystem). This approach is distinct from previous studies which focused solely on pesticide residues in the final product11 and their taste. This approach allows a more controlled exploration of how pesticides influence the raisin and wine microbiota. In other previous comparable studies, we have already studied the pesticide content in the bottles of closely neighbouring wineyards treated or not, and also characterized the presence, taste and effects not only of many pesticides, but also of sulfur residues and copper12,13.
In light of the growing interest in the influence of agricultural practices, taking into account not only climate change, but also gut microbiota, this research presents a unique opportunity to investigate the intrinsic microbial communities of naturally all grown fruits and vegetables, compared to commercially available pesticide-treated products.
Results
The study analyzed a diverse range of grape varieties across wine-producing regions, focusing on regional preferences and vintages from 2016 to 2019, with Gamay and Sauvignon prominently featured. Each untreated natural wine was paired with a neighboring vineyard’s chemically (e.g.g pesticides) and microbiologically treated counterpart, enabling comparisons of fermentation processes and aromatic profiles.
Bacterial and fungal DNA
Our genetic analysis successfully identified DNA from both fungi and bacteria in naturally produced and pesticide-treated wine bottles (Fig. 1). Interestingly, the absolute abundance quantification revealed a significantly higher bacterial presence (2.38 ± 8.5 ng DNA / µL) compared to fungi (0.08 ± 0.5 ng DNA/µL), this difference being statistically significant (p < 0.05), with bacteria being 30 times more abundant on average (Supplementary Tables 1 and 2). There was no difference in bacteria or fungi absolute relative abundance between the natural and pesticide-treated wines, evidencing the non-sterile biotopes. Some dead microbes may not have participated in the oenological processes, especially for small percentages of presences, and fungicide-treated wines.
Map of vineyard locations in France and Italy. The red points indicate the geographical distribution of vineyards included in this study. The map was plotted using the public domain maps hosted by the package rnaturalearth (https://github.com/ropensci/rnaturalearth).
Due to significant variability in vintages, locations, and grape varieties, these factors were not included as covariates in the analysis.
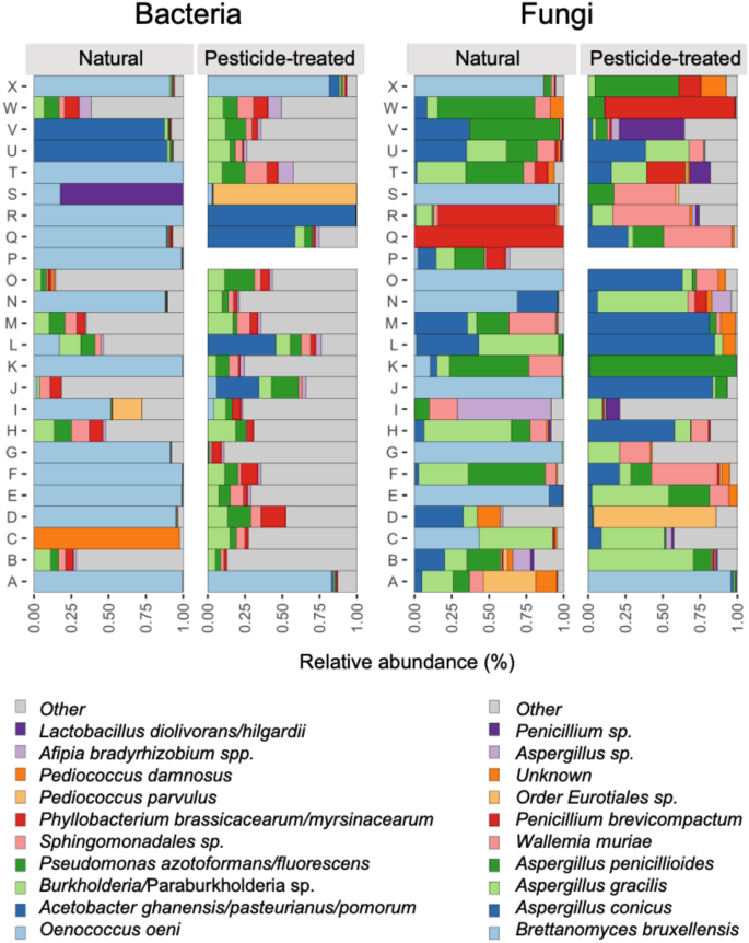
Fungi composition was dominated by Basidiomycota and Ascomycota, while mostly Proteobacteria and Firmicutes were identified for bacteria. This was the case in both group of wines. Taxonomic composition at the species level was much more variable and depended on the bottles (Fig. 2). In total, 280 genera and 745 species of bacteria, while 43 genera and 67 species of fungi were identified.
Taxonomic composition in bacteria (left) or fungi (right) of pairs of natural and pesticide-treated wines at the species levels. Only the top 10 species levels are indicated to ensure readability. Further details on the taxonomic composition are available in supplementary material. Other, agglomerated abundance of bacteria found at lower abundance.
The fungi most frequently identified in the study were Aspergillus conicus (11.6% versus 21.7% of total fungi composition in natural and pesticide-treated wines, respectively), Aspergillus gracilis (14.5 versus 15.9%), Aspergillus penicillioides (16.5 versus 12.2%), Brettanomyces bruxellensis (21.1 versus 4.2%), and Wallemia muriae (5.8 versus 11.4%). We were initially surprised by the low abundance of Saccharomyces cerevisiae detected in our analysis. To address this, we conducted an additional investigation on three bottles known to be fermented using S. cerevisiae starter cultures, as well as on the starter culture itself. The results confirm the presence of S. cerevisiae under these conditions (Supplementary Table 3) .
Concerning bacteria, Oenococcus oeni (51.6 on average versus 7.7%) was found over 80% abundance in 12 samples of natural wines but only in 2 samples of pesticide-treated wines. Acetobacter ghanensis-pasteurianus-pomorum (7.4 versus 10.5%), Burkholderia-Paraburkholderia insulsa (3.0 versus 8.6%), Pseudomonas azotoformans-fluorescens-synxantha (2.3% versus 6.9%), and Sphingomonadales sp48028 (1.8% versus 4.2%), were the most frequently found across the samples analyzed.
Comparison of alpha diversity between natural and pesticide-treated wines (Fig. 3A) showed that pesticide-treated wines contained a higher bacterial diversity compared to natural wines (p = 0.0005). In total there was 37.0 ± 28.7 and 43.1 ± 15.3 bacteria species detected in the bottles of natural or pesticide-treated wines, respectively. By contrast, there was no significant differences for yeast diversity variability in a primary similar approach. In total there was 7.7 ± 3.4 and 8.3 ± 3.6 fungi species detected in the bottles of natural or pesticide-treated wines, respectively. Comparison of bray-Curtis distances between natural and pesticide-treated wines showed that the bacteria profiles wines discriminate the wines from natural ones, while they cannot be distinguished at this level based on their fungal microbiota profiles. However, the genetic distance between fungi appear greater in natural than in treated wines, because of a wider visible dispersion (Fig. 3B).
Bacteria and yeast diversity in natural or pesticide-treated wines. Alpha diversity is estimated using the Shannon diversity index (A) while beta diversity is estimated using Bray-Curtis distances (B).
However, there were species of fungi and bacteria similar found in both groups, but some were specific to one or the other. Their proportions in different wines is indicated as well as the wine sample in which there were found (letters).
The number of specifically-found natural fungi that were unique was quite limited, to 19 species. They were found different in different samples.
In the analyzed wine samples, the fungal species demonstrated varied abundances, with Penicillium jiangxiense showing a notably high prevalence of 14.42% in wine 16, which was the greatest recorded in this study. By contrast, Hyphopichia pseudoburtonii also from wine 16, showed significant abundance at 8.72%. Other noteworthy species included Antrodia favescens with 3.28% in wine 8, and Aspergillus conicus-gracilis at 4.32% in wine 2. The remaining species presented lower abundances, indicating a diverse but predominantly low-density fungal presence across the wine samples.
Discussion
Fungi play a key role in producing fermented foods; in this study, we sequenced bacterial and fungal DNA from 46 paired commercial wines (natural vs. pesticide-treated), revealing significant microbial variability including 19 unique fungal species exclusive to natural wines which may contribute to distinctive flavor profiles and potential health benefits. While these observations do not confirm the viability of probiotic cells or direct health implications, existing studies show that microorganisms from fermented foods, including wine, can indeed be found in the human gut microbiota14,15.
Although the fungi appear to be around 1000 times less abundant than bacteria in the human microbiota16, our results suggest that bacteria are 28 times more abundant than fungi in the wine bottles. It is likely to be different on grapes before fermentation since it is known that populations of microorganisms change during the fermentation process when grapes turn to wine17. There are nonetheless intriguing parallels between the microbial communities present in wine which belongs to the most ancients fermented drinks, and those in the human gut microbiota, revealing a shared narrative of coevolution with microorganisms that are finely adapted to their respective nutrient-rich environments. Both environments—whether the complex biochemical landscape of wine or the dynamic ecosystem of the human gut—have been shaped by longstanding relationships with their microbial inhabitants.
The close proximity and exchange between gut microbiota and food microorganisms not only raise the intriguing possibility of horizontal gene transfer (HGT)—the transfer of genetic material between unrelated organisms—but also the potential for the integration and adaptation of living cells from food or drinks into the microbiota. This integration could resemble pathogenic infestations, yet in some cases, it may remain symbiotic. Such co-evolution could occur across generations as well as increase genetic variability. This phenomenon, documented among bacteria, could have played a significant role in shaping human evolution18,19. Food-derived microbes might possess genes that encode enzymes for nutrient breakdown such as documented for porphyranase genes, acquired from marine bacteria like Zobellia galactanivorans via dietary consumption of seaweed18, metal resistance in the arsenic-exposed microbiome20, or even transfer of antibiotic resistance genes from soil microbes exposed to agricultural antibiotics into gut bacteria of humans19. If these genes were occasionally incorporated into the genomes of resident gut bacteria through HGT, or even if whole cells, either bacteria or fungi, established symbiotic relationships, it could have equipped our ancestors with enhanced digestive capabilities, broader dietary tolerance, or even improved gut defense or new nervous mechanisms. Over vast stretches of time, these beneficial gene acquisitions, if heritable, could have been gradually selected for, influencing the trajectory of human evolution.
Fungi unique to natural wine
The visible difference in repartition for fungi for some couples of wines (Fig. 2B; Table 1), as well as between natural wines, seem to underline the terroir effect difference linked to different or the proximity for similar regions (O-I, Anjou-Hérault, remoteness and genetic distance, Q-S, Rhone, G-J, Indre-et-Loire). The genetic distance of fungi developed between similar geographically closest couples (G, in Indre-et-Loire, O in Maine-et-Loire, Q in Rhône) may by contrast underline differences due to oenological fermentation practices.
In our analysis focusing initially on fungi found exclusively in natural wines, we concentrated on species constituting 1% or more of the total, which amounted to six of the 19 species identified. Notably, Penicillium jiangxiense was the most prevalent, comprising 14.42% in wine sample 16 (Table 2), suggesting possibly a significant role in natural fermentation processes. This fungus was identified in the Lot-et-Garonne region of France, thriving in an environment free from fungicide treatments. Interestingly, P. jiangxiense is also recognized globally, initially characterized by Zunyi Medical College in China. Xiao et al. (2008) explored its antitumor properties, attributing them to a polysaccharide component of this medicinally relevant fungus21. Historically, fungi have symbiotically interacted with plants and agriculture, with early evidence emerging from China among other regions22. The presence of P. jiangxiense in diverse, preserved ecosystems underscores its adaptability and global distribution.
The second most abundant yeast in the same natural wine sample was Hyphopichia pseudoburtonii23. This non-Saccharomyces yeast, already found in non-conventional winemaking due to its aromatic capabilities, thrives in nitrogen-rich environments. It has been associated with various fermentation processes, including those involving potatoes and alcohol24. Its presence in the microbiota of insects, rainbow trout, and beetles, where it plays a potential detoxification role, highlights its broad ecological niche25,26,27.
Other fungi found exclusively in natural wine include Aspergillus conicus-gracilis, detected in wine sample 2 at 4.32%; it is a lesser-known species commonly found in environments with low water activity, such as those with high salt or sugar content28,29. Antrodia favescens, found at 3.28% in sample 8, is related to Antrodia cinnamomea, also known as camphorata. These species are noted in traditional Chinese medicine for their potential anti-cancer and metabolic disease benefits30,31. Surprisingly, this species also appears in natural wines, enhancing flavor and aroma, and is marketed for its anti-inflammatory properties in aromatherapy32. Talaromyces rugulosus, present at 2.24% in sample 8, is known for its potential to produce ochratoxin A in grapes, a concern primarily post-harvest33. Finally, Ochrocladosporium elatum was observed at 1% in sample 8. Known for its antioxidant and antibacterial activities, extracts from this fungus have demonstrated significant efficacy against pathogenic strains such as Staphylococcus aureus, Klebsiella pneumoniae, and Salmonella enteritidis34. Previously identified in the medicinal plant Schinus terebinthifolius Raddi, its detection in wine is novel and suggests a broader ecological and therapeutic application.
Among the specialized yeasts, some are shared between both groups of wines, but are however very differently spread. The case of Brettanomyces bruxellensis is quite unique. They are present in 8 natural wines, among are 5 over 90%, and only in one treated wine, where they are there generally technically avoided by chemical treatment. In fact, some could create the so-called mousiness or horse sweat flavor35. However, they are known to have different effects depending on their low or high concentrations35. Some subspecies among 35 are even selected for beers, and may also bring different characteristics, and are less known36, or other even searched as positive for nice aromas. Natural subspecies often present spontaneously in wines may thus explain their reputation. Further research is necessary to identify them, as well as their physiology, dynamics, and ecosystem with terroir.
Bacteria unique to natural wine
The biodiversity observed in bacterial species within our wine samples is notably broader compared to fungi (Table 3). Among the 752 bacterial species identified, 4 were particularly prominent, suggesting a significant role in the wine-making process and likely influencing the final flavor profile. This is particularly visible for sample F (Figs. 1 and 2B) in Dordogne, or G in Indre-et-Loire, or also C in Bas-Rhin.
Pediococcus damnosus, detected at 98% in sample 3, is typically regarded as a spoilage organism in industrial wine production due to its association with increased viscosity37. However, its prevalence in one of the most renowned and best-selling natural wines, which has not undergone chemical treatment, suggests that under certain conditions, and at high concentration, it may contribute positively to wine quality. It participates, according to lactic fermentation in beer38. This characteristic in wine may be interesting at very high spontaneous development, while some chemical winemakers avoid it with the help of other microbes, such as Oenococcus oeni. It highlights the potential for diverse subspecies and their unique gene expressions to adapt differently within varied microbial ecosystems.
Lactobacillus diolivorans hilgardii, comprising 82% of the microbiota in sample 19, is known in both wine and cider contexts where it is also generally considered a spoilage organism39. Despite this, the favorable taste and reputation of the sampled wine indicate that the microbial influence, including that of bacteria and fungi, can significantly alter beverage characteristics beyond traditional oenological understanding. This strain has also been noted in kefir for its contribution to the beverage’s aroma and potential health benefits40.
Nakamurella sp. 6102, found at 47% in sample 10, was previously reported are reported in natural coffee processed fermentations41.
Lastly, Paracoccus carotinifaciens marcussii, present at almost 16% in sample 12, is also not well-known42. This bacterium can metabolize a diverse array of carbon sources and is of interest for its astaxanthin-rich carotenoid extracts, which are being developed for nutritional use. Preliminary animal and clinical studies suggest potential health benefits, such as anxiety and ulcer prevention, retinal protection, and cognitive function enhancement43.
It is obvious that there are major differences for bacteria common to both groups. Oenococcus oeni is in this case, the vast majority of natural wines. It is classically known important for malolactic fermentation in cider44 where it is known as important for health and the taste of final product. Natural wines appear to start and perform their malolactic fermentation more than treated ones, which could be considered better for organoleptic qualities. There are also more bacteria in pesticide-treated wines than in natural (Fig. 2), that could reflect environmental contaminations due to different practices.
Our study has several limitations. Although we aimed to compare differences primarily due to agricultural practices, the initial winemaking processes—such as pasteurization, filtration, or specific aging methods—could also have contributed to the observed microbial variability45. We also acknowledge that microbial DNA degrade over time in wine46, and future studies should incorporate methods to distinguish live from dead microorganisms to more accurately characterize the active microbiome. Additionally, the microbial diversity in natural wines could be postulated to contribute to unique tastes and health benefits, this manuscript does not explore or provide evidence to support these potential implications but opens avenues for future studies to investigate the relationship between microbial diversity, sensory properties, and health-related outcomes in wines. In addition, which pesticides were used in counterparts is not determined but some of us have conducted another study analyzing pesticides in treated and non-treated wines which can be used for comparison. They were mostly fungicides and glyphosate-based herbicides 11.
In conclusion, our analysis revealed a diverse array of fungi and bacteria, some enhancing wine quality while others offer potential health benefits. This research underscores the importance of preserving microbial diversity in wine production, which mirrors the complex ecosystem of the human gut. Moving forward, understanding these microbial interactions will be crucial for advancing science and could lead to innovative practices that embrace the natural biodiversity of vineyards.
Methods
Samples
DNA analyzes for fungal and bacterial DNA were carefully performed out of 46 well identified bottles of wines. The couples of bottles were all chosen by specialists appreciations, and were well commercialized. They were paired by couples of vineyards spread out all over France and one from Northern Italy. The study encompassed a diverse range of grape varieties across different wine-producing departments, highlighting regional varietal preferences and vintages spanning from 2016 to 2019. Key varieties such as Gamay and Sauvignon were predominantly identified from multiple locations. Three other bottles were sourced later only to validate the detectability of Sacharomyces spp. (Ribaute les Tavernes, Gard, France). The specificity lies in the fact that all the couples were chosen from close neighbouring or touching locations at the same time of harvest and production; this was to avoid climatic and ecosystemic differences. They were also similar sizes of wineries and methodologies, and also each couple was made out of the same variety of raisins. The major difference lies then in the fact that in each couple there is a natural wine, i.e. fermented without any microbial artificial or chemical adjunction, and thus overall without chemical pesticides that can change the natural microbial diversity and their action, like fungicides. The other member (counterpart) of the couple was chemically treated with pesticides and with microbial adjunctions, yeasts added to start fermentation, since raisins were treated by fungicides, and with bacterial or chemical or aromatic treatment, in particular to standardize the taste for usual commercialization. There are natural microbes on raisins linked to natural varieties, because they can be different in maturation, compositions, or sugars, and of course associated with climate. With these choices, we were in the closest possible situation to isolate differences of microbes coming from an ecosystem linked to natural fermentation. It also resembles models for any vegetable fermentation.
DNA extraction
The samples were processed from bottles labeled for commercialization, closed by the wine maker, and analyzed with the ZymoBIOMICS® Targeted Sequencing Service (Zymo Research, Irvine, CA). The ZymoBIOMICS® DNA Microprep Kit (Zymo Research, Irvine, CA) was used as it permits to use a lower elution volume, resulting in more concentrated DNA samples. To enrich biomass for subsequent DNA extraction, 200 ml of wine were filtered using a sterile bottle-top filter with 0.1 μm pore size. After filtering, the filter membrane was cut into pieces using a sterile scalpel. The filter pieces were transferred to a sterile 15 ml conical tube containing 2 ml DNA/RNA Shield; transfer was performed using sterile tweezers. Conical tubes were thoroughly vortexed twice for 1 min. 1000 µl suspension were used as input for DNA extraction using the ZymoBIOMICS-96 MagBead DNA Kit (D4308).
Targeted library preparation and sequencing
Bacterial 16 S ribosomal RNA gene targeted sequencing was performed using the Quick-16 S™ NGS Library Prep Kit (Zymo Research, Irvine, CA). The bacterial 16 S primers amplified the V3-V4 region of the 16 S rRNA gene. Fungal ITS gene targeted sequencing was performed using the Quick-16 S™ NGS Library Prep Kit with custom ITS2 primers substituted for 16 S primers. The sequencing library was prepared using an innovative library preparation process in which PCR reactions were performed in real-time PCR machines to control cycles and therefore limit PCR chimera formation. The final PCR products were quantified with qPCR fluorescence readings and pooled together based on equal molarity. The final pooled library was cleaned with the Select-a-Size DNA Clean & Concentrator™ (Zymo Research, Irvine, CA), then quantified with TapeStation® (Agilent Technologies, Santa Clara, CA) and Qubit® (Thermo Fisher Scientific, Waltham, WA). The final library was sequenced on Illumina® MiSeq™ with a v3 reagent kit (600 cycles). The sequencing was performed with 10% PhiX spike-in.
Absolute abundance quantification
A quantitative real-time PCR was set up with a standard curve. The standard curve was made with plasmid DNA containing one copy of the 16 S gene and one copy of the fungal ITS2 region prepared in 10-fold serial dilutions. The primers used were the same as those used in Targeted Library Preparation. The equation generated by the plasmid DNA standard curve was used to calculate the number of gene copies in the reaction for each sample. The PCR input volume was used to calculate the number of gene copies per microliter in each DNA sample. The resulting values are shown in the gene copies column of the absolute abundance results table (Supplementary Tables 1 and 2).
The number of genome copies per microliter DNA sample (genome copies) was calculated by dividing the gene copy number by an assumed number of gene copies per genome. The value used for 16 S copies per genome is 4. The value used for ITS copies per genome is 200. The amount of DNA per microliter DNA sample (DNA ng) was calculated using an assumed genome size of 4.64 × 106 bp, the genome size of Escherichia coli, for 16 S samples, or an assumed genome size of 1.20 × 107 bp, the genome size of Saccharomyces cerevisiae, for ITS samples (Supplementary Tables 1 and 2).
This calculation is as follows: Calculated Total DNA = Calculated Total Genome Copies × Assumed Genome Size (4.64 × 106bp) × Average Molecular Weight of a DNA bp (660 g/mole/bp) ÷ Avogadros Number (6.022 × 1023/mole).
Bioinformatics analysis
Unique amplicon sequences variants were inferred from raw reads using the DADA2 pipeline47. Potential sequencing errors and chimeric sequences were also removed with the DADA2 pipeline. Taxonomy assignment was performed using Uclust from Qiime v.1.9.148, with the Zymo Research Database, a 16 S database that is internally designed and curated, as reference. All details of the data processing are available (Supplementary Tables 4 and 5).
Statistical analysis
Data were analysed using R version 4.0.0. Cleaned read counts, taxonomic assignments, and the metadata were then combined for an analysis with the phyloseq package16. The Shannon index was used to measure the alpha diversity of the total number of species. Statistical significance was measured by pair-wise comparisons of the different groups using t-tests in R. The beta diversity was estimated from Bray-Curtis dissimilarity distances which were analysed with a PERMANOVA test.
Data availability
Raw data from targeted sequencing is available at the NCBI public repository PRJNA1210991.
References
Seralini, G. The human gut fungiome: role in physiology and detoxification. Food Sci. Nutr. 9, 1–7 (2023).
Maicas, S. The role of yeasts in fermentation processes. Microorganisms 8 https://doi.org/10.3390/microorganisms8081142 (2020).
Vilela, A. An overview of CRISPR-based technologies in wine yeasts to improve wine flavor and safety. Fermentation 7 (2021).
Franco, W., Benavides, S., Valencia, P., Ramírez, C. & Urtubia, A. Native yeasts and lactic acid bacteria isolated from spontaneous fermentation of seven grape cultivars from the maule region (Chile). Foods 10 https://doi.org/10.3390/foods10081737 (2021).
Chavan, P. et al. Natural yeast flora of different varieties of grapes used for wine making in India. Food Microbiol. 26, 801–808. https://doi.org/10.1016/j.fm.2009.05.005 (2009).
Wei, R. et al. Natural and sustainable wine: a review. Crit. Rev. Food Sci. Nutr. 63, 8249–8260. https://doi.org/10.1080/10408398.2022.2055528 (2023).
Suzzi, G., Romano, P., Ponti, I. & Montuschi, C. Natural wine yeasts as biocontrol agents. J. Appl. Microbiol. 78, 304–308 (1995).
Renouf, V., Perello, M. C., de Revel, G. & Lonvaud-Funel, A. Survival of wine microorganisms in the bottle during storage. Am. J. Enol. Viticult. 58, 379. https://doi.org/10.5344/ajev.2007.58.3.379 (2007).
Bokulich Nicholas, A. et al. Associations among wine grape microbiome, metabolome, and fermentation behavior suggest microbial contribution to regional wine characteristics. mBio 7 (2016).
Pardo, I. & Ferrer, S. In Red Wine Technology (ed Antonio Morata) 99–114 (Academic, 2019).
Séralini, G. & Douzelet, J. The taste of pesticides in wines. Food Nutr. J. 2, 161. https://doi.org/10.29011/2575-7091.100061 (2017).
Séralini, G., Douzelet, J. & Halley, J. Copper in wines and vineyards taste and comparative toxicity to pesticides. Food Nutr. J. 9, 196 (2019).
Seralini, G., Douzelet, J. & Halley, J. Sulfur in wines and vineyards: taste and comparative toxicity to pesticides. Food Nutr. J. 6, 231 (2021).
Carlino, N. et al. Unexplored microbial diversity from 2,500 food metagenomes and links with the human microbiome. Cell 187, 5775–5795e5715. https://doi.org/10.1016/j.cell.2024.07.039 (2024).
David, L. A. et al. Diet rapidly and reproducibly alters the human gut microbiome. Nature 505, 559–563. https://doi.org/10.1038/nature12820 (2014).
McMurdie, P. J. & Holmes, S. Phyloseq: an R package for reproducible interactive analysis and graphics of microbiome census data. PLoS One 8, e61217. https://doi.org/10.1371/journal.pone.0061217 (2013).
Zeman, M. et al. Microbiome composition and dynamics while grapes turn to wine. BIO Web Conf. 68, 02034 (2023).
Hehemann, J. H. et al. Transfer of carbohydrate-active enzymes from marine bacteria to Japanese gut microbiota. Nature 464, 908–912. https://doi.org/10.1038/nature08937 (2010).
Hu, Y. et al. The bacterial mobile resistome transfer network connecting the animal and human microbiomes. Appl. Environ. Microbiol. 82, 6672–6681. https://doi.org/10.1128/aem.01802-16 (2016).
Coryell, M., Roggenbeck, B. A. & Walk, S. T. The human gut microbiome’s influence on arsenic toxicity. Curr. Pharmacol. Rep. 5, 491–504. https://doi.org/10.1007/s40495-019-00206-4 (2019).
Xiao, J. H., Fang, N., Liu, Z. L. & Chen, D. X. Investigation on antitumor mechanism of polysaccharide from medicinal fungus Penicillium jiangxiense. Zhong Yao Cai. 31, 71–76 (2008).
Amzallag, N. On the coexistence of technopoiesis and technopraxis: comments on the paper refining technopoiesis: measures and measuring thinking in ancient China. Philos. Technol. 36, 29 (2023).
Rollero, S., Bloem, A., Ortiz-Julien, A., Camarasa, C. & Divol, B. Fermentation performances and aroma production of non-conventional wine yeasts are influenced by nitrogen preferences. FEMS Yeast Res. 18 https://doi.org/10.1093/femsyr/foy055 (2018).
Hossain, T., Miah, A. B., Mahmud, S. A. & Mahin, A. A. Enhanced bioethanol production from potato peel waste via consolidated bioprocessing with statistically optimized medium. Appl. Biochem. Biotechnol. 186, 425–442. https://doi.org/10.1007/s12010-018-2747-x (2018).
Yuning, L. et al. The bacterial and fungal communities of the larval midgut of Spodoptera frugiperda (Lepidoptera: Noctuidae) varied by feeding on two cruciferous vegetables. Sci. Rep. 12, 13063. https://doi.org/10.1038/s41598-022-17278-w (2022).
Çayli Bektaş, Ö., Didinen, B. I., Onuk, E. E., Yilmaz, S. & Abdel-Latif, H. M. Identification of new yeast strains, Candida zeylanoides Y12‐3 and Hyphopichia Pseudoburtonii Y12‐1, from the intestinal tract of rainbow trout, Oncorhynchus mykiss, with potential probiotic characteristics. J. World Aquac. Soc. 55, 187–201 (2024).
Mohammed, W. S., Ziganshina, E. E., Shagimardanova, E. I., Gogoleva, N. E. & Ziganshin, A. M. Comparison of intestinal bacterial and fungal communities across various xylophagous beetle larvae (Coleoptera: Cerambycidae). Sci. Rep. 8, 10073. https://doi.org/10.1038/s41598-018-27342-z (2018).
Bokulich, N. A., Ohta, M., Richardson, P. M. & Mills, D. A. Monitoring seasonal changes in winery-resident microbiota. PLoS One 8, e66437. https://doi.org/10.1371/journal.pone.0066437 (2013).
Sklenář, F. et al. Phylogeny of xerophilic aspergilli (subgenus aspergillus) and taxonomic revision of section restricti. Stud. Mycol. 88, 161–236. https://doi.org/10.1016/j.simyco.2017.09.002 (2017).
Hsiao, W. L. & Liu, L. The role of traditional Chinese herbal medicines in cancer therapy–from TCM theory to mechanistic insights. Planta Med. 76, 1118–1131. https://doi.org/10.1055/s-0030-1250186 (2010).
Zhang, H. Y. et al. Therapeutic mechanisms of traditional Chinese medicine to improve metabolic diseases via the gut microbiota. Biomed. Pharmacother. 133, 110857. https://doi.org/10.1016/j.biopha.2020.110857 (2021).
Chen, Y. C. et al. New anti-inflammatory aromatic components from antrodia camphorata. Int. J. Mol. Sci. 14, 4629–4639. https://doi.org/10.3390/ijms14034629 (2013).
Li, D. et al. The infection of grapes by Talaromyces Rugulosus O1 and the role of cell wall-degrading enzymes and ochratoxin A in the infection. Physiol. Mol. Plant Pathol. 106, 263–269 (2019).
Rocha, P. et al. Diversity, chemical constituents and biological activities of endophytic fungi isolated from schinus terebinthifolius raddi. Microorganisms 8 https://doi.org/10.3390/microorganisms8060859 (2020).
Wedral, D., Shewfelt, R. & Frank, J. The challenge of brettanomyces in wine. LWT - Food Sci. Technol. 43, 1474–1479. https://doi.org/10.1016/j.lwt.2010.06.010 (2010).
Conterno, L., Joseph, C. L., Arvik, T. J., Henick-Kling, T. & Bisson, L. F. Genetic and physiological characterization of brettanomyces bruxellensis strains isolated from wines. Am. J. Enol. Viticult. 57, 139–147 (2006).
Gindreau, E., Walling, E. & Lonvaud-Funel, A. Direct polymerase chain reaction detection of ropy Pediococcus damnosus strains in wine. J. Appl. Microbiol. 90, 535–542. https://doi.org/10.1046/j.1365-2672.2001.01277.x (2001).
Snauwaert, I., Stragier, P., De Vuyst, L. & Vandamme, P. Comparative genome analysis of Pediococcus damnosus LMG 28219, a strain well-adapted to the beer environment. BMC Genom. 16, 1–12 (2015).
Coton, M. et al. Occurrence of biogenic amine-forming lactic acid bacteria in wine and cider. Food Microbiol. 27, 1078–1085. https://doi.org/10.1016/j.fm.2010.07.012 (2010).
Laureys, D. & De Vuyst, L. Microbial species diversity, community dynamics, and metabolite kinetics of water kefir fermentation. Appl. Environ. Microbiol. 80, 2564–2572. https://doi.org/10.1128/aem.03978-13 (2014).
Martinez, S. J., Simão, J. B. P., Pylro, V. S. & Schwan, R. F. The altitude of coffee cultivation causes shifts in the microbial community assembly and biochemical compounds in natural induced anaerobic fermentations. Front. Microbiol. 12 https://doi.org/10.3389/fmicb.2021.671395 (2021).
Harker, M., Hirschberg, J. & Oren, A. Paracoccus marcusii sp. nov., an orange gram-negative coccus. Int. J. Syst. Bacteriol. 48 (Pt 2), 543–548. https://doi.org/10.1099/00207713-48-2-543 (1998).
Hayashi, M., Ishibashi, T., Kuwahara, D. & Hirasawa, K. Commercial production of astaxanthin with paracoccus carotinifaciens. Adv. Exp. Med. Biol. 1261, 11–20. https://doi.org/10.1007/978-981-15-7360-6_2 (2021).
Kristof, I., Ledesma, S. C., Apud, G. R. & Vera, N. R. Aredes Fernández, P. A. Oenococcus oeni allows the increase of antihypertensive and antioxidant activities in apple cider. Heliyon 9, e16806. https://doi.org/10.1016/j.heliyon.2023.e16806 (2023).
Kioroglou, D., Mas, A. & Portillo, M. C. High-throughput sequencing approach to analyze the effect of aging time and barrel usage on the microbial community composition of red wines. Front. Microbiol. 11 https://doi.org/10.3389/fmicb.2020.562560 (2020).
Zambianchi, S. et al. Effect of storage time on wine DNA assessed by SSR analysis. Food Control. 142, 109249. https://doi.org/10.1016/j.foodcont.2022.109249 (2022).
Callahan, B. J. et al. DADA2: high-resolution sample inference from Illumina amplicon data. Nat. Methods 13, 581–583 https://doi.org/10.1038/nmeth.3869 (2016).
Caporaso, J. G. et al. QIIME allows analysis of high-throughput community sequencing data. Nat. Methods 7, 335–336. https://doi.org/10.1038/nmeth.f.303 (2010).
Acknowledgements
The Foundation Alpes Contrôles was important in the financial support of this work, as well as Spark-Vie for its initiation. The reputed wine retailer (Les Mets Chai, Caen, F) helped this research, and its CEO Jean-Charles “The Legend” Halley, is gratefully acknowledged for his collaboration to find efficiently the winemakers, and to attest with them the quality of the natural wines. We also want to thank them for their participation in this study. In particular, Guillaume Pire from Château de Fosse-Sèche participated by his advices in oenological and viticultural practices.
Author information
Authors and Affiliations
Contributions
RM, JD and GES conceived the study with GES coordinating the investigation. R.M. and GES led the drafting of the manuscript with contributions from JD. RM performed the bioinformatics and statistical analyses.
Corresponding author
Ethics declarations
Competing interests
JD is a member of Spark-Vie which initiated the project. JD did not receive financial compensation for this role. The other authors declare no conflicts of interest.
Additional information
Publisher’s note
Springer Nature remains neutral with regard to jurisdictional claims in published maps and institutional affiliations.
Electronic supplementary material
Below is the link to the electronic supplementary material.
Rights and permissions
Open Access This article is licensed under a Creative Commons Attribution-NonCommercial-NoDerivatives 4.0 International License, which permits any non-commercial use, sharing, distribution and reproduction in any medium or format, as long as you give appropriate credit to the original author(s) and the source, provide a link to the Creative Commons licence, and indicate if you modified the licensed material. You do not have permission under this licence to share adapted material derived from this article or parts of it. The images or other third party material in this article are included in the article’s Creative Commons licence, unless indicated otherwise in a credit line to the material. If material is not included in the article’s Creative Commons licence and your intended use is not permitted by statutory regulation or exceeds the permitted use, you will need to obtain permission directly from the copyright holder. To view a copy of this licence, visit http://creativecommons.org/licenses/by-nc-nd/4.0/.
About this article
Cite this article
Mesnage, R., Douzelet, J. & Seralini, GE. Comparative analysis of fungal and bacterial composition in natural wines and their closest pesticide-treated counterparts. Sci Rep 15, 4877 (2025). https://doi.org/10.1038/s41598-025-88655-4
Received:
Accepted:
Published:
Version of record:
DOI: https://doi.org/10.1038/s41598-025-88655-4





