Fig. 3
From: Integrative analysis of 5-methylcytosine associated signature in papillary thyroid cancer

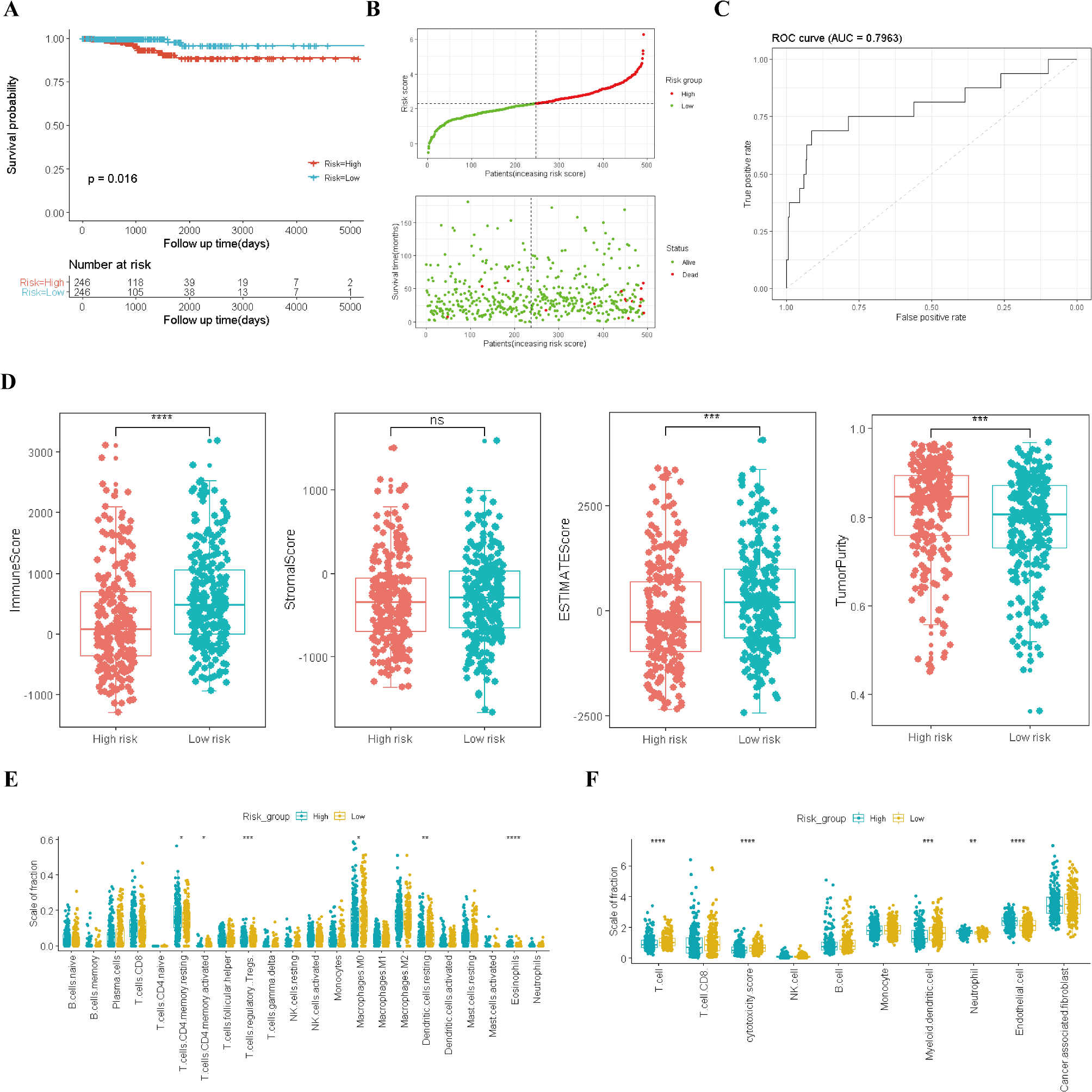
The relationship between risk score and PTC prognosis and tumor immune microenvironment. (A) Kaplan-Meier curves showed that patients in the low-risk subgroup had a better prognosis than those in the high-risk subgroup (P = 0.016). (B) Distributions of risk scores and survival status of PTCs. (C) The area under the ROC curve (AUC) of the risk score. (D–F) The immune cell infiltration landscape in the risk score subgroups was analyzed using ESTIMATE, CIBERSOFT, and MCP counter, respectively. *P < 0.05, **P < 0.01, ***P < 0.001, ****P < 0.0001, and ns: no significance.