Fig. 1

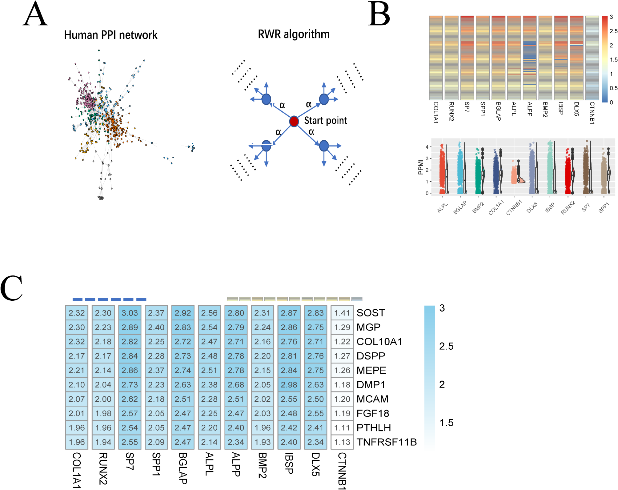
(A) A diagram illustrating the prioritization of osteogenic differentiation-related genes. Human PPI network used in this study to identify osteogenic differentiation-related genes. Different color indicates different clusters. Size of the node is proportional with the degree.A diagram illustrating the RWR algorithm. It initializes from a start point, and then walk to its neighbor with probability or return to the start point with probability. Red node is the start point. Directed edge is the path of random walk. Affinity matrix produced by RWR algorithm. (B) Osteo-specific scoring of genes based on PPMI matrix of these 11 osteo-specific genes. Top 100 genes ranked by osteo-scoring that is calculated based on PPMI with 11 osteo-specific genes. Boxplot showing the distribution of PPMI of top 2000 osteogenic differentiation-related genes. (C) Top 10 genes identified based on RWR algorithm. Heatmap shows the PPMI matrix of the top 10 genes that are ranked based on osteo-specific scoring. The 11 osteo-specific genes are annotated as column names.