Fig. 2
From: Identifying novel risk factors for aneurysmal subarachnoid haemorrhage using machine learning

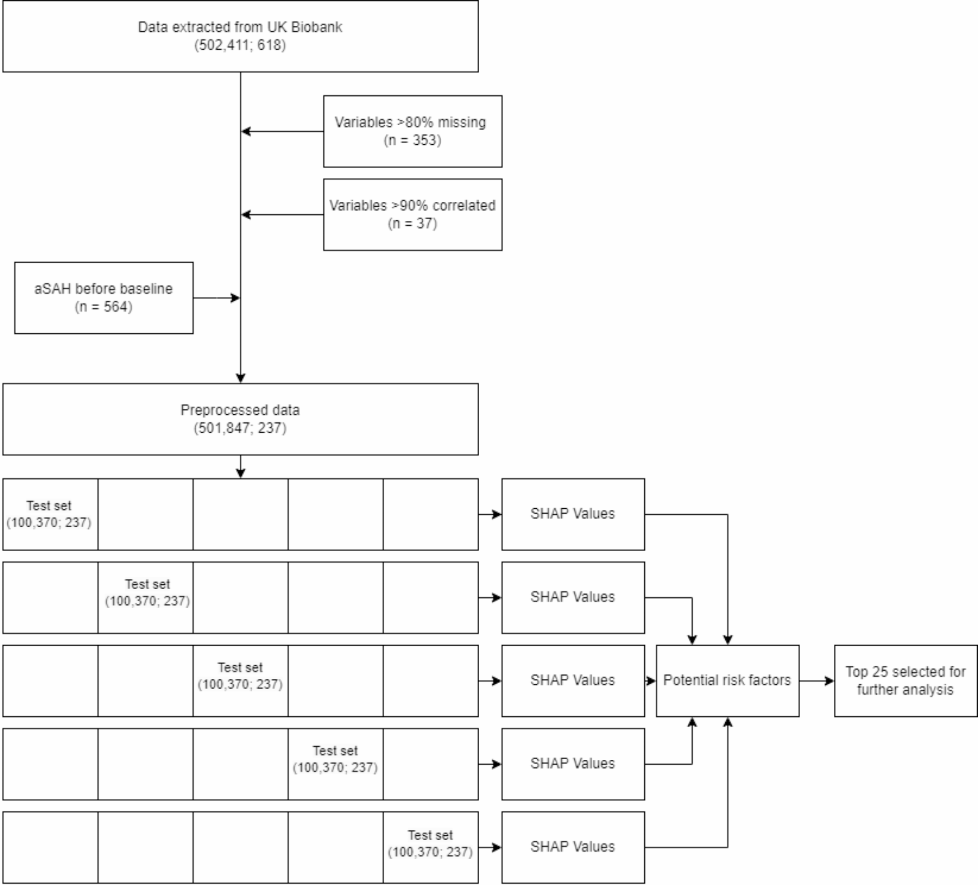
Flowchart of study design. Numbers in parentheses indicate the number of rows (i.e. participants) and columns (i.e. variables) respectively. aSAH = aneurysmal subarachnoid haemorrhage, SHAP = SHapley Additive exPlanations.