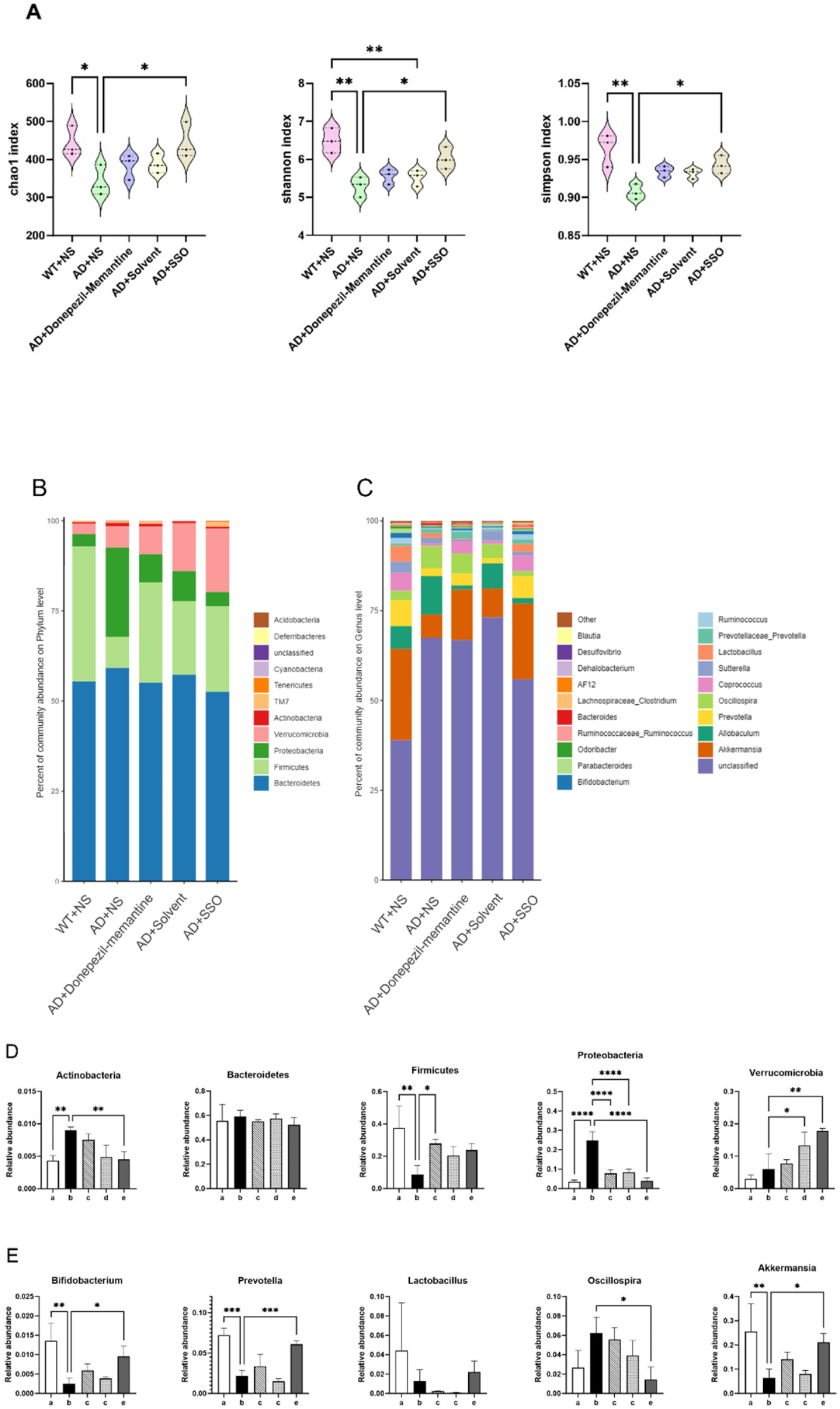
Fig. 8

Effect of SSO in the intestinal flora. (A) Alpha-diversity analysis (Chao 1 index, Shannon index and Simpson index). (B) Phylum-level sample analysis. (C) Genus-level sample analysis. Relative abundances of (D) Phylum. (E) Genus in the relative abundance of various gut microbes among five groups. a: WT + NS; b: AD + NS; c: AD + Donepezil-Memantine; d: AD + Solvent; e: AD + SSO.