Fig. 1
From: The role of oxidative stress-related genes in idiopathic pulmonary fibrosis

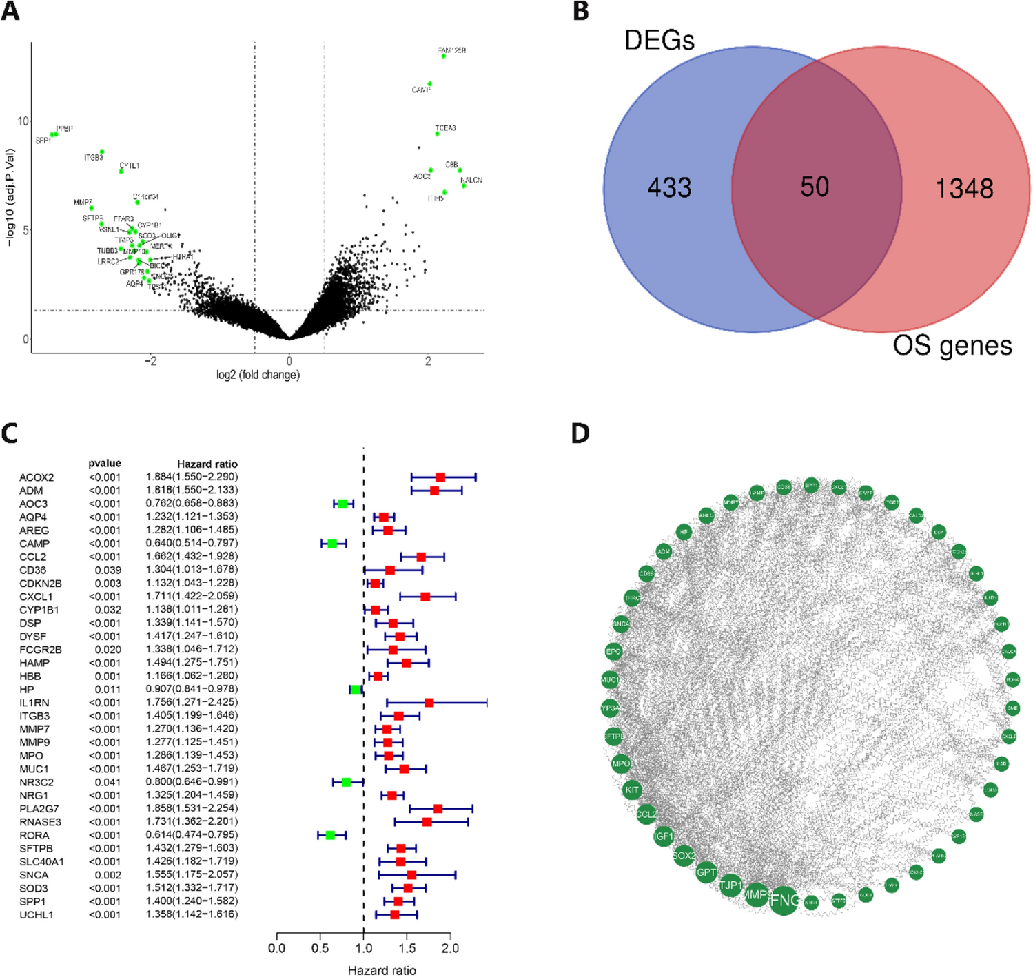
Identification of Prognosis-Related Oxidative Stress Genes. (A) Volcano plot of differential genes between normal samples and IPF samples. (B) Intersection of differential genes and oxidative stress genes. (C) Univariate COX regression analysis of OSDEGs. (D) Protein interaction diagram.