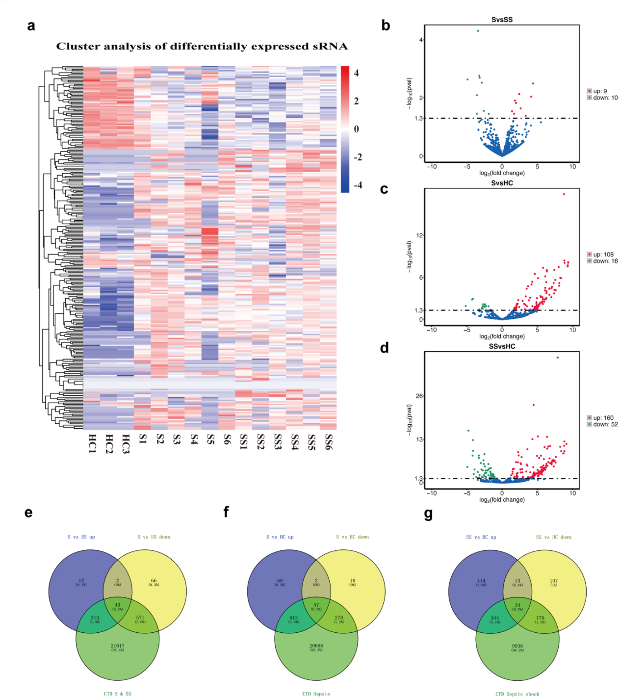
Fig. 1

Analysis of differentially expressed microRNAs and prediction of target genes. (a) The heatmap of upregulated and downregulated DEMs among sepsis, septic shock, and healthy controls. (b) The volcano plot of upregulated and downregulated DEMs between sepsis and septic shock. (c) The volcano plot of upregulated and downregulated DEMs between sepsis and healthy controls. (d) The volcano plot of upregulated and downregulated DEMs between septic shock and healthy controls. The red dot indicates the upregulated DEMs, and the green dot indicates the downregulated DEMs. (e) The Venn diagram of upregulated and downregulated target genes between sepsis and septic shock. (f) The Venn diagram of upregulated and downregulated target genes between sepsis and healthy controls. (g) The Venn diagram of upregulated and downregulated target genes between septic shock and healthy controls. S: Sepsis, SS: Septic shock, HCs: Healthy controls, CTD: Comparative Toxicogenomics Database.