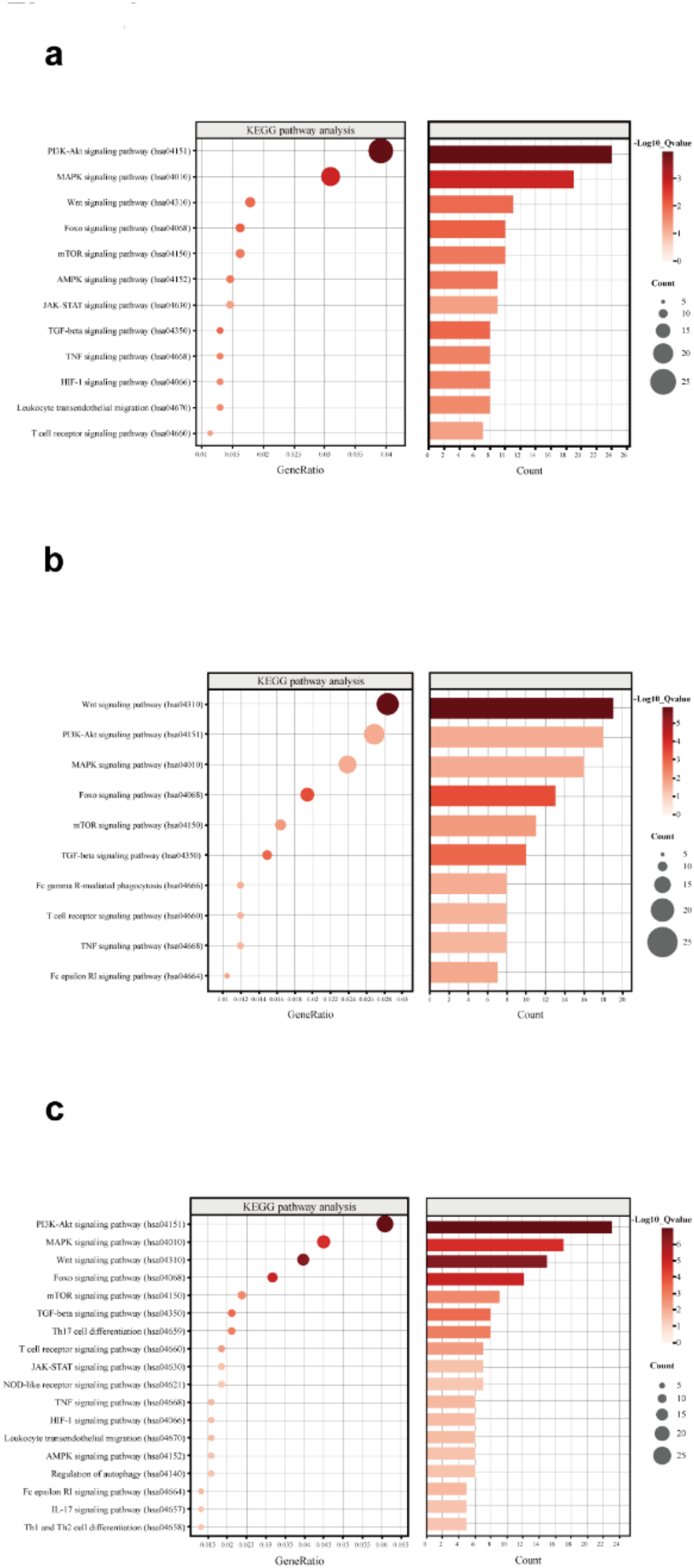
Fig. 2

Analysis of target genes in KEGG pathways. (a) KEGG pathway analysis results for downregulated target genes between sepsis and septic shock. (b) KEGG pathway analysis results for upregulated target genes between sepsis and healthy controls. (c) KEGG pathway analysis results for upregulated target genes between septic shock and healthy controls. The x-axis represents the proportion of genes enriched in each pathway relative to the total number of genes in the group, along with the number of genes in each pathway. The circle size corresponds to the number of genes involved. The y-axis indicates the KEGG pathways, and the color scale represents -log10(Q value). KEGG: Kyoto Encyclopedia of Genes and Genomes.