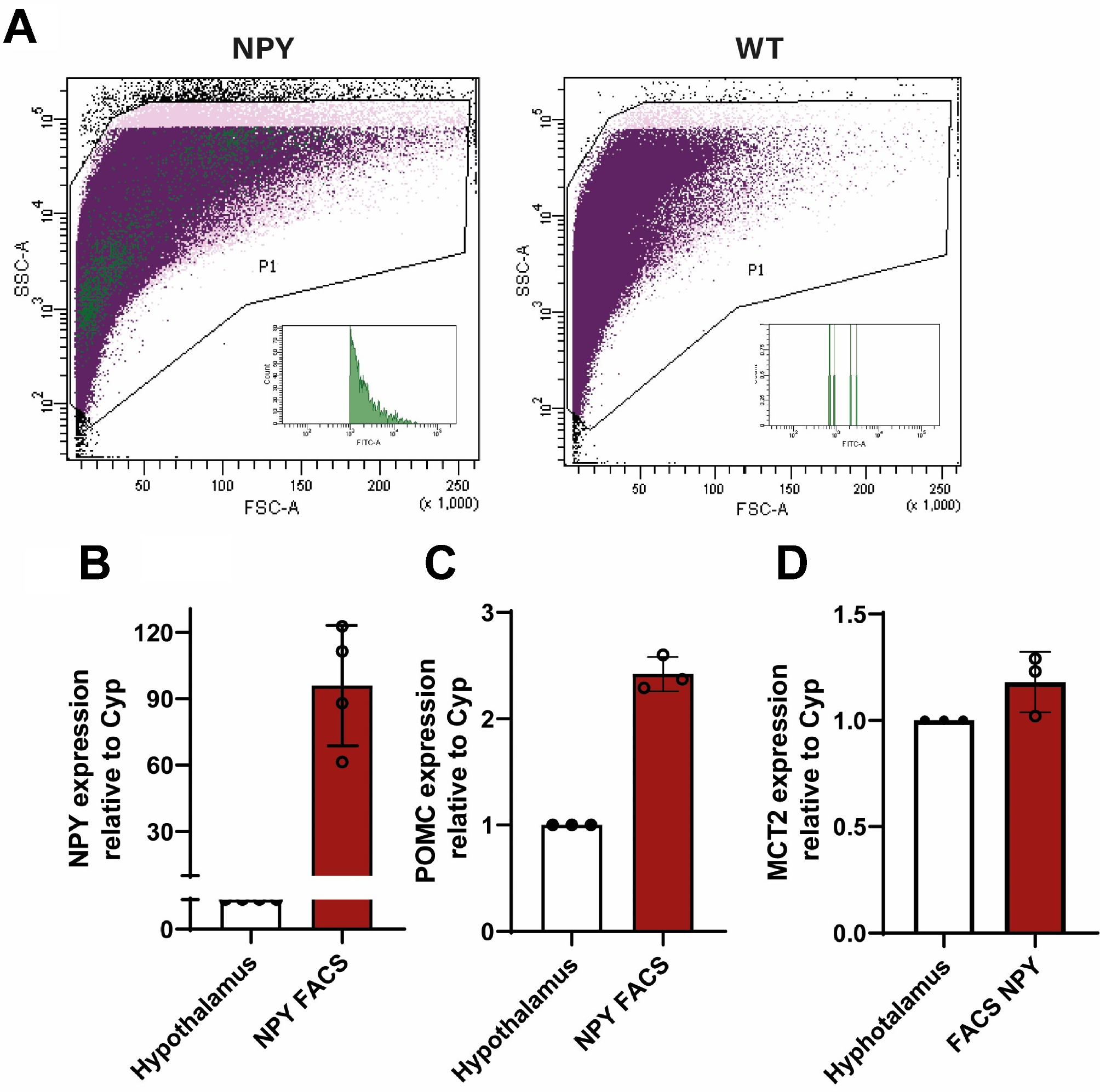
Fig. 2

Expression of MCT2 in NPY neurons of the arcuate nucleus (ARC). (A) Flow cytometry (FACS) plots showing forward scatter (FSC-A) versus side scatter (SSC-A) to illustrate the sorting of NPY-GFP neurons from transgenic and wild-type (WT) mice. Insets display the distribution of FITC intensity for gated events, confirming the enrichment of GFP-positive NPY neurons. (B) Quantitative RT-PCR analysis showing the expression levels of NPY, (C) POMC, and (D) MCT2 in whole hypothalamic tissue and FACS-purified NPY neurons. Results indicate a significant enrichment of NPY and MCT2 expression in sorted NPY neurons compared to hypothalamic samples, while POMC expression is minimal in NPY-purified cells.