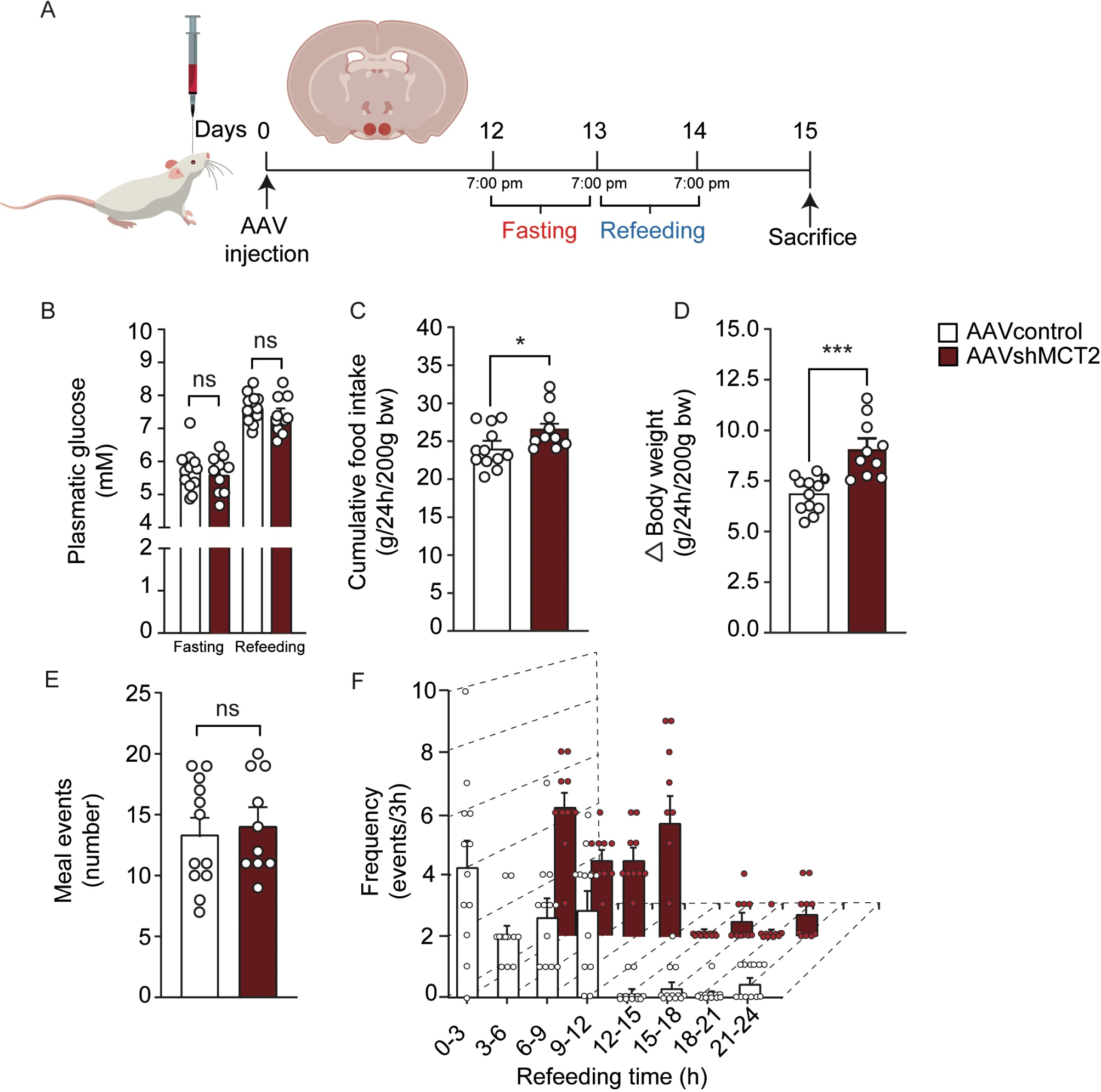
Fig. 6

Knockdown of MCT2 increases food intake and body weight in female rats. (A) Experimental protocol depicting bilateral AAV injections (control or AAVshMCT2) into the ARC of adult female rats. After 12 days, rats underwent 24 h of fasting followed by 24 h of refeeding. Glycemia, food intake, and body weight were measured after fasting and at the end of the refeeding period. (B) Glycemia measured in rats transduced with AAV control (open bars) or AAVshMCT2 (closed bars) after fasting and refeeding. (C) Food intake over 24 h post-refeeding, expressed as g/200 g body weight. (D) Percentage change in body weight 24 h post-refeeding. (E) Cumulative meal frequency during the 24-h refeeding period. (F) Meal frequency assessed every 3 h during the refeeding period. Data are presented as mean ± SEM. *p < 0.05; **p < 0.01; ***p < 0.001 (unpaired t-test).