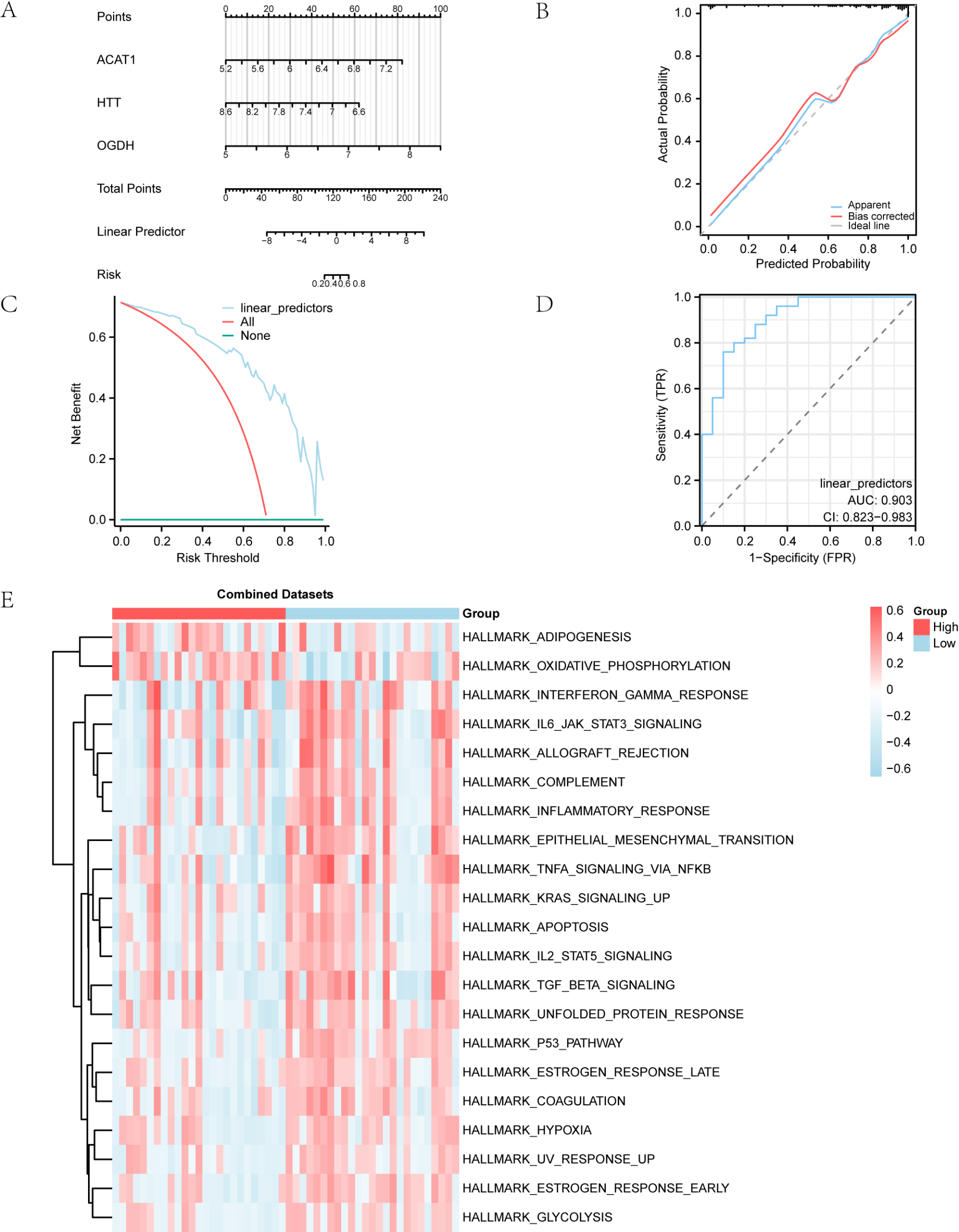
Fig. 7

Diagnostic and validation analysis of AF. (A) Nomograms of model genes in combined GEO datasets for atrial fibrillation (AF) diagnostic models. (B, C) Calibration curve (B) and DCA plot (C) of model genes in integrated GEO datasets (combined datasets) for the AF diagnostic model. (D) ROC analysis of linear predictors of LR models in GEO datasets (combined datasets). (E) Heatmap of the GSVA outcomes between the high/low groups of linear predictors in the LR model. GSVA, gene set variation analysis. The selection standards of GSVA were a p value < 0.05 and an FDR value (q value) < 0.25. Red and blue colors reflect the high/low groups of linear predictors of the LR model, respectively. The blue and red colors represent mitigated and elevated values, respectively, in the heatmaps. The vertical axis of the calibration curve reflects the net benefit, whereas the horizontal axis reflects the threshold or threshold risk. DCA, decision curve analysis; ROC, receiver operating characteristic; AUC > 0.9 manifested elevated accuracy. AUC, area under the curve; logistic regression, LR.