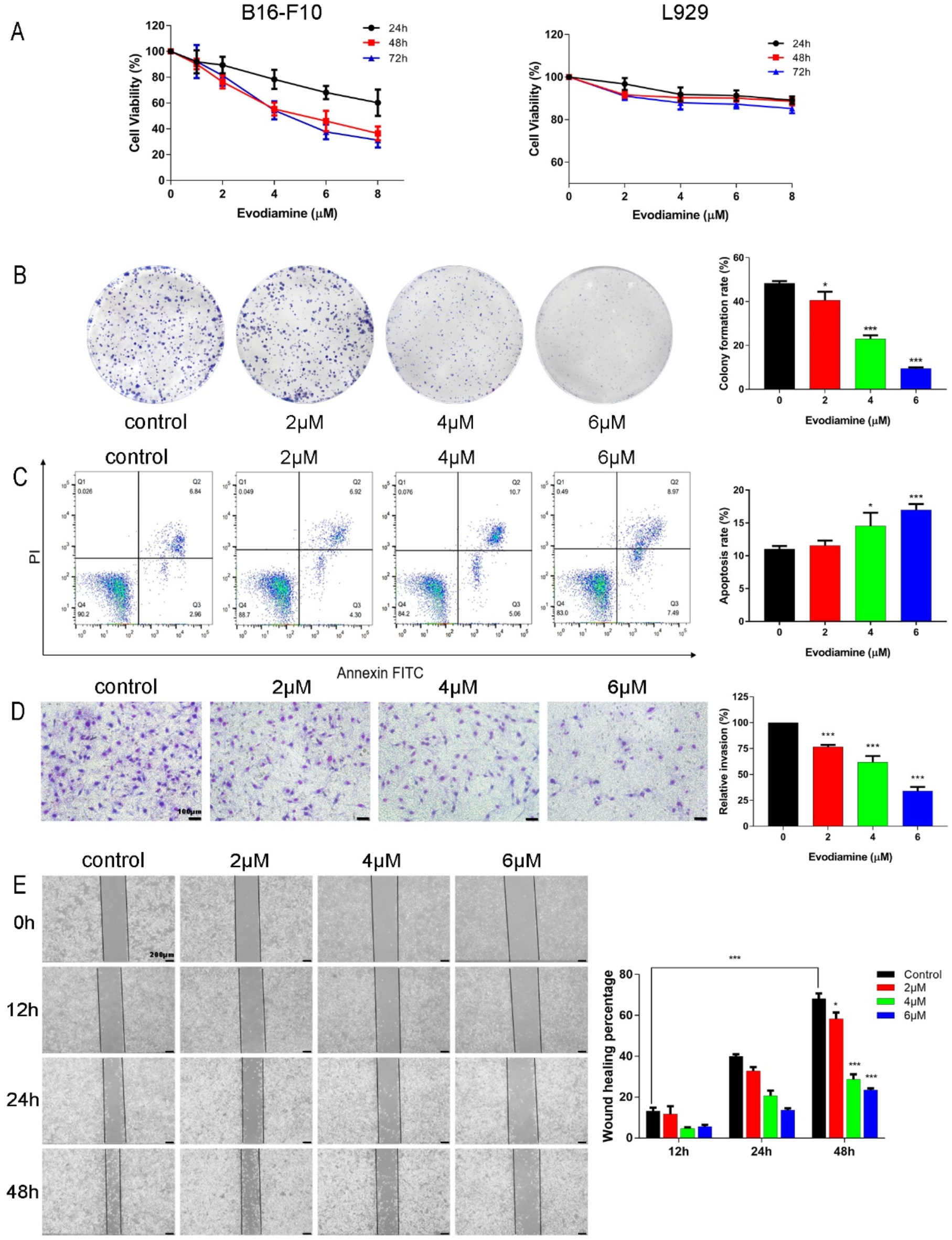
Fig. 1

Effects of EVO treatment on the mouse melanoma cell line B16-F10. (A) Changes in cell proliferation of B16-F10 and L929 cells were assessed using the CCK-8 assay after treatment with different concentrations of evodiamine for 24, 48, and 72 h (n = 5). (B) Proliferation ability of B16-F10 cells treated with EVO at concentrations of 2 µM, 4 µM, and 6 µM for 48 h was evaluated using the colony formation assay (n = 3). (C) Apoptosis in B16-F10 cells was detected using the Annexin V-FITC/PI staining method and flow cytometry. (D) Invasion ability of B16-F10 cells was assessed using the transwell assay (scale bar = 100 μm). (E) Migration ability of B16-F10 cells was evaluated using the wound healing assay (scale bar = 200 μm). Data are expressed as mean ± SD. * p < 0.05, ** p < 0.01, *** p < 0.001.