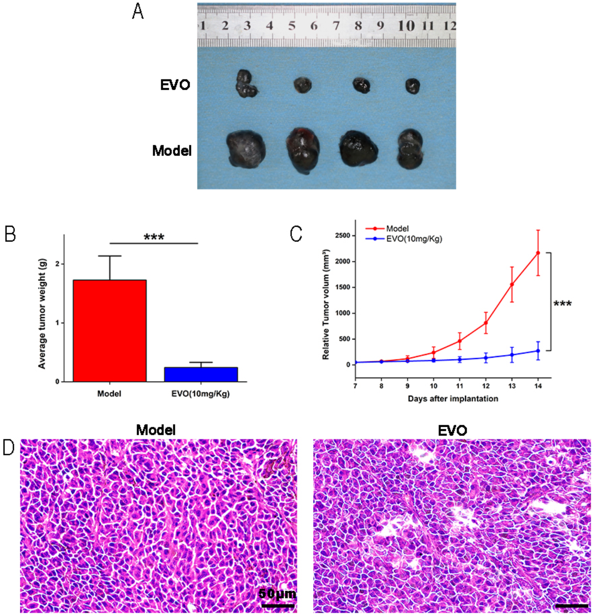
Fig. 2

Effect of EVO treatment on tumor growth in the homograft mouse model inoculated subcutaneously with B16-F10 cells. (A–C) The homograft mouse model was randomly divided into two groups for intragastric administration: model group (saline) and EVO group (10 mg/kg). Tumors were collected upon sacrifice (A) and weighed (B) (n = 4). Tumor volume (C) was compared among groups throughout the experimental period (n = 4). (D) HE staining images of tumors were photographed (scale bar = 50 μm) (n = 4). Data are expressed as mean ± SD. *** p < 0.001.