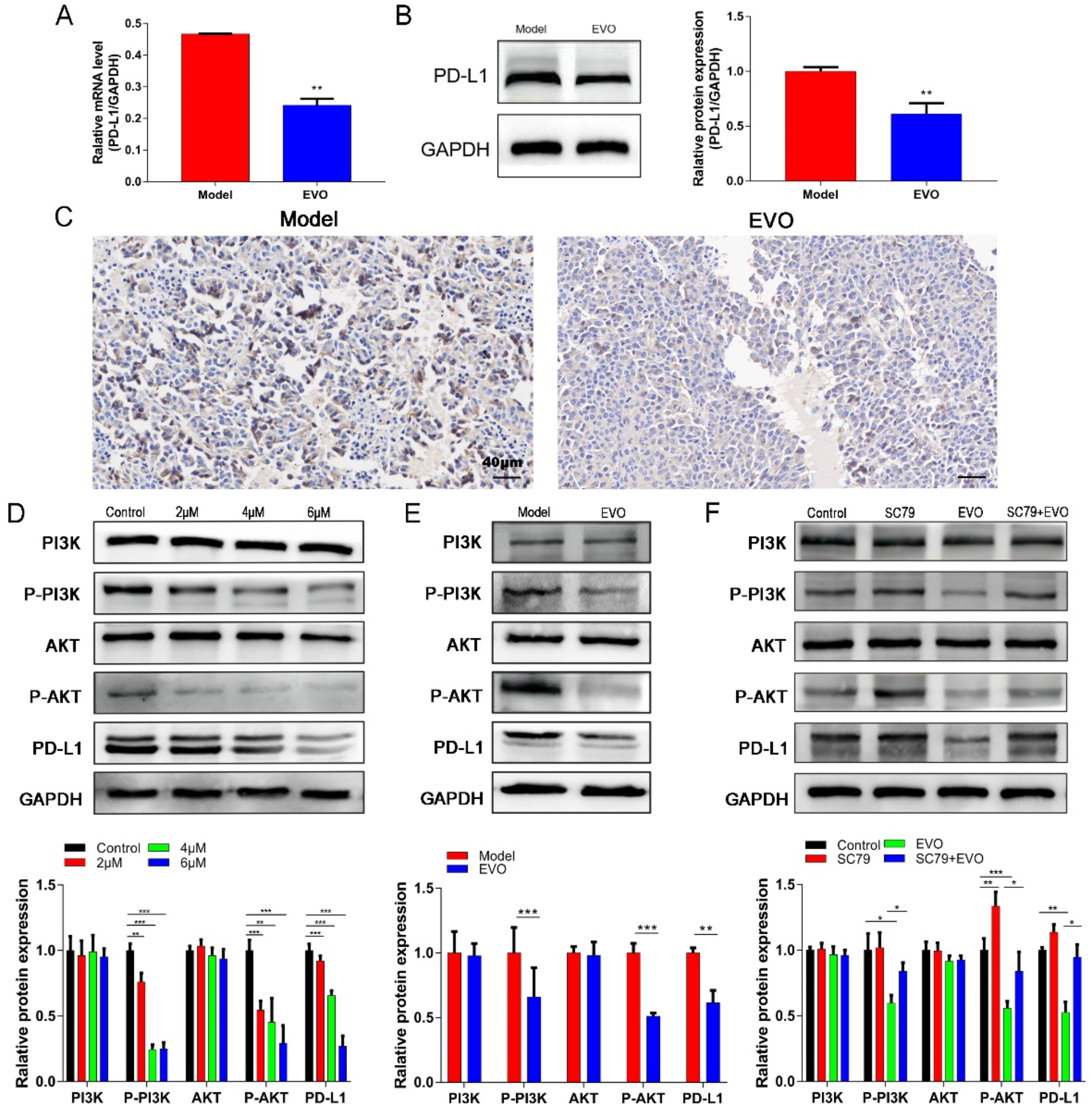
Fig. 5

Regulation of PD-L1 expression by EVO through the PI3K/AKT signaling pathway. (A–C) Tumor tissues from tumor-bearing mice were harvested, and RNA and protein were extracted. PD-L1 expression was analyzed by (A) qRT-PCR (n = 4), (B) Western blotting (n = 5), and (C) IHC (scale bar = 40 μm) (n = 4). (D) B16-F10 cells were treated with EVO at different concentrations (2, 4, 6 µM) for 48 h, and the expressions of PI3K, P-PI3K, AKT, P-AKT, and PD-L1 were detected by Western blotting (n = 4). (E) Similar experiments were performed with tumors isolated from the subcutaneous mouse model (n = 4). (F) Expressions of PI3K, P-PI3K, AKT, P-AKT, and PD-L1 in B16-F10 cells treated with EVO combined with SC79 were detected by western blotting (n = 4). Data are expressed as mean ± SD. * p < 0.05, ** p < 0.01, *** p < 0.001.