Correction to: Scientific reports https://doi.org/10.1038/s41598-023-28756-0, published 02 February 2023
The original version of this Article contained an error.
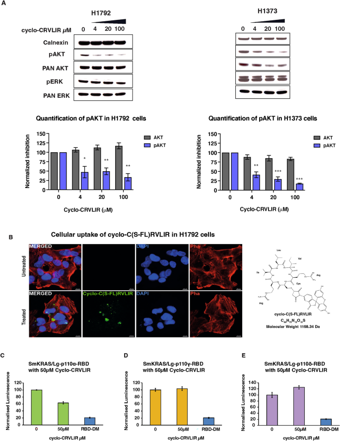
As a result of an error during assembly of Fig. 3, the blot representing pan-AKT for H1373 (A) was duplicated from pan-ERK. The original Fig. 3 and accompanying legend appear below.
Analysis of the effect of cyclo-CRVLIR in cancer cell lines and NBBA. (A) H1792 and H1373 cells were treated with increasing concentrations of cyclo-CRVLIR (4, 20 and 100 µM) for 4 h. Cell lysates were probed with the indicated antibodies. Bottom graphs show expression of phospho-AKT (anti-pAKT-S473) and total AKT (normalised to calnexin expression). Mean ± SEM, N = 3, un-paired Student’s t-test treated vs untreated cells. Original blots with multiple exposure times are presented in Supplementary Fig. 6 with the main blot presented in Fig. 3A red box. (B) Cellular uptake of the fluorescein-conjugated cyclo-C(S-FL)RVLIR in H1792 cells. Representative images of H1792 cells, stained for DAPI (blue) and Phalloidin (red), after treatment with 100 μM of the peptide (green) for 24 h, on the right is the structure of the fluorescein-conjugated C(S-FL)RVLIR. (C–E) Testing the specificity of Cyclo-CRVLIR to RBDα using the NBBA. The three RAS binding domains of PI3K isoforms (Lg-RBDα, Lg-RBD δ and Lg-RBDγ) were transfected with Sm-KRAS in HEK293 cells, and cell lysates were treated with 50 µM cyclo-CRVLIR. Only Sm-KRAS/Lg-RBDα showed reduction in the interaction signal and not the other RBDs, demonstrating that cyclo-CRVLIR is an RBDα specific peptide. RBD-DM (a p110α-RBD with two mutations, T208D and K227A, that does not bind to RAS) was cloned and expressed in the Lg-BiT (Lg-RBD-DM). In the control experiments, Sm-KRAS-G12C was co-transfected with Lg-RBD-DM and the lysate was used as a negative control to indicate the true signal reduction upon the inhibition of the RAS/p110α interaction.
The original Article has been corrected.
Author information
Authors and Affiliations
Corresponding author
Rights and permissions
Open Access This article is licensed under a Creative Commons Attribution 4.0 International License, which permits use, sharing, adaptation, distribution and reproduction in any medium or format, as long as you give appropriate credit to the original author(s) and the source, provide a link to the Creative Commons licence, and indicate if changes were made. The images or other third party material in this article are included in the article’s Creative Commons licence, unless indicated otherwise in a credit line to the material. If material is not included in the article’s Creative Commons licence and your intended use is not permitted by statutory regulation or exceeds the permitted use, you will need to obtain permission directly from the copyright holder. To view a copy of this licence, visit http://creativecommons.org/licenses/by/4.0/.
About this article
Cite this article
Ismail, M., Martin, S.R., George, R. et al. Author Correction: Characterisation of a cyclic peptide that binds to the RAS binding domain of phosphoinositide 3-kinase p110α. Sci Rep 15, 8756 (2025). https://doi.org/10.1038/s41598-025-91151-4
Published:
Version of record:
DOI: https://doi.org/10.1038/s41598-025-91151-4
