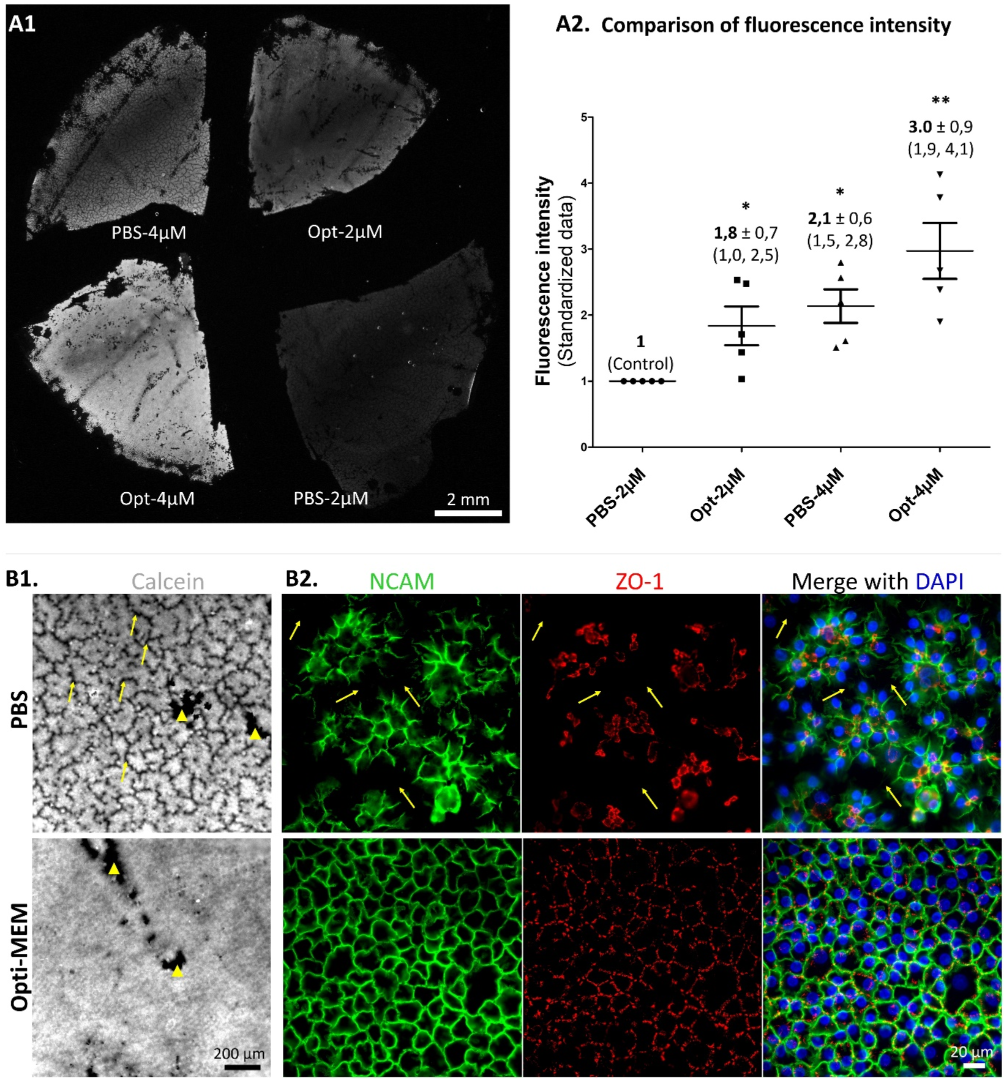
Fig. 2
From: Optimized laboratory techniques for assessing the quality of pre-stripped DMEK grafts

Influence of calcein AM concentration and diluent on staining and CECs. (A) Comparison of calcein staining in four different conditions: 2 µM or 4 µM calcein diluted in PBS or Opti-MEM (Opt). (A1) The DMEK graft was separated from the cornea and then cut into four parts. Each part was incubated in one of the four solutions differentiated by calcein concentration (2 or 4 µM) and diluent (PBS or Opt). After incubation for 45 min at RT, the four different parts of the same DMEK graft were spread on the same glass slide and observed simultaneously under the same field using a fluorescence macroscope at a magnification of ×0.8. (A2) The fluorescence intensity of calcein in each of the four parts of the endothelium was measured and then compared. Five different DMEK grafts were used (n = 5). The condition PBS-2 µM was considered as the control condition. The fluorescence intensity of the four parts of each graft was standardized with their respective control. The standardized fluorescence intensity was expressed as Mean +/− SD (Min, Max). One-sample t-test was utilized for statistical analysis, resulting in p = 0.0460 (*) for Opt-2 µM, p = 0.0111 (*) for PBS-4 µM, and p = 0.0096 (**) for Opt-4 µM. (B) Side-effects of using PBS as a diluent: alteration of cell junctions. (B1) Calcein staining of endothelium was performed using dilutions in PBS or Opti-MEM under a microscope with a 10× objective. (B2) Cell junctions were highlighted using IF under a microscope with a 40× objective. The arrowheads indicate dead zones, and the arrows show the cracks that formed between cell islands consisting of several to several dozen CECs.