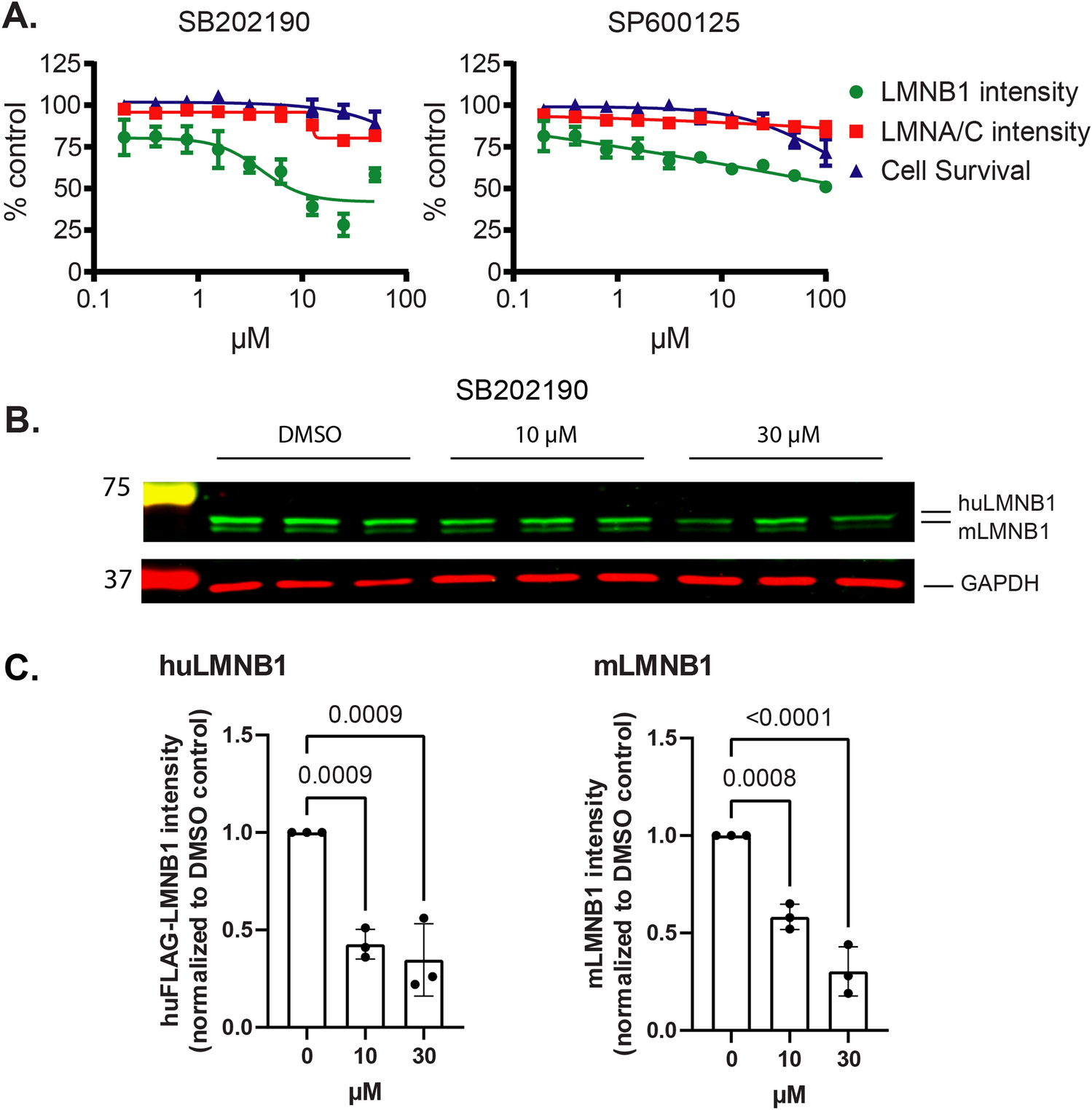
Fig. 2

LOPAC hit confirmation in TRE-FLAG-LMNB1 MEF. To validate the activity of LOPAC hits, TRE-FLAG-LMNB1 MEFs were treated in DOX containing medium for 48 h with ten-point, two-fold dose–response curves (in triplicate). Cells were stained for LMNB1, LMNA/C, nuclei counterstained with Hoechst 33342 and imaged on the Arrayscan VTI HCS reader. A. Dose–response in the primary HCS assay. Hits were analyzed for LMNB1 intensity (green), LMNA/C intensity (red), and cell numbers (Cell Survival, blue). Graphs show the averages ± SD from three independent biological repeats. B. Western blot confirmation. TRE-FLAG-LMNB1 MEF were treated for 48 h with the indicated concentrations of SB202190 and lysates immunoblotted with anti-LMNB1 and anti-beta actin antibodies. A representative blot is shown. Markers on the left indicate molecular weights in kDa. C. Quantification of compound response. Y-axes show LMNB1 / actin intensity ratios normalized to DMSO controls. Data show mean + SD of three independent biological repeats. P-values were computed by one-way ANOVA with Holm-Šídák's multiple comparisons test.