Fig. 3
From: Equus mitochondrial pangenome reveals independent domestication imprints in donkeys and horses

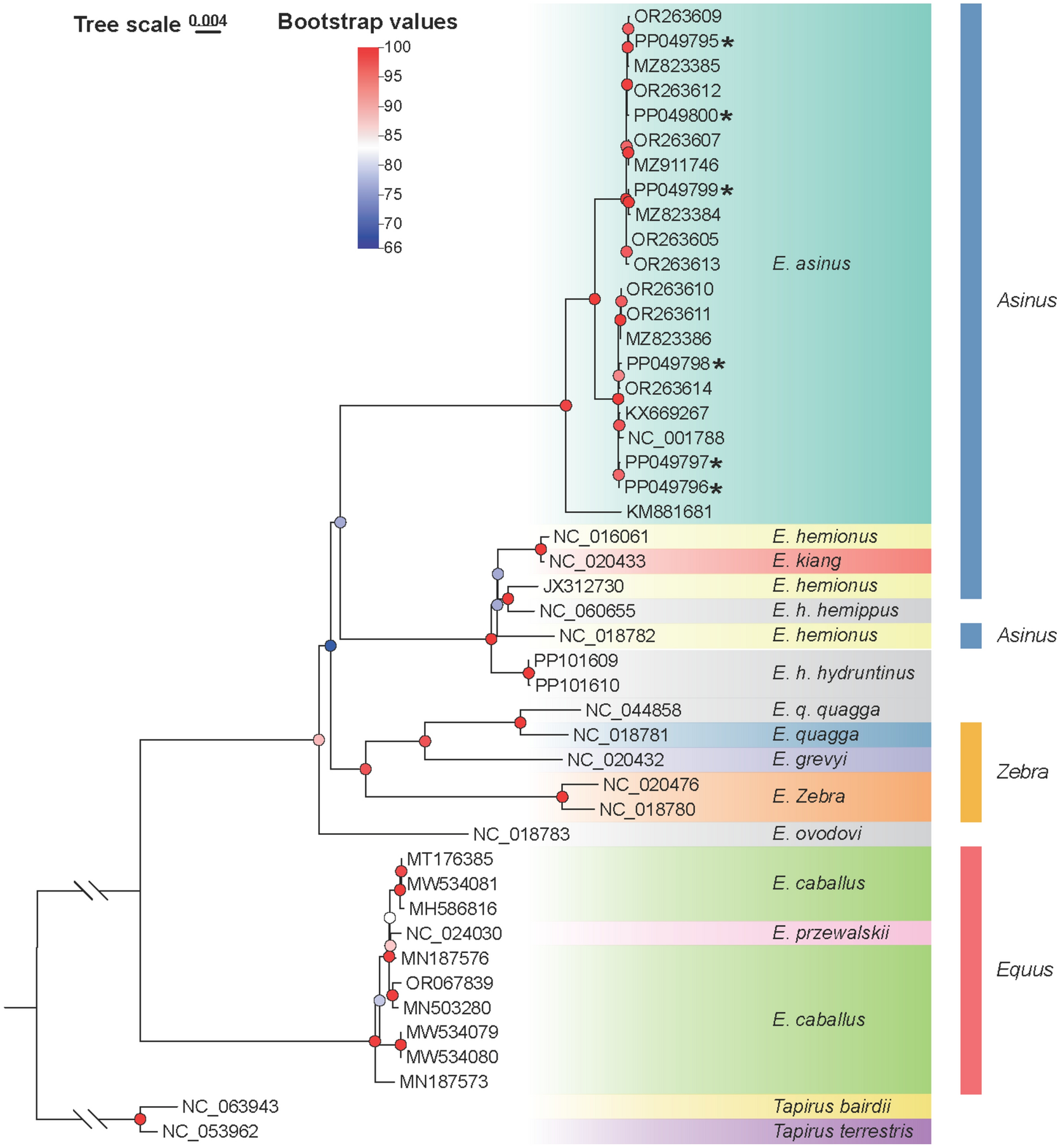
The ML tree of Equus inferred from the 13 PCGs. The terminal branch numbers represent GenBank accession numbers. The left color blocks designate different species. The right narrow color blocks designate the different subgenus. Gray for extinct (E. h. hemippus, E. h. hydruntinus, E. q. quagga, E. ovodovi). The black asterisk are our samples. Support values and tree scale are shown.