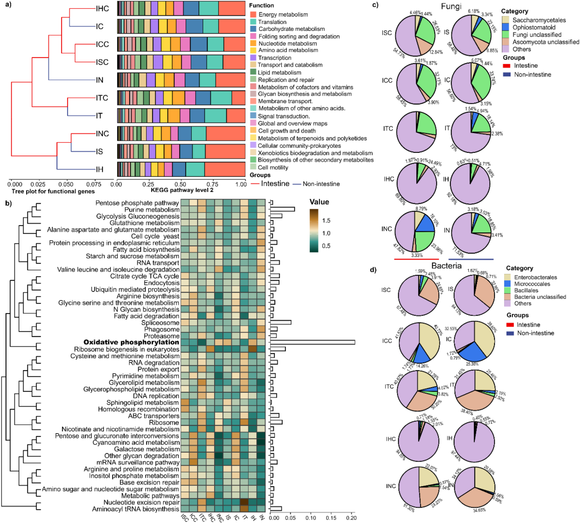
Fig. 5

Gene relative abundances in different intestinal and non-intestinal symbiotic microbial functional pathways of five Ips BBs. (a) Clustering bar plot of gene relative abundance across KEGG pathways (level 2) in the intestinal and non-intestinal samples of each Ips bark beetle. (b) Gene relative abundance exceeding 0.003% (genes less than 0.003% are not shown) across KEGG pathway (level 3) in the intestinal and non-intestinal samples of every Ips bark beetle. (c,d) Proportion (gene relative abundance of every dominant taxon occupying the abundance all taxa) of dominant fungi and bacteria involved in oxidative phosphorylation in the intestinal and non-intestinal samples of each Ips bark beetle.