Fig. 4
From: CGRPβ suppresses the pathogenesis of ulcerative colitis via the immunoproteasome

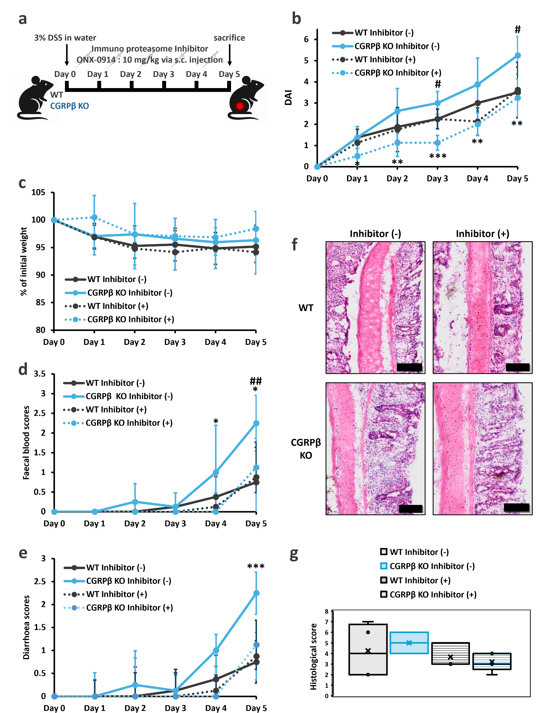
Immunoproteasome inhibitor treatment mitigates ulcerative colitis (UC) symptoms in CGRPβ knockout (KO) mice. (a) Schematic of the experimental model: Wild-type (WT), CGRPα KO, and CGRPβ KO mice were treated with 3% dextran sulphate sodium (DSS) for 5 days to generate the UC model, and the immunoproteasome inhibitor ONX-0914 was injected subcutaneously at 10 mg/kg daily. (b) Disease activity index (DAI) scores over 5 days. Percent body weight loss (c), blood stool score (d), and diarrhoea score (e) over 5 days. For these pathological assessment experiments in UC experiment, n = 8, for all the mice groups. (f) Images of haematoxylin and eosin (HE)-stained colon tissue sections from WT, CGRPα KO, and CGRPβ KO mice with or without ONX-0914 treatment. The black scale bar represents 100 μm. (g) Pathological scores were calculated based on the HE-stained images and were performed on four mice in the WT Inhibitor (-) group, three mice in the CGRPβ KO Inhibitor (-) group, three mice in the WT Inhibitor (+) group and five mice in the CGRPβ KO Inhibitor (+) group. Error bars represent SD. p-values were determined using one-way ANOVA with Tukey’s post hoc correction. *p < 0.05 for CGRPβ KO Inhibitor (-) vs. CGRPβ KO Inhibitor (+), **p < 0.01 for CGRPβ KO Inhibitor (-) vs. CGRPβ KO Inhibitor (+), ***p < 0.0001 for CGRPβ KO Inhibitor (-) vs. CGRPβ KO Inhibitor (+). #p < 0.05 for CGRPβ KO Inhibitor (-) vs. WT Inhibitor (-), ##p < 0.01 for CGRPβ KO Inhibitor (-) vs. WT Inhibitor (-).