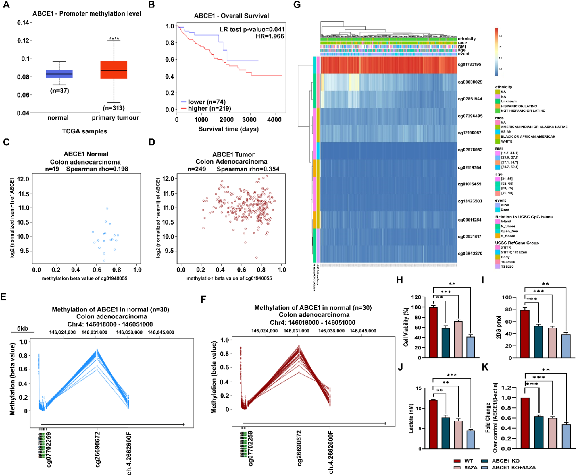
Fig. 5

ABCE1 plays a major role in DNA methylation visualized from TCGA-COAD datasets. (A) The promoter methylation level of ABCE1 from TCGA-COAD datasets was retrieved from UALCAN database compared between tumour (n = 313) and normal samples (n = 37). (B) The overall survival plot by Kaplan-Meier method denotes the higher expression level of ABCE1 has poor survival rate (HR-1.96) in COAD datasets. (C and D) The correlation of ABCE1 with DNA methylation has been examined by retrieving TCGA-COAD samples from wanderer database. Blue dots denoted normal spearman coefficient value and red dots indicates the tumour samples with spearman coefficient values. (E and F) The methylation levels for ABCE1 have measured between normal and tumour samples in COAD datasets. (G) The clinical characteristics of ABCE1 in DNA methylation for COAD datasets illustrated by heatmap in accordance to their ethnicity, race, BMI, age and event. (H) Cytotoxicity of ABCE1 KO with or without DNA methylation inhibitor, 5-Aza (10µM) for 24 h was measured by MTT assay in HCT-116 cells. (I and J) Deletion of ABCE1 treating in presence and absence of 5-Aza (10µM) was measured glucose uptake and lactate production in HCT-116 cells. (I) ABCE1 expression levels were measured by RT-PCR by treating ABCE1 KO HCT-116 cells with 5-Aza (10µM) for 24 h. Statistical significance: *p < 0.05, **p < 0.001, and ***p < 0.0001.