Fig. 6
From: The landscape of renal protein S-acylation in mice with lipid-induced nephrotoxicity

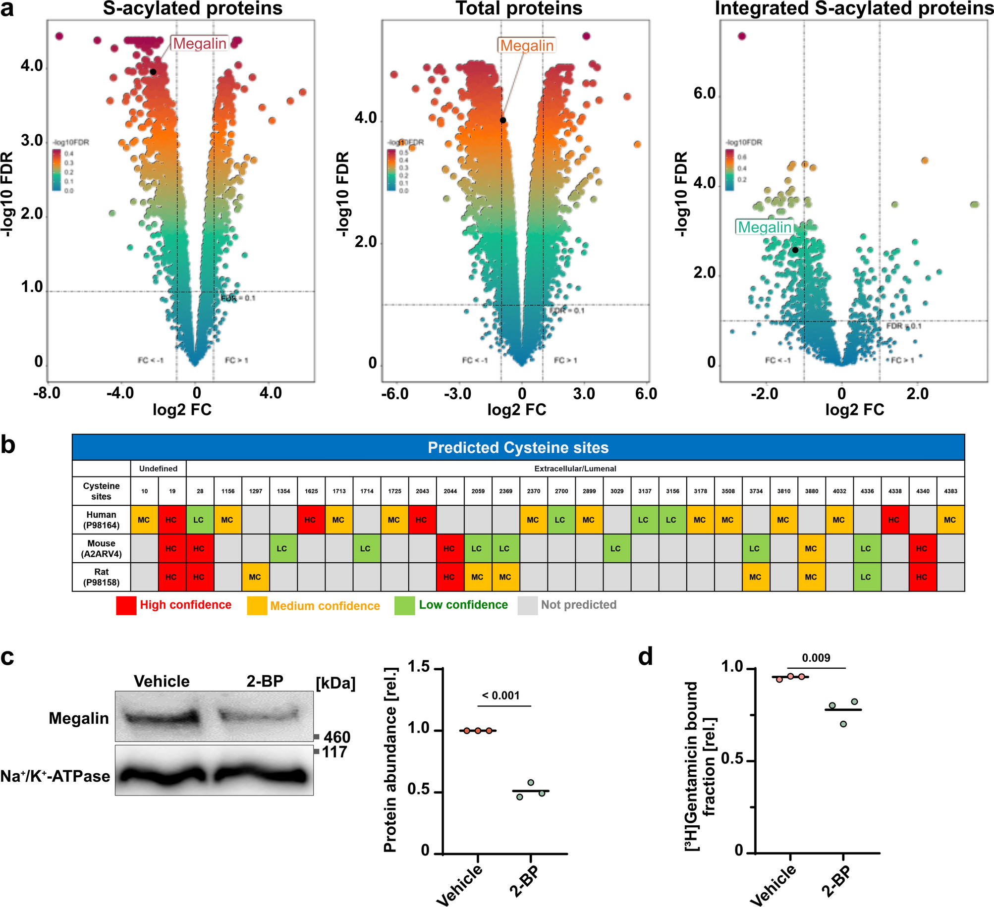
S-acylated and total protein level of megalin. (a) Megalin position in Volcano plots. The relative abundance (log2 FC) is reported on the x-axis, the significance (-log10 FDR) on the y-axis. The vertical and horizontal lines show the cut-off of fold-change =  ± 1.0, and of FDR = 0.1, respectively. (b) Computational prediction of S-acylated cysteine residues of megalin protein sequence using the SwissPalm open access database (https://swisspalm.org). (c) Representative Western blotting of megalin and Na+/K+-ATPase expression in HEK293 cells incubated for 48 h with 100 μM 2-BP. Densitometric quantification of the megalin band normalized by that of the Na+/K+-ATPase. (d) Gentamicin surface bound fraction in HEK293 cells incubated for 48 h with 2-BP. In scatter plots, each data point represents one independent experiment. The indicated p-values were calculated from the unpaired Student’s t-test.