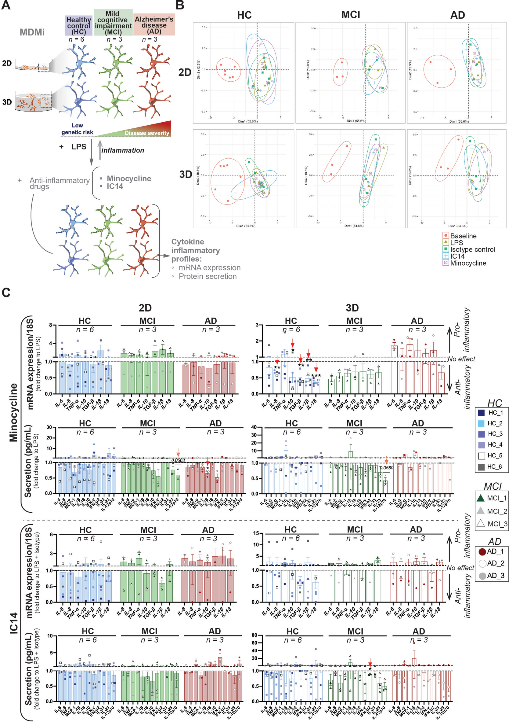
Fig. 2

Study design and drug efficacy analysis in the study cohorts. (A) MDMi from three cohorts of individuals (healthy control, HC; mild cognitive impairment, MCI; and Alzheimer’s disease, AD) were generated in 2D and 3D models. Following induction of inflammation with LPS, the cytokine profiles of MDMi in response to drugs (i.e., minocycline 1 μM and IC14 0.05 ng/mL) were characterised at the mRNA expression and protein secretion levels. These profiles were then compared between individuals using multidimensional analyses. (B) Principal component analysis (PCA) plots showing the clustering of cohort-specific MDMi cytokine profiles in untreated (baseline), after LPS alone (LPS) or after LPS with drugs (minocycline, IC14, or isotype control) treatments. (C) Cytokine responses (mRNA includes n = 7 cytokines; and secretion includes n = 12 cytokines) to minocycline and IC14 separated by cohort. Values were calculated as fold change to LPS (for minocycline) or LPS with isotype (for IC14), represented with dotted lines. Responses above and below the fold change indicate pro-inflammatory or anti-inflammatory effect, respectively. One-sample t-test performed on log-transformed data in C; *P < 0.05; **P < 0.01, ***P < 0.001 (red arrows). Data are presented as mean ± SEM and include 6 donors (n = 6) in HC, 3 donors (n = 3) in MCI; and 3 donors (n = 3) in AD.