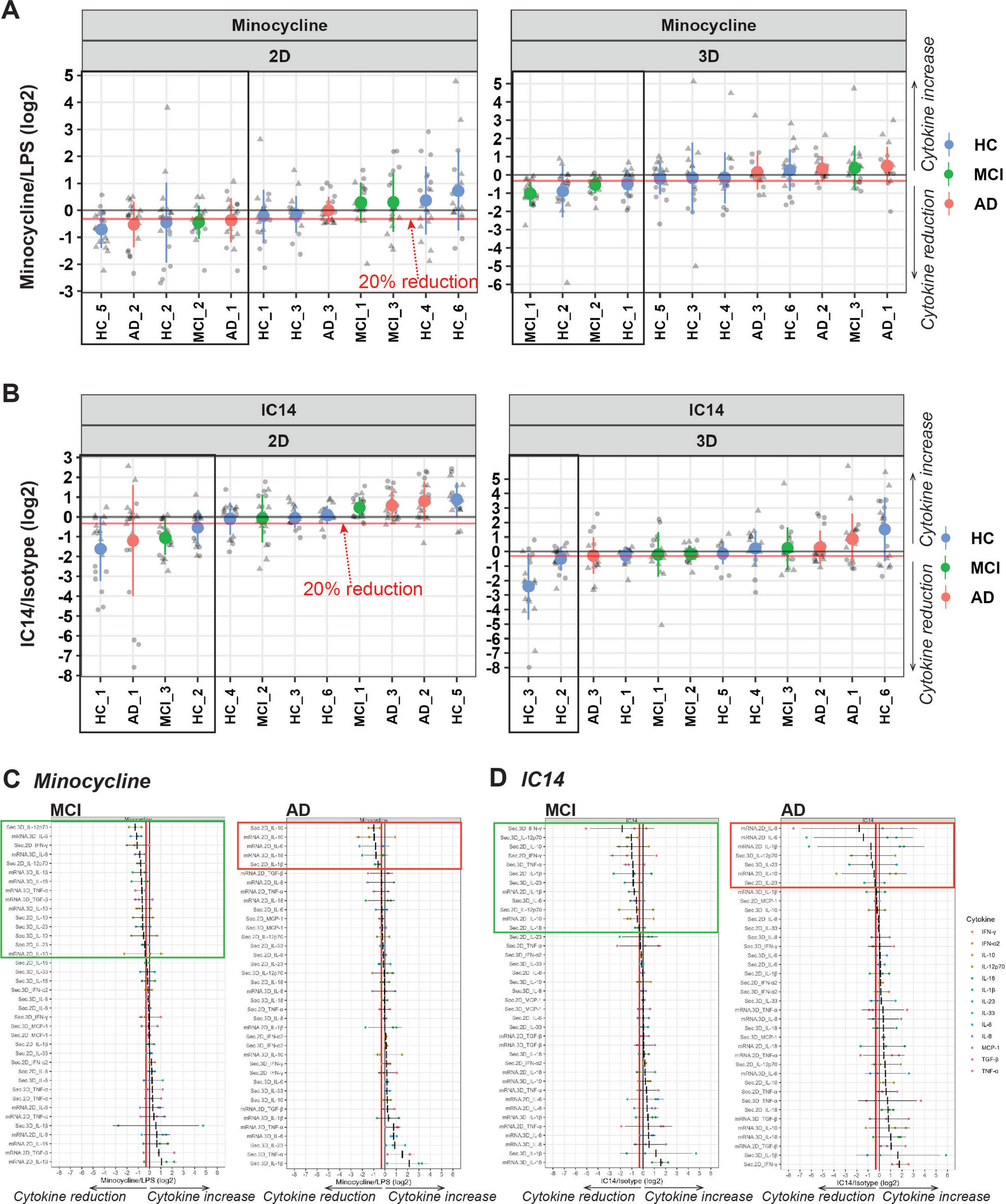
Fig. 4

Ranking of individual drug responses from 2D and 3D models. (A, B) HC, MCI and AD individuals ranked based on minocycline- or IC14-mediated reduction of their cytokine profiles compared to LPS stimulation (horizontal black line). Data were normalised to LPS or LPS with isotype, log-transformed (log2) and presented as mean ± SD. Individuals showing at least a 20% reduction of inflammation (horizontal red line) are framed (i.e., top-ranked individuals). (C, D) Cytokine responses (n = 38, which includes specific cytokine readouts [mRNA (n = 7 cytokines) or secretion (n = 12 cytokines) for 2D (n = 19 cytokines including both readouts) or 3D (n = 19 cytokines including both readouts) model systems] ranked based on mean reduction compared to LPS stimulation (black vertical line). Data were normalised to LPS or LPS with isotype, log-transformed (log2) and presented as mean ± SD. Mean responses that show at least a 20% inflammatory reduction (red vertical line) are framed (i.e., top-ranked responses).