Abstract
Slow transit constipation (STC) is a prevalent gastrointestinal disorder caused by colon dysfunction. Poly-γ-glutamic acid (γ-PGA), an anionic polymer known for its moisture retention, degradability, and food safety, was studied for its effects on loperamide-induced STC in mice. Treatment with γ-PGA for one week significantly increased both defecation frequency and fecal water content, with the high-dose group (10 g/kg/d) restoring fecal water content to 34.23%, outperforming the low- (16.16%) and medium-dose (27.08%) groups and exceeding the positive control, PEG, by 1.35 times. γ-PGA enhanced intestinal peristalsis and reduced the expression of inflammatory markers (IL-1β, IL-6, caspase-1, TLR2) and water-electrolyte transport genes (AQP3, AQP4, ENaC-β), while improving the expression of tight junction proteins (Claudin-1, Occludin, ZO-1) damaged by loperamide. Histopathological analyses confirmed γ-PGA’s capacity to repair intestinal damage. Additionally, Western Blot analysis indicated reduced AQP3/4 levels in the colon, and molecular docking showed good binding affinity between γ-PGA and AQPs. γ-PGA also positively altered gut microbiota composition. Overall, γ-PGA shows promise in treating STC by modulating aquaporins and gut microbiota.
Similar content being viewed by others
Introduction
Constipation is a prevalent digestive disorder encountered in clinical practice1. Changes in lifestyle and dietary patterns have led to an increase in the incidence of constipation annually. The global incidence rate of constipation is approximately 15%, with 8.75% in the Asia-Pacific region and 27% in the Western world2,3. Constipation can be categorized into two main types: organic constipation and functional constipation4. Slow transit constipation (STC) is a common form of functional constipation, characterized by reduced colonic transport capacity, prolonged retention of intestinal contents, dry and hard stools, infrequent bowel movements, and difficulty in defecation5. Various factors contribute to constipation, including inadequate intake of dietary fiber, insufficient water consumption, and the misuse of laxatives6. STC may affect life quality and mental health with symptoms such as anxiety, depression and sleep disturbances7. Prolonged constipation may lead to gut microbiota imbalance, indigestion, and bloating. Furthermore, constipation is associated with various complications, including hemorrhoids, intestinal obstruction, and intestinal inflammation8. Currently, constipation management often involves long-term use of laxatives or enemas. Available treatments include volumetric, osmotic, irritant, lubricating, and saline laxatives9. Polyethylene glycol 4000 (PEG) is a commonly used osmotic laxative that can increase the water in the large intestine through water absorption and promote the elimination of stools, which can effectively improve the frequency and characteristics of bowel movements in patients with chronic constipation10. However, prolonged or improper use may result in side effects, including diarrhea, bloating, flatulence, nausea, and abdominal pain11. Additionally, PEG has been shown to negatively impact the gut microbiota by reducing fecal bacterial mass and decreasing short-chain fatty acid (SCFA) levels12,13. Consequently, it is essential to develop safer and more effective treatments for constipation that do not worsen inflammation or gut dysbiosis.
Poly-γ-glutamic acid (γ-PGA) is a polymer of glutamic acid formed by the dehydration condensation of the α-amino group of D-glutamic acid and L-glutamic acid with the γ-carboxylic group of neighboring glutamic acids. γ-PGA is an anionic polymer typically composed of approximately 500 to 5,000 glutamate monomers, with molecular weights ranging from 10 to 1,000 kDa14. Various bacteria, archaea, and eukaryotes can produce γ-PGA, with Bacillus being the primary microorganism responsible for its production15. As one of the natural polyamino acids, γ-PGA has a structure similar to natural peptides and has found extensive applications in biomedicine, food, cosmetics, agriculture, and other fields16,17. It is important to note that the biological functions of γ-PGA are influenced by variations in molecular weight and stereochemical composition, which in turn affect its biological activity, solubility, viscosity, and other properties, leading to a wide range of practical applications18. For instance, low molecular weight γ-PGA has shown promise in the agricultural and pharmaceutical fields, serving as antiviral biomolecules (5 kDa)19, probiotics protectants (257 kDa)20, and drug carriers (10–50 kDa)21. On the other hand, high molecular weight γ-PGA can be used as a flocculant for heavy metal removal (5800–6200 kDa)22and as a scaffold in tissue engineering (2000 kDa)23. Specifically, γ-PGA features a high density of hydrophilic carboxyl groups, which form strong hydrogen bonds and confer superior water retention properties24. Although γ-PGA has widespread applications across various fields, its potential side effects and risks should be carefully considered. γ-PGA is generally regarded as safe, but it may have an impact on the gut microbiota25, particularly at high doses. Prolonged or excessive use may disrupt the balance of the gut microbiota, and affect gut health26. Therefore, detailed research and evaluation are required when developing γ-PGA-based therapeutic approaches.
Aquaporins (AQPs) are a class of cell membrane channel proteins that selectively transport water molecules. Studies have shown that the expression of AQPs is significantly elevated in the colonic tissues of constipated patients27,28, leading to excessive water absorption and reduced secretion of intestinal fluids. This results in dry and hard feces that are difficult to excrete. Li et al.14 transferred the gene for microbial synthesis of γ-PGA into cucumbers, which led to a 6–14% increase in water content and an 11–12% reduction in water loss compared to the control. The transgenic cucumbers exhibited down-regulation of AQP3 (Aquaporin 3), which retained water in the skin for up to 4 h and significantly improved the skin’s moisturizing properties. Furthermore, the gut microbiota interacts with the host to maintain intestinal environment stability. Studies have shown that constipation is closely associated with gut microbiota imbalance, characterized by a reduction in the abundance of beneficial bacteria such as Bifidobacteria and Lactobacilli, and an increase in the abundance of harmful bacteria such as Bacteroides and Proteus29. These microorganisms play a crucial role in host health, including gastrointestinal function, metabolism, and immune system regulation30. As a result, gut dysbiosis is frequently linked to various gastrointestinal diseases, including inflammatory bowel disease, irritable bowel syndrome, and constipation8. Drug sensitivity tests have demonstrated that γ-PGA exhibits strong antibacterial activity against Staphylococcus aureus and a moderate antibacterial effect against Escherichia coli31. These findings suggest that γ-PGA possesses beneficial biological moisturizing properties in vivo and can improve intestinal microbiota, highlighting its potential value in the treatment of constipation. However, current reports on the use of γ-PGA for treating constipation are lacking.
In this study, loperamide was used to induce slow-transmission constipated mice to investigate the effects and mechanisms of γ-PGA on the abnormal expression of AQPs, dysregulation of intestinal microbial communities and improvement of constipation-related physicochemical indexes in STC mice, so as to provide a new idea and a new method for the treatment of constipation.
Methods
Reagents
Poly-γ-glutamic acid (10kDd) was purchased from Nanjing Xuankai Biotech. Co., LTD. (Nanjing, China). Loperamide hydrochloride was purchased from Shanghai Yuanye Biotech. Co., LTD. (Shanghai, China). Polyethylene Glycol 4000 was purchased from Beaufort Pharma Co., LTD. (Tianjin, China). Other chemicals and reagents used were analytical grade.
Animal experiments
BALB/c male mice aged 6–8 weeks (n = 36,20 ± 2 g) were purchased from Beijing Vitonglihua Lab. Animal Tech. Co., LTD. (Beijing, China, Production License No.: SCXK(Beijing)2021-0006). Mice were raised in IVC cages in an environment strictly controlled by room temperature (23 ± 2) ℃, relative humidity of 45-55%, light and dark exchange for 12 h. During the experiment, mice ate and drank freely32.
After one week of acclimatization culture, 6 mice were randomly selected as normal control group (CK) and gavaged with physiological saline solution, while the remaining 30 mice were gavaged with an equal volume of loperamide hydrochloride suspension once a day. On day 12th, all mice were fasted for 16 h and then given 0.25 ml of activated charcoal solution and the time of the first appearance of black stool was recorded. When the first black stool time of constipated mice was significantly higher than that of normal mice, it indicated successful modeling of constipated mice. After successful modeling, the mice were randomly divided into five groups, i.e., constipation model group (LOP, 10 mg/kg/d, ), polyethylene glycol group (PEG, 3 g/kg/d), γ-PGA low dose group (γ-PGAL, 2.5 g/kg/d), γ-PGA medium dose group (γ-PGAM, 5 g/kg/d), γ-PGA high dose group (γ-PGAH, 10 g/kg/d). On the 13th-19th day, except for the CK group mice, which were gavaged with physiological saline, the other groups of mice were first gavaged with loperamide hydrochloride, and then the therapeutic drugs were separately gavaged one hour later. Once a day.
The number of feces was recorded daily during the experimental period within 8 h of administration and fresh feces were collected in separate sterile polyethylene tubes on day 18th, counted, weighed and dried thoroughly. Fecal moisture content (%) was calculated by= [Fecal wet weight (mg) - Fecal dry weight (mg)] / Fecal wet weight x 100. On day 19th, all mice were fasted for 16 h and then gavaged with activated charcoal solution. Three mice in each group were observed and the time of the first black stool was recorded, while the gastrointestinal transit rate was measured in the remaining three mice. Gastrointestinal transit rate (%) = (distance activated charcoal pushes through small intestine/total length of small intestine) x 100.
After the above treatments, the mice were euthanized by cervical dislocation, and the gastrointestinal tissues and intestinal contents were collected, all the samples were stored at -80 °C for further analysis. Animal experiments in this study were approved by the Ethics Committee of the Laboratory Animal Center of Shandong University (Jinan, China), and strictly adhered to the Regulations on the Management of Laboratory Animals issued by the Ministry of Science and Technology of the People’s Republic of China. All animal studies adhered to the ARRIVE 2.0 requirements, which included study design, animal numbers, randomization, and statistical methods.
Histopathological analysis
Colon tissue fixed with 4% paraformaldehyde was embedded in paraffin wax, cut into 5 mm continuous sections, and stained with hematoxylin and eosin (HE) according to the standard procedure. The sections were histopathologically observed under a light microscope (Eclipse Ci POL, Nikon, Tokyo, Japan).
Real time quantitative PCR of mRNA expression of colon tissue related genes
Four samples were randomly selected from each group to detect mRNA expression of related genes in small intestine. Total RNA was extracted from small intestine by RNA extraction Kit (Takara, Japan), and cDNA was synthesized using PrimeScript™ RT reagent Kit with gDNA Eraser Kit (Takara, Japan). SYBR ® Premix Ex Taq II (Takara, Japan) was used to detect the mRNA expression levels of AQP3, AQP4, ENaC - β, SERT, Claudin-1, Occludin, ZO-1, IL-1 β, IL-6, caspase-1, and TLR2 genes by a real-time PCR quantitative analyzer (QuantStudio 3 Real Time RCR Systems, Thermo Fisher, USA). β-actin was used as a reference, and the final expression of RT-qPCR products was calculated by 2−ΔΔCt method.
Colon tissue protein extraction and western blot analysis
50 mg of mouse colon tissue was taken and placed in a grinding tube with PIPA lysate and grinding beads and the tissue was ground using a grinder. Centrifuged at 4℃,12,000 g for 10 min and the supernatant was collected as total protein solution. The total protein extracted from colon tissue was quantified by BCA protein assay kit (Beijing Solebao Biotech. Co., LTD., Beijing, China), isolated by SDS-PAGE electrophoresis, and transferred to PVDF membrane. The membranes were closed at room temperature for 1 h using 5% skimmed milk, and then incubated with primary antibodies AQP3 (1:500) (Abimat PharmaTech Co., Ltd., Shanghai, China), and AQP4 (1:500) (Wuhan Fearn Biotech. Co., Ltd., Wuhan, China) at 4 °C overnight. Then the secondary antibody was incubated at room temperature for 1 h. The PVDF membrane was stained with ECL chemiluminescent solution and the bands were displayed by a gel imaging analysis system (JY04S-3 C, Beijing Junyi Oriental Electrophoresis Equipment Co., Ltd, Beijing, China). Protein expression levels were subsequently quantified using ImageQuant™ TL software.
Molecular docking simulations to analyze the interaction of γ-PGA with AQPs
ChemDraw22.0 software was used to make gamma-PGA structure diagram, and 3D structures of AQP3 and AQP4 proteins were obtained through PDB database (http://www.rcsb. org). AutoDock Vina 1.5.6 software was used for molecular docking analysis, and PyMOL 2.4 software was used to visualize the docking analysis results.
16 S rRNA sequencing to detect changes of gut microbes
Four groups of samples were randomly selected from each group, with 3–5 mouse feces in each group, preserved on dry ice. V3-V4 regions of bacterial 16 S ribosomal RNA genes were selected for amplification, Illumina (Novaseq 6000, Shanghai, China) platform was used for gene sequencing and data analysis.
Statistical analysis
GraphPad Prism version 9.0 (La Jolla, CA, USA) was used for mapping analysis. All data are expressed as mean ± standard deviation (SD). A single factor (PROC ANOVA) statistical method was used for analysis, and a P value < 0.05 was considered significant.
Results
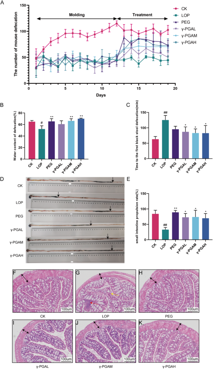
γ - PGA treatment improved defecation-related parameters and intestinal tissue damage in loperamide-induced constipated mice
To determine the effect of γ-PGA on constipation, mice were pretreated with loperamide for 12 days to establish the model, followed by γ-PGA gavage for 1 week. The results showed that three different doses of γ-PGA groups dramatically increased fecal pellets compared to LOP group, among which γ-PGAM and γ-PGAH gavage effectively alleviated the symptom of decreased time of fecal discharge in constipated mice(data now shown). The overall effect was as follow: PEG > γ-PGAH > γ-PGAM > γ-PGAL(Fig. 1A), In addition, the fecal water content was distinctly increased after one week of γ-PGA treatment (Fig. 1B). Specifically, fecal water content in PEG group was significantly enhanced by 25.42%, while γ-PGAL, γ-PGAM and γ-PGAH group were elevated by 16.16%, 27.08% and 34.23%, respectively. Besides, compared with CK, the first black stool time and gastrointestinal transport rate of mice in LOP group were significantly prolonged (P < 0.01), while γ-PGA treatment remarkably shortened the first black stool time and increased the intestinal propulsion rate (P < 0.01)(Fig. 1C-E). These data preliminarily suggested that γ-PGA effectively promoted fecal output properties and enhanced gastrointestinal peristalsis function in LOP-induced constipated mice.
To further investigate the alleviating effect of γ-PGA on constipated mice, histological staining was used to observe changes in intestinal morphology and the intestinal barrier. As shown in Fig. 1F-K, the intestinal structure in the CK group was normal, with long, neat, and tightly arranged mucosal villi. The epithelial cells exhibited no significant degeneration or shedding. In contrast, the intestinal tissue structure in the LOP group displayed abnormalities. Compared to the CK group, the LOP group showed a significant reduction in muscle layer thickness, erosion and shedding of epithelial cells (indicated by the yellow arrow), and infiltration of inflammatory cells (indicated by the red arrow). Following γ-PGA treatment, the intestinal structure appeared nearly normal, and the integrity of the intestinal wall and villi was restored.
The effects of γ-PGA on physiological parameters and intestinal tissue injury in constipated mice. (A) Number of bowel movements in mice within 8 h per day(n = 6). (B) Stool moisture content (n = 3). (C) The first black stool time (n = 3). (D) Propulsion distance of activated carbon powder in the small intestine. (E) Intestinal transit rate(n = 3). (F-K) Colonic H&E staining. Data were expressed as mean ± SD. #P < 0.05, ##P < 0.01 vs. CK group, *P < 0.05, **P < 0.01 vs. LOP group.
γ-PGA treatment affected expressions of specific genes associated to colonic function in constipated mice
To further explore the effects of γ-PGA on colonic water-electrolyte metabolism, intestinal motility, intestinal mucosal barrier and intestinal inflammation in constipated mice, we performed RT-qPCR. As shown in Fig. 2A-D, the over-expressed transcriptional levels of AQP3/4(transporting water from lumen side to vascular side in the intestine)27, ENaC-β (overexpression would lead to mucosal dehydration) and SERT(overexpression would inhibit intestinal propulsive action)33 were observed in constipated mice compared to CK group (P < 0.01 ), all of which were decreased by γ-PGA treatment (P < 0.05). Meanwhile, γ-PGA increased the expression of intestinal barrier-related genes in constipated mice at the mRNA level. As shown in Fig. 2E-G, the mRNA expression of Claudin-1, Occludin, and ZO-1 in the colon of LOP group showed a decreasing trend compared with those in CK group (p > 0.05). γ -PGAM treatment enhanced the expression of Claudin-1, Occludin, and ZO-1 genes at the mRNA levels compared with the LOP group, albeit there was an upward trend observed in γ-PGAL and γ-PGAH groups(p < 0.05 or < 0.01).
Contrary to changes of intestinal barrier-related genes, γ-PGA significantly reduced the expression of pro-inflammatory factors in the intestines of constipated mice (Fig. 2H-K). Compared with the LOP group, the mRNA expression levels Caspase-1, IL-1β, IL-6, and TLR2 decreased in all treatment groups, among which the expression of IL-1β and TLR2 were dramatically downregulated in the γ-PGAM and γ-PGAH groups (p < 0.05). γ-PGAL significantly downregulated the mRNA expression levels of IL-1β and Caspase-1, respectively (p < 0.05).
Effects of γ-PGA on intestinal water-electrolytic metabolism, barrier function and inflammation-related gene expression in constipated mice. (A-D) Transcriptional expression of genes related to water and Na+ absorption, and intestinal function. (E-G) Expression of genes associated with intestinal barrier function. (H-K) Transcriptional expression of pro-inflammatory cytokines in the colon. Data were expressed as mean ± SD (n = 3). #P < 0.05, ##P < 0.01, ###P < 0.001, ####P < 0.0001 vs. CK group; *P < 0.05, **P < 0.01, ***P < 0.001, ****P < 0.0001 vs. LOP group.
Effects of γ-PGA on Aquaporins in colon tissue of constipated mice
Aquaporins play an important role in gastrointestinal water transport28. To further verify the expression of aquaporins in colon tissues of constipated mice, Western blot was conducted to analyze the expression levels of AQP3 and AQP4 proteins. As shown in Fig. 3A, AQP3 (MW32Kda) expression in the colon of CK group mice was weak. Compared with CK group, the expression level of AQP3 in LOP group was significantly increased (p < 0.01), while γ-PGA treatment reduced the expression of AQP3 and restored it to the normal level. Consistent with the changes of AQP3, γ-PGA treatment also significantly down-regulated the expression of AQP4 protein (MW46Kda) in colon tissues (p < 0.01).
Expression of water channel proteins in colon tissue. (A) Western-Blot of water channel proteins AQP3 and AQP4. (B) Western-Blot quantitative analysis. Data were expressed as mean ± SD (n = 3). ##P < 0.01 vs. CK group, **P < 0.01, ***P < 0.001, ****P < 0.0001 vs. LOP group.
Molecular docking simulations to analyze the interaction of γ-PGA with AQPs
Molecular docking simulations were performed to analyze the interaction between γ-PGA and aquaporins (AQPs). As shown in Fig. 4C, the active pocket of AQP3 is channel-shaped, and γ-PGA fits into the hydrophobic cavity of AQP3. Hydrophobic interactions play a crucial role in stabilizing the complex structure. Figure 4D illustrates that γ-PGA is surrounded by amino acid residues of AQP3 and forms hydrogen bonds with ARG-218, GLY-145, ALA-148, GLY-207, SER-152, and TYR-150. These hydrogen bonds enhance the non-covalent interactions between γ-PGA and AQP3, thereby stabilizing the binding. Similarly, γ-PGA binds to the active pocket of AQP4 and forms hydrogen bonds with surrounding amino acid residues (Fig. 4E-F). As shown in Table 1, the binding energies of γ-PGA with AQP3 and AQP4 are − 6.4 kcal/mol and − 6.8 kcal/mol, respectively, indicating that γ-PGA exhibits strong binding affinity with both AQP3 and AQP4.
Molecular docking of AQP3, AQP4 and γ-PGA. (A-B) Schematic 2D and 3D structures of r-PGA. (C-D) Schematic representation of the structure and binding site of the AQP3-r-PGA complex. (E-F) Schematic representation of the structure and binding site of the AQP4-r-PGA complex.
Effects of γ-PGA on the diversity and composition of intestinal microbiota in constipated mice
Alpha and Beta diversity of mouse intestinal microbiota
Alpha diversity, which is evaluated by Shannon index can be used to evaluate species richness and evenness in intestinal microbiota. As shown in Fig. 5A, compared with CK group, there was no significant difference in the reduction of Shannon index of mice in LOP group, and the Alpha diversity of intestinal flora in constipated mice decreased. This may be caused by constipation-induced inflammation that destroys the intestinal barrier, weakening the inhibition of the growth of pathogenic bacteria and decreasing the number of beneficial intestinal bacteria. At the same time, constipation slows down the intestinal peristalsis rate, resulting in continuous fermentation of metabolites and producing substances that are detrimental to the homeostasis of the intestinal flora. Compared with LOP group, Shannon index of γ-PGAL group was significantly increased, while that of γ-PGAH group was decreased, but there was no statistical difference (p > 0.05). The Chao1 index primarily reflects species richness, while the Simpson index measures the evenness of species within a community. As shown in Fig. 5B, the Chao1 index decreased in the STC mice after γ-PGA intervention and was lower than that of the LOP group. However, the Simpson index (Fig. 5C) increased in the γ-PGAL and γ-PGAM groups, surpassing that of the LOP group. We speculate that this may be due to the suppression of unhealthy or harmful species by gamma PGA treatment, reducing the number of species in the community, while other species exhibited greater uniformity and a more balanced distribution of species abundance in the community. The above results indicated that the improvement of gut microbiota balance prevents the overgrowth of certain pathogenic microorganisms, thereby achieving community stability and health. This was further confirmed by our analysis at the phylum and family levels (Fig. 6).
Beta diversity assesses the similarity of species diversity among different samples. Non-metric multidimensional scaling (NMDS) analysis was conducted based on Bray-Curtis distance. As shown in Fig. 5D, each dot represents a sample, with dots of the same color indicating samples from the same subgroup; the distance between dots reflects sample similarity. The greater distance between the CK and LOP groups suggests a significant difference in the intestinal flora composition between healthy and constipated mice. In addition, the PERMANOVA analysis results indicate that there are significant differences in community composition between the different groups (p = 0.001).In the treatment groups, the distribution points of the PEG, γ-PGAL, and γ-PGAM groups were closer to those of the CK group, indicating that the intestinal microbiota in these groups was more similar to the healthy control. Among these, γ-PGAL showed the most notable improvement in restoring the intestinal microbiota to a composition closer to that of the healthy control.
Alpha and Beta diversity of mouse intestinal flora. (A) Alpha diversity analysis based on Shannon index. (B) Alpha diversity analysis based on Chao 1 index. (C) Alpha diversity analysis based on Simpson index. (D) Beta diversity analysis based on non-metric multidimensional scaling (NMDS).
Analysis of intestinal flora composition in mice
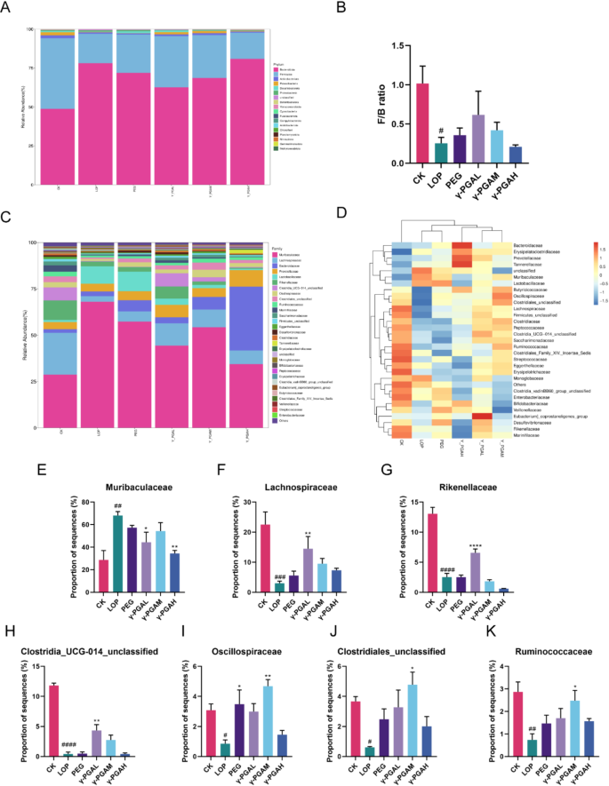
The dominant species and relative abundances at the phylum and genus levels in the samples were identified through statistical analysis to assess the impact of γ-PGA on intestinal flora structure in constipated mice. As shown in Fig. 6A, a total of 18 phyla were detected in the mouse intestinal microbiome, with Bacteroidota, Firmicutes, Actinobacteriota, and Proteobacteria being the most prevalent. Among these, Bacteroidota and Firmicutes were the most abundant, together comprising approximately 95% of the total phyla. The relative abundance of these two phyla was notably high. Analysis of species composition at the phylum level revealed differences in dominant phyla among the groups. In the CK group, Firmicutes constituted about 50% of the phyla, and its proportion was inversely correlated with constipation severity. Compared to the CK group, the LOP group exhibited a significantly lower Firmicutes to Bacteroidota (F/B) ratio (P < 0.05) (Fig. 6B). Specifically, the relative abundance of Bacteroidota increased by 29.37%, while that of Firmicutes decreased by 26.48%. In comparison with the LOP group, the F/B ratios in the PEG, γ-PGAL, and γ-PGAM groups increased, with the relative abundance of Bacteroidota decreasing by 6.24%, 15.51%, and 9.54%, respectively, and Firmicutes increasing by 5.73%, 13.99%, and 8.71%, respectively. Conversely, the relative abundance of Bacteroidota in the γ-PGA-treated groups increased by 2.75%, while Firmicutes decreased by 1.96%. These results indicate that γ-PGA treatment increased the relative abundance of Firmicutes and decreased that of Bacteroidota, thereby significantly improving the intestinal flora structure.
Changes in gut microbial diversity at the family level. Figure 6C illustrates the changes in gut microbial diversity at the family level. The top ten bacterial families in terms of relative abundance were Muribaculaceae, Bacteroidaceae, Prevotellaceae, Rikenellaceae, Lachnospiraceae, Lactobacillaceae, Clostridia_UCG-014_unclassified, Oscillospiraceae, Clostridiales_unclassified, and Ruminococcaceae. As depicted in Fig. 6D-K, comparative analyses of microbial abundance differences using heatmaps and one-way ANOVA revealed that, compared to the CK group, the abundance of Muribaculaceae in the LOP group significantly increased by 39.32% (p < 0.01), while the relative abundances of beneficial bacteria such as Lachnospiraceae, Rikenellaceae, Clostridia_UCG-014_unclassified, Oscillospiraceae, Clostridiales_unclassified, and Ruminococcaceae significantly decreased (p < 0.05). In comparison with the LOP group, γ-PGA treatment significantly decreased the relative abundance of Muribaculaceae (p < 0.05). Additionally, the relative abundances of Lachnospiraceae, Rikenellaceae, and Clostridia_UCG-014_unclassified were significantly increased in the γ-PGAL group (p < 0.01). The γ-PGAM group showed a significant upregulation in the relative abundances of Oscillospiraceae, Clostridiales_unclassified, and Ruminococcaceae (p < 0.01). In summary, γ-PGA effectively restored the intestinal flora structure and increased the relative abundance of beneficial bacterial families in constipated mice, with γ-PGAL and γ-PGAM groups outperforming the γ-PGAH group in remodeling the intestinal flora. However, after high-dose γ-PGA treatment, the intestinal flora did not fully revert to a healthy state, although the relative abundance of Bacteroidota increased. This may be attributed to the high drug concentration increasing intestinal permeability, leading to pathogen infection and proliferation of harmful bacteria, which impedes the recovery of the intestinal flora structure.
Effect of γ-PGA on intestinal flora of constipated mice. (A) Intestinal flora changes at phyla level (B) The ratio of phylum horizontal Firmicutes to Bacteroidetes. (C) Changes of intestinal flora at family level. (D) Heat map analysis of intestinal flora at genus level. (E-K) Relative abundance of different intestinal flora at family level.
Discussion
STC is a common clinical gastrointestinal disease with a complex pathogenesis. Currently, the more widely recognized pathogenic mechanisms include nervous system dysfunction, smooth muscle abnormalities, gastrointestinal peptide hormone imbalances, mesenchymal cell dysfunction, and psycho-psychological factors34,35. Intestinal motility disorders and disturbances in water and fluid metabolism result in slow transit of intestinal contents, increased water absorption, reduced frequency of bowel movements, and dry stools36,37. In recent years, the global incidence of chronic constipation has been increasing. Despite a variety of treatment options, poor efficacy and adverse reactions remain widespread. Current treatments for STC include laxatives, gastrointestinal motility agents, probiotics, prebiotics, and proprietary Chinese medicines38,39. To achieve short-term relief, some patients with mild to moderate STC may misuse laxatives irregularly, leading to recurrent constipation and exacerbation of the condition, eventually resulting in intractable constipation40. It is therefore crucial to explore safer and more effective treatments for STC.
γ-PGA is extensively utilized in agriculture, food, cosmetics, and pharmaceuticals due to its notable properties, including biodegradability, non-toxicity, and safety16. In the pharmaceutical field, γ-PGA serves as an effective anticancer drug delivery system for controlled-release applications, enhancing drug efficacy41,42. The γ-PGA-CA-Pt(IV) nanocomplex, composed of γ-PGA and cisplatin, significantly improved the survival rate of hormone-treated mice and inhibited tumor growth, demonstrating a superior safety profile43. Additionally, γ-PGA exhibits considerable antibacterial activity and histocompatibility, making it suitable as an adhesive for surgical sutures, anti-infection applications, and promoting wound healing44. A hydrogel consisting of γ-PGA and curcumin-loaded magnesium polyphenols has been shown to accelerate burn wound healing45. Moreover, γ-PGA can function as an antigenic adjuvant in novel vaccines, enhancing antigenic immunogenicity. The use of self-assembled γ-PGA nanoparticles as delivery vehicles for tumor-associated antigens resulted in the eradication of 4T1 and CT26 tumors, approximately 500 mm³ in size, without recurrence in a mouse model, by boosting the initiation and memory of tumor-specific CD8 T cells46. These studies suggest that γ-PGA, as a biodegradable, non-toxic, and safe biomolecule, holds significant potential and value in the medical field. However, there is currently no research on the biological effects and mechanisms of γ-PGA in the context of constipation.
Loperamide is a commonly used drug in clinical practice for the treatment of diarrhea47. As an opioid receptor agonist, it inhibits smooth muscle contraction and reduces intestinal peristalsis by binding to opioid receptors in the intestine48. This results in slower intestinal movement, increasing the passage time of food through the gastrointestinal tract and prolonging stool excretion time. Additionally, loperamide inhibits the secretion of intestinal fluids and promotes the absorption of water and electrolytes, thereby decreasing fecal water content and making defecation difficult49,50. Other drugs, such as atropine or morphine, can also induce constipation. However, their side effects are more pronounced, particularly on the central nervous system, urinary system, or cardiovascular system51,52. Loperamide, commonly used in clinical anti-diarrheal treatment, primarily acts on the gastrointestinal tract and has limited ability to cross the blood-brain barrier, resulting in minimal effects on the central nervous system and fewer side effects53. Moreover, the effects of loperamide are reversible, and as the drug is metabolized and cleared, gut function gradually restores. Due to its high safety profile, minimal side effects, and ease of use, loperamide is frequently employed as a tool for inducing constipation. However, prolonged use or high doses of loperamide may lead to gastrointestinal dysfunction and disrupt the balance of the gut microbiota, potentially triggering low-grade inflammatory responses54. These subtle inflammatory changes may be misinterpreted as a direct consequence of constipation rather than a side effect of the drug itself. Therefore, in experimental design, it is recommended to use low doses of loperamide or incorporate monitoring of gut microinflammation and microbiota alterations to ensure the ability to distinguish and differentiate between the effects of loperamide and the changes induced by constipation. In this study, after 12 days of loperamide administration, the mice exhibited reduced activity, a decreased number of fecal particles, dry feces, and small particle size, indicating the successful establishment of a constipation mouse model. Using this STC model, the biological effects and mechanisms of different doses of γ-PGA on constipated mice were investigated.
Intestinal propulsion rate, fecal water content, and the time to the first black stool are critical indicators for diagnosing constipation. Loperamide hydrochloride impedes gastrointestinal peristalsis, leading to prolonged retention of contents within the gastrointestinal tract. This retention exacerbates the absorption of water from the contents, ultimately resulting in constipation. The results indicated that the small intestine propulsion rate and fecal water content in the LOP group were significantly lower compared to the CK group, while the time to the first black stool was significantly prolonged (P < 0.05) (Fig. 1A-D). γ-PGA intervention improved fecal characteristics, increased fecal wet weight, and enhanced gastrointestinal peristaltic rate, with the alleviating effect of γ-PGAH on constipation being second only to PEG.
The integrity of small intestine villi is a critical factor in assessing the severity of constipation. Damage to the small intestine villi can also impair intestinal peristaltic function to varying extents55. HE staining revealed abnormal intestinal tissue structure in the LOP group, including reduced villi in some areas of the mucosal layer, erosion and shedding of epithelial cells, and increased proliferation of inflammatory cells and fibrous tissues (Fig. 1F-K). Following γ-PGA treatment, the histological structure of the small intestine was largely restored to normal, with no significant inflammatory cell infiltration observed.
The maintenance of intestinal homeostasis mainly depends on the intestinal barrier function. The normal intestinal mucosal barrier is mainly composed of four parts: mechanical barrier, chemical barrier, immune barrier and biological barrier56. The Claudin family, Occludin family, and ZO family are the major proteins that make up intercellular tight junctions. When the mechanical barrier is dysfunctional, bacteria and toxic products enter the immune barrier and induce the production of inflammatory factors57. Our study found that the mRNA expression levels of Claudin, Occludin and ZO-1 in the colon of constipated animals were down-regulated, and their expression levels were up-regulated after γ-PGA treatment (Fig. 2E-G). In addition, γ-PGA can also down-regulate the expression of inflammatory cytokines Caspase-1, IL-1β, IL-6, and TLR2 (Fig. 2H-K). It can be seen that γ-PGA can restore the intestinal barrier function in constipated mice, which in turn inhibits the invasion of harmful bacteria and other substances into the immune barrier, reduces the expression of pro-inflammatory factors, repairs the damaged barrier, and maintains intestinal homeostasis.
Aquaporins (AQPs) are integral membrane proteins located on the cell membrane that form “pores” to regulate the entry and exit of water molecules, often referred to as the “water pump” of the cell58. AQPs play a crucial role in human water metabolism. Thirteen subtypes (AQP0 to AQP12) have been identified to date, with AQP1, AQP3, AQP4, AQP8, and AQP11 being widely distributed in the colon59. AQPs not only mediate the transmembrane transport of water molecules in colonic epithelial cells but also secrete mucus to protect and lubricate the intestine60. Abnormal expression of aquaporins is believed to result in excessive water absorption and reduced intestinal mucus secretion, leading to constipation. AQP3 and AQP4 are predominantly localized to the outer basement membrane of gastrointestinal epithelial cells61. In the colon, AQP3 facilitates water absorption by colonic cells and enhances their transport of urea and glycerol62. AQP4 is essential for maintaining the integrity of the gastric mucosa, participates in the permeation and transport of water in the colon, and contributes to colonic mucus secretion63. This study observed a significant increase in the expression of AQP3 and AQP4 in the colon of constipated mice. The expression levels of AQP3 and AQP4 were downregulated following γ-PGA intervention at various doses, suggesting that γ-PGA alleviates abnormal AQP expression, thus inhibiting excessive water absorption by the colon, regulating intestinal fluid secretion, and increasing fecal water content to alleviate constipation (Fig. 3). Furthermore, molecular docking simulations revealed that γ-PGA binds to the active sites of AQP3 and AQP4, interacting with surrounding amino acid residues to inhibit their activity (Fig. 4).
The intestinal flora of patients with STC is characterized by reduced diversity, a lower abundance of beneficial bacteria, and a higher abundance of harmful bacteria compared to healthy individuals64. In this study, we observed that γ-PGA could partially restore the stability of the intestinal flora, with the diversity and structure of the flora in the γ-PGAL group resembling those in healthy mice, which is favorable for the recovery of intestinal flora (Fig. 5). The abundance of Bacteroidota and Firmicutes in LOP mice changed following γ-PGA intervention. The ratio of Bacteroidota to Firmicutes reflects the state of metabolic diseases, such as STC. Mice in the LOP group exhibited a significantly lower F/B ratio compared to healthy mice (p < 0.05) (Fig. 6). However, γ-PGAL reversed this trend, restoring the intestinal flora towards normal and promoting the growth of beneficial bacteria. Muribaculaceae, a bacterial family within Bacteroidales and a pathogen from the S24-7 family65, dominates the intestinal microbiota of mice66. Although its function is not well-studied, our findings indicate that the abundance of Muribaculaceae increased significantly (p < 0.01) after STC modeling, becoming the predominant flora in the intestines of constipated mice. This abundance was significantly reduced (p < 0.05) following treatment with γ-PGAL. Similarly, Gao et al. found that citronella water extract improved loperamide-induced constipation in mice by decreasing the abundance of Muribaculaceae56. In addition, intestinal flora produces some metabolites during their growth and metabolism, such as SCFAs and indole and their derivatives. SCFAs plays an important role in maintaining epithelial barrier function and regulating host immune function67. Li et al. found that SCFAs was negatively correlated with the abundance of harmful bacteria Muribaculaceae68. Indole and its derivatives are the main metabolites of tryptophan microbial metabolism, which can activate the immune system by binding to aromatic receptor (AhR), enhance intestinal epithelial barrier function, and maintain intestinal homeostasis. Liu et al. found that Muribaculaceae could trigger inflammatory responses in humans by reducing the production of indole and its derivatives69. In this study, the changes of Muribaculaceae were consistent with the above inflammatory factors and intestinal mucosal barrier changes. Therefore, we speculated that Muribaculaceae can cause intestinal inflammation and disrupt intestinal barrier function in mice. However, studies have shown that Muribaculaceae can be used as a beneficial bacterium to improve the intestinal status of patients with obesity70, colon cancer71, diabetes72 and other diseases, which is different from our research results in constipation case.
In addition, we speculated that some high-abundance flora may play an important role in the process of γ-PGA alleviating STC. For example, Rikenellaceae and Lachnospiraceae, Clostridia_UCG-014_unclassified, Oscillospiraceae, Clostridiales_unclassified and Ruminococcaceae (Fig. 6C) were significantly down-regulated in the gut of LOP mice (P < 0.05). After γ-PGA treatment, the change was reversed obviously. Many of these genera are associated with the production of SCFAs, such as Lachnospiraceae, Oscillospiraceae, Clostridia_UCG-014_unclassified and Clostridiales_unclassified in the phylum Thick-walled Bacteria, which hydrolyze starch and other sugars to secrete SCFAs73, optimize the intestinal environment and maintain intestinal health. Additionally, Ruminococcaceae is involved in the conversion of primary bile acids to secondary bile acids, thereby promoting lipid digestion and absorption. Its abundance has been significantly reduced in patients with enteritis and liver diseases74,75. Rikenellaceae showed a negative correlation with 10 metabolites, including the harmful 5-hydroxyindole-3-acetic acid, 17-hydroxylinolenic acid, and 12,13-dHOME, while it was positively correlated with most antioxidant and antitumor metabolites76,77. The above results indicated that γ-PGA improved the disordered state of intestinal flora and restored intestinal health in loperamide-induced constipated mice by inhibiting the growth of harmful bacteria and up-regulating the abundance of beneficial bacteria.
Conclusion
Our study indicated that γ-PGA increased the fecal water content in constipated mice, promoted intestinal motility, and enhanced small intestinal transit. In terms of constipation treatment efficacy, the effects of γ-PGAL, γ-PGAM, and γ-PGAH increased progressively, with γ-PGAH exhibiting the best therapeutic effect, reaching approximately 90% of the constipation relief observed with the positive control polyethylene glycol 4000. Although the PEG group demonstrated the most significant short-term efficacy, γ-PGA may offer long-term benefits through modulation of the microbiota, such as reducing side effects or preventing constipation recurrence. Additionally, our results indicated that γ-PGA improved intestinal mucosal barrier function, down-regulated the expression of inflammatory factors, and restored the aberrant expression of water channel proteins in mouse colon tissues. Furthermore, γ-PGA remodeled the intestinal flora by increasing the abundance of beneficial bacteria (e.g., Rikenellaceae, Lachnospiraceae) and decreasing the abundance of harmful bacteria (e.g., Muribaculaceae). Future research will focus on exploring the feasibility and mechanisms of γ-PGA in treating constipation, including its interactions with water channel proteins, specific intestinal microorganisms, and its impact on intestinal metabolomics.
Data availability
The 16 S rRNA sequencing data generated in this study are deposited in the NCBI Sequence Read Archive under accession number PRJNA1227729. All other data are included in the paper or supplementary materials, and the original data are available from the corresponding author upon reasonable request.
References
Camilleri, M. et al. Chronic constipation. Nat. Rev. Dis. Primers. 3, 17095. https://doi.org/10.1038/nrdp.2017.95 (2017).
Bharucha, A. E. & Lacy, B. E. Mechanisms, evaluation, and management of chronic constipation. Gastroenterology 158, 1232–1249e1233. https://doi.org/10.1053/j.gastro.2019.12.034 (2020).
Jiang, L. et al. The Preparation of synbiotic AHY relieving loperamide-induced constipation and its modulation mechanism in vivo. Food Bioscience. 59 https://doi.org/10.1016/j.fbio.2024.104096 (2024).
Vriesman, M. H., Koppen, I. J. N., Camilleri, M., Di Lorenzo, C. & Benninga, M. A. Management of functional constipation in children and adults. Nat. Reviews Gastroenterol. Hepatol. 17, 21–39. https://doi.org/10.1038/s41575-019-0222-y (2020).
Zhou, J., Yuan, X. & Liu, Y. The gut microbiota-constipation connection: insights from a two sample bidirectional Mendelian randomization study. Microb. Pathog. 192 https://doi.org/10.1016/j.micpath.2024.106667 (2024).
Kim, H. et al. Modulation of gut microbiota ecosystem by a glucan-rich snail mucin heteropolysaccharide attenuates loperamide-induced constipation. Int. J. Biol. Macromol. 253, 126560. https://doi.org/10.1016/j.ijbiomac.2023.126560 (2023).
Palve, S., Singh, S., Palve, S. & Lanka, K. Balancing your Mind and Gut: exploring the influence of sleep and gut health on emotional well-being. J. Educ. Health Promotion. 13 https://doi.org/10.4103/jehp.jehp_1157_23 (2024).
Zhang, Y. et al. Gastrointestinal dysmotility predisposes to colitis through regulation of gut microbial composition and Linoleic acid metabolism. Adv. Sci. 11 https://doi.org/10.1002/advs.202306297 (2024).
Yi, R., Zhou, X., Liu, T., Xue, R. & Yang, Z. Amelioration effect of Lactobacillus plantarum KFY02 on low-fiber diet-induced constipation in mice by regulating gut microbiota. Front. Nutr. 9 https://doi.org/10.3389/fnut.2022.938869 (2022).
Li, H., Zhang, P. & Xue, Y. A comparison of the safety and efficacy of polyethylene glycol 4000 and lactulose for the treatment of constipation in pregnant women: a randomized controlled clinical study. Ann. Palliat. Med. 9, 3785–3792. https://doi.org/10.21037/apm-20-1674 (2020).
Keihanian, F., Maleknejad, S., Saeidinia, A., Soltanipour, S. & Pirooz, A. Comparison of Ziziphus jujube mill. Syrup versus polyethylene glycol in children with functional constipation: a randomized clinical trial. Sci. Rep. 15 https://doi.org/10.1038/s41598-025-85801-w (2025).
Bouhnik, Y. et al. Prospective, randomized, parallel-group trial to evaluate the effects of lactulose and polyethylene glycol‐4000 on colonic flora in chronic idiopathic constipation. Aliment. Pharmacol. Ther. 19, 889–899. https://doi.org/10.1111/j.1365-2036.2004.01918.x (2004).
Subramaniam, S., Kamath, S., Ariaee, A., Prestidge, C. & Joyce, P. The impact of common pharmaceutical excipients on the gut microbiota. Expert Opin. Drug Deliv. 20, 1297–1314. https://doi.org/10.1080/17425247.2023.2223937 (2023).
Li, C. et al. Cucumber (Cucumis sativus L.) with heterologous poly-γ-glutamic acid has skin moisturizing, whitening and anti-wrinkle effects. Int. J. Biol. Macromol. 262 https://doi.org/10.1016/j.ijbiomac.2024.130026 (2024).
Parati, M. et al. Building a circular economy around poly(D/L-γ-glutamic acid)- a smart microbial biopolymer. Biotechnol. Adv. 61 https://doi.org/10.1016/j.biotechadv.2022.108049 (2022).
Cheng, H. et al. [γ-Polyglutamic acid production in Corynebacterium glutamicum using sugar by one-step fermentation]. Sheng Wu Gong. Cheng Xue Bao. 36, 295–308. https://doi.org/10.13345/j.cjb.190071 (2020).
Cao, M., Feng, J., Sirisansaneeyakul, S., Song, C. & Chisti, Y. Genetic and metabolic engineering for microbial production of poly-γ-glutamic acid. Biotechnol. Adv. 36, 1424–1433. https://doi.org/10.1016/j.biotechadv.2018.05.006 (2018).
Wei, X. et al. Molecular weight control of poly-γ-glutamic acid reveals novel insights into extracellular polymeric substance synthesis in Bacillus licheniformis. Biotechnol. Biofuels Bioprod. 17 https://doi.org/10.1186/s13068-024-02501-9 (2024).
Sánchez-León, E. et al. Isolation and characterization of an exopolymer produced by Bacillus licheniformis: in vitro antiviral activity against enveloped viruses. Carbohydr. Polym. 248, 116737. https://doi.org/10.1016/j.carbpol.2020.116737 (2020).
Bhat, A. R. et al. Improving survival of probiotic bacteria using bacterial poly-γ-glutamic acid. Int. J. Food Microbiol. 196, 24–31. https://doi.org/10.1016/j.ijfoodmicro.2014.11.031 (2015).
Castro, F. et al. Chitosan/γ-PGA nanoparticles and IFN-γ immunotherapy: A dual approach for triple-negative breast cancer treatment. J. Controlled Release. 379, 621–635. https://doi.org/10.1016/j.jconrel.2025.01.042 (2025).
Bajaj, I. B. & Singhal, R. S. Flocculation properties of Poly(γ-Glutamic Acid) produced from Bacillus subtilis isolate. Food Bioprocess Technol. 4, 745–752. https://doi.org/10.1007/s11947-009-0186-y (2011).
Hsieh, C. Y., Tsai, S. P., Wang, D. M., Chang, Y. N. & Hsieh, H. J. Preparation of γ-PGA/chitosan composite tissue engineering matrices. Biomaterials 26, 5617–5623. https://doi.org/10.1016/j.biomaterials.2005.02.012 (2005).
Jianbo, Z., Jun, W., Xuanlin, W. & Hui, C. Coupling fermentation of glutamic acid and γ-polyglutamic acid and Preparation of poly(amino acid) superabsorbent polymers. BMC Biotechnol. 23, 47. https://doi.org/10.1186/s12896-023-00819-0 (2023).
Park, J. & Baik, I. Consumption of poly-γ-glutamate-vitamin B6 supplement and urinary microbiota profiles in Korean healthy adults: a randomized, double-blinded, placebo-controlled intervention study. Nutr. Res. Pract. 18, 663–673. https://doi.org/10.4162/nrp.2024.18.5.663 (2024).
Umeda, K. et al. Combination of poly-γ-glutamic acid and galactooligosaccharide improves intestinal microbiota, defecation status, and relaxed mood in humans: a randomized, double-blind, parallel-group comparison trial. Bioscience Microbiota Food Health. 42, 34–48. https://doi.org/10.12938/bmfh.2021-084 (2023).
Zhao, Q. et al. Action mode of gut motility, fluid and electrolyte transport in chronic constipation. Front. Pharmacol. 12 https://doi.org/10.3389/fphar.2021.630249 (2021).
Zhu, C., Nie, X., Lu, Q., Bai, Y. & Jiang, Z. Roles and regulation of Aquaporin-3 in maintaining the gut health: an updated review. Front. Physiol. 14 https://doi.org/10.3389/fphys.2023.1264570 (2023).
Dimidi, E., Christodoulides, S., Scott, S. M. & Whelan, K. Mechanisms of action of probiotics and the Gastrointestinal microbiota on gut motility and constipation. Adv. Nutr. 8, 484–494. https://doi.org/10.3945/an.116.014407 (2017).
Islam, F. et al. Probiotics interventions modulating gut microbiota composition in individuals with intestinal constipation: protocol of a systemic review and meta-analysis of randomized controlled trials. Plos One. 20 https://doi.org/10.1371/journal.pone.0311799 (2025).
Ijadi Bajestani, M., Mousavi, S. M., Mousavi, S. B., Jafari, A. & Shojaosadati, S. A. Purification of extra cellular poly-γ-glutamic acid as an antibacterial agent using anion exchange chromatography. Int. J. Biol. Macromol. 113, 142–149. https://doi.org/10.1016/j.ijbiomac.2018.02.082 (2018).
Li, R. et al. Gut Indigenous Ruminococcus gnavus alleviates constipation and stress-related behaviors in mice with loperamide-induced constipation. Food Funct. 14, 5702–5715. https://doi.org/10.1039/d2fo03574j (2023).
Zhang, X. et al. Modulation of gut microbiota and intestinal metabolites by lactulose improves loperamide-induced constipation in mice. Eur. J. Pharm. Sci. 158 https://doi.org/10.1016/j.ejps.2020.105676 (2021).
Vlismas, L. J., Wu, W. & Ho, V. Idiopathic slow transit constipation: pathophysiology, diagnosis, and management. Med. (Kaunas). 60 https://doi.org/10.3390/medicina60010108 (2024).
Bharucha, A. E. & Wald, A. Chronic constipation. Mayo Clin. Proc. 94, 2340–2357. https://doi.org/10.1016/j.mayocp.2019.01.031 (2019).
Yao, Z., Fu, S., Ren, B., Ma, L. & Sun, D. Based on network Pharmacology and gut microbiota analysis to investigate the mechanism of the laxative effect of pterostilbene on Loperamide-Induced slow transit constipation in mice. Front. Pharmacol. 13, 913420. https://doi.org/10.3389/fphar.2022.913420 (2022).
Wan, X. et al. Astragaloside IV improves slow transit constipation by regulating gut microbiota and enterochromaffin cells. Front. Pharmacol. 14, 1196210. https://doi.org/10.3389/fphar.2023.1196210 (2023).
Jiang, H. Y. et al. Structure characterization of polysaccharides from Cistanche deserticola and their neuroprotective effects against oxidative stress in slow transit constipation mice. Int. J. Biol. Macromol. 260, 129527. https://doi.org/10.1016/j.ijbiomac.2024.129527 (2024).
Liang, Y. et al. The Anti-Constipation effects of Raffino-Oligosaccharide on gut function in mice using neurotransmitter analyses, 16S rRNA sequencing and targeted screening. Molecules 27 https://doi.org/10.3390/molecules27072235 (2022).
Guo, Y. et al. Latilactobacillus Sakei Furu2019 and stachyose as probiotics, prebiotics, and synbiotics alleviate constipation in mice. Front. Nutr. 9, 1039403. https://doi.org/10.3389/fnut.2022.1039403 (2022).
Mohammadzadeh, V. et al. Poly-γ-glutamic acid nanoparticles as adjuvant and antigen carrier system for cancer vaccination. J. Control Release. 362, 278–296. https://doi.org/10.1016/j.jconrel.2023.08.049 (2023).
Zhang, Y., Lu, Y., Li, Y., Xu, Y. & Song, W. Poly(Glutamic Acid)-Engineered nanoplatforms for enhanced Cancer phototherapy. Curr. Drug Deliv. 21, 326–338. https://doi.org/10.2174/1567201820666230116164511 (2024).
Wang, R. et al. Redox-sensitive polyglutamic acid-platinum(IV) prodrug grafted nanoconjugates for efficient delivery of cisplatin into breast tumor. Nanomed. Nanotechnol. Biol. Med. 29 https://doi.org/10.1016/j.nano.2020.102252 (2020).
Yang, R. et al. Injectable adaptive self-healing hyaluronic acid/poly (γ-glutamic acid) hydrogel for cutaneous wound healing. Acta Biomater. 127, 102–115. https://doi.org/10.1016/j.actbio.2021.03.057 (2021).
Gong, Y. et al. Exudate absorbing and antimicrobial hydrogel integrated with multifunctional Curcumin-Loaded magnesium polyphenol network for facilitating burn wound healing. ACS Nano. 17, 22355–22370. https://doi.org/10.1021/acsnano.3c04556 (2023).
Xu, Y. et al. Tumor microenvironment Remodeling-Mediated sequential drug delivery potentiates treatment efficacy. Adv. Mater. 36, e2312493. https://doi.org/10.1002/adma.202312493 (2024).
Masuda, H. et al. Efficacy of probiotics and trimebutine maleate for abemaciclib-induced diarrhea: A randomized, open-label phase II trial (MERMAID, WJOG11318B). Breast 71, 22–28. https://doi.org/10.1016/j.breast.2023.07.003 (2023).
Hao, M. et al. Improvement of loperamide-hydrochloride-induced intestinal motility disturbance by Platycodon grandiflorum polysaccharides through effects on gut microbes and colonic serotonin. Front. Cell. Infect. Microbiol. 13, 1105272. https://doi.org/10.3389/fcimb.2023.1105272 (2023).
Hua, H. et al. Hemp seeds attenuate loperamide-induced constipation in mice. Front. Microbiol. 15, 1353015. https://doi.org/10.3389/fmicb.2024.1353015 (2024).
Li, C. et al. Effect of Lactobacillus plantarum NCU116 on loperamide-induced constipation in mice. Int. J. Food Sci. Nutr. 66, 533–538. https://doi.org/10.3109/09637486.2015.1024204 (2015).
Matsumoto, K. et al. Differences in the morphine-induced Inhibition of small and large intestinal transit: involvement of central and peripheral µ-opioid receptors in mice. Eur. J. Pharmacol. 771, 220–228. https://doi.org/10.1016/j.ejphar.2015.12.033 (2016).
Kwakye, G. F., Jiménez, J., Jiménez, J. A. & Aschner, M. Atropa belladonna neurotoxicity: implications to neurological disorders. Food Chem. Toxicol. 116, 346–353. https://doi.org/10.1016/j.fct.2018.04.022 (2018).
Ghosh, P. R. et al. Assessments of Protodioscin’s antinociceptive and antidiarrheal properties: in vivo and in Silico investigations on macromolecule binding affinity and modulatory effects. Naunyn. Schmiedebergs Arch. Pharmacol. https://doi.org/10.1007/s00210-025-03860-2 (2025).
Long, Y. et al. Traditional laxatives in preventing opioid-induced constipation in adult patients with cancer: a systematic review and meta-analysis protocol. BMJ Open. 14 https://doi.org/10.1136/bmjopen-2024-086001 (2024).
Wang, Z. et al. Polysaccharides from Holothuria leucospilota relieve Loperamide-Induced constipation symptoms in mice. Int. J. Mol. Sci. 24 https://doi.org/10.3390/ijms24032553 (2023).
Gao, X. et al. Cymbopogon citratus (DC.) Stapf aqueous extract ameliorates loperamide-induced constipation in mice by promoting Gastrointestinal motility and regulating the gut microbiota. Front. Microbiol. 13 https://doi.org/10.3389/fmicb.2022.1017804 (2022).
Liu, B., Zhang, Z., Liu, X., Hu, W. & Wu, W. Gastrointestinal Fermentable Polysaccharide Is Beneficial in Alleviating Loperamide-Induced Constipation in Mice. Nutrients 15, (2023). https://doi.org/10.3390/nu15204364
Tong, H., Hu, Q., Zhu, L. & Dong, X. Prokaryotic Aquaporins Cells 8, doi:https://doi.org/10.3390/cells8111316 (2019).
Al-Jubair, T. et al. Characterization of human Aquaporin protein-protein interactions using microscale thermophoresis (MST). STAR. Protoc. 3, 101316. https://doi.org/10.1016/j.xpro.2022.101316 (2022).
Wang, S., Solenov, E. I. & Yang, B. Aquaporin inhibitors. Adv. Exp. Med. Biol. 1398, 317–330. https://doi.org/10.1007/978-981-19-7415-1_22 (2023).
Kourghi, M. et al. Fundamental structural and functional properties of Aquaporin ion channels found across the kingdoms of life. Clin. Exp. Pharmacol. Physiol. 45, 401–409. https://doi.org/10.1111/1440-1681.12900 (2018).
Yde, J., Keely, S. J. & Moeller, H. B. Expression, regulation and function of Aquaporin-3 in colonic epithelial cells. Biochim. Biophys. Acta Biomembr. 1863, 183619. https://doi.org/10.1016/j.bbamem.2021.183619 (2021).
Wang, L. et al. Aquaporin 4 deficiency alleviates experimental colitis in mice. Faseb J. 33, 8935–8944. https://doi.org/10.1096/fj.201802769RR (2019).
Ren, B. et al. Dioscin ameliorates slow transit constipation in mice by up-regulation of the BMP2 secreted by muscularis macrophages. Iran. J. Basic. Med. Sci. 25, 1132–1140. https://doi.org/10.22038/ijbms.2022.64683.14236 (2022).
Zhou, Y. et al. Ziyuglycoside II attenuated OVX mice bone loss via inflammatory responses and regulation of gut microbiota and SCFAs. Int. Immunopharmacol. 132 https://doi.org/10.1016/j.intimp.2024.112027 (2024).
Lagkouvardos, I. et al. Sequence and cultivation study of muribaculaceae reveals novel species, host preference, and functional potential of this yet undescribed family. Microbiome 7 https://doi.org/10.1186/s40168-019-0637-2 (2019).
Silva, Y. P., Bernardi, A. & Frozza, R. L. The role of Short-Chain fatty acids from gut microbiota in gut-Brain communication. Front. Endocrinol. (Lausanne). 11, 25. https://doi.org/10.3389/fendo.2020.00025 (2020).
Li, J. et al. Exopolysaccharides and Surface-Layer proteins expressed by Biofilm-State Lactiplantibacillus plantarum Y42 play crucial role in preventing intestinal barrier and immunity dysfunction of Balb/C mice infected by Listeria monocytogenes ATCC 19115. J. Agric. Food Chem. 72, 8581–8594. https://doi.org/10.1021/acs.jafc.4c00460 (2024).
Liu, Y. et al. Gut Microbiome alterations in high-fat-diet-fed mice are associated with antibiotic tolerance. Nat. Microbiol. 6, 874–884. https://doi.org/10.1038/s41564-021-00912-0 (2021).
Mao, Y., Zheng, D., He, L. & Chen, J. The Lipid-Metabolism-Associated Anti-Obesity Properties of Rapeseed Diacylglycerol Oil. Nutrients 16, (2024). https://doi.org/10.3390/nu16132003
Feng, Y. et al. Cafestol inhibits colon cancer cell proliferation and tumor growth in xenograft mice by activating LKB1/AMPK/ULK1-dependent autophagy. J. Nutr. Biochem. 129 https://doi.org/10.1016/j.jnutbio.2024.109623 (2024).
Yang, Q., Deng, L., Feng, C. & Wen, J. Comparing the effects of empagliflozin and liraglutide on lipid metabolism and intestinal microflora in diabetic mice. PeerJ 12 https://doi.org/10.7717/peerj.17055 (2024).
Fu, M. et al. Soluble dietary Fiber from Citrus Unshiu Peel promotes antioxidant activity in oxidative stress mice and regulates intestinal microecology. Foods 13 https://doi.org/10.3390/foods13101539 (2024).
Sinha, S. R. et al. Dysbiosis-Induced secondary bile acid deficiency promotes intestinal inflammation. Cell. Host Microbe. 27, 659–670e655. https://doi.org/10.1016/j.chom.2020.01.021 (2020).
Boursier, J. et al. The severity of nonalcoholic fatty liver disease is associated with gut dysbiosis and shift in the metabolic function of the gut microbiota. Hepatology 63, 764–775. https://doi.org/10.1002/hep.28356 (2016).
He, C. et al. Lactiplantibacillus plantarum JS19-adjunctly fermented goat milk alleviates D-galactose-induced aging by modulating oxidative stress and intestinal microbiota in mice. J. Dairy Sci. https://doi.org/10.3168/jds.2024-24733 (2024).
Wang, M. et al. Effects of adding Sphingomonas Z392 to drinking water on growth performance, intestinal histological structure, and microbial community of broiler chickens. Animals 14 https://doi.org/10.3390/ani14131920 (2024).
Acknowledgements
We are grateful to Aci Biotechnology Co., Ltd., Shanghai, China for the help of gut flora analysis. We also thank Yifan Liu for his contribution to the animal experiments in this study.
Funding
This study was financially supported by National Natural Science Foundation of China (82201741), and the Integration of Science and Education Program Foundation for the Talents by Qilu University of Technology, Shandong Academy of Sciences (No.2018-81110268).
Author information
Authors and Affiliations
Contributions
FX, TX,DQT designed the research project. XRW performed the experiments, analyzed the data and wrote this manuscript. JZ, ZKS and RLJ assisted in data sorting. DQT, FX and DYH assisted in the animal experiments. TX, FX, XRW revised the manuscript. All authors reviewed the manuscript.
Corresponding authors
Ethics declarations
Conflict of interest
The authors declare no competing interests.
Ethical statement
The Beijing Vitonglihua Lab. Animal Tech. Co., LTD. (Beijing, China, Production License No.: SCXK(Beijing) 2021-0006) provided the mice used in the experiment. All animal experiments in this study were approved by the Ethics Committee of the Experimental Animal Center of The Second Hospital, Cheeloo College of Medicine, Shandong University (Jinan, China) and strictly complied with the《Regulations on the Management of Laboratory Animals》 issued by the Ministry of Science and Technology of the People’s Republic of China. All animal studies adhered to the ARRIVE 2.0 requirements, which included study design, animal numbers, randomization, and statistical methods.
Additional information
Publisher’s note
Springer Nature remains neutral with regard to jurisdictional claims in published maps and institutional affiliations.
Electronic supplementary material
Below is the link to the electronic supplementary material.
Rights and permissions
Open Access This article is licensed under a Creative Commons Attribution-NonCommercial-NoDerivatives 4.0 International License, which permits any non-commercial use, sharing, distribution and reproduction in any medium or format, as long as you give appropriate credit to the original author(s) and the source, provide a link to the Creative Commons licence, and indicate if you modified the licensed material. You do not have permission under this licence to share adapted material derived from this article or parts of it. The images or other third party material in this article are included in the article’s Creative Commons licence, unless indicated otherwise in a credit line to the material. If material is not included in the article’s Creative Commons licence and your intended use is not permitted by statutory regulation or exceeds the permitted use, you will need to obtain permission directly from the copyright holder. To view a copy of this licence, visit http://creativecommons.org/licenses/by-nc-nd/4.0/.
About this article
Cite this article
Wang, X., Zhou, J., Sun, Z. et al. Poly-γ-glutamic acid alleviates slow transit constipation by regulating aquaporin and gut microbes. Sci Rep 15, 8244 (2025). https://doi.org/10.1038/s41598-025-92783-2
Received:
Accepted:
Published:
Version of record:
DOI: https://doi.org/10.1038/s41598-025-92783-2
Keywords
This article is cited by
-
MicroRNAs as Key Modulators of Intestinal Barrier Function: Pattern Recognition Receptors, Epithelial Junctional Complexes, and Therapeutic Approaches
Digestive Diseases and Sciences (2025)








