Fig. 3
From: Innovative peptide therapeutics targeting IL17RA to regulate inflammatory responses

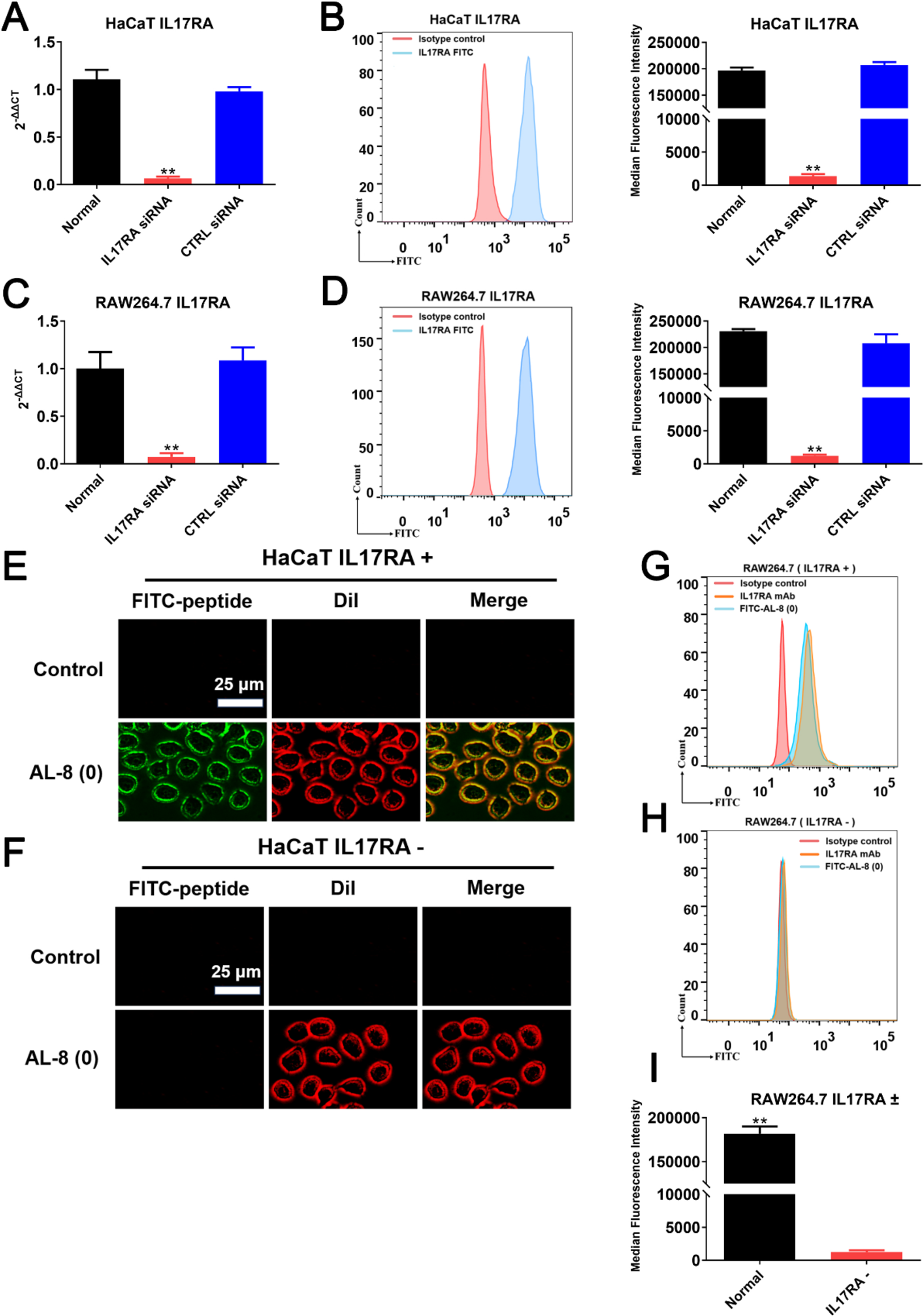
AL-8(0)-Target interaction at the membrane. (A) Identification of IL17RA expressing/deficient HaCaT cells by RT-qPCR. (B) Identification of IL17RA expressing/deficient HaCaT cells by representative flow cytometry (left: HaCaT expression detected with IL17RA antibody, right: Median Flourescence intensity). (C) Identification of IL17RA expressing/deficient RAW264.7 cells by RT-qPCR. (D) Identification of IL17RA expressing/deficient RAW264.7 cells by representative flow cytometry (left: RAW264.7 expression detected with IL17RA antibody, right: Median Flourescence intensity). (E-F) Immunofluorescence analysis depicting the binding of AL-8(0) to expressing/deficient HaCaT cell. (G-H) Flow cytometry analysis depicting the binding of AL-8(0) to expressing/deficient RAW264.7 cell. (I) Median Flourescence intensity to IL17RA expressing (Normal) vs. deficient (IL17RA-) RAW264.7 cell. Student’s t-test applied to IL17RA siRNA vs. Normal. The data are presented as the mean ± SEM. p-values for the indicated compounds are **p < 0.01 (ANOVA).