Fig. 2
From: Association of visceral adiposity index and chronic pain in US adults: a cross-sectional study

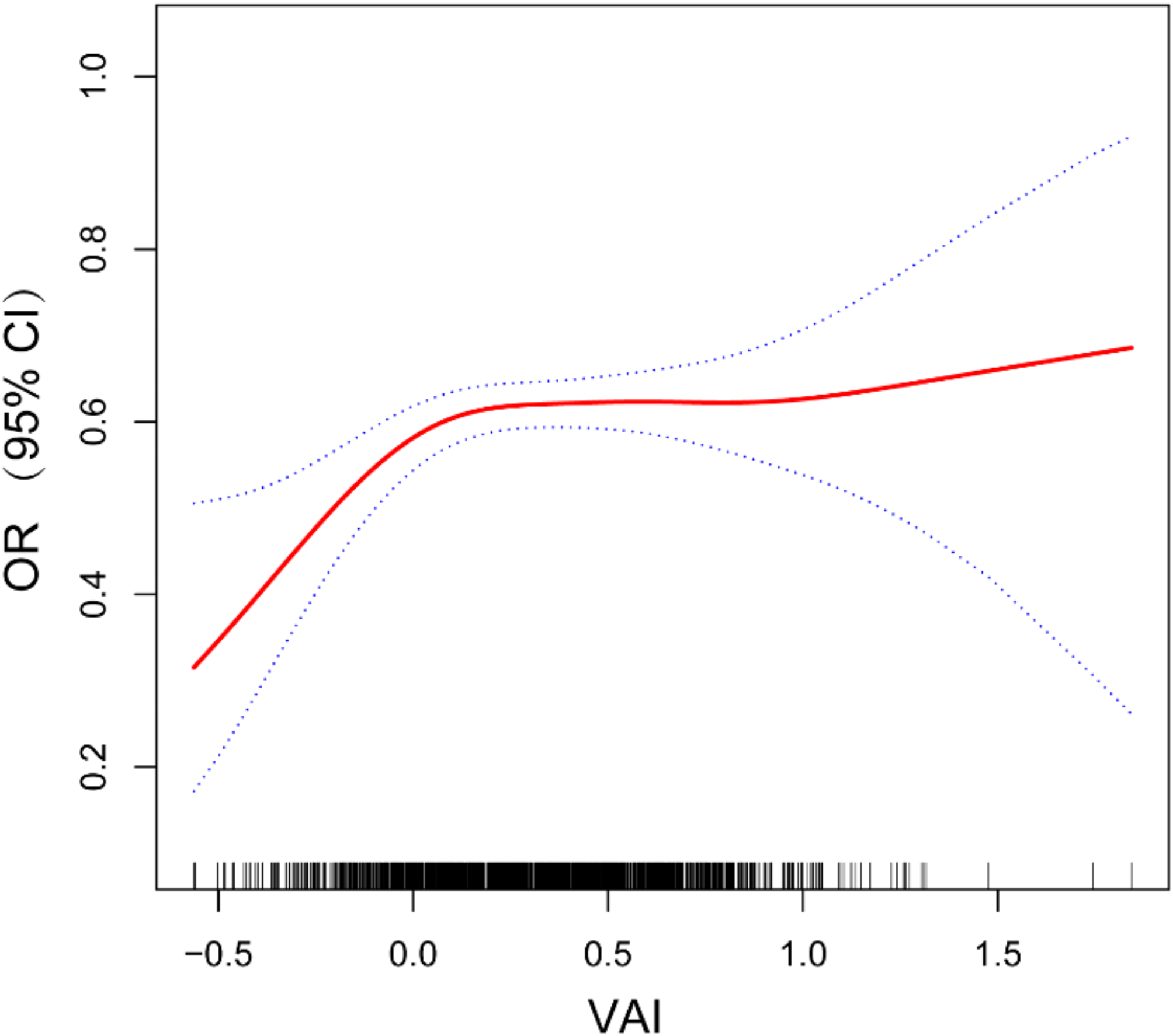
Smoothing curve fitting of VAI and chronic pain.
From: Association of visceral adiposity index and chronic pain in US adults: a cross-sectional study

Smoothing curve fitting of VAI and chronic pain.