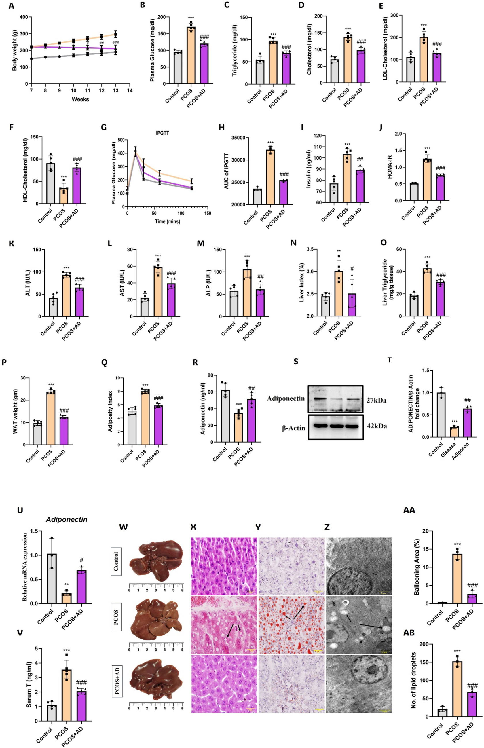
Fig. 3

Adiporon improved bodyweight, metabolic alterations, and liver histopathological features of PCOS-induced NAFLD animals. The figure shows changes in (A) bodyweight, biochemical profile of fasted animals, (B) plasma glucose, (C) triglycerides, (D) total cholesterol, (E) LDL-cholesterol, (F) HDL-cholesterol, (G) IPGTT, (H) AUC of IPGTT, (I) serum insulin, (J) HOMA-IR, (K) ALT, (L) AST, (M) ALP, (N) liver index (%), (O) liver triglycerides, (P) WAT weight, (Q) Adiposity index, (R) serum adiponectin, (S) immunoblot of liver adiponectin and actin (nā=ā3), (T) densitometric analysis of adiponectin immunoblot normalized to actin, (U) mRNA expression of adiponectin in the liver normalized to actin (nā=ā3), (V) testosterone (T) levels, (W) gross morphology of livers of control, PCOS and AdipoRon treated animals, (X) representative photomicrographs of H&E stained liver sections, (Y) representative photomicrographs of oil red O stained liver section, (Z) representative photomicrographs of transmission electron microscopy (TEM) of liver section, (AA) Balloning area (%) and (AB) no. of lipid droplets; black arrows indicate the hepatocellular ballooning or lipid droplets. Two-way ANOVA plus Bonferroniās post hoc test was performed in (A), and one-way ANOVA plus Tukeyās post hoc tests were performed in (B-F), (H-R), (T-V), and (AA-AB). All blots were cut prior to hybridization. Data are presented as meanā±āSD; (nā=ā5); *or#pā<ā0.05, **or##pā<ā0.01 and ***or###pā<ā0.001, (*) vs. Control group and (#) vs. PCOS group.