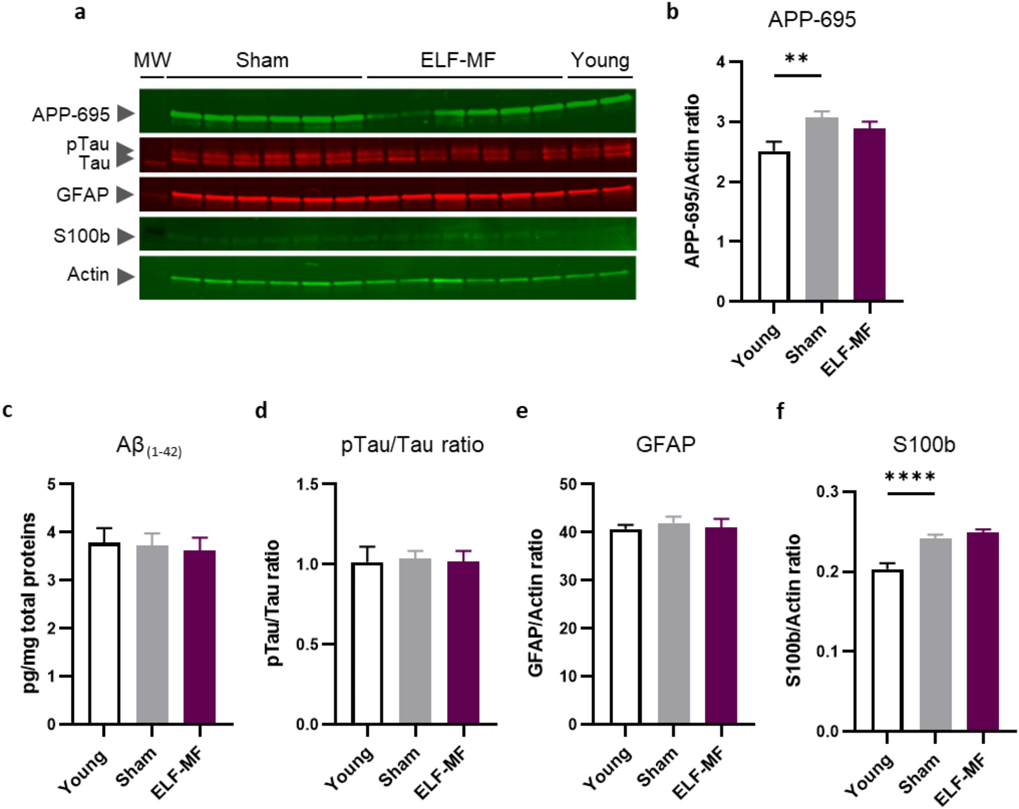
Fig. 6

Effects of ELF-MF chronic exposure on the hippocampal expression of cerebral markers of aging and AD. (a) Representative Western blots of the different brain markers analyzed in young, sham- and ELF-MF-exposed aged groups. Shown is a gel which contains 6 aged sham mice out of a total of 45, 6 aged ELF-MF-exposed mice out of a total of 42 and 2 young mice out of a total of 18 mice. Each band represents an individual mouse for each of the groups. (b) APP-695 expression. **p < 0.01. (c) Aβ(1−42) expression. (d) pTau/Tau ratio. (e) GFAP expression. (f) S100b expression. ****p < 0.0001. ELF-MF chronic exposure did not alter hippocampal expression of any of these markers. n = 18–45 mice/group.