Abstract
Extremely low-frequency magnetic fields (ELF-MFs) are ubiquitously present in various environments of everyday life. While surveys from the World Health Organization (WHO) have not demonstrated the existence of ELF-MF-induced harmful consequences in healthy subjects, whether older adults are more vulnerable to the effects of residential and occupational ELF-MF exposure, and therefore may be at risk, remains unsettled. Here, we explored this potential health issue by investigating, in aged mice, the effects of chronic exposure to ELF-MFs (50 Hz ELF-MF at 1 mT for 8 h/day, 5 days/week for 12 consecutive weeks) on cognitive functions and expression profile of brain markers typically associated with aggravated aging or the development of Alzheimer`s disease (AD). Sham-exposed mice showed a significant age-related decline in spatial memory functions compared to young adult mice. However, this expected pattern was neither exacerbated nor counteracted by chronic exposure to ELF-MFs. No difference in hippocampal expression of APP-695, Aβ(1−42), S100b and GFAP proteins or in the pTau/Tau ratio was observed between sham- and ELF-MF-exposed aged mice, suggesting that chronic exposure to ELF-MFs does not aggravate aging and associated neuroinflammation, or promote pathological pathways involved in the initiation of AD. Because care should be taken in extrapolating these results to older adults with various comorbidities, applying current exposure limits to existing or new sensitive ELF-MF locations is recommended.
Similar content being viewed by others
Introduction
In addition to the electric power distribution within residential houses and working places, the twenty-first century faces an exponential increase in environmental exposure to extremely low-frequency magnetic fields (ELF-MFs) generated by a complex mix of domestic appliances and numerous electronic devices. Despite updated guidelines for limiting exposure to electric and magnetic fields1, this diversity of electromagnetic sources has become the focus of sanitary concerns and has prompted a growing number of epidemiological and experimental studies designed to investigate the biological effects of exposures to occupational and residential ELF-MFs2,3. Unraveling potential consequences on human health and diseases was the primary goal. That exposure to high levels of MFs translates into biological effects, notably electrical stimulation of body tissues for this type of MFs, and can be potentially harmful is not in dispute. In contrast, potential adverse effects of repeated long-term exposures to low or extremely low levels of MFs—that is those below intensities sufficient to trigger acute biological responses—continue to be hotly debated2,3,4,5.
While surveys under the aegis of the World Health Organization (WHO) failed to demonstrate the existence of ELF-MF-induced harmful consequences in healthy subjects, such an association has been put forward in the event of disease conditions such as childhood leukemia6,7, although the underlying biophysical mechanisms remain largely unclear8,9. This raises the possibility that other unhealthy population categories might be disproportionally sensitive to the effects of ELF-MF exposure, and therefore potentially at risk. One such category is Alzheimer’s patients. Alzheimer’s disease (AD), characterized by progressive neurodegeneration, is one of the leading causes of dementia and death in economically developed countries that primarily affects the elderly10,11. The neuropathological hallmarks of AD brains consist of abundant amyloid plaques and neurofibrillary tangles containing hyperphosphorylated forms of the tau protein12,13,14,15,16 that are accompanied by astrogliosis17,18 and microglial cell activation19,20. Most people with AD do not exhibit the genetically inherited form of the disease but rather the sporadic form which is thought to be the consequence of a complex interaction between multiple factors such as increasing age, family history, lifestyle and diets21. Environmental factors also contribute to the risk of developing the disease. A comprehensive review of these factors identified occupational-related exposures, notably to electric and magnetic fields, as a putative risk factor for dementia22. Hence, the increasing number and diversity of ELF-MF sources combined to chronic exposures raise the question of their impacts on the aging process and the etiology of AD.
Several epidemiological studies have analyzed the association between occupational exposure to ELF-MFs and pathological aging. Evidence for such an association is mixed. A meta-analysis of 42 epidemiological studies found only a weak association between occupational exposure to ELF-MFs and AD23. In contrast, a recent meta-analysis of 20 epidemiological studies revealed an increased risk of AD amongst workers with ELF-MF-related occupations, albeit with a high heterogeneity between gender and exposure levels24. Interestingly, the increased risk of AD has been suggested to be restricted to cases with disease onset occurring by the age of 75 years25, which was confirmed in three subsequent studies for occupational26,27 and residential exposures to ELF-MFs28. The risk was found to be higher in older men than in women26. Results are equally conflicting in animal models of the disease. While some preclinical investigations in transgenic and non-transgenic models of AD show that long-term exposure to ELF-MFs may be beneficial for memory29,30, other studies reveal that long exposure does not seem to change the time course of the disease31. Studies in young mice show that ELF-MFs may alter hippocampal neuronal architecture together with impaired working32 and recognition memory33, changes which have also been observed in AD mice34. In contrast, in young healthy rats, ELF-MF exposure does not induce AD-related pathology or memory impairments35.
AD is the most frequent cause of dementia11,36. Consequently, the focus has been placed predominantly on the possible association between environmental factors and the prevalence of the disease, the above-cited studies being just a few examples. However, as the most profound risk factor for AD is age and because AD is thought to be linked to aging37, it appears legitimate to wonder whether environmental factors might impact the aging process prior to the onset of the disease. Also, because the impact of a given risk factor on the development of dementia may evolve over time, it has been suggested to apprehend a possible relationship as early as possible38. Despite these considerations and the growing aging population, characterization of the potential adverse effects of chronic ELF-MF exposure during the aging process is lacking. The present study was designed to examine the potential effects of chronic ELF-MF exposure in aged mice.
Assuming that aging and AD are part of a continuum36,39, some mechanistic links could underlie these two conditions which in turn raises the possibility that aging could adopt an aggravated trajectory toward mild cognitive impairment (MCI) or even dementia by converting into AD when under the influence of specific environmental risk factors40. Thus, the objectives of this study were twofold. First, examine whether the biological aging process is accompanied by an increased sensibility to ELF-MFs that can translate into altered cognitive functions. To this end, the memory profile of aged mice was probed following chronic exposure to ELF-MFs. Second, determine whether the aging process is susceptible to aggravation or disease when facing chronic exposure to ELF-MFs. We therefore investigated whether this particular environmental condition had an incidence on the development of AD in aged mice and induced abnormal expression of brain markers typically associated with AD pathology. Since aged rodents do not spontaneously develop extracellular beta-amyloid accumulations and intracellular neurofibrillary tangles41, we focused primarily on cerebral markers whose expression precedes these pathological events. These early markers are critical in the pathogenesis of AD and can be detected in aged mice42.
Results
Body weight and survival of 50 Hz ELF-MF-exposed and non-exposed aged mice
Upon completion of the 3-month exposure (Fig. 1a), the mean body weight of sham- and ELF-MF-exposed aged groups was similar (33.46 g ± 0.34 versus 33.15 g ± 0.33 respectively; unpaired t-test: t109 = 0.64, p = 0.53, NS), indicating that chronic exposure of aged mice to ELF-MFs did not interfere with body weight regulation. Although the mortality rate was slightly higher in ELF-MF-exposed (11 out of 64) than in sham-exposed (8 out of 64) mice, this difference in frequency was not statistically significant (X21, 111 = 0.21, p = 0.65, NS), suggesting that long-term exposure to ELF-MFs did not affect aging-induced mortality and overall survival.
Effects of chronic ELF-MF exposure on the memory profile of aged mice
Memory performance of sham- and ELF-MF-exposed aged groups was assessed across several memory paradigms tailored to various memory forms characterized as sensitive to normal and pathological (such as AD) aging. The timeline and sequence of testing for these two cohorts of animals are presented in Fig. 1b. One group of young mice served to probe the effects of aging throughout the different memory paradigms.
ELF-MF exposure system and experimental timeline. (a) (Left) Schematic diagram of the 50 Hz ELF-MF system. (Right) The exposure system was composed of three superposed modules capable of hosting three separate cages simultaneously. These exposure cages, devoted of any metal content, were placed within Merrit coils delivering a homogeneous ELF-MF (50 Hz, 1 mT) within each cage. During the chronic exposure period of 12 weeks, each cage could house up to 5 mice. Temperature and magnetic flux density in each coil container were monitored in real time and checked daily. (b) Experimental timeline for ELF-MF chronic exposure, cognitive testing and brain removal.
Spatial recognition memory
Sham- and ELF-MF-exposed mice were first submitted to a modified version of the Y-maze two-trial arm discrimination task. Conducted in an 8-arm radial maze, this paradigm exhibits an increased spatial component and relies heavily on hippocampal function, making it particularly sensitive to the effects of aging and amyloidopathy43. Four hours after a single encoding phase of 10 min with only two arms of the maze being accessible for exploration, mice were submitted to a test phase during which a third arm was made available (Fig. 2a). As expected, young mice outperformed sham-exposed aged mice by exhibiting a robust preference for the unexplored (previously inaccessible) arm (Fig. 2b). Accordingly, the percentage of time spent in the new arm was significantly lower in sham-exposed aged mice than in young mice (unpaired t-test: t58 = 3.48, p = 0.0009; Fig. 2b), indicative of an age-related spatial recognition memory deficit as previously reported in aged rodents44,45.
However, sham- and ELF-MF-exposed aged mice were equally able to discriminate the newly accessible arm during the test phase, which resulted in a spatial recognition memory performance above chance level (unpaired t-test: t79 = 0.31, p = 0.76, NS; Fig. 2b). There was no confounding effect of ELF-MF exposure on the total exploration time of arms of the maze during either the encoding phase (sham mice, n = 42: 225.32 s ± 11.98; exposed mice, n = 39: 225.0 s ± 14.09; unpaired t-test: t79 = 0.02, p = 0.99, NS) or the test phase (sham mice, n = 42: 146.81 s ± 13.76; exposed mice, n = 39: 152.09 s ± 10.52; unpaired t-test: t79 = 0.30, p = 0.76, NS). Similarly, there was no effect of ELF-MF exposure on arm preference (arm preference x treatment interaction: F1, 158 = 0.07, p = 0.79, NS) during the encoding phase (open arm 1: sham mice, n = 42: 119.07 s ± 9.31; exposed mice, n = 39: 119.92 s ± 12.35; open arm 2: sham mice, n = 42: 103.53 s ± 9.81; exposed mice, n = 39: 98.93 s ± 9.23). Thus, chronic ELF-MF exposure neither aggravated nor reversed the detrimental effect of aging on spatial recognition memory.
Effects of ELF-MF chronic exposure on spatial recognition memory. (a) Experimental design. Testing occurred in an 8-arm radial maze to increase spatial cognitive demand. Percent time spent in new arm during the testing phase was used as an index of recognition memory performance. (b) Young mice outperformed sham-exposed aged mice. Performance of ELF-MF aged mice was comparable to that of sham-exposed aged mice. ***p < 0.001; n = 18–42 mice/group.
Spatial discrimination memory
The same cohorts of mice were subsequently submitted to a more cognitively challenging paradigm in the 8-arm radial maze which required learning and remembering the spatial location of the 3 constantly baited arms of the maze (Fig. 3a). This spatial discrimination paradigm is sensitive to age-related differences in spatial memory performance in old mice46 or animal models of pathological aging such as the APPswe/PS1dE9 transgenic mouse model of AD (Figure S1a, b). Its configuration enables testing both spatial reference and working memory, depending on the type of errors the animal makes. Acquisition curves show that the performance of young and sham-exposed aged mice improved over the 8 training days, with the daily mean number of reference memory errors (visits to any of the 5 non-baited arms; see Methods) declining significantly as training progressed (two-way ANOVA, main effect of days: F7, 518 = 90.83, p < 0.0001 Fig. 3b). However, aged mice were slower in acquiring the discrimination (group x days interaction: F7, 518 = 3.26, p = 0.0021 Fig. 3b). A closer examination of the intersession evolution of performance revealed that the decrease in the number of reference memory errors committed by young mice was not linear. The performance of young mice started to plateau after 4 days of training and stabilized thereafter (Fig. 3b). Post-hoc analyses indeed revealed that the number of reference memory errors on Day 4 was significantly lower than on Day 3 (Tukey’s test: p = 0.01) and not different from Day 5 (Tukey’s test: p = 0.87, NS Fig. 3b). In contrast, sham-aged mice needed two more training days (i.e., 12 additional trials) to reach a level of task mastery comparable to that of young mice (Fig. 3b). Thus, the cumulated number of reference memory errors after 4 training days was higher in sham-aged mice than in young mice (Mann-Whitney test: U = 306.0, p = 0.008 Fig. 3c). A similar aged-related profile emerged when we examined the number of total reference memory errors (including repeated visits to non-baited arms; Figure S2a, b).
We also examined the possibility that aged mice were less precise in locating the spatial position of the 3 baited arms of the maze. To this end, we dissected the reference memory errors committed by the animal during training as a function of their spatial location (Fig. 3d; see also Methods). Young and sham-exposed aged mice were equally quick in abandoning visits to non-baited arms that were the most distant from baited arms (E3 errors: Mann-Whitney test: U = 423.5, p = 0.27, NS; Fig. 3e). A different pattern emerged when we examined E2 and E1 errors which reflect the mouse’s ability to distinguish between arms that are closer in space (Fig. 3d). Young animals were also prompt in reducing these two types of errors (Fig. 3e). In contrast, sham-exposed aged animals exhibited difficulties and persisted in visiting non-baited arms adjacent to baited arm (E2 errors: Mann-Whitney test: U = 162.0, p < 0.0001) or the only non-baited arm surrounded by two baited arms (E1 errors: Mann-Whitney test: U = 295.5, p < 0.005; Fig. 3e), thus indicating a deficit in pattern separation.
Exposing aged mice to ELF-MFs exerted no detectable effect on spatial discrimination performance. All spatial discrimination parameters analyzed for sham- and ELF-MF-exposed aged mice were similar as revealed by two-way ANOVAs for the rate of acquisition (reference memory errors, main effect of days: F7, 763 = 148.70, p < 0.0001 with no treatment effect: F1, 109 = 7 × 10− 6, p = 0.99, NS and no group x treatment interaction: F7, 763 = 0.64, p = 0.72, NS; Fig. 3b), the number of cumulative reference memory errors at day 4 (Mann-Whitney test: U = 1395.0, p = 0.40, NS; Fig. 3c), memory precision (E3 errors: Mann-Whitney test: U = 1351.0, p = 0.43, NS; E2 errors: Mann-Whitney test: U = 1472.0, p = 0.70, NS; E1 errors: Mann-Whitney test: U = 1489.0, p = 0.78, NS; Fig. 3e) or the number of total reference memory errors (Figure S2b). Notably, at the beginning of training (Day 1), the level of performance of sham- and ELF-MF-exposed aged mice was comparable to that of young mice (number of reference memory errors, 3.60 ± 0.11, 3.40 ± 0.09 and 3.74 ± 0.11, respectively; one-way ANOVA, F2, 126 = 2.0, p = 0.14, NS; Fig. 3b), indicating that aged mice were capable of processing the visuospatial components of the task (absence of a confounding performance effect of aging condition or ELF-MF exposure). Also, the duration of training trials on Day 1 was similar across groups (young mice: 424.20 s ± 29.60; aged sham: 425.60 s ± 16.28; aged ELF-MF-exposed: 458.80 s ± 17.92; F2, 126 = 1.09, p = 0.34, NS), further suggesting that motor ability was not a confounding factor in these experiments. Exposure of aged mice to ELF-MFs also failed in altering memory precision, regardless of the error type (sham- versus ELF-MF-exposed for E3: Mann-Whitney test: U = 1351.0, p = 0.43, NS; for E2: Mann-Whitney test: U = 1472.0, p = 0.70, NS; for E1: Mann-Whitney test: U = 1489.0, p = 0.78, NS; Fig. 3e).
We next examined working memory errors (Fig. 3f). While young and sham-exposed aged mice progressed over training days (two-way ANOVA, main effect of days: F7, 518 = 17.46, p < 0.0001; Fig. 3g), there was a significant main effect of age (F1, 74 = 14.33, p < 0.0003) with no significant age x days interaction (F7, 518 = 0.99; p = 0.44, NS; Fig. 3g), indicating that aged mice were slower in avoiding repeated visits into baited arms. Accordingly, upon training completion on Day 8, a higher number of cumulative working memory errors relative to young mice was observed (t74 = 3.79, p = 0.0003; Fig. 3h). As for reference memory, exposure of aged mice to the ELF-MFs did not significantly affect working memory performance. Numbers of working memory errors for sham- and ELF-MF-exposed aged mice were similar as revealed by two-way ANOVAs for the rate of acquisition (main effect of days: F7, 763 = 29.32, p < 0.0001 with no treatment effect: F1, 109 = 1.02, p = 0.31, NS and no group x treatment interaction: F7, 763 = 0.51; p = 0.83, NS; Fig. 3g) and for the number of cumulative working memory errors upon training completion on Day 8 (t109 = 1.13, p = 0.26, NS; Fig. 3h). Performance of all groups was similar on Day 1 (one-way ANOVA, F2, 126 = 0.38, p = 0.68, NS; Fig. 3g), thus ruling out a performance effect due to aging or ELF-MF exposure.
Effects of ELF-MF chronic exposure on spatial discrimination memory. (a) Experimental design. Mice needed to locate and remember the spatial location of the three constantly baited arms of the maze. (b) Learning curves of young, sham- and ELF-MF-exposed aged groups. Sham aged mice were slower in acquiring the spatial discrimination task compared to young mice. ELF-MF exposure did not affect reference memory performance. n = 18–53 mice/group. (c) Cumulative number of reference memory errors after 4 days of training. **p < 0.01; n = 18–53 mice/group. (d) Experimental design. The type of reference memory errors (E1, E2 and E3) was used to assess memory precision in the form of an error drop index (see Methods). (e) Sham-exposed aged mice committed more E1 and E2 errors compared to young mice, indicating impairment in pattern separation-dependent memory. ELF-MF chronic exposure did not exacerbate or attenuate this aged-related deficit. ****p < 0.0001; *p < 0.05, n = 18–53 mice/group. (f) Experimental design used to assess working memory. Repeated entries into baited arms were scored as working memory errors. (g) An aged-dependent memory deficit in working memory was observed in sham-exposed aged mice compared to young mice. ELF-MF chronic exposure did not exacerbate or rescue this deficit. n = 18–53 mice/group. (h) The cumulative number of working memory errors across the 8 days of testing was higher in sham-exposed aged mice compared to young mice but was not altered by ELF-MF chronic exposure. ***p < 0.001; n = 18–53 mice/group.
Object location memory
When previously exposed to two identical objects, mice recognize the situation when an object has been relocated. Heavily dependent on hippocampal function, this spatial memory task is appropriate for assessing differences in aging and neurodegenerative studies47,48,49. As a validation of our experimental design, we established that wildtype mice explored significantly more the object in the new position while APPswe/PS1dE9 mutant mice spent a similar amount of time exploring both displaced and non-displaced objects. This memory impairment resulted in a significantly different discrimination index between wildtype and APPswe/PS1dE9 AD mice (Figure S3a, b). However, sham-exposed aged mice submitted to the same procedure were not impaired (t-test: t57 = 0.09, p = 0.92, NS Fig. 4a, b), indicating that their performance in object location was not sufficiently affected to differentiate them from young adult mice, possibly because of a spatially rich environment (i.e., insufficiently challenging) favoring recall of object-context associations or a delay too short between the object familiarization phase and the test phase.
To rule out potential confounding effects due to between-group differences in the object exploration time during the familiarization phase (i.e., differential encoding and initial memory strength), the exploration trial was stopped when the total object exploration reached 1 min. During the test trial with a moved object administered 30 min after initial exploration, sham- and ELF-MF-exposed aged mice showed similar discrimination indexes (t-test: t83 = 1.30, p = 0.20, NS; Fig. 4b). Thus, chronic exposure to ELF-MFs did not affect object location memory in aged mice.
Effects of ELF-MF chronic exposure on object location memory. (a) Experimental design. (b) Detection of the change in the object location was similar in young, sham- and ELF-MF-exposed aged mice. n = 12–47 mice/group.
Composite test scores
Normative z-scores for each group (Table S1) were first plotted on a spider graph for all tested cognitive domains (spatial recognition memory, cumulative reference and working memory errors, memory precision and object place recognition). As shown in Fig. 5a, young adult mice outperformed sham-exposed aged mice across all the selected domains, with a normalized battery score of 0 compared to -0.67 for sham-exposed aged mice (Mann-Whitney U = 7164.0; p < 0.0001 Fig. 5b). ELF-MF-exposed aged mice performed similarly to sham-exposed aged mice across all domains (Fig. 5). Accordingly, these two groups exhibited a comparable battery score (Mann-Whitney U = 30525.0; p = 0.59, NS Fig. 5b). Overall, this extended analysis further confirmed the absence of positive or negative effects of ELF-MF chronic exposure on cognitive processes in aged mice.
Composite battery scores of young, sham- and ELF-MF-exposed aged groups. (a) Spider graph showing normalized z-score performance across the different cognitive domains of the test battery. Means and SEM of z-scores data for each group are provided in Table S1. Young-mice outperformed aged mice from the sham- and ELF-MF-exposed groups. ELF-MF chronic exposure did not alter the pattern of performance expressed by sham-exposed aged mice. (b) The overall battery score of sham-exposed aged mice was lower compared to young mice, indicating an age-dependent effect. Scores of sham- and ELF-MF-exposed groups were similar, indicating not effect of ELF-MF chronic exposure. ****p < 0.0001; n = 18–53 mice/group.
Effects of 50 Hz ELF-MF exposure on the expression of cerebral markers of pathological aging
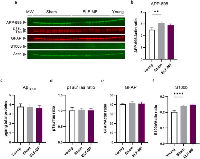
To determine whether chronic ELF-MF exposure may trigger an AD-like pathology in aged mice, we analyzed the expression of pre-symptomatic AD markers in the hippocampus, which stands among the first brain areas affected in AD50. Three days after the last behavioral paradigm (Fig. 1B), mice were euthanized and the total hippocampal proteins were extracted to analyze the expression of preclinical AD markers. Because the pathological amyloid cascade is related to an imbalance between Aβ production from amyloid precursor protein (APP-695) and clearance/degradation processes51, we first analyzed the impact of chronic ELF-MF exposure on APP-695 protein expression. Although sham-exposed aged mice expressed significantly more APP-695 than young mice (unpaired t-test: t61 = 2.93, p = 0.0047; Fig. 6a, b), chronic exposure to ELF-MFs did not affect hippocampal APP-695 expression with similar levels of APP-695 proteins in sham- and ELF-MF-exposed aged mice (unpaired t-test: t85 = 1.20, p = 0.23, NS; Fig. 6a, b). We next measured the impact of chronic ELF-MF exposure on extracellular Aβ accumulation. We used an ELISA kit that specifically detects rodents’ Aβ(1−42) with negligible cross-reactivity to Aβ(1−40) and APP-695. We found that the concentration of Aβ(1−42) in hippocampi from young and sham-exposed aged mice was not significantly different (Mann-Whitney U = 263.0; p = 0.45, NS; Fig. 6c) and as observed for APP-695 expression, ELF-MF chronic exposure did not affect the Aβ(1−42) concentration in aged mice (ELF-MF- versus sham-exposed aged mice: Mann-Whitney U = 671.0; p = 0.60, NS; Fig. 6c).
We also analyzed the impact of chronic ELF-MF exposure on the phosphorylation status of Tau proteins in aged mice. As validated in APPswe/PS1dE9 mice (Figure S4a), the Tau5 antibody detects two specific bands in Western blots corresponding to the phosphorylated (pTau, upper band) and non-phosphorylated forms (Tau, lower band) of the Tau protein52. Confirming previous observations, densitometric quantification of hippocampal extracts revealed a significant molecular shift towards a predominance of the tau phosphorylated form in APPswe/PS1dE9 mice compared to wild-type controls (Figure S4b). In contrast, we did not find any change in the pTau/Tau ratio of sham-exposed aged mice compared to young mice (unpaired t-test: t61 = 0.25, p = 0.81, NS; Fig. 6d) or in ELF-MF-exposed compared to sham-exposed aged mice (unpaired t-test: t86 = 0.27, p = 0.79, NS; Fig. 6d), suggesting that the chronic ELF-MF exposure does not affect the tauopathy process.
Astrogliosis is thought to play a role not only as a pathological consequence of AD but also as a potential trigger and accelerator of amyloid plaque formation and tau-related neuronal injury19,53,54. Indeed, astrocyte activation, reflected by an increased expression of intermediate filament proteins such as glial fibrillary acidic protein (GFAP), can occur early, even before the onset of memory decline55. As shown in Figure S4a, c, we report a significant increase in GFAP expression in APPswe/PS1dE9 compared to wildtype mice. In contrast, we did not observe any changes in GFAP levels in young mice compared to sham-exposed aged mice (unpaired t-test: t61 = 0.62, p = 0.54, NS; Fig. 6e) or between sham- and ELF-MF-exposed aged mice (unpaired t-test: t85 = 0.45, p = 0.66, NS; Fig. 6e). Next, we analyzed the expression of the S100b protein which is also mainly expressed in astrocytes. In contrast to GFAP, we demonstrated that the expression of S100b was altered by aging, with a significant increase of S100b protein expression in sham-exposed aged mice compared to young mice (unpaired t-test: t61 = 4.44, p < 0.0001; Fig. 6f). However, ELF-MF chronic exposure did not modify expression of this astroglial marker (unpaired t-test, sham- versus ELF-MF-exposed aged mice: t85 = 1.07, p = 0.29, NS; Fig. 6f). Taken collectively, these results indicate that chronic exposure to ELF-MFs does not aggravate cellular processes involved in the progression of aging or induction of AD. In considering the possibility that some aged mice may be differentially sensitive to the effects of ELF-MF exposure, we examined data variability across the level of expression of the different cerebral markers. Box plot graphs depicting the distribution of individual values for young, aged sham- and ELF-MF-exposed mice revealed that data variability was similar between these groups, suggesting that individual differences were not exacerbated in aged mice in response to ELF-MF exposure (Figure S5).
Effects of ELF-MF chronic exposure on the hippocampal expression of cerebral markers of aging and AD. (a) Representative Western blots of the different brain markers analyzed in young, sham- and ELF-MF-exposed aged groups. Shown is a gel which contains 6 aged sham mice out of a total of 45, 6 aged ELF-MF-exposed mice out of a total of 42 and 2 young mice out of a total of 18 mice. Each band represents an individual mouse for each of the groups. (b) APP-695 expression. **p < 0.01. (c) Aβ(1−42) expression. (d) pTau/Tau ratio. (e) GFAP expression. (f) S100b expression. ****p < 0.0001. ELF-MF chronic exposure did not alter hippocampal expression of any of these markers. n = 18–45 mice/group.
Discussion
This study focused on the impact of exposure to chronic ELF-MFs during the course of the aging process and explored whether such environmental treatment may constitute a risk determinant for aggravating aging or triggering the AD symptomatology in aged mice. Aging is considered the leading risk factor for both genetic and sporadic AD56. Yet, the mechanisms underlying the age-related vulnerability to AD remain largely unclear, mainly because aging is sensitive to a plethora of interactive genetic and environmental risk factors, as well as comorbidities, that may impact the aging trajectory towards either healthy or pathological aging21,37. This delicate balance is thought to be dependent on several biological processes such as inflammation, impaired autophagy and mitochondrial dysfunction, epigenetic alterations or altered neuronal plasticity including synaptic loss which are thought to act, either independently or synergistically, as crucial determinants of the susceptibility to AD56,57.
Environmental factors may exert deleterious effects via an acceleration of the biological age58. Meta-analyzes of epidemiological studies incorporating occupational exposure to ELF-MFs as a risk factor for pathological aging report highly heterogeneous results which prevents the establishment of a clear association between occupational exposure to ELF-MFs and the development of chronic disorders, particularly neurodegenerative diseases23,24,59,60. In the case of case-control studies, the results generated are equally inconsistent61, possibly because of their retrospective nature and potential confounds when matching cases of AD or dementia and selected controls62. The aging trajectory can lead to multiple endpoints ranging from healthy cognitive decline, subjective cognitive complaints despite satisfactory performance at cognitive tests, MCI and dementia63,64,65. While not as prominent as in AD, neuronal loss occurs during physiological aging conjointly with a reduction of cortical synapses in the same brain circuits that degenerate during AD and can thus contribute, at least in part, to this detrimental spectrum66. Such an age-related cellular decline can thus make the aging brain particularly vulnerable to environmental conditions, including ELF-MFs. In sharp contrast, and certainly intriguing, are the preclinical and clinical reports pointing to the beneficial effects of ELF-MF exposure in some neurological disorders including AD29,67,68. This pattern of effects has prompted the exploration of transcranial electromagnetic treatments as a potential therapy69 that could act by normalizing aging-induced inflammatory responses70 or by favoring, via proteolytic pathways, the clearance of misfolded proteins involved in the progression of neurodegenerative diseases71.
By using a rigorously controlled ELF-MF environmental setting coupled to a prospective design in aged mice with a known history, we here provide novel insights into the characterization of the health effects associated with chronic exposure to ELF-MFs in aged mice submitted to various memory challenges. Experimenters in this study were blind to the experimental conditions and relatively large sample size for the different groups was used to increase the statistical power of analyzes as well as the accuracy and reliability of our data. We also generated z-scores which enabled to (i) integrate measures along the same cognitive dimension in different behavioral paradigms; (ii) reduce the intrinsic variability of single tests and (iii) provide a robust characterization of the underlying memory profile of individual mouse in each experimental group. Altogether, our investigations failed to identify any deleterious or beneficial effects of chronic ELF-MF exposure on cognitive processing and did not pinpoint any detectable change in the expression of hallmark cerebral markers of aging or the occurrence of an imbalance in the amyloid cascade that could potentially lead to AD. Thus, this type of electromagnetic field delivered chronically at the intensity of 1 mT did not alter the aging process or the vulnerability of the aged brain to AD.
Frequency and magnetic flux density are two key experimental parameters in ELF-MF studies. Since most European countries, including France, utilize alternating current with a nominal utility frequency of 50 Hz, people are most frequently exposed to this frequency during daily living activities. We therefore selected it in the present study. The ICNIRP Guidelines recommends general public and occupational exposure thresholds of 0.2 mT and 1 mT, respectively1. We therefore chose to expose aged mice to the highest magnetic flux density of 1 mT and mimicked human discontinued exposure by delivering the ELF-MF only 8 h/day and 5 days per week. This regimen was applied for 12 successive weeks to achieve chronicity.
Cognitive functions are mediated by multiple systems organized into interconnected brain regions that can operate independently, synergistically or even in competition72,73. Because the whole mouse brain was exposed to ELF-MFs in the present study, we incorporated in our cognitive test battery several memory paradigms tailored to specific memory forms known to be dependent on memory systems distributed throughout interconnected superficial (e.g., prefrontal cortex) and deeper (e.g., hippocampus) regions of the brain. We selected memory forms reported to be sensitive to aging or impaired during AD, such as spatial working and reference memory74,75 or recognition memory, a subdivision of episodic memory, which is typically affected during the early stages of this neurodegenerative disease76. We were particularly attentive in implementing memory paradigms that were sensitive enough to detect potential changes associated with aging or AD. For instance, our modified recognition memory paradigm adapted to the 8-arm radial maze enhanced the spatial cognitive demand, making it more sensitive in detecting potential aged-related memory impairments otherwise more difficult to observe in the classical Y-maze77. In the spatial discrimination task, we further used the APPswe/PS1dE9 mouse model of AD to validate the ability of this paradigm to detect memory impairments. To control for the potential confound of ELF-MF exposure on motivation, we used appetitive (radial maze in which arms display emotional valence) and innate (Y-maze and object location which engage a minimal motivational component besides the innate preference to investigate novel stimuli) paradigms. In addition to innate memory tasks based on preference for novelty43,78, we address the effects of ELF-MF exposure on the learning rate in the radial maze wherein spatial training requires multiple imposed training sessions delivered over several days. Overall, integration of these multi-level control parameters makes unlikely the possibility that the observed lack of effects of ELF-MF exposure on cognitive performance is due to a lack of sensitivity of our behavioral profiling.
Besides reference and working memory forms, we also dedicated our attention to specific hippocampal processes that could potentially be altered by exposure to ELF-MFs in aged mice. Hippocampal function enables the formation of distinct spatial representations of similar or interfering inputs78. This so-called pattern separation process under the guidance of the dentate gyrus is particularly crucial in spatial discrimination paradigms requiring to process information presented closely in space, in our case, accurately distinguishing in the 8-arm radial maze between baited and non-baited arms located close to each other. We found memory precision to be altered in sham-exposed aged mice, mainly when these mice had to locate the baited arm surrounded by two adjacent non-baited arms, indicative of a possible inability to pattern-separate during spatial training. However, chronic exposure to ELF-MFs did not alter, either negatively or positively, memory precision in these aged mice. At the cellular level, newborn neurons have been shown to be necessary for normal pattern separation function in the DG of adult mice79 and adult hippocampal neurogenesis is impaired by aging80, raising the possibility that altered neurogenesis could contribute, at least in part, to the reduced memory precision of sham-exposed aged mice. While ELF-MF exposure (1 mT; 50 Hz) can promote in vivo adult hippocampal neurogenesis81, including long-term survival of newborn neurons in young adult mice82, our findings indicate however that such an ELF-MF neurogenic boosting mechanism appears insufficient to rescue impaired memory precision in the aged brain in which a plethora of structural and cellular changes are ongoing36,83.
As they age, wild-type rodents exhibit behavioral alterations and cognitive decline that correlate with those observed in AD. However, they do not spontaneously develop the two main histopathological hallmarks of AD, namely extracellular beta-amyloid aggregates and intracellular accumulation of hyper-phosphorylated tau proteins that compose neurofibrillary tangles41. Accordingly, we did not observe these pathological features in aged C57BL/6J mice and found that an external inducer such as ELF-MFs could not trigger these brain markers. However, the observations that intraneuronal Aβ accumulation can occur early in the disease progression and precede the formation of extracellular amyloid plaques84 and that cognitive deficits of AD patients are correlated to soluble Aβ levels rather than plaque-development per se85 prompted us to examine hippocampal levels of soluble Aβ. These levels were not modified by ELF-MF chronic exposure. Similarly, the increase in Tau phosphorylation, which precedes the accumulation of neurofibrillary tangles and is detectable in both adult and aged mice experiencing stressful conditions42,86,87, was not influenced by chronic exposure to ELF-MFs.
Interestingly, a causal relationship between the accumulation of aggregated intracellular proteins and inflammation during aging has been emphasized, suggesting that co-occurrence of these two cellular processes can initiate AD88. Inflammation is a hallmark of normal aging89. Accordingly, we found that S100b proteins were upregulated in sham-exposed aged mice, confirming previous studies90. However, while sham-exposed aged mice showed signs of inflammation as revealed by upregulation of inflammatory brain markers, ELF-MF chronic exposure did not exacerbate or reduce neuronal inflammation.
While still debated due to the lack of solid experimental and mechanistic evidence, magnetic hypersensitivity has been reported by some individuals following acute or chronic exposures to ELF-MFs91,92. We considered the possibility that some aged mice may be disproportionally sensitive to the effects of ELF-MF exposure. However, when examining the variability in memory performance or expression of brain markers in these mice, we did not find evidence for abnormally large individual differences in sensitivity to ELF-MF exposure.
Conclusion and limitations
In summary, our study does not provide conclusive evidence for an association between chronic exposure to ELF-MFs and aggravated aging or initiation of the AD symptomatology in aged mice. However, we acknowledge potential limitations and perspectives. We cannot formally exclude that a more prolonged exposure to ELF-MFs or additional exposure of aged mice during the three weeks of behavioral testing could have translated into possible effects on cognitive processes or alterations in some of the cerebral markers examined. The use of older mice with a potentially more vulnerable brain at the time of ELF-MF exposure could have been impacted more heavily by our ELF-MF regimen with the downside, however, of introducing important mortality biases. Of note, this study was restricted to male mice due to the impossibility of housing separately male and female mice during ELF-MF exposure and behavioral testing. Whether female aged mice could be more sensitive to ELF-MFs would deserve further investigation, although data from animal and human case-control or cohort studies have not pinpointed an apparent gender effect. For occupational exposure, gender differences in risk associations have been reported but these differences may be related to distinct occupations for men and women resulting in gender imbalances for certain specific activities and potential sample biases24.
Also, we cannot exclude the existence of compensatory phenomena that could influence the response of aged mice to ELF-MF exposure, and thus account, at least in part, for the absence of effect of ELF-MFs. Compensation may have been triggered in the brain of ELF-MF-exposed aged mice, particularly when extended periods of exposure, over weeks, are experienced. Underlying mechanisms are thought to involve neurofunctional plasticity93. The cognitive reserve, which reflects the ability of the brain to cope with external harmful stimuli, may also act as a form of preventive compensation and therefore contribute to the protection of the cerebral tissue93,94. While at play in the human brain hosting an extensive library of previous and continuous experiences, such a protective mechanism was, however, less likely to operate in the brain of our aged mice which were experimentally naive before undergoing ELF-MF exposure. Replicating this study using a different mouse strain, such as the senescence-accelerated mouse-prone 8, could be of interest since these mice exhibit age-related learning and memory decline associated with the hallmark features of AD pathogenesis including cerebral inflammation, amyloid-β (Aβ) deposits and tau hyperphosphorylation95. Though the focus of our test battery was on dissecting the effects of ELF-MF chronic exposure on memory processes, this approach could be extended to explore complementary behavioral domains including, for instance, anxiety, sociability, depression or food consumption for which reliable rodent tasks and specific brain markers are available. Because care should be taken in extrapolating the present findings to older adults with various comorbidities, applying current precautionary policies on magnetic fields from power lines across various countries to existing or new sensitive ELF-MF locations is recommended.
Materials and methods
Animals
One hundred and twenty-eight 17-month-old male C57BL/6J mice were obtained from Janvier Laboratories (Le Genest-Saint-Isle, France). These aged mice were housed four per plastic cage in our in vivo facility at IMS on a 12 h/12 h light/dark cycle (lights on at 7:00 AM), with water and food available ad libitum. Mice were 17 months of age at the start of ELF-MF exposure and 20 months when they underwent behavioral procedures. At this age, these mice express senescent changes in almost all biomarkers in all animals96. Strain-specific diseases that can affect brain marker expression in a non-specific manner are minimized compared to older mice that are also more likely to die, creating a sample bias within the surviving animals. Behavioral testing was conducted during the light phase of the cycle. Eighteen young adult male mice (C57BL/6J from Janvier Laboratories, 10 weeks of age) served as an additional control group to probe the effect of aging. APPswe/PS1dE9 transgenic mice (9-month-old, n = 9) and their wild-type littermates (n = 8) were bred in-house and used to establish the sensitivity of our behavioral and molecular approaches to detect AD-related changes. Experiments were conducted blind to the treatment condition and according to protocols approved by the ethical committee of the University of Bordeaux (protocol A50120159). All experimental procedures complied with official European guidelines for the care and use of laboratory animals (Directive 2010/63/UE) and followed the ARRIVE guidelines for animal research97.
ELF-MF exposure
The exposure system consisted of two identical sets of Merritt coils powered by the mains via a voltage controller and installed in a dedicated temperature- and humidity-controlled room (Fig. 1a). Freely moving aged mice were placed in 25 cm x 20 cm exposure cages made of PVC with walls and cover lids perforated with holes. Cages were located in the center of each independently-activated set of coils as previously described98. Each cage accommodated 5–6 mice randomly assigned to either a sham-exposed (n = 64) or a 50 Hz ELF-MF-exposed (n = 64) group. Exposure cages and water bottles were without metal content. When activated, the exposure system generated a vertical ELF-MF at 50 Hz calibrated at an intensity of 1 mT root mean square (rms). This ELF-MF was homogenous inside the cage with a variability of ± 5% 98. Temperature and magnetic flux density in each coil container were monitored in real time. Experimental groups were exposed 8 h daily, 5 consecutive days a week for 12 successive weeks. Sham control groups were treated in parallel exactly as the ELF-MF-exposed group. Sham mice were placed in an identical exposure system with inactive coils that did not deliver any ELF-MF. C57BL/6J mice ranging from 18 to 24 months of age are typically considered old96. However, the early (18 to 21 months) and late (22 to 24 months) phases of this aging period exhibit different survivorship and aging kinetics. To minimize these potential confounding factors and because emerging age-related alterations start to manifest by late adulthood99,100, we therefore chose to target preferentially the early aging phase by exposing mice for 12 weeks from 18 to 20 months of age.
After 12 weeks of exposure (Fig. 1b), sham controls and ELF-MF-exposed aged mice were removed from the exposure system and housed four per cage with ad libitum access to food and water. They were handled to minimize stress-related responses and their free-feeding weights were taken daily. We were limited in the number of animals that could be tested daily in the cognitive test battery described below. To adapt to this time-constraint, we exposed consecutive subgroups of 12 mice (6 sham and 6 ELF-MF-exposed), each subgroup starting to be exposed every month, which resulted in a total of 109 aged animals tested behaviorally over a period of 10 months. Each of these subgroups was submitted to the different paradigms of the cognitive test battery that were administered sequentially over a period of 3 weeks (Fig. 1b).
Mouse subgroups, including young mice (n = 18) and APPswe/PS1dE9 transgenics (n = 17), were transferred each day to the experimental room 30 min prior to behavioral testing. All apparatuses listed below were cleaned with 70% ethanol and dried between subjects. Given converging evidence from human and animal studies indicating that healthy young subjects are not affected by ELF-MF exposure1, only aged mice underwent ELF-MF exposure. Thus, main effects of age were examined between young versus sham-exposed aged groups and potential effects of ELF-MF exposure on aging were assessed by comparing separately sham- and ELF-MF-exposed aged groups for behavioral and cerebral readouts.
Y-maze
The Y-maze two-trial procedure has been routinely used to examine spatial recognition memory and takes advantage of the innate tendency of rodents to explore novel environments101. To increase its spatial cognitive demand, we adapted this procedure to an automated 8-arm radial maze made of grey PVC (Imetronic, Marcheprime, France) in which only three arms were used to form a Y-shape (90°-135°-135° between the arms; e.g. arms 8, 2 and 5; Fig. 2a). Each arm was 62 cm long and 12 cm wide and radiated from a central platform (32 cm in diameter). This previously validated behavioral procedure43 was composed of an exploration (encoding) phase and a recognition phase which were separated by an inter-trial interval of 4 h. During the exploration trial, one of the three available arms was closed. A mouse was positioned on the central platform of the maze and allowed to explore the two available arms during 10 min. During the recognition trial, the mouse was again placed on the central platform and could explore all three arms during 5 min. The time the animal spent in each of the three arms of the maze was automatically recorded during encoding and recognition trials by video-tracking (Poly software; Imetronic, Marcheprime, France). Discriminating the novel arm from the two familiar arms was considered as an index of spatial recognition memory. Memory performance was thus expressed as the percentage of time spent in novel arm calculated as follows: (time spent in novel arm/time spent in all three arms) x 100. The time spent on the central platform of the maze was excluded from the calculation of performance. Chance level was set at 33% of the exploration time. The time spent by the animal in each of the three arms of the maze was recorded during encoding and test phases, with the entrance into an arm being scored when the first half of the animal’s body was inside that arm.
8-arm radial maze
Mice were submitted to spatial discrimination testing in the same 8-arm radial maze used for the spatial recognition memory procedure. Training lasted for 10 days (2 days of habituation and 8 days of testing). Prior to the beginning of the discrimination procedure, a progressive food restriction regimen was applied over 8 days until mice reached 85–90% of their free-feeding weights. This restriction was maintained during the whole testing period by adjusting the daily amount of food provided. Once in the maze, each mouse was videotracked (Poly software; Imetronic, Marcheprime, France) to capture arm choices and latencies. Sucrose pellets were used as rewards placed at the end of the chosen arms (one single 20 mg pellet per arm; Dustless Precision Pellets, BioServ, Flemington, New Jersey, USA). During the first two days of habituation, mice were allowed to freely explore the maze with all arms accessible and baited with pellets. The two daily trials were terminated when the animal collected all 8 rewards. Food-restricted mice were then tested the next day for spatial discrimination. During the discrimination procedure, each mouse was assigned a constant set of 3 baited arms out of 8. Arms were chosen such that the 3 angles separating them were always 45°-90°-135° (for instance arms 1-2-4, 2-3-5, 3-4-6, etc.; Fig. 3a). Mice underwent 6 consecutive daily trials separated by an inter-trial interval of 1 min for 8 consecutive days. The first trial of a session began with placing a mouse on the central platform, initially with all the doors closed. After one minute had elapsed, all doors were simultaneously opened. The mouse was allowed to choose freely among the 8 arms of the maze. Upon reaching the central platform of the maze after each arm visit, all arms were briefly closed for 4 s and then opened again to allow the animal to make its next choice. This prevented the use of clockwise or counterclockwise motor strategies during exploration of the maze. The trial ended when the mouse collected the pellets from all three baited arms. The animal was then confined to the central platform will all doors closed until the next trial.
Solving this spatial discrimination task requires a combination of spatial reference and working memory. The first visit to a non-baited arm during any trial was considered a reference memory error, with a maximum of 5 per trial. Total reference memory errors included repeated visits to non-baited arms. Repeated arm visits during a trial are typically considered as working memory errors. Since the knowledge that some arms are never rewarded (reference memory) can be sufficient to avoid visits to these never-baited arms, only repeated visits to baited arms reflect genuine working memory performance. Therefore, re-entries into baited arms within a trial were scored as working memory errors. The spatial configuration of baited arms also enabled to distinguish three subtypes of reference memory errors: type 3 errors (E3) were scored when visits were made to non-baited arms that were away (not adjacent) from baited arms (e.g., in the 1, 2, 4 baited arms configuration, visits to arms 6 and 7); type 2 errors (E2) were scored when visits were made to non-baited arms adjacent to baited arms (e.g., in the 1, 2, 4 baited configuration, visits to arms 5 and 8); and type 1 errors (E1) were scored when the animal entered the only non-baited arm surrounded by two baited arms (e.g., in the 1, 2, 4 baited configuration, visits to arm 3). Because non-baited arms are located either close in space or more distant (i.e., separated) to baited arms, scoring these different types of errors enables to probe pattern separation-dependent memory79, with a decreased number of E1 and E2 errors across training days reflecting a good ability to pattern separate. Thus, for each type of E3, E2 or E1 errors, the following index was generated: Error drop = % errors on Day 1 - % errors on Day 4. The number of errors committed by each group on the first day (Day 1) and fourth day (Day 4) of training was first normalized to 100% and the difference in the percentage of errors between Day 1 and Day 4 was then calculated, with Day 4 corresponding to the training day where performance of young mice reached a plateau.
Object location memory task
The ability of mice to recognize that an object encountered before had changed spatial location was assessed102. For three consecutive days, mice were individually habituated to a 40 cm × 40 cm empty square-shaped open field with transparent Plexiglas walls for 10 min. On the fourth day, mice were placed in the open field with two identical copies of a novel object and allowed to explore the two similar objects until the sum of time spent exploring both reached 60 s. After a delay of 30 min in a home cage, mice underwent a test trial during which one object was moved to the corner opposite to its original position. The location of the moved object was counterbalanced between mice. Time spent exploring the two objects was recorded until the sum spent exploring both reached 30 s. Memory performance was expressed as a discrimination index using the following formula: (seconds on novel object position minus seconds on familiar object position)/30 seconds; the higher the discrimination index, the better the memory.
Composite test scores
To generate composite test scores capturing performance across the different memory procedures of our battery103, we converted individual performances to normative z-scores using the following formula: z = (X – M)/SD, where X is the animal’s raw score for a given memory paradigm, and M and SD are respectively the mean and standard deviation of the control group (young mice). Z-scores served to establish a spider graph illustrating the performance of each group for spatial recognition memory, reference memory, working memory, memory precision and object location memory. The directionality of the scores was adjusted so that decreased z-score values reflected poor performance104. An overall score for the entire battery was also calculated for each group by averaging z-scores across memory paradigms, with each individual memory component receiving equal weightage.
Euthanasia and brain extraction
For biochemical analysis, a total of 105 mice (young: n = 18; aged sham: n = 45; aged ELF-MF-exposed: n = 42) were euthanized by cervical dislocation. Brains were extracted, and hippocampi were separated in an ice-cold solution of phosphate-buffered saline solution (pH = 7.4) and dissociated by using a 18G needle in ice-cold buffer containing 0.32 M sucrose supplemented with 10 mM HEPES (pH 7.4) and protease and phosphatase inhibitors (Sigma, L’Isle d’Abeau, France). Samples were kept at -80 °C until further analyses. Frozen hippocampal samples were diluted 1:1 with 2X lysis buffer (20 mM HEPES, 0.15 M NaCl, 1% triton X100, 1% deoxycholic acid, 1% SDS, pH 7.5) for Western blotting. Samples were then centrifuged 15 min at 10 000 g. The protein concentration of the supernatants was measured with the DC protein assay (Bio-Rad, Marnes-La-Coquette, France). Protein content was normalized to 50 µg of protein per sample. Proteins were separated by SDS/PAGE on Tris-Glycine precast 4–15% gel (BioRad, Marnes-La-Coquette, France) and transferred to a polyvinylidene difluoride (PVDF) membrane using Transblot Turbo® and Transblot Turbo RTA® transfer kit (Bio-Rad, Marnes-La-Coquette, France). After blocking with a solution of Tris-Tween-buffered solution (TTBS containing 0.05% Tween 20, 200 mM NaCl and 10 mM Tris, pH 7.4) supplemented with 5% non-fat dry milk for 1 h at room temperature, the membranes were incubated with the appropriate antibodies diluted in 5% non-fat dry milk-TTBS, at 4 °C overnight under gentle agitation. The following primary antibodies were used: anti-APP-695 (Clone 22C11; Millipore; 1:1000); anti-GFAP (Chemicon; 1:2000); anti-Tau5 (Invitrogen; 1:1000), anti-S100b (Abcam; 1:500) and anti-Actin (Sigma Aldrich, 1:5000). Membranes were then incubated with anti-IgG secondary antibodies conjugated to IRDye™ for 1 h at room temperature. Goat anti-Rabbit (IR Dye ® 800CW, LI-COR; 1:2000) and goat anti-Mouse (IR Dye® 680 RD, LI-COR, 1:2000) were used. Finally, membranes were scanned with the Odyssey Infrared Imaging System (LI-COR Biosciences, Lincoln, NE, USA) and protein readouts were expressed as density light units. Respective averages were then determined across the Western blots and normalization was performed against the actin housekeeping protein to ensure that variations in sample homogeneity and loading were accounted for. This normative ratio enhanced consistency across groups. Animals from each group (young (n = 18), aged sham- (n = 45) and aged ELF-MF-exposed (n = 42)) were represented on each gel that contained 6 animals as shown in Fig. 6a. Several gels were generated similarly so as to process the total number of mice in each group (Figure S6).
Quantification of Aβ(1−42) peptide
The hippocampal concentration of Aβ(1−42) peptide was evaluated by ELISA (Amyloid Beta 42 mouse ELISA Kit, Thermofisher, France, catalog number KMB3441) according to the manufacturer’s instructions105. A total of 92 mice (young: n = 16; aged sham: n = 38; aged ELF-MF-exposed: n = 38) were processed. This kit detects specifically soluble forms of mice Aβ(1−42) peptides with negligible cross-reactivity with mouse Aβ(1−40) forms. Aβ(1−42) concentration in samples was determined by comparing the samples to a standard curve (0-250 pg/ml). The absorbance at 450 nm was read using a microplate reader.
Statistical analyzes
Data sets were tested for normal distribution with the Kolmogorov–Smirnoff test. When variables were normally distributed, the following parametric statistics were used: Student t-tests for two-group comparisons where appropriate and one-way or two-way ANOVAs with repeated measures followed by Bonferroni-corrected two-group post-hoc Student t-test or Tukey’s test. When variables failed to reach normality, the nonparametric Mann-Whitney’s test was used. The chi-square (X2) test was used to assess differences in frequency. Statistical tests were conducted using Prism 10.0 (GraphPad Software, Boston, USA). Data were expressed as mean ± standard error mean (SEM), with n indicating the number of animals analyzed. Values of p < 0.05 were considered as significant.
Data availability
The datasets generated during and analysed during the current study are available from the corresponding authors on reasonable request.
References
International Commission on Non-Ionizing Radiation Protection (ICNIRP). Guidelines for limiting exposure to time-varying electric and magnetic fields (1 hz to 100 kHz). Health Phys. 99, 818–836 (2010).
Karimi, A., Ghadiri Moghaddam, F. & Valipour, M. Insights in the biology of extremely low-frequency magnetic fields exposure on human health. Mol. Biol. Rep. 47, 5621–5633 (2020).
Tian, H. et al. System-level biological effects of extremely low-frequency electromagnetic fields: an in vivo experimental review. Front Neurosci 17, (2023).
Lai, H. Neurological effects of static and extremely-low frequency electromagnetic fields. Electromagn. Biol. Med. 41, 201–221 (2022).
Tenforde, T. S. Biological interactions and potential health effects of extremely-low-frequency magnetic fields from power lines and other common sources. Annu. Rev. Public. Health. 13, 173–196 (1992).
Ahlbom, A. et al. A pooled analysis of magnetic fields and childhood leukaemia. Br. J. Cancer. 83, 692–698 (2000).
Grellier, J., Ravazzani, P. & Cardis, E. Potential health impacts of residential exposures to extremely low frequency magnetic fields in Europe. Environ. Int. 62, 55–63 (2014).
Juutilainen, J., Herrala, M., Luukkonen, J., Naarala, J. & Hore, P. J. Magnetocarcinogenesis: Is there a mechanism for carcinogenic effects of weak magnetic fields? Proc. R. Soc. B Biol. Sci. 285, 20180590 (2018).
Lagroye, I., Percherancier, Y., Juutilainen, J., De Gannes, F. P. & Veyret, B. ELF magnetic fields: Animal studies, mechanisms of action. Prog Biophys. Mol. Biol. 107, 369–373 (2011).
Brookmeyer, R., Johnson, E., Ziegler-Graham, K. & Arrighi, H. M. Forecasting the global burden of Alzheimer’s disease. Alzheimers Dement. J. Alzheimers Assoc. 3, 186–191 (2007).
Prince, M. et al. The global prevalence of dementia: A systematic review and metaanalysis. Alzheimers Dement. 9, 63–75e2 (2013).
Crews, L. & Masliah, E. Molecular mechanisms of neurodegeneration in Alzheimer’s disease. Hum. Mol. Genet. 19, R12–R20 (2010).
Iqbal, K. & Grundke-Iqbal, I. Neurofibrillary pathology leads to synaptic loss and not the other way around in alzheimer disease. J. Alzheimers Dis. 4, 235–238 (2002).
Mandelkow, E. Tau in Alzheimer’s disease. Trends Cell. Biol. 8, 425–427 (1998).
Terry, R. D. Chapter 29 neuropathological changes in alzheimer disease. in Progress Brain Research 101 383–390 (Elsevier, 1994).
Trojanowski, J. Q. & Lee, V. M. Y. Fatal attractions of proteins: A comprehensive hypothetical mechanism underlying Alzheimer’s disease and other neurodegenerative disorders. Ann. N Y Acad. Sci. 924, 62–67 (2000).
Beach, T. G., Walker, R. & McGeer, E. G. Patterns of gliosis in Alzheimer’s disease and aging cerebrum. Glia 2, 420–436 (1989).
Itagaki, S., McGeer, P. L., Akiyama, H., Zhu, S. & Selkoe, D. Relationship of microglia and astrocytes to amyloid deposits of alzheimer disease. J. Neuroimmunol. 24, 173–182 (1989).
Heneka, M. T. et al. Neuroinflammation in Alzheimer’s disease. Lancet Neurol. 14, 388–405 (2015).
Stojić-Vukanić, Z. et al. CD8 + T Cell-Mediated mechanisms contribute to the progression of neurocognitive impairment in both multiple sclerosis and Alzheimer’s disease?? Front. Immunol. 11, 566225 (2020).
Knopman, D. S. et al. Alzheimer disease. Nat. Rev. Dis. Primer. 7, 33 (2021).
Killin, L. O. J., Starr, J. M., Shiue, I. J. & Russ, T. C. Environmental risk factors for dementia: A systematic review. BMC Geriatr 16, (2016).
Vergara, X. et al. Occupational exposure to extremely low-frequency magnetic fields and neurodegenerative disease: A meta-analysis. J. Occup. Environ. Med. 55, 135–146 (2013).
Jalilian, H., Teshnizi, S. H., Röösli, M. & Neghab, M. Occupational exposure to extremely low frequency magnetic fields and risk of alzheimer disease: A systematic review and meta-analysis. NeuroToxicology 69, 242–252 (2018).
Feychting, M., Pedersen, N. L., Svedberg, P., Floderus, B. & Gatz, M. Dementia and occupational exposure to magnetic fields. Scand. J. Work Environ. Health. 24, 46–53 (1998).
Andel, R. et al. Work-Related exposure to extremely Low-Frequency magnetic fields and dementia: Results from the population-based study of dementia in Swedish twins. J. Gerontol. Biol. Sci. Med. Sci. 65A, 1220–1227 (2010).
Feychting, M., Jonsson, F., Pedersen, N. & Ahlbom, A. Occupational magnetic field exposure and neurodegenerative disease. Epidemiology 14, 413–419 (2003).
Frei, P. et al. Residential distance to high-voltage power lines and risk of neurodegenerative diseases: A Danish population-based case-control study. Am. J. Epidemiol. 177, 970–978 (2013).
Hu, Y. et al. Long-term exposure to ELF-MF ameliorates cognitive deficits and attenuates Tau hyperphosphorylation in 3xTg AD mice. NeuroToxicology 53, 290–300 (2016).
Liu, X. et al. Improvement of spatial memory disorder and hippocampal damage by exposure to electromagnetic fields in an Alzheimer’s disease rat model. PLoS ONE 10, (2015).
Liebl, M. P. et al. Low-frequency magnetic fields do not aggravate disease in mouse models of Alzheimer’s disease and amyotrophic lateral sclerosis. Sci. Rep. 5, (2015).
Zhao, Q. R. et al. Neuritin reverses deficits in murine novel object associative recognition memory caused by exposure to extremely low-frequency (50 Hz) electromagnetic fields. Sci. Rep. 5, (2015).
Zhang, Y. et al. Theta-gamma coupling in hippocampus during working memory deficits induced by low frequency electromagnetic field exposure. Physiol. Behav. 179, 135–142 (2017).
Pádua, M. S., Guil-Guerrero, J. L. & Lopes, P. A. Behaviour hallmarks in Alzheimer’s disease 5xFAD mouse model. Int. J. Mol. Sci. 25, 6766 (2024).
Zhang, Y., Liu, X., Zhang, J. & Li, N. Short-term effects of extremely low frequency electromagnetic fields exposure on Alzheimer’s disease in rats. Int. J. Radiat. Biol. 91, 28–34 (2015).
Xia, X., Jiang, Q., McDermott, J. & Han, J. D. J. Aging and Alzheimer’s disease: Comparison and associations from molecular to system level. Aging Cell. 17, e12802 (2018).
Sperling, R. A. et al. Toward defining the preclinical stages of Alzheimer’s disease: Recommendations from the National Institute on Aging-Alzheimer’s association workgroups on diagnostic guidelines for Alzheimer’s disease. Alzheimers Dement. J. Alzheimers Assoc. 7, 280–292 (2011).
Livingston, G. et al. Dementia prevention, intervention, and care: 2020 report of the lancet commission. Lancet Lond. Engl. 396, 413–446 (2020).
Swerdlow, R. H. Brain aging, Alzheimer’s disease, and mitochondria. Biochim. Biophys. Acta. 1812, 1630–1639 (2011).
Jongsiriyanyong, S. & Limpawattana, P. Mild cognitive impairment in clinical practice: A review Article. Am. J. Alzheimers Dis. Other Demen. 33, 500–507 (2018).
Jucker, M. The benefits and limitations of animal models for translational research in neurodegenerative diseases. Nat. Med. 16, 1210–1214 (2010).
Torres, A. K., Jara, C., Olesen, M. A. & Tapia-Rojas, C. Pathologically phosphorylated Tau at S396/404 (PHF-1) is accumulated inside of hippocampal synaptic mitochondria of aged Wild-type mice. Sci. Rep. 11, 4448 (2021).
Nicole, O. et al. Soluble amyloid beta oligomers block the learning-induced increase in hippocampal Sharp wave-ripple rate and impair Spatial memory formation. Sci. Rep. 6, 22728 (2016).
Castonguay, D. et al. The tyrosine phosphatase STEP is involved in age-related memory decline. Curr. Biol. 28, 1079–1089e4 (2018).
von Halbach, B., Zacher, O., Gass, C., Unsicker, K. & P. & Age-related alterations in hippocampal spines and deficiencies in spatial memory in mice. J. Neurosci. Res. 83, 525–531 (2006).
Sharma, S., Rakoczy, S. & Brown-Borg, H. Assessment of spatial memory in mice. Life Sci. 87, 521–536 (2010).
Davis, K. E., Easton, A., Eacott, M. J. & Gigg, J. Episodic-Like memory for What-Where-Which occasion is selectively impaired in the 3xTgAD mouse model of Alzheimer’s disease. J. Alzheimers Dis. 33, 681–698 (2013).
Langston, R. F. & Wood, E. R. Associative recognition and the hippocampus: Differential effects of hippocampal lesions on object-place, object-context and object-place-context memory. Hippocampus 20, 1139–1153 (2010).
Murai, T., Okuda, S., Tanaka, T. & Ohta, H. Characteristics of object location memory in mice: Behavioral and Pharmacological studies. Physiol. Behav. 90, 116–124 (2007).
Braak, H. & Braak, E. Evolution of neuronal changes in the course of Alzheimer’s disease. J. Neural Transm Suppl. 53, 127–140 (1998).
Selkoe, D. J. & Hardy, J. The amyloid hypothesis of Alzheimer’s disease at 25 years. EMBO Mol. Med. 8, 595–608 (2016).
Le Freche, H. et al. Tau phosphorylation and Sevoflurane anesthesia: an association to postoperative cognitive impairment. Anesthesiology 116, 779–787 (2012).
McGeer, P. L. & McGeer, E. G. The amyloid cascade-inflammatory hypothesis of alzheimer disease: Implications for therapy. Acta Neuropathol. (Berl). 126, 479–497 (2013).
Strang, F. et al. Amyloid plaques dissociate pentameric to monomeric C-Reactive protein: A novel pathomechanism driving cortical inflammation in Alzheimer’s disease?? mCRP in Alzheimer’s disease?. Brain Pathol. 22, 337–346 (2012).
Carter, S. F. et al. Evidence for astrocytosis in prodromal alzheimer disease provided by 11 C-Deuterium-L-Deprenyl: A multitracer PET paradigm combining 11 C-Pittsburgh compound B and 18F-FDG. J. Nucl. Med. 53, 37–46 (2012).
Herrup, K. Reimagining Alzheimer’s disease—An age-based hypothesis. J. Neurosci. 30, 16755–16762 (2010).
Song, T. et al. Mitochondrial dysfunction, oxidative stress, neuroinflammation, and metabolic alterations in the progression of Alzheimer’s disease: A meta-analysis of in vivo magnetic resonance spectroscopy studies. Ageing Res. Rev. 72, 101503 (2021).
Prada, D., Belsky, D. & Baccarelli, A. Is your environment making you older? Molecular biomarkers and new approaches to investigate the influences of environmental chemicals through aging. Med. Lav. 112, 8–14 (2021).
Garcia, A. M., Sisternas, A. & Hoyos, S. P. Occupational exposure to extremely low frequency electric and magnetic fields and alzheimer disease: A meta-analysis. Int. J. Epidemiol. 37, 329–340 (2008).
Gunnarsson, L. G. & Bodin, L. Occupational exposures and neurodegenerative diseases—A systematic literature review and meta-analyses. Int. J. Environ. Res. Public. Health. 16, 337 (2019).
Seidler, A. et al. Occupational exposure to low frequency magnetic fields and dementia: A case–control study. Occup. Environ. Med. 64, 108–114 (2007).
Lewallen, S. & Courtright, P. Epidemiology in practice: Case-control studies. Community Eye Health. 11, 57–58 (1998).
Howieson, D. B. et al. Trajectory of mild cognitive impairment onset. J. Int. Neuropsychol. Soc. JINS. 14, 192–198 (2008).
Rajagopal, S. K., Beltz, A. M., Hampstead, B. M. & Polk, T. A. Estimating individual trajectories of structural and cognitive decline in mild cognitive impairment for early prediction of progression to dementia of the Alzheimer’s type. Sci. Rep. 14, 12906 (2024).
Wu, Z. et al. Trajectories of cognitive function in community-dwelling older adults: A longitudinal study of population heterogeneity. Alzheimers Dement. Amst Neth. 13, e12180 (2021).
Morrison, J. H. & Baxter, M. G. The aging cortical synapse: Hallmarks and implications for cognitive decline. Nat. Rev. Neurosci. 13, 240–250 (2012).
Akbarnejad, Z. et al. Spatial memory recovery in Alzheimer’s rat model by electromagnetic field exposure. Int. J. Neurosci. 128, 691–696 (2018).
Malling, A. S. B. et al. The effect of 8 weeks of treatment with transcranial pulsed electromagnetic fields on hand tremor and inter-hand coherence in persons with Parkinson’s disease. J. Neuroeng. Rehabil. 16, 19 (2019).
Bashir, S. et al. Effects of transcranial magnetic stimulation on Neurobiological changes in Alzheimer’s disease (Review). Mol. Med. Rep. 25, 109 (2022).
Guerriero, F. & Ricevuti, G. Extremely low frequency electromagnetic fields stimulation modulates autoimmunity and immune responses: A possible immuno-modulatory therapeutic effect in neurodegenerative diseases. Neural Regen Res. 11, 1888–1895 (2016).
Ciechanover, A. & Kwon, Y. T. Degradation of misfolded proteins in neurodegenerative diseases: Therapeutic targets and strategies. Exp. Mol. Med. 47, e147 (2015).
Poldrack, R. A. & Packard, M. G. Competition among multiple memory systems: Converging evidence from animal and human brain studies. Neuropsychologia 41, 245–251 (2003).
Squire, L. R. Memory systems of the brain: A brief history and current perspective. Neurobiol. Learn. Mem. 82, 171–177 (2004).
Brito, D. V. C. et al. Assessing cognitive decline in the aging brain: Lessons from rodent and human studies. Npj Aging. 9, 1–11 (2023).
Stewart, S., Cacucci, F. & Lever, C. Which memory task for my mouse?? A systematic review of Spatial memory performance in the Tg2576 Alzheimer’s mouse? model. J. Alzheimers Dis. 26, 105–126 (2011).
Dubois, B. et al. Research criteria for the diagnosis of Alzheimer’s disease: Revising the NINCDS–ADRDA criteria. Lancet Neurol. 6, 734–746 (2007).
Hamieh, A. M., Camperos, E., Hernier, A. M. & Castagné, V. C57BL/6 mice as a preclinical model to study age-related cognitive deficits: executive functions impairment and inter-individual differences. Brain Res. 1751, 147173 (2021).
Yassa, M. A. & Stark, C. E. L. Pattern separation in the hippocampus. Trends Neurosci. 34, 515–525 (2011).
Clelland, C. et al. A functional role for adult hippocampal neurogenesis in spatial pattern separation. Science 325, 210–213 (2009).
Babcock, K. R., Page, J. S., Fallon, J. R. & Webb, A. E. Adult hippocampal neurogenesis in aging and Alzheimer’s disease. Stem Cell. Rep. 16, 681–693 (2021).
Cuccurazzu, B. et al. Exposure to extremely low-frequency (50 Hz) electromagnetic fields enhances adult hippocampal neurogenesis in C57BL/6 mice. Exp. Neurol. 226, 173–182 (2010).
Podda, M. V. et al. Extremely low-frequency electromagnetic fields enhance the survival of newborn neurons in the mouse hippocampus. Eur. J. Neurosci. 39, 893–903 (2014).
Hara, Y., McKeehan, N. & Fillit, H. M. Translating the biology of aging into novel therapeutics for alzheimer disease. Neurology 92, 84–93 (2019).
Lue, L. F. et al. Soluble amyloid beta peptide concentration as a predictor of synaptic change in Alzheimer’s disease. Am. J. Pathol. 155, 853–862 (1999).
Lesné, S. E. et al. Brain amyloid-β oligomers in ageing and Alzheimer’s disease. Brain J. Neurol. 136, 1383–1398 (2013).
Yanagisawa, M., Planel, E., Ishiguro, K. & Fujita, S. C. Starvation induces Tau hyperphosphorylation in mouse brain: Implications for Alzheimer’s disease. FEBS Lett. 461, 329–333 (1999).
Rissman, R. A. Stress-induced Tau phosphorylation: Functional neuroplasticity or neuronal vulnerability?? J. Alzheimers Dis. JAD. 18, 453–457 (2009).
Currais, A., Fischer, W., Maher, P. & Schubert, D. Intraneuronal protein aggregation as a trigger for inflammation and neurodegeneration in the aging brain. FASEB J. 31, 5–10 (2017).
Baechle, J. J. et al. Chronic inflammation and the hallmarks of aging. Mol. Metab. 74, 101755 (2023).
Cardoso, A. L. et al. Towards frailty biomarkers: Candidates from genes and pathways regulated in aging and age-related diseases. Ageing Res. Rev. 47, 214–277 (2018).
Stein, Y. & Udasin, I. G. Electromagnetic hypersensitivity (EHS, microwave syndrome)—Review of mechanisms. Environ. Res. 186, 109445 (2020).
Leszczynski, D. Review of the scientific evidence on the individual sensitivity to electromagnetic fields (EHS). Rev. Environ. Health. 37, 423–450 (2022).
Hylin, M. J., Kerr, A. L. & Holden, R. Understanding the mechanisms of recovery and/or compensation following injury. Neural Plast. 2017 7125057 (2017).
Pettigrew, C. & Soldan, A. Defining cognitive reserve and implications for cognitive aging. Curr. Neurol. Neurosci. Rep. 19, 1 (2019).
Liu, B., Liu, J. & Shi, J. S. SAMP8 mice as a model of age-related cognition decline with underlying mechanisms in Alzheimer’s disease. J. Alzheimers Dis. JAD. 75, 385–395 (2020).
Yanai, S. & Endo, S. Functional aging in male C57BL/6J mice across the life-span: A systematic behavioral analysis of motor, emotional, and memory function to define an aging phenotype. Front. Aging Neurosci. 13, 697621 (2021).
Kilkenny, C., Browne, W., Cuthill, I. C., Emerson, M. & Altman, D. G. Animal research: Reporting in vivo experiments—The ARRIVE guidelines. J. Cereb. Blood Flow. Metab. 31, 991–993 (2011).
de Poulletier, F. et al. Amyotrophic lateral sclerosis (ALS) and extremely-low frequency (ELF) magnetic fields: A study in the SOD-1 Transgenic mouse model. Amyotroph. Lateral Scler. Off. Publ. World Fed. Neurol. Res. Group. Mot Neuron Dis. 10, 370–373 (2009).
Radulescu, C. I., Cerar, V., Haslehurst, P., Kopanitsa, M. & Barnes, S. J. The aging mouse brain: Cognition, connectivity and calcium. Cell. Calcium. 94, 102358 (2021).
Žnidaršič, N., Grgurevič, N., Svete, A. N., Meden, A. & Snoj, T. A comparison of cognitive decline in aged mice and mice treated with aftin-4. Sci. Rep. 14, 28320 (2024).
Dellu, F., Mayo, W., Cherkaoui, J., Le Moal, M. & Simon, H. A two-trial memory task with automated recording: Study in young and aged rats. Brain Res. 588, 132–139 (1992).
Dees, R. L. & Kesner, R. P. The role of the dorsal dentate gyrus in object and object-context recognition. Neurobiol. Learn. Mem. 106, 112–117 (2013).
Penny, T. R. et al. Optimization of behavioral testing in a long-term rat model of hypoxic ischemic brain injury. Behav. Brain Res. 409, 113322 (2021).
Guilloux, J. P., Seney, M., Edgar, N. & Sibille, E. Integrated behavioral Z-Scoring increases the sensitivity and reliability of behavioral phenotyping in mice: Relevance to emotionality and sex. J. Neurosci. Methods. 197, 21–31 (2011).
Zuliani, I. et al. The dysregulation of OGT/OGA cycle mediates Tau and APP neuropathology in down syndrome. Neurotherapeutics 18, 340–363 (2021).
Acknowledgements
We wish to thank Dr. Luc Buée, Director of the Neuroscience and Cognition Research Center at the University of Lille (France) for stimulating discussions and valuable advices regarding brain markers of Alzheimer’s disease. We are very grateful to Dr. Isabelle Magne, Engineer at EDF and her colleagues from EDF R&D for characterizing the exposure setup and allowing its use. We also thank members of the Bontempi and Lagroye teams for stimulating interactions. This research was funded by grants from the CNRS, the University of Bordeaux, EPHE-PSL and RTE within the CHAMMA project.
Author information
Authors and Affiliations
Contributions
Conceptualization: B.B., O.N., S.H. and I.L.; Methodology: O.N., S.H., B.B., F.P.d.G., A.H. and I.L.; Investigation: S.H., O.N, V.A., F.P.d.G., A.H. and B.B.; Visualization: S.H., B.B and O.N.; Funding acquisition: B.B., O.N. and I.L.; Project administration: B.B., O.N. and I.L. Supervision: O.N. and B.B.; Writing – original draft: B.B. and S.H.; Writing – review and editing: O.N., I.L., F.P.d.G, S.H. and B.B.
Corresponding authors
Ethics declarations
Competing interests
The authors declare no competing interests.
Ethical approval
This study has no human data. Experiments were conducted according to protocols approved by the ethical committee of the University of Bordeaux (protocol A50120159). All experimental procedures complied with official European guidelines for the care and use of laboratory animals (Directive 2010/63/UE) and followed the ARRIVE guidelines for animal research.
Additional information
Publisher’s note
Springer Nature remains neutral with regard to jurisdictional claims in published maps and institutional affiliations.
Electronic supplementary material
Below is the link to the electronic supplementary material.
Rights and permissions
Open Access This article is licensed under a Creative Commons Attribution-NonCommercial-NoDerivatives 4.0 International License, which permits any non-commercial use, sharing, distribution and reproduction in any medium or format, as long as you give appropriate credit to the original author(s) and the source, provide a link to the Creative Commons licence, and indicate if you modified the licensed material. You do not have permission under this licence to share adapted material derived from this article or parts of it. The images or other third party material in this article are included in the article’s Creative Commons licence, unless indicated otherwise in a credit line to the material. If material is not included in the article’s Creative Commons licence and your intended use is not permitted by statutory regulation or exceeds the permitted use, you will need to obtain permission directly from the copyright holder. To view a copy of this licence, visit http://creativecommons.org/licenses/by-nc-nd/4.0/.
About this article
Cite this article
Hadzibegovic, S., Nicole, O., Andelkovic, V. et al. Examining the effects of extremely low-frequency magnetic fields on cognitive functions and functional brain markers in aged mice. Sci Rep 15, 8365 (2025). https://doi.org/10.1038/s41598-025-93230-y
Received:
Accepted:
Published:
Version of record:
DOI: https://doi.org/10.1038/s41598-025-93230-y








