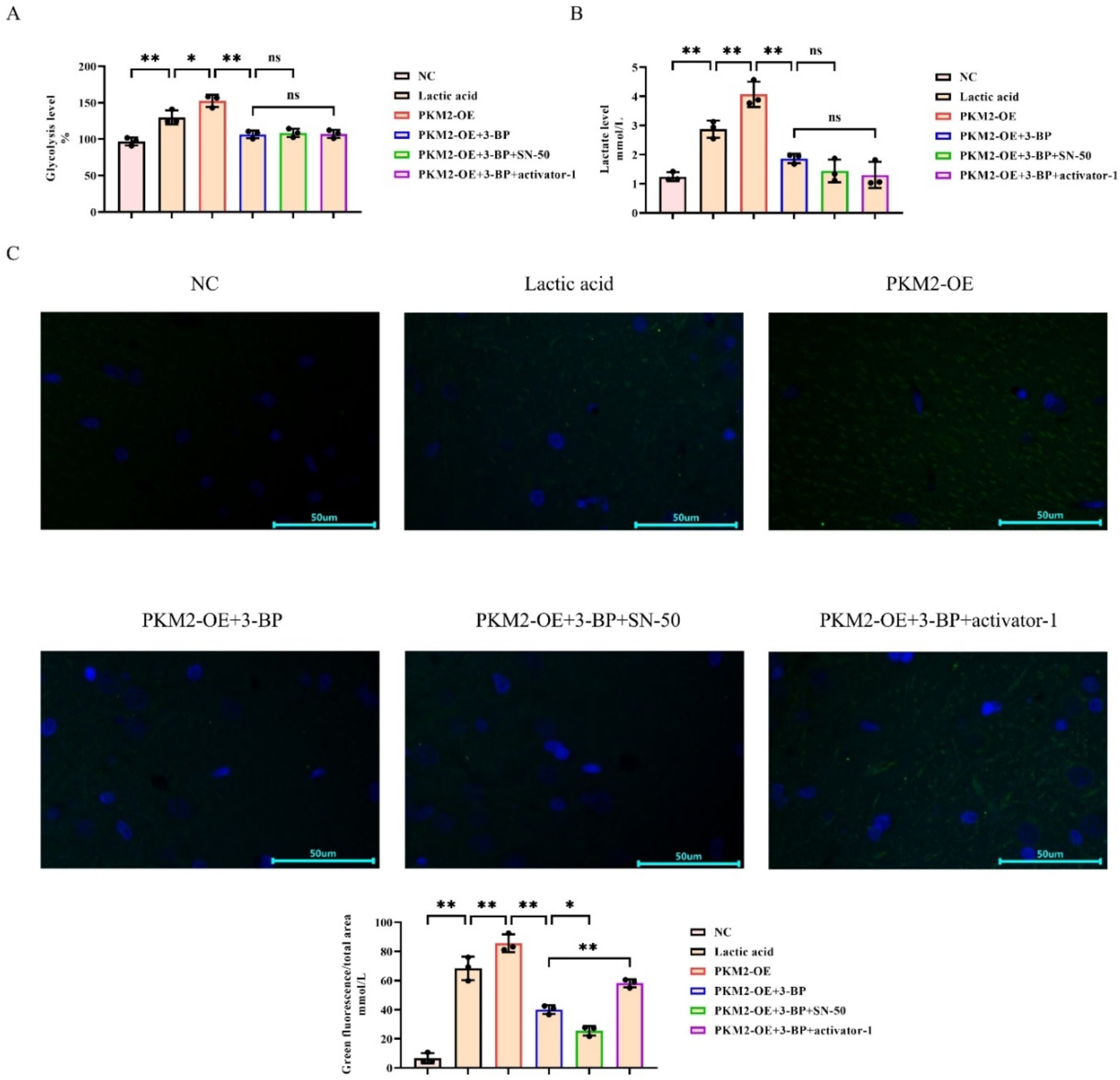
Fig. 5

A. Glycolysis level detection using a glycolysis assay kit in the six groups. B. ELISA detection of lactate levels in the six groups.C. JC-1 assay to detect mitochondrial function in hippocampal cells of the six groups. (*P<0.05, **P<0.01, ns indicates no difference).