Fig. 3

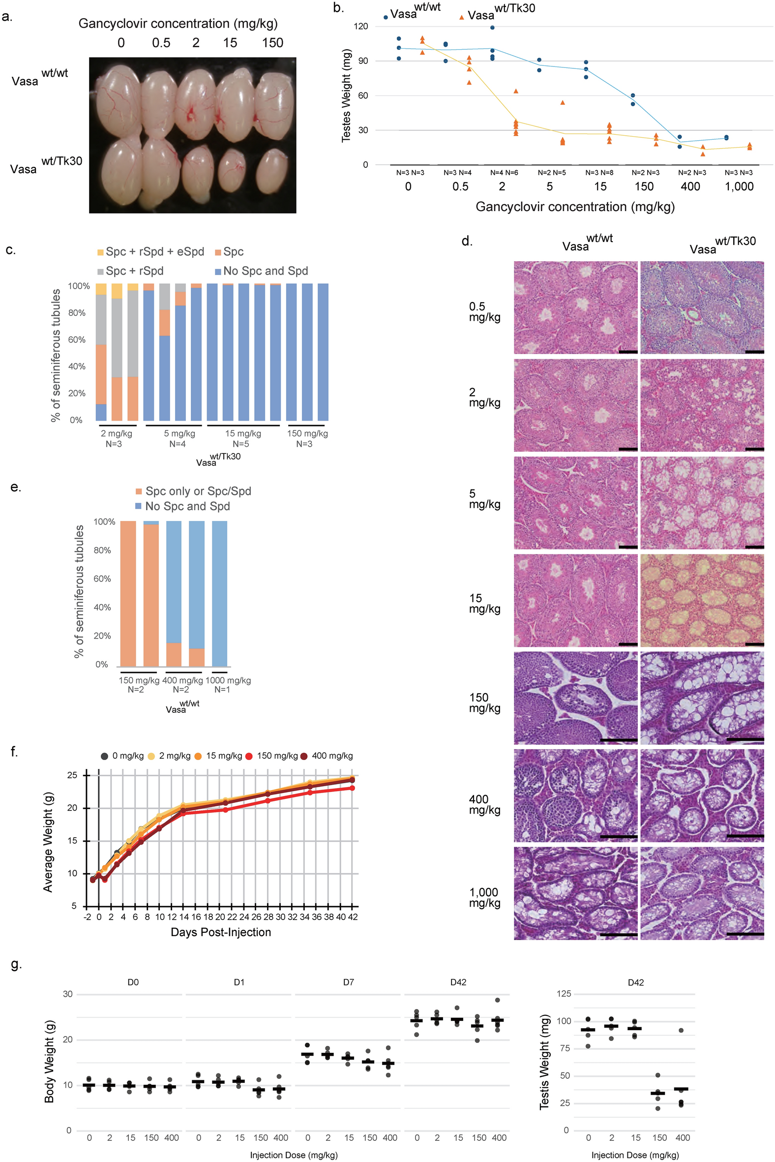
The required dosage of ganciclovir for germ cell depletion in 3-week-old mice. (a) Macroscopic observation of Vasawt/wt and Vasawt/Tk30 mouse testes 6 weeks after injection with different doses of ganciclovir. Ganciclovir was injected into 3-week-old Vasawt/Tk30 and Vasawt/wt mice. (b) Testicular weight after injection of ganciclovir at different doses. Slopes represent the average testicular weights per category. (c) Percentage of seminiferous tubules containing spermatocytes/spermatids in Vasawt/Tk30 mice injected with different doses of ganciclovir. Tubules containing at least one spermatocyte or one spermatid on each HE stained tissue were counted (six sections per mouse at different deepness of the tissue). Spc, spermatocyte; Spd, spermatid; rSpd, round spermatid; eSpd, elongated spermatid. Spermatocytes were always present when spermatids were observed in the same tubule. (d) Histological analysis of testes injected at different concentrations of ganciclovir. Scale bars: 110 µm. (e) Percentage of seminiferous tubules containing spermatocytes/spermatids in Vasawt/wt mice injected with high doses of ganciclovir. (f) Time course of average body weight following injection of 0 (no injection), 2, 15, 150, and 400 mg/kg ganciclovir in 3-week old C57BL/6NCrSlc wild-type mice (n = 5, 5, 5, 5, and 6 respectively). (g) Individual body weights. See f for the experimental information. Results for 0 (pre-injection), 1, 7, 42 days after injection (left) are shown. The right figure shows individual testicular weights measured 42 days after injection. Black lines represent the average per category. An outlier was observed in 400 mg/kg injection condition.