Abstract
Germ cell transplantation is useful for the study of male germ cells and the generation of genetically modified animals. For transplantation, germ cell-free hosts generated using anticancer drug treatment, irradiation exposure, or genetic mutation are required. In this study, we aimed to develop a new system for germ cell depletion, more in compliance with the “3R” principles. For this purpose, we generated knock-in mice expressing a subtype of the herpes simplex virus type 1 thymidine kinase (HSV-TK30), reported to not induce infertility, unlike the original HSV-TK gene. Ganciclovir injection resulted in nearly complete abrogation of spermatogenesis. Furthermore, transplanted spermatogonial stem cells were differentiated into sperm in the host testes, and they gave rise to offspring. Therefore, the mice developed in this study enable the efficient removal of germ cells for germ cell transplantation in a manner more compliant with the 3R principles.
Similar content being viewed by others
Introduction
Germ cell transplantation is useful for the generation of genetically modified animals1, the study of gene function during gametogenesis2, propagation of livestock with useful characteristics3, preservation of endangered species, and fertility restoration4,5,6. Successful gametogenesis after transplantation has been observed for cultured mouse spermatogonial stem cells (SSCs) and primordial germ cell-like cells7,8. In livestock animals, transplantation of in vivo SSCs results in spermatogenesis from these cells9. For the survival of transplanted germ cells in host testes, it is essential to deplete endogenous germ cells, as they compete with transplanted germ cells for the niche10.
Three techniques have been used for the ablation of germ cells from mammalian testes. The most common method is busulfan injection, an alkylating agent that affects proliferating spermatogonia11,12,13,14. However, busulfan also targets other dividing cells, induces hematopoietic toxicity, and inflicts pain15. The second method is irradiation in which damage is restricted to the scrotal region, while other regions are protected16,17,18,19. Nevertheless, this method is sometimes inconvenient as it requires specific instrumentation. The third method is the use of genetically modified animals that lack germ cells. The most common genetically modified host is the c-Kit mutant mouse (W/Wv trans heterozygote)12. However, only breeding between heterozygous mice (+ /W × + /Wv) results in mice with the expected genotype with a probability of 25%, because homozygotes and trans heterozygotes are lethal and infertile, respectively. Nanos2 KO mice can also be used for the host animals. This has been applied to pigs, goats, and bovines9. The pair between heterozygous males and homozygous females can produce the expected males with a probability of 50%. However, many unnecessary males are produced.
The HSV-TK/ganciclovir system has been used in conditional ablation of only a predetermined cell type expressing HSV-TK20,21. In contrast to cellular thymidine kinase, HSV-TK reacts with a wide range of substrates including purine analogs22,23. Therefore, cells expressing HSV-TK are susceptible to nucleoside prodrugs, such as ganciclovir24,25. Ganciclovir is converted to ganciclovir monophosphate by HSV-TK. Ganciclovir monophosphate is subsequently phosphorylated to produce ganciclovir triphosphate by cellular kinase, which resembles guanosine triphosphate (GTP). During cell proliferation, it is incorporated into DNA, instead of GTP, and replication is inhibited, eventually leading to cell death26.
Animal research ethics describes the internationally accepted “3R principles” (replacement, reduction, and refinement), which provide a framework for conducting humane animal experiments. Considering these principles, we embarked on a new approach that is more compatible with them. In the present study, we utilized the HSV-TK/ganciclovir system to specifically deplete germ cells. SSC transplantation into the germ cell-depleted host mice resulted in successful generation of offspring. Overall, our results show that the mice developed in this study can be used for germ cell transplantation.
Results
Generation of knock-in mice
To deplete male germ cells using HSV-TK, we inserted the P2A self-cleaving peptide and HSV-thymidine kinase (HSV-TK) gene into the C-terminus of the germ cell-specific gene, Vasa (a.k.a. Ddx4 or Mvh) (Fig. 1a). Because male infertility is caused by the short product of HSV-TK that is generated from the testis-specific cryptic promoter in the coding region of HSV-TK27, we utilized an HSV-TK containing five-point mutations (HSV-TK30)22. Male mice harboring HSV-TK30, unlike regular HSV-TK, have been reported to generate offspring28.
Phenotype of knock-in mice. (a) Schematic representation of knock-in donor DNA. (b) Histological analyses of Vasawt/wt, Vasawt/Tk30, and VasaTk30/Tk30 mouse testes (left) and epididymis (right). Scale bars: 50 µm. (c) Number of elongated spermatids per seminiferous tubule. Elongated spermatids were counted from 20 seminiferous tubules per each testis. Seminiferous tubules were counted only when the entire circumference of tubule was seen. (d) PAS-hematoxylin staining of Vasawt/Tk30 and VasaTk30/Tk30 mouse testis. Spermatogenesis stages are shown. Scale bars: 10 µm. (e) qRT-PCR analysis of Vasawt/wt, Vasawt/Tk30, and VasaTk30/Tk30 mouse testis. Error bars represent the standard error of biological replicates (n = 2). The expression levels were normalized to GAPDH expression level.
Vasawt/Tk30 and VasaTk30/Tk30 female mice were fertile (Table S1). Male Vasawt/Tk30 mice also produced normal-sized litters (Table S1). In contrast, male VasaTk30/Tk30 mice were infertile, and few, if any, sperm were observed in the epididymis of the VasaTk30/Tk30 mice (Fig. 1b). Furthermore, VasaTk30/Tk30 testes contained a smaller number of elongated spermatids (59.5 elongated spermatids per tubule on average) compared with Vasawt/wt (101.6) and Vasawt/Tk30 testes (103.3) (Fig. 1b,c). A close inspection revealed that the heads of the elongated spermatids in the VasaTk30/Tk30 testes seemingly failed to fully elongate (Fig. 1d). The difference first became clear in stage XII tubules. Consistent with the notion that only the last step of sperm morphogenesis is affected, qPCR analysis did not show any significant differences in the expression levels of different markers between the three genotypes (Fig. 1e)29,30,31,32,33,34,35,36.
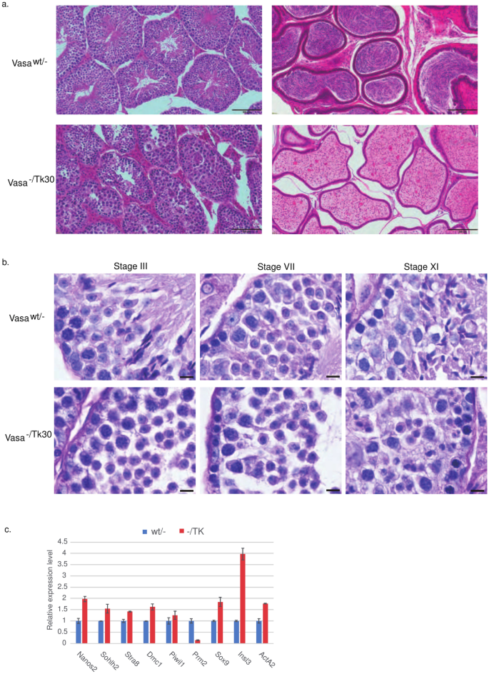
As the homozygous Mvh null mutation has been reported to result in the arrest of spermatogenesis at the spermatocyte stage37, the spermatid arrest phenotype of VasaTk30/Tk30 mice suggests that the TK30 locus produces at least partially functional Mvh protein. We considered the following two possible mechanisms for the spermatogenic defects observed in VasaTk30/Tk30 testes: (1) hypomorphic mutation for Mvh functions, (2) deleterious effects of the high level of TK30 expression. To distinguish these two possibilities, we introduced the Mvh-null allele to generate VasaTk30/− mice. No elongated spermatids were observed in VasaTk30/− mouse testes (Fig. 2a). PAS-staining analyses of acrosome formation revealed that round spermatids were arrested at step I or II (Fig. 2b). The qPCR analyses showed that Prm2 expression was decreased in VasaTk30/− mouse testes (Fig. 2c). VasaTk30/− mice showed an intermediate phenotype between VasaTk30/Tk30 and Vasa−/− mice. The results favor the hypomorphic mutation mechanism.
Mvh gene in knock-in allele is defective. (a) Histological analyses of Vasawt/− and Vasa−/Tk30 mouse testes (left) and epididymis (right). Scale bars: 100 µm (left) and 200 µm (right). (b) PAS-hematoxylin staining of Vasawt/− and Vasa−/Tk30 mouse testis. Spermatogenesis stages are shown. Scale bars: 10 µm. (c) qRT-PCR analysis of Vasawt/− and Vasa−/Tk30 mouse testis. Error bars represent the standard error of biological replicates (n = 2). The expression levels were normalized to GAPDH expression level.
Required dosage of ganciclovir for complete germ cell depletion
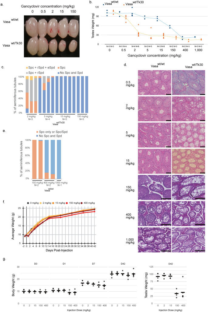
To determine the dose of ganciclovir required to successfully deplete germ cells, 3-week-old Vasawt/Tk30 and Vasawt/wt mice were injected with seven different doses of ganciclovir (0.5, 2, 5, 15, 150, 400, 1000 mg/kg, single injection). After 6 weeks, the testes were harvested. In testes injected with 0.5 mg/kg of ganciclovir, no marked difference was observed between Vasawt/wt and Vasawt/Tk30 (Fig. 3a,b). In contrast, the injection of 2 mg/kg of ganciclovir in Vasawt/Tk30 mice resulted in significantly smaller and lighter (3.06-fold difference) testes compared with those of Vasawt/wt mice (Fig. 3a,b). With the 2 mg/kg dose, spermatids were found in 60.3% of the Vasawt/Tk30 tubules (Fig. 3c,d), although spermatocytes were present in mostly all (95.9%) seminiferous tubules. With the 5 mg/kg dose, spermatocytes were found only in 10% of tubules. Remarkably, when Vasawt/Tk30 mice were injected with 15 mg/kg of ganciclovir, more severe effects were observed (Fig. 3a–d). Spermatocytes were present only in 0.55% of the tubules. Almost none of the tubules contained spermatocytes with doses of 150, 400, and 1000 mg/kg (Fig. 3d).
The required dosage of ganciclovir for germ cell depletion in 3-week-old mice. (a) Macroscopic observation of Vasawt/wt and Vasawt/Tk30 mouse testes 6 weeks after injection with different doses of ganciclovir. Ganciclovir was injected into 3-week-old Vasawt/Tk30 and Vasawt/wt mice. (b) Testicular weight after injection of ganciclovir at different doses. Slopes represent the average testicular weights per category. (c) Percentage of seminiferous tubules containing spermatocytes/spermatids in Vasawt/Tk30 mice injected with different doses of ganciclovir. Tubules containing at least one spermatocyte or one spermatid on each HE stained tissue were counted (six sections per mouse at different deepness of the tissue). Spc, spermatocyte; Spd, spermatid; rSpd, round spermatid; eSpd, elongated spermatid. Spermatocytes were always present when spermatids were observed in the same tubule. (d) Histological analysis of testes injected at different concentrations of ganciclovir. Scale bars: 110 µm. (e) Percentage of seminiferous tubules containing spermatocytes/spermatids in Vasawt/wt mice injected with high doses of ganciclovir. (f) Time course of average body weight following injection of 0 (no injection), 2, 15, 150, and 400 mg/kg ganciclovir in 3-week old C57BL/6NCrSlc wild-type mice (n = 5, 5, 5, 5, and 6 respectively). (g) Individual body weights. See f for the experimental information. Results for 0 (pre-injection), 1, 7, 42 days after injection (left) are shown. The right figure shows individual testicular weights measured 42 days after injection. Black lines represent the average per category. An outlier was observed in 400 mg/kg injection condition.
Interestingly, a dramatic decrease in testicular weight was observed even in the control Vasawt/wt testes when high doses of ganciclovir (≥ 400 mg/kg) were injected (Fig. 3b). Spermatocytes were observed only in 14.5% of Vasawt/wt tubules with the 400 mg/kg dose (Fig. 3d,e). When 1000 mg/kg was injected into Vasawt/wt mice, all tubules lacked spermatocytes and spermatids. Additionally, during the 6 weeks between the injection and sampling (Fig. 3a–e), two mice died, and these mice received high concentration of ganciclovir (400 mg/kg Vasawt/wt and 1000 mg/kg Vasawt/wt mice). These results revealed the adverse effects of high concentration of ganciclovir on wildtype mice. To examine the effect of ganciclovir on body weight, different concentrations of ganciclovir (0, 2, 15, 150, 400 mg/kg) were injected into 3-week-old wildtype mice. Injections of 150 and 400 mg/kg ganciclovir resulted in decreased body weight on the following day, while no effect was observed in other conditions (Fig. 3f,g left). Thereafter, however, normal increase in body weight was observed in all conditions, although significantly lower testis weights were observed when sampled 6 weeks after the injection of 150 and 400 mg/kg ganciclovir (Fig. 3f,g). Thus, testes seem to be specifically sensitive to high concentration of ganciclovir. Similarly, a very high dose of ganciclovir injection has been reported to have adverse effects on hematopoietic tissues23,26. Both testis germ cells and hematopoietic cells are maintained by active stem cells. The adverse effects of high concentration of ganciclovir were likely due to the depletion of these stem cells, since ganciclovir has potentially impact on non-genetically modified cells through the endogenous cellular kinases38.
To determine whether ganciclovir injection similarly affected mature adult mice, 2, 15, and 150 mg/kg ganciclovir were injected into Vasawt/wt and Vasawt/Tk30 mice. The testes were then harvested after 6 weeks. With 2 and 15 mg/kg doses, Vasawt/Tk30 mice exhibited smaller testes compared with the Vasawt/wt mice (Fig. 4a,b). However, with the 150 mg/kg dose, not only Vasawt/Tk30 but also Vasawt/wt testes were similarly shrunken. Histological analysis revealed that spermatocytes and spermatids were absent in 90.1% (2 mg/kg), 100% (15 mg/kg), and 98.7% (150 mg/kg) of seminiferous tubules of Vasawt/Tk30 testes (Fig. 4c). When 150 mg/kg of ganciclovir was injected, most (92.2%) tubules did not contain spermatocytes and spermatids even in Vasawt/wt mice.
Germ cell depletion in adult mice. (a) Macroscopic observation of Vasawt/Tk30 and Vasawt/wt adult mouse testes 6 weeks after injection with different doses of ganciclovir. (b) Testicular weight 6 weeks or 3 months after injection of ganciclovir. (c) Percentage of seminiferous tubules containing spermatocytes/spermatids. Spc spermatocyte, Spd spermatid.
To examine the long-term recovery of spermatogenesis after the ganciclovir injection, testes were harvested 3 months after injection (15 or 150 mg/kg ganciclovir) into adult testes. In Vasawt/wt mice injected with 150 mg/kg, tubules showing spermatogenesis were more frequently observed in 3 months compared with 6 weeks (Fig. 4b,c). Remarkably, almost all tubules of Vasawt/Tk30 mice still lacked spermatocytes and spermatids even with the 15 mg/kg dose. The effect of germ cell depletion is long-lasting in Vasawt/Tk30 mice.
Time course of germ cell loss
In testes, SSCs self-renew and differentiate into differentiating spermatogonia. Then, differentiating spermatogonia increase their number and further differentiate into preleptotene spermatocytes. Meiotic DNA replication occurs in preleptotene spermatocytes, beyond which spermatogenesis progresses without further DNA replication events. Considering the broad expression of Vasa in germ cells, the direct targets of HSV-TK/ganciclovir system are likely SSCs, differentiating spermatogonia, and finally preleptotene spermatocytes. To investigate the course of germ cell depletion, adult Vasawt/Tk30 mice were injected with 15 mg/kg of ganciclovir and the testes were harvested at Day 4, Day 14, and Day 25. On Day 4, leptotene spermatocytes were largely depleted in the stage VIII tubules (Fig. 5a, black arrows in the control section show leptotene spermatocytes). Consistent with this, qPCR analyses revealed that Stra8 expression was dramatically reduced (Fig. 5b). This immediate loss of leptotene spermatocytes is probably because they are not replenished from preleptotene spermatocytes, likely targets of the HSV-TK/ganciclovir system. In Day 14 Vasawt/Tk30 testes, few or no spermatocytes were observed, whereas all seminiferous tubules contained either round spermatids or elongated spermatids (Fig. 5a). In qPCR analyses, most germ cell genes (Nanos2, Sohlh2, Stra8, Dmc1, PIWIL1) were downregulated, but a spermatid marker Prm2 was unchanged (Fig. 5b). On Day 25, about half of the seminiferous tubules contained elongated spermatids, but other germ cell types were not observed. Decrease in the expression level of Prm2 was observed (Fig. 5b). Sertoli cells were observed in all tubules at all time points (Fig. 5a,b).
Time course of germ cell loss. (a) HE analysis of Vasawt/Tk30 testes (400 × focus; scale bars: 50 µm) 4, 14, and 25 days after the ganciclovir injection. Control section is derived from an adult mouse without ganciclovir injection. Stage VIII tubules are shown. Black arrows, leptotene spermatocytes; blue arrows, pachytene spermatocytes; yellow arrows, round spermatids; white arrows, sperm. (b) qRT-PCR analysis of marker gene expression in testes normalized by GAPDH expression levels. Error bars correspond to standard errors of biological duplicates. (c) Depletion of GFRA1-positive cells 14 and 25 days after the ganciclovir injection. GFRA1-positive cells within a 2.754 × 2.065 mm area were counted. Bar graphs represent the average of the data (n = 1 for noninjected control and n = 2 for ganciclovir-injected mice).
Mouse SSCs have been reported to divide on average every 5 days, and most slow cycling subpopulations characterized by Plvap expression divide every 9 days39. To evaluate the survival of SSCs after the injection of ganciclovir, immunofluorescence analyses were conducted using antibodies for GFRA1 on Day 4, Day 14, Day 25, and noninjected samples. In Day 4 Vasawt/Tk30 testes, the number of GFRA1-positive cells (3 cells per field) was 96.7% lower than that in noninjected Vasawt/Tk30 testes (91 cells per field) (Fig. 5c). In Day 14 and 25 Vasawt/Tk30 testes, no GFRA1-positive cells were observed, suggesting that SSCs are almost completely depleted by Day 14. Consistent with the previously described adverse effects of ganciclovir on wildtype testes (Fig. 3d), the number of GFRA1-positive cells in Day 4 Vasawt/wt testes (19.5 cells per field) was 76.2% lower compared with noninjected Vasawt/wt control testes (82 cells per field). Thereafter, the number of GFRA1-positive cells seemingly recovered by Day 25 (111.5 cells per field).
Vasawt/Tk30 mice serve as host mice for germ cell transplantation
To examine whether Vasawt/Tk30 mice can be used for germ cell transplantation, cultured SSCs (GS cells) were transplanted into eight testes of Vasawt/Tk30 mice 10–26 days after ganciclovir (15 or 150 mg/kg) injection (Table S2). As the injected GS cells harbor CAG-EGFP transgene (hemizygote),8 successful transplantation can be assessed by EGFP fluorescence. Four months after the injection, four testes were harvested. Three testes showed EGFP signals in large portions (60% or more) (Table S2, Figure S1a). In these three testes, many of the tubules contained spermatocytes/spermatids (Table S2, Figure S1b). These spermatocytes/spermatids were all positive for EGFP fluorescence. In addition, some sperm were observed. The remaining four testes were harvested 9 months after the injection. EGFP was observed in the entire regions (90% or more) in three of the four testes (Fig. 6a, Table S2). In most tubules, normal spermatogenesis was observed (Fig. 6b, Table S2). All germ cells we observed in the 9-month testes were still positive for EGFP.
Offspring from transplanted GS cells that colonized Vasawt/Tk30 recipient testes. (a) Macroscopic observation of testes after 9 months of GS cell transplantation. Only testis that underwent GS transplantation was positive for EGFP (right). Testis showing no EGFP (left) was derived from the same animal, but it did not undergo transplantation. (b) Immunohistochemical analysis of testis transplanted with GS cells. Testis shown in (a, right) was analyzed. (c) Offspring produced by ICSI using sperm derived from the transplanted GS cells.
To determine if sperm derived from the transplanted cells can produce offsprings, testicular sperm were collected from one of the testes harvested 4 months after the injection. Intracytoplasmic sperm injection (ICSI) was performed. On the following day, ~ 41% (9/22) of the injected oocytes developed into 2-cell stage embryos. They were transferred into recipient mice. Two pups were born and one of them showed EGFP fluorescence (Figure S1c). Similarly, epididymal and testicular sperm were collected from the 9-month samples to perform intracytoplasmic sperm injection (ICSI). Approximately 47% (18/38, epididymal sperm) and 42% (8/19, testicular sperm) of oocytes developed into 2-cell stage embryos on the following day of ICSI. These 2-cell stage and 1-cell stage embryos (epididymal, 5; testicular, 1) were transplanted into the recipient oviducts. A total of six pups were obtained (epididymal, 3; testicular, 2; unknown, 1) and four of them were positive for EGFP (epididymal, 2; testicular, 1; unknown, 1) (Fig. 6c). As the transplanted GS cells were hemizygous for CAG-EGFP transgene, most, if not all, were likely derived from the transplanted cells.
Discussion
Germ cell transplantation is useful for the study of spermatogenesis, generation of genetically modified animals, and the potential preservation of endangered species. In the present study, we generated host mice for germ cell transplantation by expressing HSV-TK30 in germ cells. Compared with conventional methods, our system complies with the internationally accepted “3R principles”. A single injection of 15 mg/kg of ganciclovir completely depleted testis germ cells and little or no recovery of spermatogenesis was observed after 3 months. Furthermore, transplanted SSCs differentiated into sperm in the host testes. Using these sperm, offsprings were successfully generated. Therefore, the mice developed in this study are useful for germ cell transplantation.
Our results indicated that the injection of ganciclovir at 15 mg/kg in adult mice completely depleted germ cells after 3 months without apparent harmful effects. In contrast, testes treated with busulfan exhibit some recovery after 3 months40. In addition, busulfan treatment is accompanied by significant toxicity risks. Although recent injection techniques, through either intratesticular injection41 or two intraperitoneal injections at 3-h intervals40, show a significant reduction of toxicity, they require anesthesia or two treatments. Additionally, in these methods, recovery of spermatogenesis was observed 2 or 3 months after the injection. Thus, the host system developed in the present study is more compliant with the “refinement” component.
Although it is beyond the scope of our study, another possible application of the knock-in mice developed in the present study is providing host embryos for embryonic stem (ES) cell injection. A low contribution of ES cells to the germline is a major issue when preparing ES cell chimera. Specific depletion of host germ cells enables ES cell-derived germ cells, if present, to propagate in the host testes. However, an important caveat of this approach is the bystander effect from the host germ cells. One potential method to minimize the bystander effect is to inject a minimum amount of ganciclovir such that endogenous germ cells are preferentially removed.
VasaTk30/Tk30 homozygote mice showed an abnormality of spermatid elongation. The observed infertility likely results from the hypomorphic mutation of the Vasa (Mvh) gene due to addition of P2A self-cleavage peptide. Interestingly, the C-terminal of Vasa is highly conserved among diverse animals from sea urchins to humans42. Mutation of this region in Drosophila results in severe defects in piRNA-mediated retrotransposon silencing. In mice, mutations in piRNA pathway genes, including Vasa, usually show arrest at the zygotene stage or the early round spermatid stage in spermatogenesis37,43. As VasaTk30/Tk30 mice show spermatogenic defects at the elongating spermatid stage, VasaTk30/Tk30 mice may be useful for the study of the Mvh function in the later stage of spermatogenesis.
Although this was not tested in this study, VasaTk30/Tk30 homozygote mice can be similarly used as host mice for germ cell transplantation. In fact, as they are defective in producing functional sperm, offspring generated from the host mice should be derived from the transplanted cells. In summary, the mouse line developed in this study is useful for germ cell transplantation.
Materials and methods
Animals
Animal experiments were approved by the Animal Care and Use Committee in NCCHD (A2022-008). All methods were carried out following institutional regulations. All methods are reported in accordance with ARRIVE guidelines.
By using the CRISPR-Cas system, we obtained a total of 31 F0 mice (BDF1 x BDF1) and three of them had the expected genetic alteration. For the experiments, we used offspring derived from one of the three mice. One line of Vasa-mutTK knock-in founder female mice was selected for breeding with a C57BL6/J male mouse. Two F1 mice with an expected knock-in allele were then selected for breeding with C57BL6/J mice. The F2 knock-in male and female mice were crossed and their offspring were used for the experiments. Mice are available from RIKEN BRC (RBRC12307, B6;Cg-Ddx4<em1(HSV-TK30)Twata>). Mvh mutant mice were obtained from Satomi Kuramochi-Miyagawa.
Drug injection and sample collection
To examine the effect of different concentrations of ganciclovir (Denosine, Mitsubishi Tanabe) on knock-in mice, Vasawt/Tk30 and Vasawt/wt male mice were injected with different doses of ganciclovir. The injected mice were sacrificed by cervical dislocation to collect the testes. Testes were weighed and fixed in Bouin’s solution or 4% PFA solution, washed in PBS, and placed in 70% ethanol before paraffin embedding.
Transplantation
GS cells derived from Green mice8 (gift from Takashi Shinohara) were cultured in IMDM/FBS medium.44 GS cell transplantation was performed 10 to 26 days after the injection of 15 or 150 mg/kg of ganciclovir. Approximately 1/10 volume of 0.4% Trypan blue solution (T10282, Invitrogen) was added to GS cell suspension (2.5 × 107 cells/mL in IMDM). The cell suspension was kept on ice until injection. Injection needles were prepared by pulling glass capillary (G1.2 from Narishige or TW120F-4 from World Precision Instruments) using a P1000 micropipette puller (Sutter) with the following conditions: Heat = 720, Pull = 0, Vel = 85, Time = 150, Pressure = 200. Rete testes was located by inserting the needle along the efferent duct. Approximately 10–20 µL of cell suspension was injected into Rete testes using Femtojet4i (Eppendorf) using the following conditions: pi = 1000 hPa, pc = 0 hPa. Only testes in which > 60% of regions were filled with injected solution were used for analyses.
ICSI
For ICSI using sperm from testes 8 months after GS cell transplantation (see supplementary information for the 4 month samples), oocytes were collected from 10-week-old C3H/HeYoKSlc (SLC) mice by superovulation45. Oocytes before ICSI were cultured in mHTF at 37 °C in 5% CO2. For the collection of testicular sperm, a portion of testis was placed in 0.9% NaCl solution. Several incisions were made with scissors. After pipetting several times using a yellow tip with the trimmed end, 50 µL of the suspended solution was gently layered on 600 µL of 45% Percoll/0.9% NaCl solution. After centrifugation at 1677 × g at room temperature for 5 min, the supernatant was discarded without disturbing the approximately 30 µL of solution at the bottom, where sperm were enriched. For epididymal sperm collection, a 50 µL mHTF droplet, covered with paraffin liquid, was prepared. Cauda epididymis was put in the oil, and then several incisions were made. Using a needle, sperm were released into the mHTF drop. To prepare a microinjection chamber for ICSI, two 20 µL M2 droplets and two 20 µL 10% PVP droplets were covered with paraffin oil in a glass-bottom dish (D911600; Matsunami). Sperm were suspended in a 10% PVP droplet. ICSI was performed using a micropipette (PIN20-20FT; PrimeTech) and the Piezo-electric actuator (PrimeTech) under an inverted microscope (Ti-2U; Nikon) based on Ogonuki et al.46 Injected oocytes were cultured for 3 h in mHTF, then transferred to KSOM and incubated at 37 °C with 5% CO2.
Data availability
All data generated or analysed during this study are included in this published article and its supplementary information files.
References
Nagano, M. et al. Transgenic mice produced by retroviral transduction of male germ-line stem cells. Proc. Natl. Acad. Sci. USA 98, 13090–13095. https://doi.org/10.1073/pnas.231473498 (2001).
Dobrinski, I. Male germ cell transplantation. Reprod. Domest. Anim. 43(Suppl 2), 288–294. https://doi.org/10.1111/j.1439-0531.2008.01176.x (2008).
Giassetti, M. I., Ciccarelli, M. & Oatley, J. M. Spermatogonial stem cell transplantation: Insights and outlook for domestic animals. Annu. Rev. Anim. Biosci. 7, 385–401. https://doi.org/10.1146/annurev-animal-020518-115239 (2019).
Dobrinski, I. & Travis, A. J. Germ cell transplantation for the propagation of companion animals, non-domestic and endangered species. Reprod. Fertil. Dev. 19, 732–739. https://doi.org/10.1071/rd07036 (2007).
Sadri-Ardekani, H. & Atala, A. Testicular tissue cryopreservation and spermatogonial stem cell transplantation to restore fertility: From bench to bedside. Stem Cell Res. Ther. 5, 68. https://doi.org/10.1186/scrt457 (2014).
Zheng, Y. et al. Spermatogonial stem cells from domestic animals: Progress and prospects. Reproduction 147, R65-74. https://doi.org/10.1530/REP-13-0466 (2014).
Ohinata, Y. et al. A signaling principle for the specification of the germ cell lineage in mice. Cell 137, 571–584. https://doi.org/10.1016/j.cell.2009.03.014 (2009).
Kanatsu-Shinohara, M. et al. Long-term proliferation in culture and germline transmission of mouse male germline stem cells. Biol. Reprod. 69, 612–616. https://doi.org/10.1095/biolreprod.103.017012 (2003).
Ciccarelli, M. et al. Donor-derived spermatogenesis following stem cell transplantation in sterile NANOS2 knockout males. Proc. Natl. Acad. Sci. USA 117, 24195–24204. https://doi.org/10.1073/pnas.2010102117 (2020).
Brinster, R. L. Germline stem cell transplantation and transgenesis. Science 296, 2174–2176. https://doi.org/10.1126/science.1071607 (2002).
Morimoto, H. et al. Spermatogonial stem cell transplantation into nonablated mouse recipient testes. Stem Cell Rep. 16, 1832–1844. https://doi.org/10.1016/j.stemcr.2021.05.013 (2021).
Brinster, R. L. & Zimmermann, J. W. Spermatogenesis following male germ-cell transplantation. Proc. Natl. Acad. Sci. USA 91, 11298–11302. https://doi.org/10.1073/pnas.91.24.11298 (1994).
Ogawa, T., Dobrinski, I. & Brinster, R. L. Recipient preparation is critical for spermatogonial transplantation in the rat. Tissue Cell 31, 461–472. https://doi.org/10.1054/tice.1999.0060 (1999).
Honaramooz, A. et al. Depletion of endogenous germ cells in male pigs and goats in preparation for germ cell transplantation. J. Androl. 26, 698–705. https://doi.org/10.2164/jandrol.05032 (2005).
Bucci, L. R. & Meistrich, M. L. Effects of busulfan on murine spermatogenesis: Cytotoxicity, sterility, sperm abnormalities, and dominant lethal mutations. Mutat. Res. 176, 259–268. https://doi.org/10.1016/0027-5107(87)90057-1 (1987).
Lu, C. C., Meistrich, M. L. & Thames, H. D. Jr. Survival of mouse testicular stem cells after gamma of neutron irradiation. Radiat. Res. 81, 402–415 (1980).
Smith, L. B., O’Shaughnessy, P. J. & Rebourcet, D. Cell-specific ablation in the testis: What have we learned?. Andrology 3, 1035–1049. https://doi.org/10.1111/andr.12107 (2015).
Creemers, L. B. et al. Transplantation of germ cells from glial cell line-derived neurotrophic factor-overexpressing mice to host testes depleted of endogenous spermatogenesis by fractionated irradiation. Biol. Reprod. 66, 1579–1584. https://doi.org/10.1095/biolreprod66.6.1579 (2002).
Zhang, Z., Shao, S. & Meistrich, M. L. Irradiated mouse testes efficiently support spermatogenesis derived from donor germ cells of mice and rats. J. Androl. 27, 365–375. https://doi.org/10.2164/jandrol.05179 (2006).
Salomon, B. et al. Conditional ablation of dendritic cells in transgenic mice. J. Immunol. 152, 537–548 (1994).
Sofroniew, M. V. et al. Genetically-targeted and conditionally-regulated ablation of astroglial cells in the central, enteric and peripheral nervous systems in adult transgenic mice. Brain Res. 835, 91–95. https://doi.org/10.1016/s0006-8993(99)01639-x (1999).
Black, M. E., Newcomb, T. G., Wilson, H. M. & Loeb, L. A. Creation of drug-specific herpes simplex virus type 1 thymidine kinase mutants for gene therapy. Proc. Natl. Acad. Sci. USA 93, 3525–3529. https://doi.org/10.1073/pnas.93.8.3525 (1996).
Kokoris, M. S. & Black, M. E. Characterization of herpes simplex virus type 1 thymidine kinase mutants engineered for improved ganciclovir or acyclovir activity. Protein Sci. 11, 2267–2272. https://doi.org/10.1110/ps.2460102 (2002).
Iwadate, Y. et al. In vivo bystander effect in the intracranial model with rat glioma cells reflects the clonal difference of HSV-TK positive cells. Int. J. Oncol. 9, 521–525. https://doi.org/10.3892/ijo.9.3.521 (1996).
Takamiya, Y. et al. An experimental model of retrovirus gene therapy for malignant brain tumors. J. Neurosurg. 79, 104–110. https://doi.org/10.3171/jns.1993.79.1.0104 (1993).
Karjoo, Z., Chen, X. & Hatefi, A. Progress and problems with the use of suicide genes for targeted cancer therapy. Adv. Drug Deliv. Rev. 99, 113–128. https://doi.org/10.1016/j.addr.2015.05.009 (2016).
Al-shawi, R. et al. The herpes simplex virus type 1 thymidine kinase is expressed in the testes of transgenic mice under the control of a cryptic promoter. Mol. Cell Biol. 11, 4207–4216. https://doi.org/10.1128/mcb.11.8.4207-4216.1991 (1991).
Gowing, G., Vallieres, L. & Julien, J. P. Mouse model for ablation of proliferating microglia in acute CNS injuries. Glia 53, 331–337. https://doi.org/10.1002/glia.20288 (2006).
Chen, Y. et al. Single-cell RNA-seq uncovers dynamic processes and critical regulators in mouse spermatogenesis. Cell Re.s 28, 879–896. https://doi.org/10.1038/s41422-018-0074-y (2018).
Saga, Y. Function of Nanos2 in the male germ cell lineage in mice. Cell Mol. Life Sci. 67, 3815–3822. https://doi.org/10.1007/s00018-010-0456-x (2010).
Ballow, D. J., Xin, Y., Choi, Y., Pangas, S. A. & Rajkovic, A. Sohlh2 is a germ cell-specific bHLH transcription factor. Gene Expr. Patterns 6, 1014–1018. https://doi.org/10.1016/j.modgep.2006.04.007 (2006).
Ma, H. T. et al. Stimulated by retinoic acid gene 8 (Stra8) plays important roles in many stages of spermatogenesis. Asian J. Androl. 20, 479–487. https://doi.org/10.4103/aja.aja_26_18 (2018).
Tarsounas, M., Morita, T., Pearlman, R. E. & Moens, P. B. RAD51 and DMC1 form mixed complexes associated with mouse meiotic chromosome cores and synaptonemal complexes. J. Cell Biol. 147, 207–220. https://doi.org/10.1083/jcb.147.2.207 (1999).
Schneider, S. et al. Re-visiting the Protamine-2 locus: Deletion, but not haploinsufficiency, renders male mice infertile. Sci. Rep. 6, 36764. https://doi.org/10.1038/srep36764 (2016).
Bhandari, R. K., Haque, M. M. & Skinner, M. K. Global genome analysis of the downstream binding targets of testis determining factor SRY and SOX9. PLoS One 7, e43380. https://doi.org/10.1371/journal.pone.0043380 (2012).
Huang, Z., Rivas, B. & Agoulnik, A. I. Insulin-like 3 signaling is important for testicular descent but dispensable for spermatogenesis and germ cell survival in adult mice. Biol. Reprod. 87, 143. https://doi.org/10.1095/biolreprod.112.103382 (2012).
Tanaka, S. S. et al. The mouse homolog of Drosophila Vasa is required for the development of male germ cells. Genes Dev. 14, 841–853 (2000).
Matthews, T. & Boehme, R. Antiviral activity and mechanism of action of ganciclovir. Rev. Infect. Dis. 10(Suppl 3), S490-494. https://doi.org/10.1093/clinids/10.supplement_3.s490 (1988).
Nakagawa, T. et al. A multistate stem cell dynamics maintains homeostasis in mouse spermatogenesis. Cell Rep. 37, 109875. https://doi.org/10.1016/j.celrep.2021.109875 (2021).
Xie, Y. et al. Establishing a nonlethal and efficient mouse model of male gonadotoxicity by intraperitoneal busulfan injection. Asian J. Androl. 22, 184–191. https://doi.org/10.4103/aja.aja_41_19 (2020).
Qin, Y. et al. Testicular Busulfan injection in mice to prepare recipients for spermatogonial stem cell transplantation is safe and non-toxic. PLoS One 11, e0148388. https://doi.org/10.1371/journal.pone.0148388 (2016).
Dehghani, M. & Lasko, P. C-terminal residues specific to Vasa among DEAD-box helicases are required for its functions in piRNA biogenesis and embryonic patterning. Dev. Genes Evol. 226, 401–412. https://doi.org/10.1007/s00427-016-0560-5 (2016).
Deng, W. & Lin, H. miwi, a murine homolog of piwi, encodes a cytoplasmic protein essential for spermatogenesis. Dev. Cell 2, 819–830. https://doi.org/10.1016/s1534-5807(02)00165-x (2002).
Kanatsu-Shinohara, M. et al. Improved serum- and feeder-free culture of mouse germline stem cells. Biol. Reprod. 91, 88. https://doi.org/10.1095/biolreprod.114.122317 (2014).
Shindo, M., Miyado, K., Kang, W., Fukami, M. & Miyado, M. Efficient superovulation and egg collection from mice. Bio. Protoc. (2022). https://doi.org/10.21769/BioProtoc.4439
Ogonuki, N. et al. The effect on intracytoplasmic sperm injection outcome of genotype, male germ cell stage and freeze-thawing in mice. PLoS One 5, e11062. https://doi.org/10.1371/journal.pone.0011062 (2010).
Acknowledgements
We thank Yusuke Shiromoto and Takashi Shinohara for GS cells, Takehiko Ogawa and Takuya Sato for SSC transplantation techniques; Hiroshi Suemizu for information regarding HSV-TK; Satomi Kuramochi-Miyagawa for MVH KO mice; Akiyumi Tashiro and Keiko Nohara for technical assistance and critical reading of the manuscript. This work was supported by KAKENHI (20H05764, 20H03177, and 22K18356), AMED (JP19gm6310010, JP20gm6310010, JP21gm6310010, and JP22gm6310010), and JST (JPMJPR228B).
Author information
Authors and Affiliations
Contributions
T.W. conceived the study. C.D. and T.W. designed the experiments. T.W. generated mice and performed transplantation. C.D., S.T., and K.I. performed analyses. M.S. and E.T. performed ICSI. C.D. and T.W. wrote the paper.
Corresponding author
Ethics declarations
Competing interests
The authors declare no competing interests.
Additional information
Publisher’s note
Springer Nature remains neutral with regard to jurisdictional claims in published maps and institutional affiliations.
Supplementary Information
Rights and permissions
Open Access This article is licensed under a Creative Commons Attribution-NonCommercial-NoDerivatives 4.0 International License, which permits any non-commercial use, sharing, distribution and reproduction in any medium or format, as long as you give appropriate credit to the original author(s) and the source, provide a link to the Creative Commons licence, and indicate if you modified the licensed material. You do not have permission under this licence to share adapted material derived from this article or parts of it. The images or other third party material in this article are included in the article’s Creative Commons licence, unless indicated otherwise in a credit line to the material. If material is not included in the article’s Creative Commons licence and your intended use is not permitted by statutory regulation or exceeds the permitted use, you will need to obtain permission directly from the copyright holder. To view a copy of this licence, visit http://creativecommons.org/licenses/by-nc-nd/4.0/.
About this article
Cite this article
Dollet, C., Shindo, M., Takahashi, S. et al. Germ cell depletion using HSV-TK in mouse testes. Sci Rep 15, 9596 (2025). https://doi.org/10.1038/s41598-025-93325-6
Received:
Accepted:
Published:
Version of record:
DOI: https://doi.org/10.1038/s41598-025-93325-6








