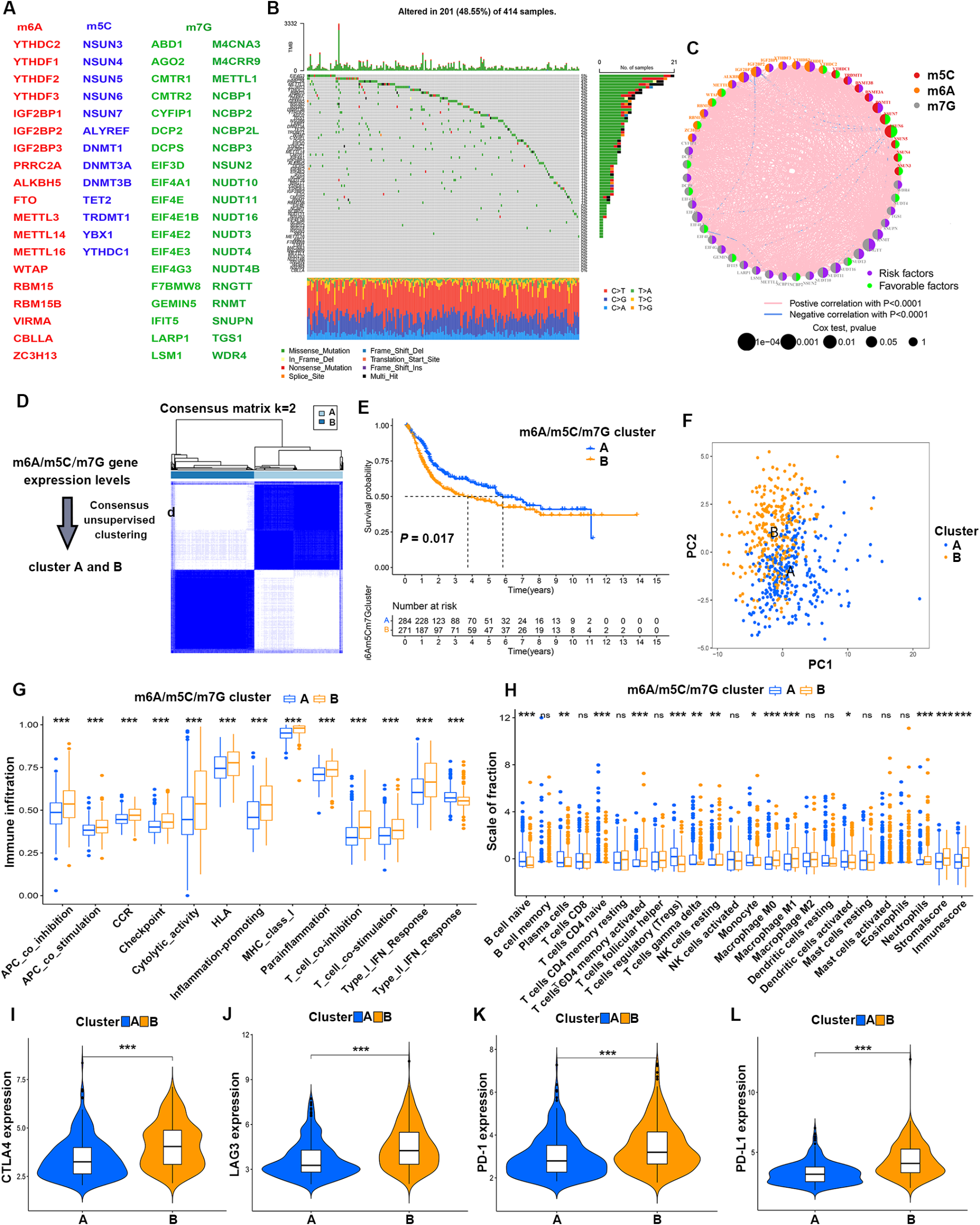
Fig. 2

Molecular clustering of methylation-related genes in BLCA. (A) 70 m6A/m5C/m7G-related genes involved in this research. (B) The mutation frequency of 70 methylation-related genes in BLCA patients from TCGA cohort. (C) The network of methylation-related gene interactions and prognostic value in BLCA. The line connecting two methylation-related genes represents their interactions; red lines represent positive correlations, blue lines represent negative correlations. (D) Unsupervised clustering of methylation-related genes and consensus matrix heat maps at k = 2. (E) Kaplan-Meier curve between two molecular clusters in patients with BLCA. (F) PCA analysis. (G,H) The immune-related function and the immune cell infiltration in the TME between the two molecular clusters. (I–L) Expression levels of CTLA4, PD-1, PD-L1 and LAG3 in cluster A and cluster B. *P < 0.05, **P < 0.01, ***P < 0.001.