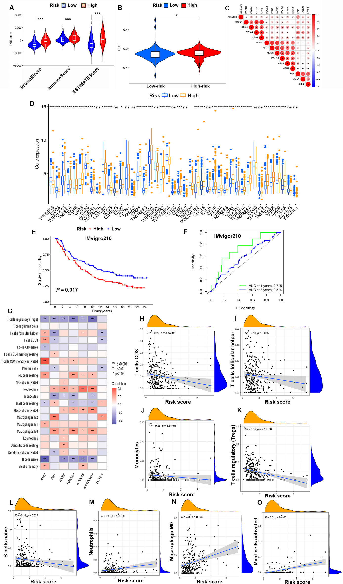
Fig. 6

Immunotherapy and the TME analysis. (A) Relationship between risk score and TME. (B) Relationship between risk score and TIDE score. (C) Correlation between risk score and common immune checkpoint. (D) Correlation between immune checkpoint and risk groups. (E,F) Validation of the predictive value of the risk model for immunotherapy response in the IMvigor 210 dataset. (G) The association between the seven prognostic genes and immune cell abundance. (H–O) The correlation between risk scores and immune cell infiltration. *P < 0.05, **P < 0.01, ***P < 0.001.