Abstract
The exponential deployment of electric vehicles (EVs) in the residential sectors in recent years allows better energy utilization in the decentralized and centralized levels of distribution systems due to their bidirectional operation and energy storage capabilities. However, to execute these, it is necessary to adopt residential demand side management (RDSM) to schedule energy utilization effectively to fetch economical and efficient energy consumption and grid stability and reliability, particularly during peak load conditions. The paper aims to formulate a robust and efficient RDSM technique to provide an energy utilization scheduling considering various influential factors and critical roles of EVs in RDSM. A Binary Whale Optimization Algorithm (BWOA) approach is proposed as an efficient algorithm for EV’s impact on the RDSM for better energy scheduling. A single-objective formulation is presented with detailed modelling considering economic energy utilization as the primary objective with all possible equality and inequality system operational constraints. Secondly, the impact of EVs on the RDSM is studied from various perspectives in result analysis, considering EVs as load, storage devices, and different bidirectional modes of operation with other vehicles, residential components, and grids. In addition, the EVs role and the mutual influence with the integration of renewable energy sources (RES) and energy storage devices (ESDs) are extensively analyzed to provide better residential energy management (REM) in terms of economic, environmental, robust, and reliable points of view. The load priority based on consumer choice is also incorporated in the formulation. Extensive simulation is done for the proposed approach to show the effect of EVs on REM, and the results are impressive to show the EV’s role as a load, as a storage device, and as a mutually supportive device to RES, ESD, and grid.
Similar content being viewed by others
Introduction
The rapid growth of electric vehicles (EVs) used in residential sectors makes it possible to integrate them into residential demand-side management (RDSM) to significantly impact overall performance in terms of energy utilization from various perspectives. The EVs as the load can act as load shifting load during the off-peak period that makes the demand curve flat, reducing energy demand during peak hours and establishing optimal energy utilization. The EVs can support grid stability, flexibility, and overall energy regulation along with other energy storage devices (ESD) and renewable energy sources (RES), even in the case of residential sectors when the consumers act as prosumers during the excess energy availability for a certain period in case of high EV adoption rates. In addition, the EVs can act as storage devices and help implement an optimal RDSM along with the RES and ESD, which can benefit both consumers and utility. Apart from that, the time-of-use (ToU)pricing models with EV support can bring efficient energy consumption patterns that result in cost savings in energy utilization. The RDSM plays a crucial role in the case of excessive EV charging penetration into the distribution system1. It forces to focus on infrastructure planning to accommodate larger charging demand and install smart meters and charging infrastructure to provision DSM strategies effectively. The EVs support environmental sustainability goals like carbon emission reduction, independence of fossil fuels, and enhancement of efficient transportation facilities2. The implementation of DSM incorporating EVs needs adequate data management and privacy related to charging patterns, electricity consumption, and grid conditions to ensure consumer privacy and security while leveraging this data to optimize DSM strategies effectively. Regulating energy utilization effectively with EVs in residential sectors changes consumer behaviour. This requires adopting an efficient DSM technique to encourage EV owners to maximize the benefits following the information and incentives. Regulatory frameworks are necessary to support the effective integration of EVs in RDSM, including developing standards for interoperability, establishing fair pricing mechanisms, and ensuring equitable access to DSM benefits for all consumers. All the above indicates that the implementation of EVs in residential DSM facilitated the opportunities to improve the grid efficiency, promote RES integration and cost savings, and support sustainable transportation initiatives. However, it also needs careful planning, investment, and load scheduling to realize its full potential while addressing associated challenges. This motivates this study to propose an optimal RDSM-based energy utilization scheduling concerning various aspects of EV integration in the residential sector3,4,5,6.
It is essential to integrate the EVs in the RDSM as a load through strategic planning, particularly during the peak and off-peak periods, to regulate the electricity patterns and constraints in the residential settings. The EVs play a crucial role in the residential load scenario, as energy consumption and storage devices during off-peak and peak periods, respectively7,8. However, many critical factors need to be incorporated into the energy scheduling in the RDSM to utilize EVs in both roles effectively. They identify off-peak and peak hours while considering uncertainties and user priority utilization. Secondly, charging scheduling for EVs is facilitated through time-of-use (ToU) pricing plans as prescribed by utilities, which results in optimal economic energy utilization. This is possible when the residential sector has the best intelligent charging infrastructure and grid communication for dynamic adjustment of charging schedules to maximize efficiency and grid support. Conversely, consumer participation is closely related to incentives like discounted electricity rates, rebates, or rewards for off-peak charging. This can motivate consumers to adopt these practices to enhance their involvement during peak and off-peak periods9. Thirdly, the data collection and analysis provide data on EV charging patterns, electricity consumption, and grid conditions to analyze and optimize charging schedules and improve overall grid management according to the grid signals. In addition, this data-driven approach helps utilities make informed decisions regarding infrastructure upgrades, load balancing, and demand forecasting. Integrating EVs in RDSM also brings load shifting and optimization to improve grid stability, minimize the need for additional generation capacity, and maximize utilizing existing resources. Lastly, EV integration along with RES, particularly in the case of solar and wind power, reduces the carbon footprint associated with EV charging. Apart from that, the stress on energy storage devices is reduced with the substantial integration of EVs in the effective implementation of EVs in RDSM. Cost savings for consumers, grid optimization, environmental sustainability, and enhanced grid resilience are the major influential factors in the integration of EVs into RDSM. It is possible, subject to effective energy scheduling and intense and mutual collaboration between utilities, regulators, EV owners, and technology providers, to maximize the potential of the applied approach. These factors as an outcome of EVs in RDSM are considered in cases in the result analysis10.
Beyond the EV’s utilization as a load during the off-peak period in the residential sector, use as an energy source during peak hours encompasses an optimal approach to evolving vehicle-to-grid (V2G) integration11,12. A bidirectional charging technology, such as intelligent charging infrastructure, is needed to execute the idea effectively. This V2G and G2V integration concept in RDSM enhances grid resilience and reliability by utilizing EVs as storage devices and other distributed renewable energy resources to address peak demand and grid fluctuations. This decentralized approach reduces strain on centralized generation and transmission infrastructure to some extent, making the grid more robust and adaptable to changing conditions. The decentralized energy power supply and vehicle-to-vehicle (V2V) further enhance grid resilience and reliability by providing essential support during emergencies13,14,15. On the other hand, it reduces dependence on centralized infrastructure, minimizes the impact of power outages, and improves overall grid stability. Overall, the EV integration to RDSM brings optimal energy scheduling for consumers and enhances grid reliability, sustainability, grid resilience, and utility economic benefits. Another aspect of the EV integration into RDSM is that it replaces traditional energy storage systems, such as batteries, within residential settings. This scenario involves utilizing the energy storage capacity of EV batteries to store surplus energy during off-peak hours and discharge it during peak hours or in case of emergencies. This reflects EVs’ significant contribution and role in RDSM for innovative and cost-effective energy management solutions within residential settings. In addition, by leveraging the energy storage capacity of EV batteries, this scenario enhances grid flexibility, improves resilience, and promotes sustainable energy practices while providing benefits to consumers and utilities alike. The result analysis section considers all these influential factors restricted to consumer side impact in various cases.
The remainder of the paper is organized as follows: “Literature review” provides a detailed review of the research gaps, issues, challenges, and limitations associated with various methods. Section “Modelling and mathematical formulation” presents the mathematical modeling of the RDSM, which includes components such as EVs, RES, ESD, and their operational functions. Building on this modeling, the proposed BWOA approach is introduced, detailing the optimization process for achieving optimal scheduling of the RDSM. Section “Optimization model” discusses the impact of EVs on the optimal RDSM through various results under different operational conditions. Section “Result analysis” highlights critical insights from the study and outlines potential future research directions in “Critical analysis and future scope”. Finally, the paper concludes with key takeaways and concluding remarks in “Conclusion”.
Literature review
To handle the exponential rise of energy demand in recent times despite the microgrid scenario with RES and ESD integration in the distribution sector along with EV as one of the integral sources, the RDSM become an active interest to implement16. Confined to only DSM in residential management architecture, various drivers are initiated to implement and bring a solution in the local or decentralized way to control many prevailing operation issues and challenges and to avail of many opportunities. The vision is to set DSM into the residential sector to provide optimal energy scheduling to reduce electricity bills, load minimization, maximize renewable energy sources integration, and optimize energy consumption efficiency. Various authors suggest many approaches to handle the inherent issues at the architecture and planning stage like load profiles of each appliance, RES integration capacity and output, load arrangement on the basic characteristics, the day-a-head dynamic tariff of electricity units, and consumer categorization based on the type and usage pattern of the end-user. In addition, uncertainties in load demand and customer prioritization also play a crucial role and are considered very often in the formulation. Many approaches like linear programming, nonlinear programming, dynamic programming, stochastic programming, robust optimization, fuzzy logic, metaheuristic or evolutionary optimization, artificial neural network, and game theory are the prominent methods suggested in recent times17.
The integration of electric vehicles (EVs) into demand-side management (DSM) frameworks has led to extensive research in optimization algorithms, grid resilience, renewable energy microgrid feasibility, and smart energy management. Nagarajan et al.18 proposed an Enhanced Wombat Optimization Algorithm (EWOA) to solve the multi-objective optimal power flow problem in renewable energy-integrated and electric vehicle (EV) systems. Their approach aimed to optimize both operational cost and grid stability by leveraging advanced metaheuristic techniques. Hafeez et al.19 investigated the utilization of EV charging stations in demand-side management through deep learning methods, demonstrating how artificial intelligence can optimize energy consumption patterns while maintaining grid reliability. Shuvo and Yilmaz20 further explored demand-side and utility-side management techniques for handling increasing EV charging loads, emphasizing load balancing strategies that mitigate peak demand stress on power grids. Nadimuthu et al.21 assessed the feasibility of renewable energy microgrids integrated with vehicle-to-grid (V2G) technology in smart villages, particularly in rural India. Their findings highlighted the potential of bidirectional energy flow in enhancing energy accessibility and reducing dependence on centralized power systems. Kumar et al.22 developed a hybrid optimization model combining Genetic Algorithms and Simulated Annealing to determine optimal EV charging station placements, addressing network resilience and distribution efficiency. Kanakadhurga and Prabaharan23 examined smart home energy management using demand response while incorporating uncertainty analysis of EVs in the presence of renewable energy sources, contributing to enhanced decision-making frameworks for dynamic load control. Prum et al.24 introduced an energy management scheme for optimizing multiple smart homes equipped with EVs, focusing on cooperative control strategies that enhance local grid stability. Kumar et al.25 proposed a novel EV charging strategy aimed at ensuring efficient and reliable charging operations for sustainable transportation systems, emphasizing user-centric scheduling and grid integration benefits. Singh et al.26 conducted an extensive review of EV charging technologies, infrastructure expansion, and grid integration strategies, presenting a comprehensive outlook on the role of EVs in sustainable e-mobility. Zhang et al.27 analyzed the joint planning of residential EV charging stations integrated with photovoltaics and energy storage, incorporating demand response mechanisms and accounting for operational uncertainties to improve grid efficiency. Medeiros et al.28 explored flexible energy resource management in smart EV charging stations, emphasizing demand-side flexibility as a tool for balancing intermittent renewable generation and consumer demand fluctuations. Aggarwal et al.29 introduced a novel load management technique aimed at minimizing the impact of EV charging stations on electricity grids, showcasing an adaptive strategy for real-time demand control. Blazek et al.30 conducted an empirical study on the energy efficiency of V2G cycles in real-world applications, evaluating practical challenges in bidirectional energy transfer. Liao et al.31 performed a comparative study on demand-side energy management strategies for buildings equipped with photovoltaics, batteries, and EVs, revealing the synergies between distributed generation and adaptive load control. Ravindran et al.32 provided a technological review on fast-charging infrastructure for EVs, identifying challenges, solutions, and future research directions to address grid impact concerns. Singh et al.33 proposed an AI-integrated blockchain framework for optimizing demand response and load balancing in smart EV charging networks, presenting a decentralized and secure approach for peer-to-peer energy trading. Dharavat et al.34 investigated optimal renewable distributed generator and EV allocations in a distribution network using the Political Optimization Algorithm, highlighting the role of heuristic optimization in energy planning. Kumar et al.35 conducted a techno-economic optimization and sensitivity analysis of off-grid hybrid renewable energy systems, presenting a case study on sustainable energy solutions in rural India. Rajagopalan et al.36 proposed an iterative map-based self-adaptive crystal structure algorithm for multi-objective energy management in renewable and EV-integrated microgrids, addressing both cost efficiency and operational stability. Finally, Nagarajan et al.37 developed an enhanced cheetah-inspired algorithm for optimizing dynamic economic dispatch in integrated renewable energy and demand-side management systems, contributing to advancements in computational efficiency for large-scale energy distribution networks.
The linear programming (LP) and mixed integer linear programming (MILP) method is applied to the mathematical model formulation, signifying the linear relationship between the system variables with an objective of cost minimization and considering all the equality and inequality constraints38. Even though these approaches are easy and give quick responses, they fail to provide satisfactory results with the increase in the complexity of the RDSM problem. Nonlinear programming (LP) and mixed integer nonlinear programming (MINLP) optimizations are applied in the case of the nonlinear mathematical formulation of the RDSM problem39. Even if it is preferable to use in comparison to the linear model, computational complexity is higher for the RDSM model. Dynamic programming (DP) is also used for RDSM problems with many variations. It is widely accepted due to its recursive algorithms to solve and divide optimization problems into simpler sub-problems. In addition, parallel computing and enhanced capability for optimization are extensively applied to RDSM problems40. However, the mathematical formulation to fit the DP is difficult under many conditions and constraints and fails to handle uncertainties during operation in the case of RDSM problems. To handle the uncertainties existing in the RDSM problems, Stochastic programming (SP) and robust optimization (RP) are preferred over the previously discussed methods for the DSM41. However, it depends on adequately assessing the degree of uncertainties to result in accurate computation. Fuzzy logic (FL) and artificial neural network (ANN) are the other two approaches used in individual way or hybrid ways in many RDSM problems42. However, it again depends on system parameter values and adequate training and is not easy to formulate, particularly in complex and significant issues.
For the past two decades, evolutionary optimization techniques have been widely applied to various engineering problems and RDSM due to many inherent attractive features due to ease of formulation, less possibility to trap in the local minima, consistency in accurate computation, and flexibility in application43. In addition, these techniques have the benefit of being used due to their capability for correctly processing non-linearity or discontinuity-based objective functions and constraint parameters and their ability to answer complex and significant problems. Yet, these methods are not free from parameter dependency and saturation and are trapped at local minima. Generally, two approaches are followed to handle these issues. Firstly, to enhance the searching capability in various stages, the parameters are varied adaptively by innovative strategies methodology. Secondly, either hybrid approach is followed to reduce the limitations of parameter variations and enhance its searching capability by other methods through mutual influence in the coordinated formulation. In this study, the first approach Salp Swarm Algorithm (SSA) is followed by Binary Whale Optimization Algorithm (BWOA).
The significant research gaps in line with the objective of the present study are as follows.
-
In the present smart and microgrid scenario, adopting a strategy for energy consumption patterns in the RDSM is necessary, considering multi-consumption level pricing schemes, incentives for load shifting, consumer priorities, and uncertain load demand variations. An adequate, flexible, and robust approach is necessary to formulate to avail of all the benefits and satisfy the various operational constraints1.
-
The strategy must be planned from a multi-objective perspective as RDSM impacts not only the consumers at the decentralized control level but also the grid and utility from the centralized control point of view. Economic energy utilization, best use of available resources in both off-peak and peak load conditions, shifting the load towards the off-peak time duration, uncertain load demand variation, following up the price incentives and consumption priority13.
-
To formulate a generalized RDSM technique for the energy utilization of the customers with greater control over the operational constraints, to balance the available resource and load demand variations, and to maintain the bidirectional energy flow between the utility and consumer acting as prosumer, and make the consumer acting independently must of the time duration. The system operation is complex and dynamically very nonlinear as the characteristics, standards, and objectives are diverse and function independently44.
-
Integrating RES (solar or wind), ESD, and EVs into the residential load scenario requires many issues from an establishment point of view, such as adequate infrastructure and synchronized, balanced, and stable grid operation. In addition, a better energy utilization strategy must be followed, considering all the operational issues and objectives from consumer and utility perspectives. Environmental factors and balance between sources must be handled in the RDSM by properly charging and discharging the storage devices and EVs and using coordinated and planned scheduling strategies19,45,46.
-
The time-of-day (TOD) based tariff needs to be incorporated in RDSM, particularly for pro-consumer and industrial customers to consume energy with lower cost and higher operational efficiency like load balancing, proper utilization of sources concerning load demand variation, and enhancing the reliability and security of the energy utilization.
-
Many recent optimization techniques have been proposed, from classical to non-classical and hybrid approaches. However, stochastic and evolutionary discrete optimization algorithms are very efficient in handling this complex and nonlinear problem to a large extent for formulating optimal scheduling for several residential appliances47.
The significant contribution of the paper is highlighted as follows.
-
The detailed mathematical modelling is outlined to formulate the scheduling strategy for the EVs integration in RDSM. The primary emphasis is developing a simple mathematical representation that considers real-time energy consumption without sacrificing energy utilization and demand flow.
-
The simulation results are demonstrated, covering every possibility of EV integration in RDSM in different forms, such as EVs as load, energy storage, bidirectional energy flow to the grid, and other vehicles and components. The study focuses on investigating the impact of EVs in the RDSM to provide an optimal energy utilization strategy with an objective for economical energy utilization and better energy management.
-
The study was also conducted to determine the impact of EV integration in RDSM on the establishment of RES and ESD. The coordinated approach of EVs playing a dual role at different time durations related to off-peak and peak hours with other energy sources and storage devices are investigated to see the optimal energy utilization to achieve the cosy effectiveness, energy management, uncertainty, consumer priority, and grid synchronization aspects.
-
A Binary Whale Optimization Algorithm (BWOA) approach is presented for the optimal scheduling of energy utilization for the RDSM to cope with the better solution-searching capability and to control the diversity throughout various stages of searching.
Modelling and mathematical formulation
Efficient load management in the residential sector is crucial for minimizing energy costs. This involves scheduling residential loads according to operational constraints and desired responses to optimize energy use at the lowest possible price48,49. This study highlights effective scheduling strategies established on the pricing scheme of time-of-use (ToU), emphasizing the potential for economic savings in residential energy consumption. ToU tariff rates are employed within the residential demand-side management (DSM) framework to develop effective load scheduling. This approach addresses the significant rise in residential loads driven by the adoption of various new devices, each with its priority level. Building intelligent and autonomous infrastructures is essential for ensuring accurate and reliable load management. Key enablers for such infrastructures include advanced computational techniques, IoT-based solutions, and strong communication networks. Automating household appliances, supported by these technologies, is critical for improving energy management in residential settings. The contest of load scheduling be framed as an optimizing problem focused on achieving cost-efficient energy consumption while ensuring operational stability, security, and high reliability50. The success of this approach depends on continuous monitoring and the use of computational devices capable of real-time analysis and control. Proper modelling of load and source components is necessary to design and implement optimal scheduling strategies. By integrating these models, the proposed solution leads to optimal residential load scheduling aligned with DSM objectives. The subsequent sections examine the variables used for modelling loads and sources in simulations for this study. The proposed approach achieves efficient load scheduling tailored to residential energy management with these models51,52,53.
Conceptual model of the EV integration to RDSM (the images and drawings in this figure are obtained from open-source resources available for free use under an open license, link: https://pngtree.com).
I. Framework of EV integration: Fig. 1 illustrates the framework for integrating electric vehicles (EVs) into a residential energy management system, serving as a comprehensive testbed for analyzing various scenarios. This framework incorporates multiple residential loads, EVs, renewable energy sources (RES), and energy storage devices (ESD). It establishes a foundation for simulating and validating the proposed optimization approach, demonstrating its effectiveness in achieving energy efficiency and cost optimization. The model is designed to emulate realistic operational conditions, showcasing its feasibility for deployment in real-time applications.
Key Components of the Framework.
Primary Energy Sources:
Grid Energy: Supplies electricity when RES and other alternative sources are insufficient to meet demand. However, reliance on grid energy is minimized during peak pricing periods.
Renewable Energy Sources (RES): Primarily solar or wind energy, RES is prioritized for its sustainability and cost-effectiveness, provided it is available.
Secondary Energy Sources:
Energy Storage Devices (ESD): ESDs store surplus energy generated by RES or purchased during off-peak grid hours. This stored energy is dispatched during peak demand periods, reducing dependency on grid energy.
Electric Vehicles (EVs): EVs act as mobile storage units, capable of both absorbing and supplying energy. Their bidirectional flow capability significantly enhances system flexibility and resilience.
Addressing Uncertainty in Energy Demand.
The framework is designed to handle the inherent uncertainty and variability of residential energy demand. Key operational and economic constraints are incorporated to ensure efficiency, reliability, and cost-effectiveness. The optimization of energy management within the framework considers the following critical factors:
Grid Availability: Ensuring that grid energy is accessible during high-demand periods, while limiting its use during peak pricing.
Energy Cost: Minimizing overall energy expenses by prioritizing low-cost sources such as RES and stored energy in ESDs and EVs.
Renewable Energy Utilization: Maximizing the use of RES, which depends on environmental factors like solar irradiance and wind availability.
Storage Systems’ State of Charge (SOC): Monitoring and maintaining optimal SOC levels to ensure the availability of energy from ESDs and EVs.
Bidirectional Energy Flow from EVs: Leveraging EVs’ ability to discharge energy back into the system, particularly during high-demand periods.
To simplify the modeling process, the power grid and RES are represented as a unified node. This abstraction facilitates efficient formulation while maintaining accuracy in the energy distribution analysis. These energy sources are tasked with optimal scheduling and distribution of power to residential loads, while also managing the charging and discharging cycles of ESDs and EVs. The bidirectional capability of EVs allows them to serve dual purposes: they act as energy loads during charging periods and as sources of energy during discharging, especially in high-demand or emergency scenarios.
To manage the uncertain nature of residential load demand, this study considers two primary energy sources (the grid and RES) and two secondary sources (ESD and EVs), factoring in operational and economic constraints. Essential considerations for optimizing load scheduling include:
-
Grid source availability during specific times of energy demand.
-
Cost of energy delivery.
-
The utilization potential of RES depends on environmental conditions.
-
State of charge and ability of storage systems to deliver energy.
-
Bidirectional energy flow from EVs during charging and discharging operations.
During high grid energy prices, energy from RES, ESD, and EVs is prioritized for cost-efficient utilization. RES is always preferred due to its renewable nature, provided it is available. The use of ESDs and EVs depends on electricity prices at specific hours. Leveraging these alternative energy sources decreases reliance on grid energy, especially during peak pricing times. This strategic energy utilization can lower overall consumption and minimize energy losses. Integrating EVs, RES, and ESDs in residential load management yields additional operational benefits, including peak load reduction, meeting unpredictable demand, and facilitating customers on the basis of energy consumption priority.
II. Advanced Metering Infrastructure (AMI): AMI forms a cornerstone of modern RDSM systems by enabling two-way communication between utilities and consumers. This bidirectional data exchange allows for detailed energy usage monitoring, real-time energy price updates, and enhanced energy management capabilities. With the integration of advanced technologies such as smart meters, home area networks (HANs), software interfaces, and robust data management applications, AMI has revolutionized how energy is monitored and managed. It facilitates continuous data flow, empowering consumers to make informed energy management decisions while enabling system operators to design optimal scheduling plans for grid operations. In residential networks, AMI comprises several key components, including smart meters, communicating thermostats, back-haul communication networks, data centers, and application platforms that support both legacy and emerging technologies. Smart meters serve as the primary interface between residential consumers and the utility grid, monitoring energy consumption in real time and providing utilities with detailed aggregated load demand data. This real-time monitoring enables utilities to implement dynamic pricing models such as ToU and RTP, encouraging consumers to shift energy usage to off-peak periods for economic benefits. Additionally, communicating thermostats and smart appliances connected via HANs allow for dynamic adjustments to heating, cooling, and other energy-intensive systems, optimizing energy consumption based on pricing signals or predefined schedules. The back-haul communication network forms the backbone of AMI, facilitating seamless data transmission between residential systems and centralized data centers. These data centers analyze energy usage patterns, predict demand fluctuations, and support utilities in optimizing grid operations. By leveraging data-driven insights, utilities can design targeted demand response programs and reduce energy losses, enhancing overall grid reliability and efficiency. At the consumer level, AMI empowers households with granular energy usage data, enabling them to identify inefficiencies and make adjustments to reduce energy consumption and costs. The integration of AMI into residential networks delivers numerous benefits to both utilities and consumers. For utilities, AMI enhances load monitoring, improves grid optimization, and supports the development of demand-side programs to manage peak periods effectively. By offering dynamic pricing models, utilities incentivize consumers to adjust their energy usage, thereby flattening demand peaks and reducing operational costs. For consumers, AMI provides the tools to achieve significant energy savings through informed scheduling and the automation of energy management tasks. Smart appliances and thermostats enhance comfort and convenience while aligning energy consumption with cost-saving opportunities.
Furthermore, AMI plays a critical role in optimizing residential load scheduling within RDSM frameworks. It enables utilities and consumers to align energy consumption with periods of low electricity prices or high renewable energy availability. For example, consumers can schedule energy-intensive tasks, such as electric vehicle (EV) charging, during off-peak hours or when surplus energy from renewable sources is available. The seamless integration of renewable energy sources (RES) with AMI ensures efficient utilization of these resources, further reducing reliance on grid energy and promoting sustainability.
Looking ahead, AMI is set to play a pivotal role in the evolution of smart grids. Emerging technologies, such as artificial intelligence (AI) for predictive analytics, blockchain for secure energy transactions, and the Internet of Things (IoT) for enhanced connectivity, are expected to drive the future development of AMI systems. Its scalability and adaptability make AMI a key enabler of consumer-centric, efficient, and sustainable energy systems, ensuring its relevance in the years to come. By integrating real-time communication, advanced analytics, and dynamic energy management, AMI continues to transform the energy landscape, benefiting both consumers and utilities while contributing to a more sustainable future.
III. User Categorization: This study categorizes residential energy consumers into three distinct groups based on their level of interaction with energy management systems: traditional users, intelligent users, and intelligent prosumers. Each category reflects varying degrees of technological adoption, energy management capability, and responsiveness to price signals, providing a comprehensive view of consumer behavior within residential energy systems.
Traditional users represent consumers who do not have access to advanced energy management technologies or information. These users typically lack the ability to respond effectively to dynamic price signals or adopt efficient energy management practices. As a result, they rely heavily on grid energy, without the benefits of cost optimization or enhanced energy efficiency. Their limited interaction with energy management systems positions them as passive participants in the energy ecosystem. In contrast, intelligent users leverage smart devices, on-site renewable energy sources (RES), electric vehicles (EVs), and energy storage facilities to optimize their energy consumption. These users actively implement residential energy scheduling strategies to reduce costs and improve energy efficiency. By utilizing technologies such as advanced metering infrastructure (AMI), communicating thermostats, and home energy management systems, intelligent users can respond dynamically to real-time pricing signals and time-of-use rates. This enables them to shift energy consumption to off-peak periods or prioritize the use of on-site RES, thereby reducing their reliance on grid energy and achieving economic benefits. The most advanced category, intelligent prosumers, builds upon the features of intelligent users by adding the capability to supply excess energy back to the utility grid. Prosumers utilize on-site RES, energy storage systems, and bidirectional energy flow technologies to function as virtual power sources. This group not only optimizes their own energy consumption but also contributes to grid stability by supplying surplus energy during high-demand periods. By participating in bidirectional energy transactions, prosumers enable greater flexibility in energy distribution and act as critical components of a decentralized energy system. Their ability to meet peak and uncertain load demands enhances the resilience and sustainability of the overall grid.
These categories highlight the diversity in energy management practices among residential consumers, reflecting varying levels of technological adoption and responsiveness to energy price signals. While traditional users remain passive participants, intelligent users and prosumers actively engage in optimizing energy usage and, in the case of prosumers, even contribute to the broader energy ecosystem. Understanding these user categories is essential for tailoring energy policies, technologies, and incentives to foster widespread adoption of advanced energy management practices and support the transition toward a smarter and more sustainable energy system.
IV. Solar generation model:
Integrating Renewable Energy Sources (RES) in the distribution sector, particularly for residential loads within smart-grid and microgrid environments, is crucial for addressing energy demands and achieving optimal energy management. Among various RES options, on-site photovoltaic (PV) systems are widely preferred for residential use due to their ease of access and implementation. However, their reliance on environmental conditions introduces challenges in planning and scheduling energy usage, particularly during peak load periods. This environmental dependency can create obstacles for consumers and utility providers in effectively managing energy.
Despite advancements such as Maximum Power Point Tracking (MPPT), the energy generated by PV systems is prone to fluctuations caused by changes in temperature, solar irradiance, and partial shading. Additionally, the energy output is constrained by the design and capacity of the solar panels. These factors contribute to the complexity and uncertainty of incorporating RES into residential energy management.
To address these limitations, integrating storage systems alongside RES becomes essential. Storage devices enhance the usability of RES by storing surplus energy generated during periods of availability and supplying it during peak demand or when RES are inactive. This approach ensures a more reliable and efficient energy management system.
A rooftop PV solar system, integrated within an innovative residential energy management framework, aims to reduce household energy costs while supporting grid stability and operational efficiency. The hourly power output from the PV solar panels,\(\:\:{E}_{t}^{PV}\) (in kilowatt-hours, kWh), can be calculated using the following equation:
where \(\:{\eta\:}^{PV}\) is Panel conversion efficiency, \(\:{A}^{PV}\) is the area of the solar panel expressed in square meters (m²), \(\:{I}_{r,t}\) stands for solar irradiance and the \(\:{T}_{t}^{a}\) Outdoor temperature (in degrees Celsius, °C) at time t. The term \(\:(1-0.005\left({T}_{t}^{a}-30\right))\) denotes a temperature coefficient correction factor. The PV panels are rated at a temperature of 30 °C. Their efficiency typically reduces by 0.5% for every degree above 30 °C. This term adjusts the energy output to account for these efficiency losses at higher temperatures.
Renewable energy production throughout a day.
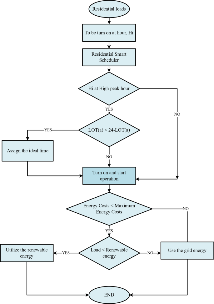
Energy management model flow charts.
Figure 2 illustrates the daily renewable energy generation profile from photovoltaic (PV) solar panels, showing active energy generation between hours 7 and 19, peaking from hours 8 to 16, and no generation from hours 1–7 and 20–24 due to the absence of sunlight. During the active generation period, the energy is used to meet the load demand, charge electric vehicles (EVs), and store surplus energy in storage devices (ESDs) for later use. During non-generation hours, energy demand is met through the grid or stored energy, emphasizing the need for effective planning to ensure reliability and minimize grid dependency. The proposed optimization approach aims to balance direct consumption, storage charging, and grid energy usage by ensuring efficient utilization of renewable energy, adequate charging of storage devices, and redistribution of energy demand during high-demand hours. This strategy reduces overall energy costs, enhances grid stability by flattening peak loads, and increases system reliability, highlighting the importance of integrating RES, ESDs, and EVs into residential energy management.
V. Residential load management Model:
A Residential Energy Management System (REMS) is developed to optimize the scheduling of electrical appliances in a household, utilizing three energy sources: the grid, renewable energy sources (RES), and storage devices. Figure 3 illustrates the Energy management model flow charts. The system integrates a Home Grid (HG), electrical appliances, and an in-home display device for real-time monitoring and control. At its core, the Smart Scheduler (SS) performs hourly scheduling, employing optimization techniques to minimize energy consumption costs while ensuring demand is met efficiently. The REMS supports three user types: conventional consumers, smart home users with REMS, and prosumers who supply surplus energy to the grid. In this model, a residential setup with solar panels generates on-site energy, prioritizing local loads and selling excess energy during low-price periods. A smart meter monitors hourly energy prices and schedules appliance operation accordingly. The proposed REMS handles both interruptible and base loads, where interruptible loads, such as washing machines and water pumps, are deferrable to off-peak periods for cost efficiency, while base loads like refrigerators and lighting operate continuously. Optimization assumes that shiftable appliances can be regulated at any point in time, enhancing flexibility. Table 1 lists the attributes of the appliances considered, including their operational times (OT) and power ratings. For example, the refrigerator and digital clock (base loads) operate continuously, while appliances like washing machines and water pumps (interruptible loads) are scheduled during specific times. This scalable REMS framework balances energy costs, grid stability, and flexibility for various household configurations and demands.
The REMS divides a 24-hour observation period into equal time slots for optimal energy management but remains scalable to accommodate longer durations and more complex systems with diverse appliances and load patterns. The SS ensures cost-effective operation by optimally controlling the ON-OFF status of appliances, providing flexibility and efficiency tailored to various household configurations. Residential load modelling involves a set \(\:\aleph\:=\left\{{a}_{1},{a}_{2},\dots\:,{a}_{N}\right\}\:\)of appliances, divided into two categories: Flexible Loads / interruptible loads (I), such as washing machines, cloth dryers, electric vehicles, and water heaters, and base loads/ Essential Loads (B), including refrigerators and lighting. Interruptible loads, even when activated, can be deferred to achieve cost optimization and load flexibility. It is assumed that the number of shiftable appliances remains greater than zero at any time (A > 0), enabling dynamic regulation of shiftable loads during optimized control actions. This approach ensures the effective achievement of end-user objectives while minimizing energy consumption costs.
VI. EV orientations.
This section models the use of electric vehicles (EVs) for Residential Demand Side Management (RDSM), considering different scenarios involving electric cars, scooters, and bicycles. The scenarios include EVs being used for charging (Home to Vehicle, H2V), as storage systems (Vehicle to Home, V2H), for vehicle-to-vehicle energy transfer (V2V), and interactions between vehicles and home battery systems.
Case I: EV as Charging (Home to Vehicle, H2V).
In this scenario, the EVs (electric cars, electric scooters, and electric bicycles) are primarily consumers of electricity, charging from the home grid. The objective is to schedule charging times during off-peak hours to minimize cost and avoid overloading the grid.
-
Electric Car: For example, it charges from 11 pm to 5 am (off-peak hours) at 7.2 kW.
-
Electric Scooter: For example, it charges from 10 pm to 1 am (off-peak hours) at 2.0 kW.
-
Electric Bicycle: For example, it charges from 12 am to 2 am (off-peak hours) at 0.5 kW.
The smart scheduler (SS) ensures that charging times do not coincide with peak load times, reducing energy costs and optimizing grid load.
Case II: Vehicle to Home (V2H).
In this scenario, EVs act as storage devices, supplying energy back to the home during peak load times to reduce the household’s dependence on the grid and lower energy costs.
-
Electric Car: For example, it discharges from 6 pm to 9 pm (peak hours) at 3.6 kW.
-
Electric Scooter: For example, it discharges from 7 pm to 9 pm (peak hours) at 1.0 kW.
-
Electric Bicycle: For example, it discharges from 8 pm to 9 pm (peak hours) at 0.2 kW.
This setup helps to flatten the household load curve and utilizes stored energy from EVs during high-cost peak periods.
Case III: Vehicle to Vehicle (V2V).
In this scenario, a high-power-rated vehicle (electric car) transfers energy to smaller vehicles (electric scooter and electric bicycle). This can be useful in scenarios where the smaller vehicles need a quick charge and the grid is experiencing high demand.
-
Electric Car to Electric Scooter: For example, it transfers energy at 2.0 kW from 5 pm to 6 pm.
-
Electric Car to Electric Bicycle: For example, it transfers energy at 0.5 kW from 6 pm to 6:30 pm.
The V2V interaction ensures that smaller vehicles are adequately charged without drawing additional power from the grid during peak times.
Case IV: Vehicle and Battery Interaction.
In this scenario, the EVs interact with a home battery storage system to optimize energy usage. The battery system stores excess energy generated from renewable sources and discharges it when needed.
-
Electric Car: For example, it charges from the home battery from 1 am to 3 am at 3.0 kW when excess renewable energy is available.
-
Electric Scooter: For example, it charges from the home battery from 3 am to 4 am at 1.5 kW.
-
Electric Bicycle: For example, it charges from the home battery from 4 am to 5 am at 0.3 kW.
-
Home Battery: For example, it discharges to the home grid from 6 pm to 9 pm at 2.0 kW to meet household demand alongside the EVs in V2H mode.
This case optimizes the use of renewable energy and stored energy, reducing overall costs and enhancing grid stability. Each case highlights a different aspect of utilizing EVs within a residential energy management framework. By scheduling charging and discharging activities smartly, households can reduce energy costs, optimize grid load, and make effective use of renewable energy sources. The integration of EVs in these various roles demonstrates their potential to enhance the efficiency and reliability of residential energy systems.
VII. Ethical Consideration: The ethical and policy considerations for integrating electric vehicles (EVs) into demand-side management (DSM) are already addressed in the manuscript. Specifically, we discuss:
-
Equitable Access to Charging Infrastructure: Ensuring fair and widespread availability of EV charging stations to prevent regional disparities in EV adoption and energy access.
-
Consumer Data Privacy: Addressing concerns related to data collection, storage, and usage, emphasizing compliance with existing regulations like GDPR to protect consumer information.
-
Market Incentives and Fair Pricing Mechanisms: Developing policies that provide incentives for consumers to participate in DSM programs while maintaining fairness in energy pricing.
-
Regulatory Mechanisms: Implementing structured policies that promote V2G (Vehicle-to-Grid) and V2H (Vehicle-to-Home) participation without overburdening consumers.
-
Grid Reliability and Load Management: Managing EV integration into DSM to prevent grid instability while maximizing economic and environmental benefits.
Optimization model
Table 1 outlines the energy consumption of each appliance considered in the test case. These appliances, represented as a set of N appliances\(A = \{ {a_1},{a_2} \ldots {a_N}\}\), are included in an optimization process to derive an optimal scheduling strategy for residential energy management within an SS. The primary objective of this optimization is to minimize the total cost of energy consumption while ensuring that the operation of appliances adheres to their respective constraints. This involves considering the duration of operation, operational priorities, and other system limitations.
The optimization is performed over a 24-hour period, with the objective function aiming to minimize total energy costs. The formulation incorporates several constraints. First, the energy balance constraint Eq. 1(a) ensures that the total energy demand is met by the available energy supply, which may come from grid utility sources or on-site photovoltaic (PV) renewable energy systems (RES). Second, the energy demand fulfillment constraint Eq. 1(b) specifies that the energy demand for each appliance must be satisfied by the available energy sources.
The cost minimization objective function is formulated to optimize energy scheduling over a 24-hour horizon, taking into account N residential appliances, various energy sources, and operational constraints. This function aims to reduce the overall energy cost for residential consumers while ensuring energy demand is met efficiently. The optimization incorporates multiple scenarios (B), reflecting variations in energy availability, pricing, and user preferences. Equation 1(a) represents the fundamental energy generation and demand balance across all scenarios (B). This equation ensures that, at any given time, the total energy supply from available sources—including grid utility, on-site photovoltaic (PV) renewable energy sources (RES), and energy storage devices (ESD)—is equal to the aggregated energy demand of all appliances. This balance is critical for maintaining system stability and operational feasibility across all cases. The energy demand of each appliance (I) is generally met using a combination of grid energy and on-site PV RES. This is mathematically expressed in Eq. 1(b), which distributes the energy supply dynamically based on availability, cost, and prioritization of renewable sources. The objective is to minimize reliance on grid utility energy during peak pricing periods and maximize the use of renewable energy, whenever available. To account for user convenience and operational requirements, constraints related to the maximum allowable waiting time for appliances are defined in Eq. 1(c) This ensures that any deferred or scheduled operation of appliances respects the predefined limits on waiting time, maintaining user satisfaction while allowing flexibility in energy scheduling. The operational state of appliances, whether they are ON or OFF, is represented using a binary variable in Eq. 1(d). This formulation simplifies the scheduling process by explicitly indicating the status of each appliance at any given time. The binary representation enables clear decision-making within the optimization framework, ensuring that operational constraints, such as energy availability and waiting time. This constraint ensures that no appliance exceeds its defined maximum waiting time before operation begins. The operational state of each appliance is modelled using a binary ON/OFF condition Eq. 1(d), represented mathematically as follows:
By combining these constraints, the optimization framework effectively determines the most cost-efficient scheduling strategy for all N appliances. This approach minimises energy costs while maintaining system reliability and adhering to operational constraints.
Salp swarm algorithm (SSA)
The Salp Swarm Algorithm (SSA) is a novel meta-heuristic optimization technique that has not been extensively explored for its potential to identify optimal solutions. This algorithm draws inspiration from the natural navigating and foraging behavior of salps in the deep sea. Salps exhibit a swarming behavior known as the “salp chain,” which enhances their ability to achieve better locomotion during foraging. This characteristic of salp species is harnessed and mathematically modeled to enhance the algorithm’s searching capability in the optimization process, as demonstrated in references54,55,56.
In the salp chain, the population of solution vectors is divided into two groups: leader and follower salps. The leader salp is positioned at the front of the chain, while the remaining solution vectors act as follower salps. The movement of follower salps is influenced by two critical factors. Firstly, they follow the leader, who guides the swarm towards better solutions that are closer to the optimal point. Secondly, follower salps are influenced by their peers, which impacts their individual movement and contributes to the overall swarm’s behavior. This dual mechanism enhances the algorithm’s ability to converge towards optimal solutions.
Like other evolutionary optimization algorithms, the SSA begins with the formulation of a population matrix, which consists of solution vectors or population members. Next, the values of all variables are initialized within their defined limits. The objective function is then applied to compute the fitness values of all solution vectors in the population, which guides the search process. In this study, the objective function is designed to evaluate the performance of the SSA in solving the given optimization problem.
The best position, referred to as FF, is identified based on its fitness value and serves as the food source that the entire salp chain strives to reach. This position represents the optimal or near-optimal solution in the search space and acts as a guide for all the salps in their quest to improve their positions.
The movement of salps in the population is divided into two distinct phases: the leader phase and the followers’ phase. The leader salp, situated at the front of the chain, plays a crucial role in steering the swarm towards the food source. Its movement is determined by an update strategy designed to explore and exploit the search space effectively. This strategy computes the new position of the leader based on its current position, the location of the food source FF, and specific algorithmic parameters. By dynamically adjusting its position, the leader directs the swarm toward regions of the search space with higher fitness.
where \(\:{x}_{j}^{1}\)denotes the position of leader salp and \(\:{FF}_{j}\) signifies the jth dimension position of the food source. The \(\:{upb}_{j}\) and \(\:{lpb}_{j}\) symbolize the jth dimension upper and lower limits respectively. The c1, c2, c3, and c4 are the random numbers within [0,1]. In the leader phase as mentioned, the leader only updates its position by the movement towards the food source. Among all the randomly chosen parameters, c1 has a greater impact on the optimal searching capability of the process particularly in both the exploration and exploitation stages of searching. The value can be computed as follows.
The value of c1 is dynamically updated at each iteration to enhance the searching capability of the algorithm. It is computed as:
where t is the current iteration, and T is the total number of iterations. This formula ensures that c1 gradually decreases as the algorithm progresses, allowing for a smoother transition from exploration in the early stages to exploitation in the later stages. In the follower phase, the positions of follower salps are updated based on their proximity to both the leader and the preceding follower in the chain. The new position of the ith follower salp in the jth dimension is calculated using the following formula:
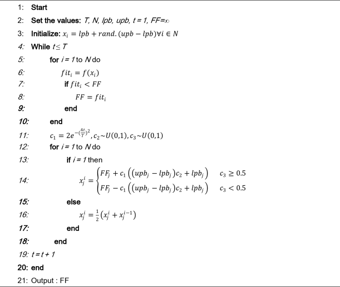
where \(i \geqslant 2\)The \(\:{x}_{j}^{i}\)denotes the new positions of ith follower salp in the jth dimensions and while \(\:{x}_{j}^{i-1}\:\)represents the position of the previous salp in the chain. This mechanism ensures coordinated movement among the salps while maintaining the swarm’s structural integrity. Algorithm 1 and Fig. 4 illustrate the pseudocode and flowchart of the traditional SSA, respectively. In this study, a binary version of the SSA is utilized to adapt the algorithm for discrete optimization problems, demonstrating its flexibility and effectiveness in handling binary search spaces.
Pseudocode of SSA.
Flowchart of the SSA algorithm.
Whale optimization algorithm (BWOA)
The mathematical model of conventional WOA is presented by looking at the dynamics of spiral bubble-net feeding maneuver, and search for prey57. The search algorithm can be explained in three major steps:
Step 1- Encircling prey:
Like other metaheuristic optimization techniques, the population matrix is formulated by defining the population size and number of variables according to the problems within the maximum and minimum values of each variable. Within the current populations, the best candidate solutions are evaluated according to the fitness value obtained from the objective functions. The other search agents are allowed to obtain their positions towards the best search agent with the idea of moving towards the optimum position. This process is expressed as follows:
where the t stands for current iterations,\(\:\:\overrightarrow{\text{A}}\), \(\:\:\overrightarrow{\text{C}}\) are the coefficient vectors, \(\overset{\lower0.5em\hbox{$\smash{\scriptscriptstyle\rightharpoonup}$}} {X}\) is the position vector, and the \(\overset{\lower0.5em\hbox{$\smash{\scriptscriptstyle\rightharpoonup}$}}{{X}^{*}}\) is that position vector obtained of best solutions, “| |” stands for absolute value, and the “.” Is the element-by-element multiplication.
In every iteration the \({\overset{\lower0.5em\hbox{$\smash{\scriptscriptstyle\rightharpoonup}$}} {X} _r}\) need to be updated if better solutions are obtained by comparing respective fitness values obtained from the objective function. The \(\:\overrightarrow{\text{A}}\) ,\(\:\:\overrightarrow{\text{C}}\) are computed as follows:
Step 2- Bubble-net attacking method (exploitation phase):
Two approaches are formulated to express the dynamics of the bubble net attacking method of humpback whales. This process is known as the exploitation phase of the search strategy of WOA.
Approach-1 ( Shrinking encircling).
In this exploitation phase, the step size reduces as the iteration progresses or the searching agents move nearer to the optimal values, this concept is implemented by decreasing \(\:\overrightarrow{\text{a}}\) in Eq. 3. This in terms decrease \(\:\overrightarrow{\text{A}}\) in the interval [-a, a], where a is decreased from 2 to 0 in the entire span of the total number of iterations.
Approach-2 ( Spiral updating).
In this exploitation approach the distance between the prey and the whale is located at (X, Y) and the prey is located at (X*, Y*). This spiral movement of the whale towards the prey is formulated as follows:
where \(\overset{\lower0.5em\hbox{$\smash{\scriptscriptstyle\rightharpoonup}$}} {D}=|\overset{\lower0.5em\hbox{$\smash{\scriptscriptstyle\rightharpoonup}$}}{{X}^{*}}\left(t\right)-\left(X\left(t\right)\right)|\) and indicates the distance of the prey to the ith whale, b is a constant for defining the shape of the logarithmic spiral, and l is a random number in [-1,1].
During the exploitation phase, a probabilistic approach is adopted to choose anyone among this spiral movement and the Shrinking encircling model as follows:
where the p denotes a random number within [0,1] in a normal distribution.
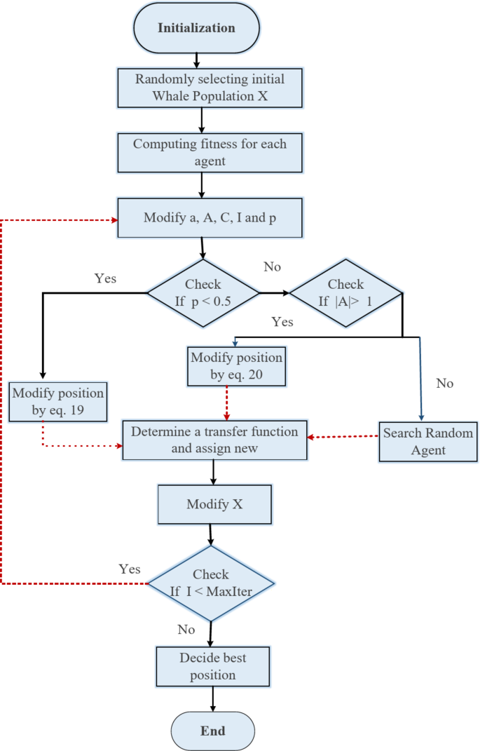
Flowchart of the BWOA algorithm.
Step 3- Exploration phase (Search for prey).
The search strategy adopted during the exploration phase is based on variations of the \(\overset{\lower0.5em\hbox{$\smash{\scriptscriptstyle\rightharpoonup}$}} {A}\) vector. Humpback whales search the prey randomly according to position and distance from other whales. The search agent whales’ movements are regulated far away from a reference whale based on the random values of \(\overset{\lower0.5em\hbox{$\smash{\scriptscriptstyle\rightharpoonup}$}} {A}\) greater than 1 or less than − 1. Unlike in the case of the exploitation phase, in the exploration phase, the position of a search agent is updated according to a randomly decided search agent instead of the best search agent. This mechanism along with \(\overset{\lower0.5em\hbox{$\smash{\scriptscriptstyle\rightharpoonup}$}}{\left|A\:\right|}>1\) plays a crucial role towards global search during the exploration stage of searching. The mathematical representation of the above process can be expressed as follows:
where\(\overset{\lower0.5em\hbox{$\smash{\scriptscriptstyle\rightharpoonup}$}}{{X}_{rand}}\) denotes a random position vector as a random whale decided from the current position.
The WOA algorithm like other metaheuristic methods starts with a random population and the search strategy in both the exploitation and exploration stages is based on either a randomly chosen search agent best solution vector obtained so far. The parameter ‘a’ is allowed to decrease linearly from 2 to 0 to handle the movement step size in both the exploitation to exploration phases. If\(\overset{\lower0.5em\hbox{$\smash{\scriptscriptstyle\rightharpoonup}$}}{\left|A\:\right|}>1\), a random search strategy is adopted, on the other hand, if \(\overset{\lower0.5em\hbox{$\smash{\scriptscriptstyle\rightharpoonup}$}}{\left|A\:\right|}<1\), the best position strategy is adopted. Another strategy is followed according to the values of P, whether the WOA is allowed to follow a spiral or circular movement. In this study, maximum iteration and saturation for the consecutive iteration in the result obtained both are followed as the termination criteria which one comes first to terminate this program. The pseudocode of the WOA algorithm is shown in Fig. 5.
Binary Whale optimization algorithm
The searching strategies used for continuous WOA are applied to also binary WOA. However, in binary WOA the position updation is restricted to switch between either zero or one58. In the binary form of formulation to perform the position updation process to change the agent position, it is done according to the probability of its distance. To adopt this concept, here a transfer function is suggested to map accurately the values of distance to respective probability values to update the position. In this sigmoid function is used as follows:
Figure 6 illustrates the V-shaped transfer function considered in this study. The algorithm shows the pseudocode of the discrete/ binary version of the WOA approach.
V-shaped transfer function.
Where \(\:{d}_{i}^{k}\left(\text{t}\right)\) denotes the distance of the particle.
where, \(\:{x}_{i}^{k}\left(t\right)\) and \(\:{x}_{i}^{k}\left(t+1\right)\) denotes the current position of the ith particle at specific iterations and dimensions.
Binary whale optimization algorithms.
Criteria for evaluation.
The proposed algorithm is evaluated using the statistical measurements of standard deviations (std) of N simulated results. In this study, N is considered as 30.
where \(\:{f}_{*}^{i}\) denote the optimal solution that resulted at the ith agent of the proposed approach for a particular simulation number if std is small, it indicates that the optimization convergences to the solution. On the other hand, if std has large values, it reflects that it is close to the random results and needs further improvements with more number of iterations to run.
Result analysis
Smart Scheduler (SS) for load scheduling highlights its potential to enhance prosumer participation in DSM and DR programs. By strategically managing energy consumption, SS enables residential users to optimize their load profiles, aligning energy use with utility incentives and reducing peak demand. This not only lowers energy costs for users but also contributes to grid stability, a key objective of initiatives of this program.
The primary goal of the modelling and simulations was to evaluate the energy and cost savings achievable for residential users through optimized load scheduling. To ensure realistic and comprehensive analysis, a detailed set of residential loads was considered, including load types, ratings, and OT, as summarized in Table 1. These inputs allowed for real-time execution of the SS operations, providing actionable insights into energy efficiency strategies.
The study analyzed three scenarios:
-
1.
Conventional users without Residential Energy Management (REM).
-
2.
Smart homes implementing REM.
-
3.
Prosumers integrating REM with RES.
Among the fundamental DSM techniques, peak shaving (PS) and load shifting (LS) were employed in this SS framework. Shiftable appliances were prioritized and scheduled based on ToU pricing, ensuring energy consumption was minimized during peak hours. This intelligent scheduling allowed users to take full advantage of ToU pricing while maintaining the operational constraints of their appliances.
The results demonstrated significant reductions in both energy consumption and costs across all scenarios, with the highest savings observed in the prosumer model incorporating RES. These findings underline the importance of SS in facilitating active participation in DSM and DR programs, helping users transition from passive consumers to proactive energy managers. The SS not only enhances economic benefits for users but also supports the broader goals of sustainable and efficient energy management at the grid level.
Integration of electric vehicles EVs
Additionally, we considered the integration of electric vehicles (EVs) within the REM framework, analyzing four specific cases:
-
1.
Case I - EV as Charging (Home to Vehicle, H2V): EVs (electric car, electric scooter, and electric bicycle) charge primarily from the home grid during off-peak hours to minimize costs and avoid grid overloading. This scenario ensures that EVs are charged when energy prices are lowest, optimizing cost savings for the household.
-
2.
Case II - Vehicle to Home (V2H): EVs act as storage devices, supplying energy back to the home during peak load times. This reduces the household’s dependence on the grid and lowers energy costs. By discharging stored energy from EVs during high-cost peak periods, this setup helps flatten the household load curve.
-
3.
Case III - Vehicle to Vehicle (V2V): A high-power-rated vehicle (electric car) transfers energy to smaller vehicles (electric scooter and electric bicycle). This is useful for quick charging of smaller vehicles without drawing additional power from the grid during peak times, thus balancing the load effectively.
-
4.
Case IV - Vehicle and Battery Interaction: EVs interact with a home battery storage system to optimize energy usage. The battery system stores excess energy generated from renewable sources and discharges it when needed. This setup ensures that renewable energy is utilized efficiently, and stored energy supports household needs during peak demand periods.
Through strategic scheduling and prioritization of appliance operation, along with effective integration of EVs, the SS helps to flatten demand peaks and distribute load more evenly throughout the day. This not only reduces the stress on the grid but also enables residential users to take advantage of lower energy rates during off-peak hours.
Overall, the smart scheduler application supports a more balanced and efficient energy ecosystem by integrating REM, RES, and EVs, ultimately leading to a more sustainable and cost-effective energy management strategy for residential prosumers.
ToU-based tariff
ToU pricing scheme is a dynamic pricing scheme that adjusts energy rates based on the time of day, categorized into peak, shoulder, low peak, and off-peak hours. These rates are typically established by distribution companies (DISCOMs) to reflect the varying demand and supply conditions during different times. The primary objective of the ToU policy is to incentivize consumers to participate in Demand Response (DR) programs, thereby shifting their energy usage from peak to off-peak hours. This shift not only leads to economic savings for consumers but also promotes more effective and balanced energy use. In our study, we have incorporated the ToU-based tariff to model and simulate energy consumption patterns under three different conditions: conventional residential users who do not consider any Residential Energy Management (REM), smart homes utilizing REM systems to optimize their energy usage, and prosumers who integrate REM with Renewable Energy Sources (RES). The simulations used a comprehensive set of loads, with detailed information on loads, ratings, and operation times provided in Table 1. The major DSM technique applied was peak shaving, where shiftable appliances were systematically turned on and off based on their priority and ToU rates to minimize energy costs. The results demonstrated significant potential for cost savings and efficient energy utilization under the ToU pricing policy. By participating in DR programs and shifting loads to off-peak hours, users were able to reduce their energy bills and contribute to grid stability and efficiency. Figure 7 illustrates the ToU scheme used for the modelling. Overall, the ToU-based tariff, when effectively integrated into REMs, can significantly enhance consumer participation in DR programs, leading to economic benefits and more sustainable energy consumption patterns. The smart scheduler application, combined with ToU pricing, presents a robust solution for optimizing load scheduling and encouraging sustainable energy consumption patterns.
ToU pricing scheme.
Performance study parameters
Simulation performance parameters are critical indicators for assessing the behavior and efficiency of appliance scheduling schemes, especially with the integration of Electric Vehicles (EVs). These parameters provide valuable insights into energy consumption patterns, cost implications, and the operational effectiveness of proposed scheduling algorithms, laying the foundation for optimized energy management systems.
Energy consumption (kWh) measures the total electrical energy used by household appliances and EVs during each time slot h over the simulation period. This parameter provides a detailed assessment of power usage and load distribution within the system. By analyzing energy consumption data, researchers and homeowners can identify demand patterns and develop strategies to optimize energy utilization. Through effective scheduling, the operation of appliances and EV charging or discharging activities can be adjusted to reduce peak usage times, leading to more balanced load distribution. This approach minimizes grid stress and enhances energy efficiency, while still meeting user requirements. Flattening demand peaks not only improves system reliability but also supports the integration of RES by better aligning energy demand with their availability.
Cost (Indian rupees—₹) represents the monetary expenditure associated with energy consumption by household appliances and EVs during each time slot h. It is calculated based on the electricity tariff structure, which often incorporates variable rates for peak and off-peak hours. Understanding cost implications is crucial for evaluating the economic efficiency of scheduling algorithms and assessing their benefits to users. Strategically scheduling the operation of appliances and EV charging or discharging during lower-tariff periods can significantly reduce electricity bills. For instance, by charging EVs during off-peak hours or using them as energy sources during peak hours (Vehicle-to-Home, V2H), users can capitalize on favourable tariff rates. Such cost-aware scheduling not only reduces household expenses but also ensures the financial viability of the energy management system.
Significance of performance parameters.
Energy consumption and cost are essential parameters for evaluating the effectiveness of proposed scheduling schemes. Detailed analysis of these metrics allows researchers to refine algorithmic strategies, optimize scheduling plans, and enhance the overall performance of residential energy management systems. The role of a smart scheduler is particularly important in this context, as it leverages insights from these parameters to:
-
Flatten demand peaks.
-
Distribute energy loads evenly across the day.
-
Reduce grid strain.
-
Maximize user benefits from off-peak energy rates.
The integration of EVs amplifies the importance of these parameters. EVs introduce new dimensions to household energy management, requiring close monitoring of their charging (Home-to-Vehicle, H2V) and discharging (Vehicle-to-Home, V2H) activities. By strategically managing EV energy flows, users can optimize their household energy profiles, reduce overall costs, and contribute to a sustainable energy ecosystem.
Impact of EV integration.
The inclusion of EVs in residential energy systems underscores the need for robust monitoring of energy consumption and cost. Charging and discharging EVs introduce additional energy demands, but also offer opportunities for cost savings and grid support. For instance:
-
Energy Consumption Impact: Monitoring EV energy consumption during H2V and V2H scenarios provides a comprehensive view of their influence on household energy usage. This data is essential for understanding how EVs interact with other household appliances and for optimizing energy distribution.
-
Cost Implications: Calculating the cost of EV charging and discharging under different tariff structures enables users to maximize economic benefits. For example, charging during off-peak hours and discharging during peak hours can help lower household energy costs while reducing peak grid demand.
By integrating these performance parameters into the design and evaluation of energy management systems, researchers and homeowners can make informed decisions to maximize the potential of EVs, RES, and advanced scheduling algorithms. This comprehensive approach promotes a more sustainable and cost-effective energy ecosystem, benefiting users and utilities alike. The ability to dynamically schedule and manage energy flows demonstrates the potential of smart schedulers to transform residential energy management, delivering operational and economic advantages while supporting broader sustainability goals.
Optimization parameters
The control parameters for both the Salp Swarm Algorithm (SSA) and the Binary Whale Optimization Algorithm (BWOA) with brief explanations:
Salp Swarm Algorithm (SSA):
Salp population size: A swarm consisting of 50 salps, representing the total number of individuals in the population.
Exploration range: Dynamically determined based on the population size, defining the area within which salps search for food sources and explore potential solutions.
Movement: Governed by Levy flight, a random walk characterized by step lengths that follow a Levy distribution, enabling efficient exploration of the search space.
Leader selection: Leaders are identified based on their fitness and proximity to the food source, ensuring that the swarm is guided by individuals closest to the optimal solution.
Adaptation rate: Set at 0.1, indicating the rate at which salps adjust their positions in response to the best solutions found during the search process.
Fitness evaluation: Based on a cost function that considers energy consumption and utility costs, enabling the assessment of each salp’s performance in achieving energy optimization.
These parameters play a vital role in determining the effectiveness of the algorithm and are fine-tuned to optimize Residential Energy Management Systems (REMs). Depending on the specific problem characteristics, adjustments to these parameters may be necessary to enhance performance.
Binary Whale Optimization Algorithm (BWOA):
Population size: A swarm of 50 whales, representing the total number of individuals participating in the optimization process.
Exploration phase: In this phase, whales explore the search space randomly to identify potential solutions, fostering diversity and avoiding premature convergence.
Exploitation phase: Focused on refining the best solutions identified during the exploration phase, employing strategies such as spiral updating to improve accuracy and effectiveness.
Encircling prey: Whales dynamically adjust their positions based on the best solution found so far, mimicking the natural behavior of encircling prey to converge towards optimal solutions.
Convergence mechanism: Gradually decreases the exploration capability of the whales to ensure convergence towards the optimal solution as the algorithm progresses.
Fitness evaluation: Based on a cost function that incorporates energy consumption and utility costs, enabling the assessment of each whale’s performance in achieving energy optimization.
These parameters are fundamental to the success of the Binary Whale Optimization Algorithm (BWOA) and are specifically designed to optimize Residential Energy Management Systems (REMs). Adjustments to these parameters may be necessary to address the unique requirements and characteristics of the problem being solved.
Energy consumption of traditional user.
Electricity costs of traditional user.
Energy scheduling framework
This section evaluates the performance of various appliance scheduling algorithms proposed in the study, focusing on their effectiveness in managing household energy consumption under three distinct scenarios. The analysis examines energy utilization, cost savings, grid stability, and sustainability, highlighting the benefits of advanced energy management systems and their implications for residential users.
Scenario-I: Traditional user without REM.
In this baseline scenario, traditional users operate without a Residential Energy Management System (REMS) and rely solely on grid energy to meet their electricity needs. Figures 8 and 9 illustrate the energy consumption patterns and associated costs under a Time-of-Use (ToU) pricing scheme (depicted in Fig. 7).
The results reveal that traditional users consistently depend on grid energy without employing optimization strategies to manage their loads. Consequently, they incur higher electricity costs, particularly during peak pricing periods. This dependence not only leads to financial inefficiency but also exacerbates grid stress by contributing to unbalanced and unpredictable energy demand patterns.
The lack of load management practices results in missed opportunities to adjust energy consumption based on demand or cost considerations. Without tools to leverage off-peak energy rates or integrate renewable energy sources (RES), traditional users face higher costs and limited flexibility. This scenario underscores the importance of adopting energy management systems to enable cost-effective and sustainable energy practices.
Scenario-II: prosumer using REM.
In this scenario, smart users, or prosumers, leverage REM architectures to optimize energy consumption. Advanced algorithms, such as the Salp Swarm Algorithm (SSA) and Binary Whale Optimization Algorithm (BWOA), are implemented to facilitate load shifting and ensure efficient energy scheduling. By strategically operating appliances during off-peak hours, these systems enable users to reduce energy costs and alleviate peak load demands on the grid.
The results demonstrate the substantial advantages of REM systems in minimizing electricity expenses. Figures highlight significant reductions in peak loads, better load distribution, and optimized energy consumption patterns. Prosumers exhibit improved flexibility in energy usage, allowing them to align their consumption with pricing signals and operational constraints.
Additionally, REM systems enhance the adaptability of households with diverse energy needs. Dynamic scheduling capabilities enable prosumers to adjust energy usage in real time based on changing conditions, such as tariff structures or energy availability. This adaptability enhances cost savings, improves energy efficiency, and supports a more stable grid.
Compared to traditional users, prosumers achieve substantial financial benefits and operational improvements. The integration of REM systems illustrates their potential to foster economic efficiency, user convenience, and more sustainable energy consumption patterns.
Scenario-III: prosumer using REM with RES.
The third scenario integrates REM systems with Renewable Energy Sources (RES) to achieve further optimization. By combining REM architectures with on-site RES, such as photovoltaic (PV) systems, and leveraging differential pricing mechanisms, prosumers can significantly reduce electricity costs while contributing to grid stability and sustainability.
Performance evaluations indicate that this integrated approach effectively minimizes energy costs and manages peak loads. By utilizing stored RES during peak periods and scheduling energy-intensive tasks during off-peak hours, prosumers reduce their reliance on grid energy. The integration of RES enhances the ability to flatten demand peaks, improving overall grid efficiency and resilience.
Beyond cost savings, this scenario emphasizes the environmental benefits of RES integration. By maximizing the use of renewable energy, prosumers reduce their carbon footprint and promote greener energy practices. The ability to store excess RES and discharge it during high-demand periods further underscores the value of integrating RES into REM systems.
The incorporation of EVs adds another layer of efficiency. Prosumers strategically manage EV charging (Home-to-Vehicle, H2V) and discharging (Vehicle-to-Home, V2H) to optimize energy use and costs. EV integration allows households to act as both energy consumers and suppliers, enhancing grid stability and creating additional opportunities for cost savings.
Figures 10, 11, 12 and 13, and 14 illustrate EV integration for Case I, while Figs. 15, 16, 17 and 18, and 19, Figs. 20, 21, 22, 23 and 24, and Figs. 25, 26, 27, 28 and 29 depict results for Cases II, III, and IV, respectively. These results showcase load patterns, electricity costs, and the enhanced performance of smart users employing SSA and BWOA algorithms. Comparative analyses with existing literature validate the superiority of the proposed REM-RES approaches, highlighting their ability to deliver significant improvements in cost efficiency, grid stability, and energy management.
Energy consumption of smart user in case I in scenarios 2 and 3 using SSA.
Energy consumption of smart user in case I in scenarios 2 and 3 using BWOA.
Consumption cost of smart user in case I in scenarios 2 and 3 using SSA.
Consumption cost of smart user in case I in scenarios 2 and 3 using BWOA.
Comparison of PAR in both SSA & BWOA in case 1.
Energy consumption of smart user in case II in scenarios 2 and 3 Using SSA.
Energy consumption of Smart user in case II in scenarios 2 and 3 using BWOA.
Consumption cost of smart user in case II in scenarios 2 and 3 using SSA.
Consumption cost of smart user in case II in scenarios 2 and 3 using BWOA.
Comparison of PAR in both SSA & BWOA in case II.
Energy consumption of smart user in case III in scenarios 2 and 3 using SSA.
Energy consumption of smart user in case III in scenarios 2 and 3 using BWOA.
Consumption cost of smart user in case III in scenarios 2 and 3 Using SSA.
Consumption cost of smart user in case III in scenarios 2 and 3 using BWOA.
Comparison of PAR in both SSA & BWOA in case III.
Energy consumption of smart user in Case IV in scenarios 2 and 3 using SSA.
Energy consumption of smart user in case IV in scenarios 2 and 3 using BWOA.
Consumption cost of smart user in case IV in scenarios 2 and 3 using SSA.
Consumption cost of smart user in case III in scenarios 2 and 3 using BWOA.
Comparison of PAR in both SSA & BWOA in case IV.
Comparison between SSA and BWOA
The SSA and BWOA are powerful optimization techniques applied in REMS to efficiently schedule appliances and reduce electricity costs. A comparative analysis of these algorithms highlights their distinct advantages and limitations in achieving optimal energy consumption and load-shifting strategies.
SSA, inspired by the swarming behavior of salps, adopts a unique approach to optimization. It demonstrates strengths in global exploration and convergence, allowing it to avoid local optima. However, its performance in load shifting and electricity cost reduction may not fully match the efficiency achieved by BWOA. SSA’s slower convergence and less refined optimization strategies often limit its effectiveness in scenarios requiring complex energy management solutions.
BWOA, inspired by the feeding behavior of whales, consistently outperforms SSA in optimizing HEMS. Its advanced optimization techniques enable efficient exploration and exploitation of the solution space, resulting in faster convergence to optimal solutions. BWOA’s dynamic adjustment mechanisms allow it to adapt effectively to varying environmental conditions, making it particularly well-suited for complex scenarios. It excels in minimizing electricity costs, achieving smooth load shifting, and maintaining grid stability, which further enhances its effectiveness in residential energy management.
Table 2 presents a detailed comparison of results obtained using SSA and BWOA across different scenarios, evaluating total costs and percentage savings and Fig. 30 shows the comparison between them. The results demonstrate that while both algorithms significantly reduce electricity costs, BWOA consistently achieves superior performance in all cases.
Scenario 1 (No REM or RES): BWOA achieves a 7.99% savings compared to SSA’s 4.70%, demonstrating better performance even without energy management systems.
Scenario 2 (With REM, no RES): BWOA achieves 16.26% savings, surpassing SSA’s 13.56%.
Scenario 3 (With REM and RES): BWOA reaches the highest savings of 25.29%, significantly outperforming SSA’s 16.82%.
The results, with increased total costs, still show that both SSA and BWOA significantly reduce total costs and achieve substantial percentage savings. BWOA continues to outperform SSA in all scenarios, especially when both REM and RES are implemented, achieving the highest savings of 25.29%.
Comparison of the savings percentage between SSA & GA.
Critical analysis and future scope
The following discussions can be outlined as essential facts related to this study and can be looked at from the perspective of future essential research.
-
VPP: The extensive use of intelligent loads and appliances like EVs act as smart energy hubs concerning energy dispatch and storage in DSM, even associated with large residential loads, may act as VPP integration for better energy management59.
-
Bidirectional power flow: The bidirectional power flow mode of EVs’ operation in both charge/discharge operation scheduling makes greater flexibility in regulating the energy consumption of the residential sector and beyond.
-
Regulatory and policy support: The participation of EVs in RDSM as energy storage systems needs supportive regulatory frameworks and guidelines for fruitful adoption with clear standards, market mechanisms and financial incentives for better energy management solutions and grid modernization efforts.
-
Environmental impacts: Utilizing EV batteries as an alternative energy storage device leads to environmental sustainability by enabling the integration of RES, and that, in turn, reduces the dependency on fossil fuels. Reduction of greenhouse gas emissions and climate change mitigation is possible by maximizing the utilization of existing EV resources locally in a decentralized way of regulating this thing.
-
Grid support services: By participating in EVs as an RDSM initiative, EV owners contribute to the grid support services directly and indirectly, such as load shifting, peak shaving, and emergency power supply. In addition, it also helps to achieve a balance of supply and demand, improve grid resilience, and integrate renewable energy sources more effectively.
-
Grid stability: Grid stability can be enhanced by effective EV charging by strategical planning through the DSM technique even at residential and beyond residential scenarios, and it prevents sudden spikes in demand, reducing the risk of brownouts or blackouts, particularly in areas with high EV adoption rates.
-
Smart infrastructure planning: The implementation of EVs in a significant level of integration desperately needs modern infrastructure planning by communication technology, sensors, IoT, measurement instruments, and bidirectional power electronics devices to accommodate increased charging demand and to support DSM strategies effectively60.
-
Load shifting: The scheduling of energy utilization can be made in RDSM such that the total effective load can be shifted from peak load condition to off-peak load conditions, and that facilitates a flat demand curve, reducing stress on utility to meet the load during peak time and have an overall better energy utilization of available sources in the best way possible.
-
Cost savings: Dynamic variable tariff, Time-of-use (ToU) pricing models, sensitivity to incentives, and flexible prioritized energy consumption can result in substantial cost benefits to both consumers and utilities.
-
Consumer behaviour changes and emergency load sharing: EV participation with RES and other ESD integration with proper scheduling strategies in RDSM may be able to regulate the random consumer behaviour somewhat to load consumption and uncertainties in load consumption as an emergency load sharing assessment.
-
Off-peak charging/peak hour discharging of EVs: The systematic scheduling of energy utilization through proper charging and discharging during off-peak and peak-hour duration, respectively, brings a proper solution to peak load management, alleviates stress on the grid, and the need for additional RES and ESD integration, particularly during peak hours.
-
Hierarchical control strategy support: The bidirectional energy flow concept makes it feasible to implement V2G/V2H, G2V/H2V, and V2V implementation at the EV integration level in the residential load sector. The centralized approach of power sharing through EVs indirectly impacts the centralized level of control from various angles. So, EVs play a vital role in the hierarchical control strategy generally adopted in modern smart grid distribution systems.
Conclusion
This paper suggests an optimal and smart scheduling strategy for the residential load sector by incorporating EVs into the RDSM concept along with the local RES and ESD. The outcome of the research can be concluded in four aspects. Firstly, the extensive result analysis reflects the crucial role of EVs in the RDSM in achieving better energy utilization from economic, environmental, and operational aspects. Secondly, the coordinated approach of EVs along with the RES and ESD are needed and can be helpful for both consumer and grid perspectives regarding reliability, security, uncertainty handling and peak load management. Thirdly, the decentralized way of regulating energy resources along with the grid indirectly helps the centralized way of controlling energy at the distribution level with better stability and management. In addition, the SOC of EVs and ESD are incorporated properly by allotting the charging and discharging time duration in the computation to make the study more feasible to apply in real-time conditions. Overall, the study effectively analyzed the impact of EVs in the RDSM from various perspectives, considering EVs as load and storage devices in a bidirectional mode of operation. The proposed approach formulation presents an EV DSM scheduling focusing on the objective function, system operational constraints, and decision variables.
Data availability
The datasets used and/or analyzed during the current study available from the corresponding author on reasonable request.
Abbreviations
- EVs:
-
Electric vehicles
- BWOA:
-
Binary whale optimization algorithm
- SSA:
-
Salp swarm algorithm
- ESS:
-
Energy storage system
- REM:
-
Residential energy management
- V2V:
-
Vehicle to vehicle
- V2G:
-
Vehicle to grid
- ToU:
-
Time of use
- AMI:
-
Advance metering infrastructure
- RTP:
-
Real-time pricing
- HG:
-
Home grid
- DR:
-
Demand response
- VPP:
-
Virtual power plant
- I :
-
Interruptible
- OT:
-
Operational time
- PV:
-
Photo voltaic
- \(\:{E}_{t}^{PV}\) :
-
Energy from solar PV
- \(\:{I}_{r,t}\) :
-
The solar irradiance
- h :
-
Hours
- Ecost :
-
Energy cost
- Eres:
-
Renewable energy
- \(\:{\zeta\:}_{{a}_{i}}\) :
-
Delay
- \(\:{d}_{i}^{k}\left(\text{t}\right)\) :
-
Distance of the particle
- c(t) :
-
Learning rate
- RDSM:
-
Residential demand side management
- RES:
-
Renewable energy source
- ESD:
-
Energy storage device
- V2H:
-
Vehicle to home
- G2V:
-
Grid to vehicle
- TOD:
-
Time of day
- SS:
-
Smart scheduler
- Std.:
-
Standers deviations
- PAR:
-
Peak to average ratio
- B:
-
Base load
- \(\:{\eta\:}^{PV}\) :
-
Efficiency of PV
- \(\:{A}^{PV}\) :
-
Surface area of the PV panel
- \(\:{T}_{t}^{a}\) :
-
Outside temperature
- E grid:
-
Total grid energy
- \(\:E\left(h,{a}_{i}\right)\) :
-
Energy consumption
- \(\:\aleph\:\) :
-
Total appliances
- \(\:{\alpha\:}_{{a}_{i,h}}\) :
-
Shift able appliances
- \(\:{x}_{j}^{i}\) :
-
New positions
- k :
-
Decay rate
References
Panda, S. et al. Residential demand side management model, optimization and future perspective: A review. Energy Rep. 8, 3727–3766 (2022).
Karuppiah, N., Mounica, P., Balachandran, P. K. & Muniraj, R. Critical Review on Electric Vehicles: Chargers, Charging Techniques, and Standards81–94 (Renewable Energy for Plug-In Electric Vehicles, 2024).
Nasir, T., Bukhari, S. S. H., Raza, S., Munir, H. M., Abrar, M., Muqeet, H. A. U.,… Masroor, R. (2021). Recent challenges and methodologies in smart grid demand side management: State-of-the-art literature review. Mathematical Problems in Engineering,2021, 1–16.
Al-Ogaili, A. S. et al. Review on scheduling, clustering, and forecasting strategies for controlling electric vehicle charging: challenges and recommendations. IEEE Access. 7, 128353–128371 (2019).
Kanakadhurga, D. & Prabaharan, N. Demand side management in microgrid: A critical review of key issues and recent trends. Renew. Sustain. Energy Rev. 156, 111915 (2022).
Uddin, M., Romlie, M. F., Abdullah, M. F., Halim, A., Kwang, T. C. & S., & A review on peak load shaving strategies. Renew. Sustain. Energy Rev. 82, 3323–3332 (2018).
Huang, Z., Zhou, Y., Lin, Y. & Zhao, Y. Resilience evaluation and enhancing for China’s electric vehicle supply chain in the presence of attacks: A complex network analysis approach. Comput. Ind. Eng. 195, 110416 (2024).
Feng, J., Yao, Y. & Liu, Z. Developing an Optimal Building Strategy for Electric Vehicle Charging Stations: Automaker Role1–61 (Environment, Development and Sustainability, 2024).
Nimalsiri, N. I. et al. A survey of algorithms for distributed charging control of electric vehicles in smart grid. IEEE Trans. Intell. Transp. Syst. 21 (11), 4497–4515 (2019).
Mohanty, S., Panda, S., Parida, S. M., Rout, P. K., Sahu, B. K., Bajaj, M., Kamel, S. Demand side management of electric vehicles in smart grids: A survey on strategies, challenges, modeling, and optimization. Energy Rep. 8, 12466–12490 (2022).
VikramGoud, M., Biswas, P. K., Sain, C., Babu, T. S. & Balachandran, P. K. Advancement of Electric Vehicle Technologies, Classification of Charging Methodologies, and Optimization Strategies for Sustainable development-a Comprehensive Review (Heliyon, 2024).
Babu, T. S., Balachandran, P. K. & Nwulu, N. Renewable Energy for Plug-In Electric Vehicles: Challenges, Approaches, and Solutions for Grid Integration. (2024).
Abdulaal, A., Cintuglu, M. H., Asfour, S. & Mohammed, O. A. Solving the multivariant EV routing problem incorporating V2G and G2V options. IEEE Trans. Transp. Electrification. 3 (1), 238–248 (2016).
Datta, U., Saiprasad, N., Kalam, A., Shi, J. & Zayegh, A. A price-regulated electric vehicle charge‐discharge strategy for G2V, V2H, and V2G. Int. J. Energy Res. 43 (2), 1032–1042 (2019).
Balachandran, P. K., Nwulu, N. & Babu, T. S. A perspective review of present and future trends of electric vehicle technology. Renew. Energy Plug-In Electr. Veh., 1–10. (2024).
Yi, X., Lu, T., Li, Y., Ai, Q. & Hao, R. Collaborative planning of multi-energy systems integrating complete hydrogen energy chain. Renew. Sustain. Energy Rev. 210, 115147 (2025).
Shariff, S. M., Iqbal, D., Alam, M. S. & Ahmad, F. A state of the art review of electric vehicle to grid (V2G) technology. In IOP Conference Series: Materials Science and Engineering (Vol. 561, No. 1, p. 012103). IOP Publishing. (2019).
Nagarajan, K., Rajagopalan, A., Bajaj, M., Raju, V. & Blazek, V. Enhanced Wombat optimization algorithm for multi-objective optimal power flow in renewable energy and electric vehicle integrated systems. Results Eng. 25, 103671 (2025).
Hafeez, A., Alammari, R. & Iqbal, A. Utilization of EV charging station in demand side management using deep learning method. IEEE Access. 11, 8747–8760 (2023).
Shuvo, S. S. & Yilmaz, Y. Demand-side and utility-side management techniques for increasing Ev charging load. IEEE Trans. Smart Grid. 14 (5), 3889–3898 (2023).
Nadimuthu, L. P. R., Victor, K., Bajaj, M. & Tuka, M. B. Feasibility of renewable energy microgrids with vehicle-to-grid technology for smart villages: A case study from India. Results Eng. 24, 103474 (2024).
Kumar, B. A. et al. Hybrid genetic algorithm-simulated annealing based electric vehicle charging station placement for optimizing distribution network resilience. Sci. Rep. 14 (1), 7637 (2024).
Kanakadhurga, D. & Prabaharan, N. Smart home energy management using demand response with uncertainty analysis of electric vehicle in the presence of renewable energy sources. Appl. Energy. 364, 123062 (2024).
Prum, P., Charoen, P., Khan, M. A., Bayati, N. & Charoenlarpnopparut, C. Energy management scheme for optimizing multiple smart homes equipped with electric vehicles. Energies 17 (1), 254 (2024).
Kumar, B. A. et al. A novel strategy towards efficient and reliable electric vehicle charging for the realisation of a true sustainable transportation landscape. Sci. Rep. 14 (1), 3261 (2024).
Singh, A. R., Vishnuram, P., Alagarsamy, S., Bajaj, M., Blazek, V., Damaj, I., Othman,K. M. Electric vehicle charging technologies, infrastructure expansion, grid integration strategies, and their role in promoting sustainable e-mobility. Alex. Eng. J. 105, 300–330 (2024).
Zhang, M., Yan, Q., Guan, Y., Ni, D. & Tinajero, G. D. A. Joint planning of residential electric vehicle charging station integrated with photovoltaic and energy storage considering demand response and uncertainties. Energy 298, 131370 (2024).
Medeiros, A., Canha, L. N., Garcia, V. J., de Azevedo, R. M. & dos Santos, R. B. Demand side and flexible energy resource management when operating smart electric vehicle charging stations. In Advanced Technologies in Electric Vehicles (363–384). Academic. (2024).
Aggarwal, S., Singh, A. K., Rathore, R. S., Bajaj, M. & Gupta, D. Revolutionizing load management: A novel technique to diminish the impact of electric vehicle charging stations on the electricity grid. Sustain. Energy Technol. Assess. 65, 103784 (2024).
Blazek, V., Pergl, I., Prokop, L., Bajaj, M. & Slanina, Z. Energy Efficiency of Vehicle-to-Grid Cycle in Real Application. In 2024 XV International Symposium on Industrial Electronics and Applications (INDEL) (pp. 1–6). IEEE. (2024), November.
Liao, W., Xiao, F., Li, Y., Zhang, H. & Peng, J. A comparative study of demand-side energy management strategies for Building integrated photovoltaics-battery and electric vehicles (EVs) in diversified Building communities. Appl. Energy. 361, 122881 (2024).
Ravindran, M. A. et al. A novel technological review on fast charging infrastructure for electrical vehicles: challenges, solutions, and future research directions. Alexandria Eng. J. 82, 260–290 (2023).
Singh, A. R. et al. Optimizing demand response and load balancing in smart EV charging networks using AI integrated blockchain framework. Sci. Rep. 14 (1), 31768 (2024).
Dharavat, N. et al. Optimal allocation of renewable distributed generators and electric vehicles in a distribution system using the political optimization algorithm. Energies 15 (18), 6698 (2022).
Kumar, P. H. et al. Techno-economic optimization and sensitivity analysis of off-grid hybrid renewable energy systems: A case study for sustainable energy solutions in rural India. Results Eng. 25, 103674 (2025).
Rajagopalan, A. et al. Multi-objective energy management in a renewable and EV-integrated microgrid using an iterative map-based self-adaptive crystal structure algorithm. Sci. Rep. 14 (1), 15652 (2024).
Nagarajan, K. et al. Optimizing dynamic economic dispatch through an enhanced Cheetah-inspired algorithm for integrated renewable energy and demand-side management. Sci. Rep. 14 (1), 3091 (2024).
Khan, H. W., Usman, M., Hafeez, G., Albogamy, F. R., Khan, I., Shafiq, Z., Alkhammash, H. I. Intelligent optimization framework for efficient demand-side management in renewable energy integrated smart grid. IEEE Access 9, 124235–124252 (2021).
Baader, F. J. et al. Mixed-integer dynamic scheduling optimization for demand side management. In Computer Aided Chemical Engineering (Vol. 48, 1405–1410). Elsevier. (2020).
Al-Jabery, K. et al. Demand-side management of domestic electric water heaters using approximate dynamic programming. IEEE Trans. Comput. Aided Des. Integr. Circuits Syst. 36 (5), 775–788 (2016).
Mohseni, S., Khalid, R. & Brent, A. C. Stochastic, resilience-oriented optimal sizing of off-grid microgrids considering EV-charging demand response: an efficiency comparison of state-of-the-art metaheuristics. Appl. Energy. 341, 121007 (2023).
Ravibabu, P., Praveen, A., Chandra, C. V., Reddy, P. R. & Teja, M. K. R. An approach of DSM techniques for domestic load management using fuzzy logic. In 2009 IEEE International Conference on Fuzzy Systems (pp. 1303–1307). IEEE. (2009), August.
Abedrabboh, K. & Al-Fagih, L. Applications of mechanism design in market-based demand-side management: A review. Renew. Sustain. Energy Rev. 171, 113016 (2023).
Muratori, M. & Rizzoni, G. Residential demand response: dynamic energy management and time-varying electricity pricing. IEEE Trans. Power Syst. 31 (2), 1108–1117 (2015).
Panda, S., Mohanty, S., Rout, P. K., Sahu, B. K., Parida, S. M., Kotb, H., Shouran, M. An insight into the integration of distributed energy resources and energy storage systems with smart distribution networks using demand-side management. Appl. Sci. 12(17), 8914 (2022).
Korkas, C. D., Terzopoulos, M., Tsaknakis, C. & Kosmatopoulos, E. B. Nearly optimal demand side management for energy, thermal, EV and storage loads: an approximate dynamic programming approach for smarter buildings. Energy Build. 255, 111676 (2022).
Bayrak, G. & Meral, H. A new artificial intelligence-based demand side management method for EV charging stations. In Intelligent Learning Approaches for Renewable and Sustainable Energy (31–45). Elsevier. (2024).
Ma, K., Yang, J. & Liu, P. Relaying-assisted communications for demand response in smart grid: cost modeling, game strategies, and algorithms. IEEE J. Sel. Areas Commun. 38 (1), 48–60 (2019).
Ma, K., Yu, Y., Yang, B. & Yang, J. Demand-side energy management considering price oscillations for residential Building heating and ventilation systems. IEEE Trans. Industr. Inf. 15 (8), 4742–4752 (2019).
Wang, W., Xie, R. K. & Ding, L. Stability Analysis of Load Frequency Control Systems with Electric Vehicle Considering time-varying Delay (IEEE Access, 2024).
Finn, P., Fitzpatrick, C. & Connolly, D. Demand side management of electric car charging: benefits for consumer and grid. Energy 42 (1), 358–363 (2012).
Javaid, N. et al. An intelligent load management system with renewable energy integration for smart homes. IEEE Access. 5, 13587–13600 (2017).
Ahmad, A., Khan, A., Javaid, N., Hussain, H. M., Abdul, W., Almogren, A., Azim Niaz, I. An optimized home energy management system with integrated renewable energy and storage resources. Energies 10(4), 549 (2017).
Mirjalili, S. et al. Salp swarm algorithm: A bio-inspired optimizer for engineering design problems. Adv. Eng. Softw. 114, 163–191 (2017).
Ibrahim, R. A., Ewees, A. A., Oliva, D., Abd Elaziz, M. & Lu, S. Improved salp swarm algorithm based on particle swarm optimization for feature selection. J. Ambient Intell. Humaniz. Comput. 10, 3155–3169 (2019).
Tubishat, M. et al. Dynamic salp swarm algorithm for feature selection. Expert Syst. Appl. 164, 113873 (2021).
Mirjalili, S. & Lewis, A. The Whale optimization algorithm. Adv. Eng. Softw. 95, 51–67 (2016).
Hussien, A. G., Hassanien, A. E., Houssein, E. H., Amin, M. & Azar, A. T. New binary Whale optimization algorithm for discrete optimization problems. Eng. Optim. 52 (6), 945–959 (2020).
Panda, S., Mohanty, S., Rout, P. K. & Sahu, B. K. A conceptual review on transformation of micro-grid to virtual power plant: issues, modeling, solutions, and future prospects. Int. J. Energy Res. 46 (6), 7021–7054 (2022).
Panda, S. et al. A comprehensive review on demand side management and market design for renewable energy support and integration. Energy Rep. 10, 2228–2250 (2023).
Acknowledgements
This research is funded by European Union under the REFRESH—Research Excellence For Region Sustainability and High-Tech Industries Project via the Operational Programme Just Transition under Grant CZ.10.03.01/00/22_003/0000048; in part by the National Centre for Energy II and ExPEDite Project a Research and Innovation Action to Support the Implementation of the Climate Neutral and Smart Cities Mission Project TN02000025; and in part by ExPEDite through European Union’s Horizon Mission Programme under Grant 101139527.
Author information
Authors and Affiliations
Contributions
Subhasis Panda, Indu Sekhar Samanta: Conceptualization, Methodology, Software, Visualization, Investigation, Writing- Original draft preparation. Pravat Kumar Rout, Binod Kumar Sahu, Buddhadeva Sahoo: Data curation, Validation, Supervision, Resources, Writing - Review & Editing. Mohit Bajaj, Lukas Prokop, Vojtech Blazek, Stanislav Misak: Project administration, Supervision, Resources, Writing - Review & Editing.
Corresponding author
Ethics declarations
Competing interests
The authors declare no competing interests.
Additional information
Publisher’s note
Springer Nature remains neutral with regard to jurisdictional claims in published maps and institutional affiliations.
Rights and permissions
Open Access This article is licensed under a Creative Commons Attribution-NonCommercial-NoDerivatives 4.0 International License, which permits any non-commercial use, sharing, distribution and reproduction in any medium or format, as long as you give appropriate credit to the original author(s) and the source, provide a link to the Creative Commons licence, and indicate if you modified the licensed material. You do not have permission under this licence to share adapted material derived from this article or parts of it. The images or other third party material in this article are included in the article’s Creative Commons licence, unless indicated otherwise in a credit line to the material. If material is not included in the article’s Creative Commons licence and your intended use is not permitted by statutory regulation or exceeds the permitted use, you will need to obtain permission directly from the copyright holder. To view a copy of this licence, visit http://creativecommons.org/licenses/by-nc-nd/4.0/.
About this article
Cite this article
Panda, S., Samanta, I.S., Sahoo, B. et al. Comprehensive framework for smart residential demand side management with electric vehicle integration and advanced optimization techniques. Sci Rep 15, 9948 (2025). https://doi.org/10.1038/s41598-025-93817-5
Received:
Accepted:
Published:
Version of record:
DOI: https://doi.org/10.1038/s41598-025-93817-5
Keywords
This article is cited by
-
Novel control strategies for electric vehicle charging stations using stochastic modeling and queueing analysis
Scientific Reports (2025)
-
Mitigating distributed denial of service attacks using attribute subset selection with temporal convolutional networks
Scientific Reports (2025)
-
Vehicle-to-home charging can cut costs and greenhouse gas emissions across the USA
Nature Energy (2025)
-
Integrated energy scheduling for grid-connected microgrids using battery degradation-aware optimization and coordinated control strategies
Scientific Reports (2025)
-
A scalable cloud-integrated AI platform for real-time optimization of EV charging and resilient microgrid energy management
Scientific Reports (2025)


































