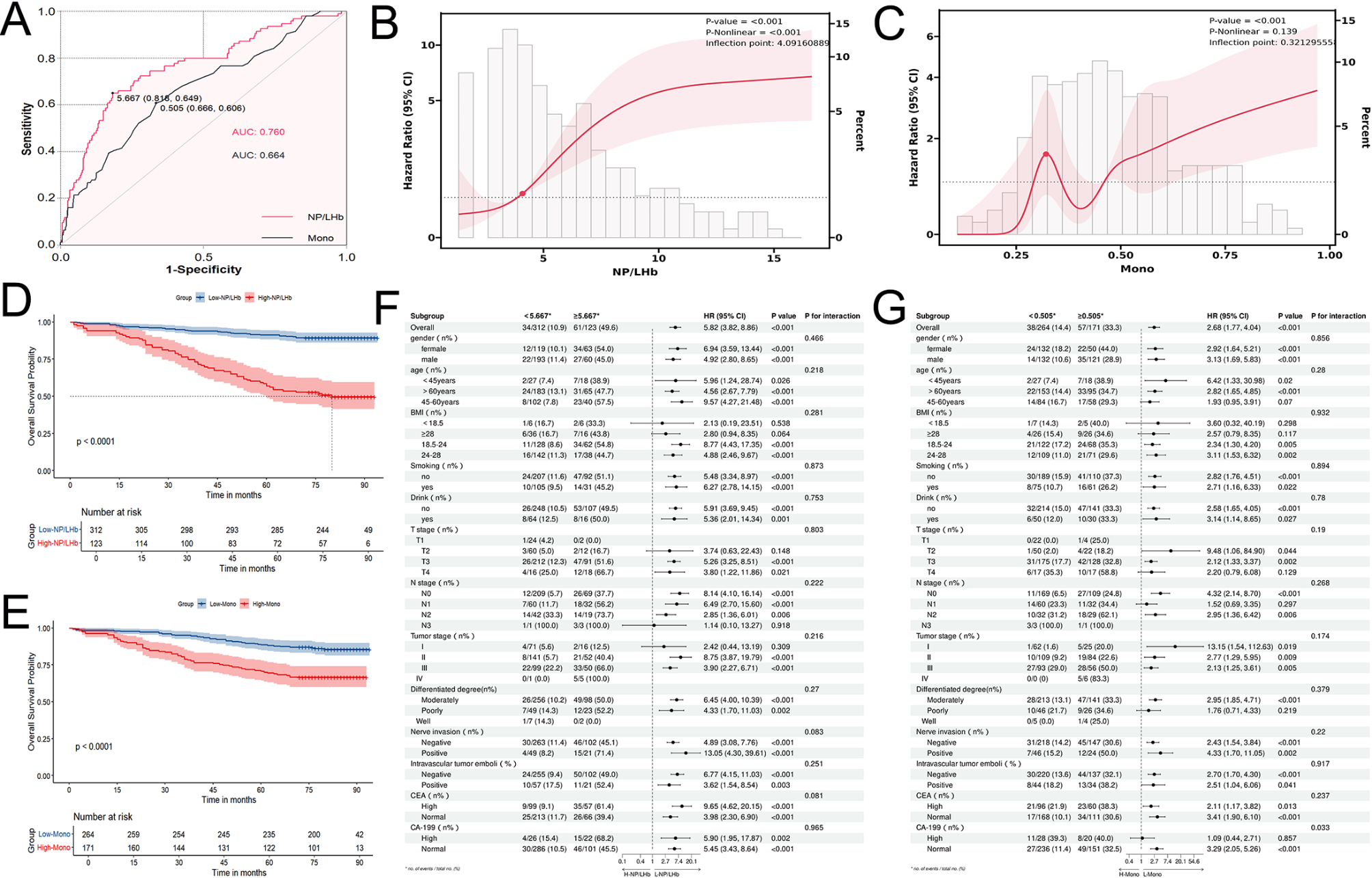
Fig. 1

Prognostic significance of NP/LHb and Mono in CRC patients. (A) ROC curve analysis for NP/LHb and Mono, demonstrating their prognostic accuracy. (B, C) RCS plots illustrating the nonlinear relationship between NP/LHb, Mono, and OS risk. (D, E) Kaplan-Meier survival curves showing significantly worse OS in patients with high NP/LHb and high Mono levels (p < 0.001 for both). (F, G) Stratified survival analysis further confirming that elevated NP/LHb and Mono are independently associated with increased mortality risk in CRC patients.