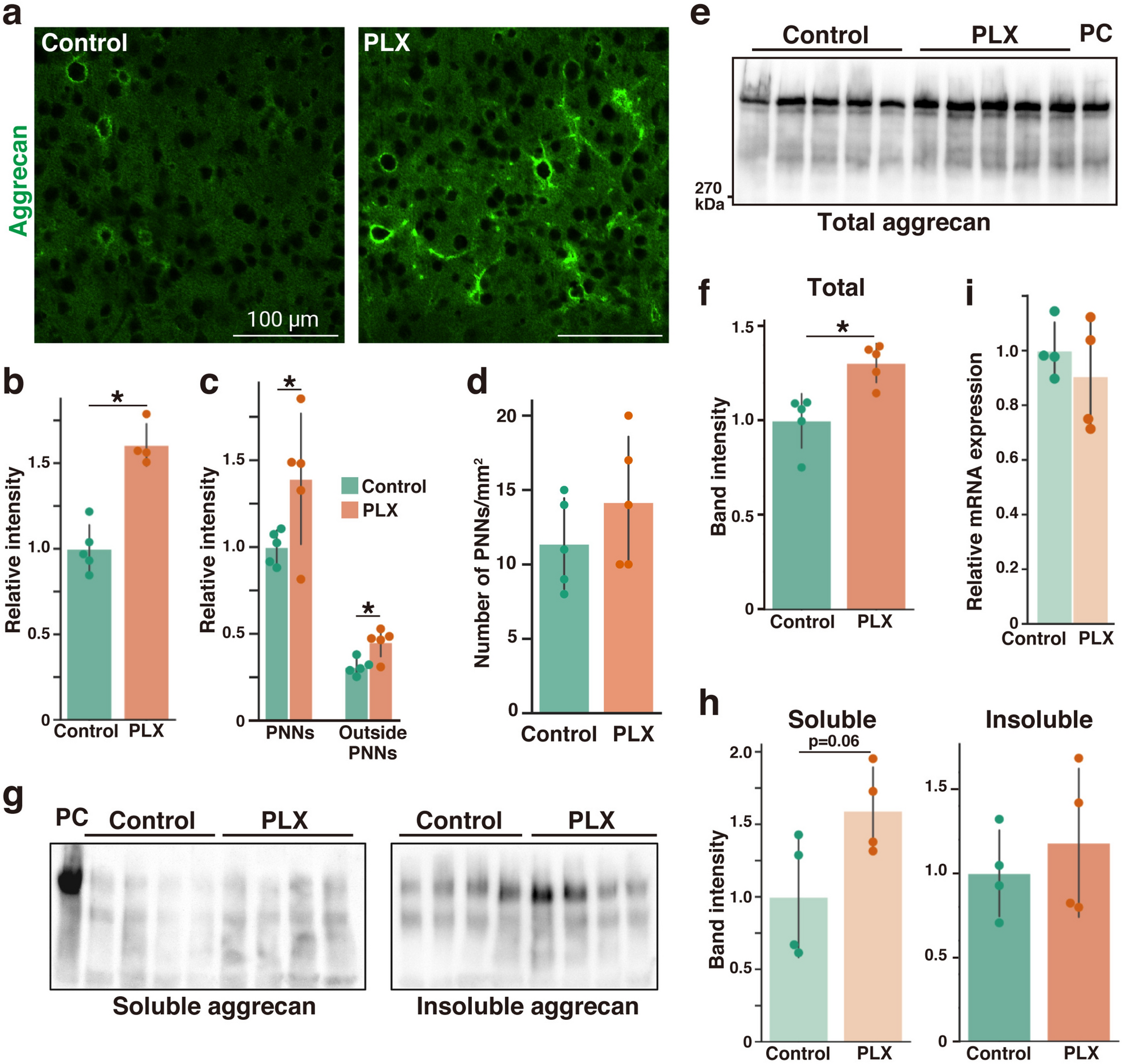
Fig. 2

Increased levels of the aggrecan core protein in microglia-depleted brains. (a) Immunostaining of the aggrecan core protein (green) in the control and PLX cerebral cortices. (b) Relative fluorescence intensity of aggrecan staining in a 300 × 300 μm area in the control and PLX groups. n = 5 mice for the control; n = 4 mice for the PLX group. Control 1.000 ± 0.140, PLX 1.607 ± 0.124. (c) Relative fluorescence intensity of aggrecan in PNNs (left) and outside PNNs (right). n = 5 mice for the control; n = 4 mice for the PLX group. PNNs: Control 1.000 ± 0.098, PLX 1.393 ± 0.377; Outside PNNs: Control 0.309 ± 0.047, PLX 0.452 ± 0.084. (d) Number of aggrecan-positive PNNs in the control and PLX groups. n = 5 mice. Control 11.4 ± 3.0; PLX 14.2 ± 4.4 (e) Western blot analysis of the aggrecan core protein in the control and PLX groups. Brain extracts were predigested with chondroitinase ABC to digest the glycan moieties of the CSPGs. PC: positive control. (f) The total amount of aggrecan core protein was assessed by measuring the band intensity and is expressed relative to the control group. n = 5 mice. Control 1.000 ± 0.144, PLX 1.306 ± 0.103. (g) Western blot analysis of aggrecan in the soluble (left) and insoluble (right) fractions prepared from the control and PLX cerebral cortices. (h) The levels of aggrecan in the soluble (left) and insoluble (right) fractions are shown relative to the control group. n = 4 mice. Soluble: Control 1.000 ± 0.418, PLX 1.594 ± 0.300; Insoluble: Control 1.000 ± 0.257, PLX 1.181 ± 0.442. (i) Aggrecan mRNA expression levels in the control and PLX groups. n = 4 mice. Control: 1.000 ± 0.103, PLX: 0.906 ± 0.205. The error bars represent the SD. Statistical analysis was performed by an independent t-test; * indicates p < 0.05.